Определение скорости и затухания акустической волны в жидкостях с различным акустическим импедансом с помощью акустического интерферометра
- Авторы: Зайцев Б.Д.1, Бородина И.А.1, Теплых А.А.1, Семёнов А.П.1
-
Учреждения:
- Федеральное государственное бюджетное учреждение науки Институт радиотехники и электроники им. В.А. Котельникова Российской академии наук, Саратовский филиал
- Выпуск: Том 69, № 4 (2023)
- Страницы: 438-445
- Раздел: ФИЗИЧЕСКАЯ АКУСТИКА
- URL: https://bakhtiniada.ru/0320-7919/article/view/134456
- DOI: https://doi.org/10.31857/S0320791923600403
- EDN: https://elibrary.ru/APUGLL
- ID: 134456
Цитировать
Полный текст
Аннотация
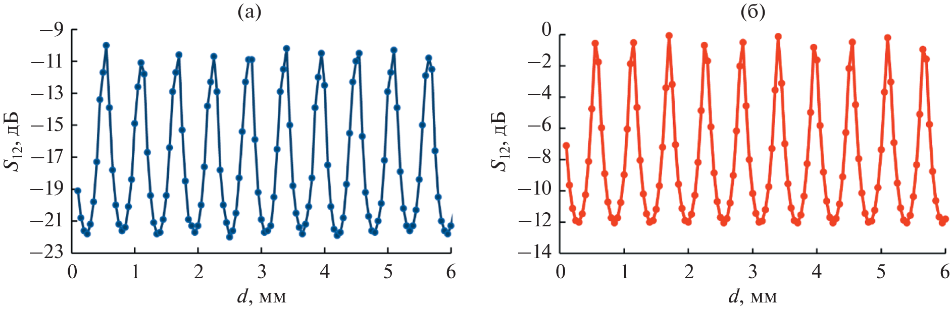
Теоретически и экспериментально исследованы особенности применения акустического интерферометра для определения скорости и затухания акустической волны в жидкостях с различным акустическим импедансом. Впервые показано, что указанный импеданс определяет отношение резонансных величин максимума и минимума коэффициента прохождения S12 для одной и той же пары излучатель–приемник на зависимости коэффициента прохождения от расстояния между преобразователями. Разработана методика определения затухания жидкости, свободная от влияния “кажущегося” затухания, связанного с уходом части акустической мощности в преобразователи.
Об авторах
Б. Д. Зайцев
Федеральное государственное бюджетное учреждение науки Институт радиотехники и электроники им. В.А. Котельникова Российской академии наук, Саратовский филиал
Email: zai-boris@yandex.ru
Россия, 410019, Саратов, ул. Зеленая 38
И. А. Бородина
Федеральное государственное бюджетное учреждение науки Институт радиотехники и электроники им. В.А. Котельникова Российской академии наук, Саратовский филиал
Email: zai-boris@yandex.ru
Россия, 410019, Саратов, ул. Зеленая 38
А. А. Теплых
Федеральное государственное бюджетное учреждение науки Институт радиотехники и электроники им. В.А. Котельникова Российской академии наук, Саратовский филиал
Email: zai-boris@yandex.ru
Россия, 410019, Саратов, ул. Зеленая 38
А. П. Семёнов
Федеральное государственное бюджетное учреждение науки Институт радиотехники и электроники им. В.А. Котельникова Российской академии наук, Саратовский филиал
Автор, ответственный за переписку.
Email: zai-boris@yandex.ru
Россия, 410019, Саратов, ул. Зеленая 38
Список литературы
- Анисимкин В.И., Воронова Н.В. Особенности генерации нормальных акустических волн высших порядков в тонких пьезоэлектрических пластинах // Акуст. журн. 2020. Т. 66. № 1. С. 3–7.
- Borodina I.A., Zaitsev B.D., Teplykh A.A. Influence of the conductivity of a liquid contacting with a lateral electric field excited resonator based on PZT ceramics on its characteristics // Ultrasonics. 2020. V. 102. P. 106059. https://doi.org/10.1016/j.ultras.2019.106059
- Минаков А.В., Пряжников М.И., Дамдинов Б.Б., Немцев И.В. Исследование объемной вязкости наносуспензий методом акустической спектроскопии // Акуст. журн. 2022. Т. 69. № 2. С. 182–189.
- Шамсутдинова Е.С., Анисимкин В.И., Фионов А.С., Смирнов А.В., Колесов В.В., Кузнецова И.Е. Совершенствование методов исследования электрофизических и вязкостных свойств жидкостей // Акуст. журн. 2023. Т. 69. № 1. С. 56–62.
- Anisimkin V.I., Kuznetsova I.E., Kolesov V.V., Pyataikin I.I., Sorokin V.V., Skladnev D.A. Plate acoustic wave sensor for detection of small amounts of bacterial cells in micro-litre liquid samples // Ultrasonics. 2015. V. 62. № 9. P. 156–159. https://doi.org/10.1016/j.ultras.2015.05.012
- Бородина И.А., Зайцев Б.Д., Алсовэйди А.К.М., Караваева О.А., Гулий О.И. Биологический датчик на основе акустической щелевой моды с использованием микробных клеток для определения ампициллина // Акуст. журн. 2022. Т. 68. № 6. С. 583–588.
- Ультразвук. Маленькая энциклопедия. Под ред. Голяминой И.П. М.: Советская энциклопедия, 2011. 400 с.
- Бабий В.И. О метрологии скорости звука в жидкости // Акуст. журн. 2017. Т. 63. № 3. С. 261–264.
- Неручев Ю.А., Болотников М.Ф., Зотов В.В. Исследования скорости ультразвука в органических жидкостях на линии насыщения // ТВТ. 2005. Т. 43. № 2. С. 274–316.
- Feldman M.K., Katyal S., Blackwood M.S. US artifacts // Radio Graphics. 2009. V. 29. № 4. P. 1179–1189. https://doi.org/10.1148/rg.294085199
- Dudley N.J., Gibson N.M., Fleckney M.J., Clark P.D. The effect of speed of sound in ultrasound test objects on lateral resolution // Ultrasound Med. Biol. 2002. V. 28. № 11–12. P. 1561–1564. https://doi.org/10.1016/S0301-5629(02)00648-8
- Cushing K.W., Garofalo F., Magnusson C., Ekblad L., Bruus H., Laurell T. Ultrasound characterization of microbead and cell suspensions by speed of sound measurements of neutrally buoyant samples // Anal. Chem. 2017. V. 89. № 17. P. 8917–8923. https://doi.org/0.1021/acs.analchem.7b01388
- Hincapié Gómez E., Tryner J., Aligata A.J., Quinn J.C., Marchese A.J. Measurement of acoustic properties of microalgae and implications for the performance of ultrasonic harvesting systems // Algal. Res. 2018. V. 31. P. 77–86. https://doi.org/10.1016/j.algal.2018.01.01
- Mahmoud B., Rice H.P., Mortimer L., Fairweather M., Peakall J., Harbottle D. Acoustic method for determination of the thermal properties of nanofluids // Ind. Eng. Chem. Res. 2019. V. 58. № 42. P. 19719–19731. https://doi.org/10.1021/acs.iecr.9b02983
- Zafarani-Moattar M.T., Majdan-Cegincara R. Effect of temperature on volumetric and transport properties of nanofluids containing ZnO nanoparticles poly(ethylene glycol) and water // J. Chem. Thermodyn. 2012. V. 54. P. 55–67. https://doi.org/10.1016/j.jct.2012.03.010
- Povey M.J.W. Ultrasound particle sizing: A review // Particuology. 2013. V. 11. № 2. P. 135–147. https://doi.org/10.1016/j.partic.2012.05.010
- Physical Principles of Medical Ultrasonics: 2nd Edition. Eds. Hill C.R., Bamber J.C., ter Haar G.R. 2004. John Wiley & Sons, Ltd. 528 p. https://doi.org/10.1002/0470093978
- Красильников В.А., Крылов В.В. Введение в физическую акустику. М.: Наука, 1984. 403 с.
- Бабий В.И. Проблемы и перспективы измерения скорости звука в океане // Морской гидрофизический институт НАН Украины. Севастополь: НПЦ “ЭКОСИ-Гидрофизика”, 2009. 142 с.
- Микушин И.И., Серавин Г.Н., Чернов В.П. Цилиндрическая акустическая база импульсного измерителя скорости звука в жидкости // Труды Х Всероссийской конференции “Прикладные технологии гидроакустики и гидрофизики (ГА-2010)”. СПб.: Наука, 2010. С. 114–118.
- Salo H., Oy J. Method and apparatus for measuring sound velocity in liquid, United States Patent. № 5, 936, 160, Aug. 10, 1999.
- Полканов К.И., Романов В.Ю., Смелов Д.А. Патент 2208223 РФ. МКИ G01H 5/00. Измеритель скорости звука в жидких средах. Опубл. 10.07.2003. Б.И. № 19. https://patents.s3.yandex.net/RU2208223C2_20030710.pdf (дата обращения 25.05.2023 г.)
- Васильев С.А., Полканов К.И., Романов В.Ю., Серавин Г.Н., Смелов Д.А. Высокоточный импульсный измеритель скорости звука в воде // Труды VII Международной конференции “Прикладные технологии гидроакустики и гидрофизики (ГА-2004)”. СПб.: Наука, 2004. С. 38–41.
- Жилина Н.А., Полканов К.И., Романов В.Ю., Васильев С.А. Смелов Д.А. Измеритель скорости звука в морской воде // Навигация и гидрография. 2005. № 20–21. С. 97–101.
- Meister E.C. Measurement of the temperature and concentration dependent sound velocity in ethanol-water liquid mixtures // Physicalisch-Chemisches Praktikum Spring Semester. Zurich. January 15, 2015. P. 1–7. https://analytik.ethz.ch/praktika/phys_anal/Musterbericht.pdf (дата обращения 25.05.2023 г.)
- Прилепко П.А. Патент 2773980 РФ. МПК G01H 5/00. Метод измерения скорости звука в жидкости. Опубл. 14.06.2022. Б.И. № 17. https://patents.s3.yandex.net/RU2773980C1_20220614.pdf (дата обращения 25.05.2023 г.)
- Серавин Г.Н., Микушин И.И., Лобанов В.Н. Прямые импульсные методы измерения скорости звука в жидкости // Известия ЮФУ. Технические науки. Тематический выпуск. 2011. № 9(122). С. 238–243.
- Коробов А.И., Сапожников О.А., Хохлова В.А., Цысарь С.А. Измерение скорости звука в жидкостях. Методическая разработка специального физического практикума кафедры акустики. М.: Физический факультет МГУ, 2010. С. 1–37.
- Егошина В.Д., Гонгальский М.Б., Цурикова У.А., Свиридов А.П., Осминкина Л.А., Андреев В.Г. Кавитационная активность водных суспезий пористых кремниевых наночастиц с различной степенью гидрофобности поверхности // Акуст. журн. 2023. Т. 69. № 1. С. 92–100.
- Бергман Л. Ультразвук и его применение в науке и технике. М.: Изд. иностр. лит., 1957. 727 с.
- Кольцова И.С., Хомутова А.С., Дейнега М.А. Скорость ультразвуковых волн при структурных перестройках дисперсных сред // Акуст. журн. 2016. Т. 62. № 2. С. 187–193.
- Рудин А.В., Горбунов А.И. Исследование акустических свойств жидких сред методом интерферометра переменной акустической базы // Материалы ХI Международной научно-технической конференции молодых специалистов, аспирантов и студентов “Математическое и компьютерное моделирование естественно-научных и социальных проблем”, Россия, г. Пенза, 30 мая–1 июня 2017 // Издат. ПГУ. 2017. С. 184–189.
- Гурбатов С.Н., Демин И.Ю., Клемина А.В., Клемин В.А. Акустический анализ состава крови человека // Акуст. журн. 2009. Т. 55. № 4–5. С. 496–505.
- Royer D., Dieulesaint E. Elastic waves in solids II. Generation, Acousto-optic Interaction, Applications. Berlin: Springer, 1999. 446 p.
Дополнительные файлы








