Dispersion and Energy Characteristics of Bending Waves in a Plate Lying on a Two-Parameter Elastic Foundation
- Authors: Erofeev V.I.1, Lisenkova E.E.1
-
Affiliations:
- Mechanical Engineering Research Institute, Russian Academy of Sciences—Branch Federal Research Center Institute of Applied Physics, Russian Academy of Sciences, 603024, Nizhny Novgorod, Russia
- Issue: Vol 69, No 3 (2023)
- Pages: 277-283
- Section: КЛАССИЧЕСКИЕ ПРОБЛЕМЫ ЛИНЕЙНОЙ АКУСТИКИ И ТЕОРИИ ВОЛН
- URL: https://bakhtiniada.ru/0320-7919/article/view/134435
- DOI: https://doi.org/10.31857/S0320791922600342
- EDN: https://elibrary.ru/ISWARR
- ID: 134435
Cite item
Full Text
Abstract
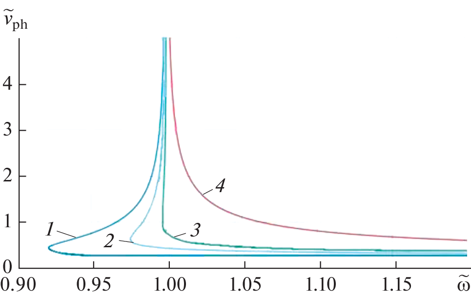
The propagation of bending waves in a plate resting on a two-parameter elastic foundation is considered. In contrast to the classical Kirchhoff model, the mathematical model used here takes into account not only the kinetic and potential energies of bending vibrations, but also the kinetic energy due to the inertia of rotation of the plate elements during bending. The dispersion equation, phase velocity, energy transfer velocity, and energy characteristics of waves propagating in the plate are analyzed depending on the ratio of the coefficients determining the shear and compression stiffness of the elastic foundation. Conditions are found under which waves with phase and group velocities having opposite directions (frequently called “backward” waves), can exist in the plate. It is demonstrated that such waves significantly change the behavior of the energy flux. In addition, relations are found that relate the kinematic and average energy characteristics of the waves.
About the authors
V. I. Erofeev
Mechanical Engineering Research Institute, Russian Academy of Sciences—Branch Federal Research Center Institute of Applied Physics, Russian Academy of Sciences, 603024, Nizhny Novgorod, Russia
Email: erof.vi@yandex.ru
Россия, 603024, Нижний Новгород, ул. Белинского 85
E. E. Lisenkova
Mechanical Engineering Research Institute, Russian Academy of Sciences—Branch Federal Research Center Institute of Applied Physics, Russian Academy of Sciences, 603024, Nizhny Novgorod, Russia
Author for correspondence.
Email: eelissen@yandex.ru
Россия, 603024, Нижний Новгород, ул. Белинского 85
References
- Вибрации в технике. Т. 1. Колебания линейных систем / Под ред. Болотина В.В. М.: Машиностроение, 1999. 504 с.
- Уфлянд Я.С. Распространение волн при поперечных колебаниях стержней и пластин // Прикладная математика и механика. 1948. Т. 12. № 3. С. 287–300.
- Mindlin R.D. Influence of rotator inertia and shear on flexural motions of isotropic, elastic plates // Trans. ASME. J. Appl. Mech. 1951. V. 18. № 1. P. 31–38.
- Пастернак П.Л. Основы нового метода расчета фундаментов на упругом основании при помощи двух коэффициентов постели. М.: Госстройиздат, 1954. 56 с.
- Козин В.М., Жесткая В.Д., Погорелова А.В., Чижиумов С.Д., Джабраилов М.Р., Морозов В.С., Кустов А.Н. Прикладные задачи динамики ледяного покрова. М.: Изд-во Академии естествознания, 2008. URL: https://www.monographies.ru/ru/ book/view?id=14.
- Иванченко И.И. Динамика транспортных сооружений: высокоскоростные подвижные, сейсмические и ударные нагрузки. М.: Наука, 2011. 574 с.
- Winkler E. Die Lehre von der Elastizität und Festigkeit. Prague, 1867.
- Meitzler A.H. Backward-wave transmission of stress pulses in elastic cylinders and plates // J. Acoust. Soc. Am. 1965. V. 38. № 5. P. 835–842.
- Викторов И.А. Физические основы применения ультразвуковых волн Рэлея и Лэмба в технике. М.: Наука, 1966. 168 с.
- Меркулов Л.Г., Рохлин С.И. Дифракция волн Лэмба в пластине на полубесконечном разрезе // Дефектоскопия. 1969. № 4. С. 24–36.
- Бурлий П.В., Кучеров И.Я. Обратные упругие волны в пластинах // Письма в ЖЭТФ. 1977. Т. 26. № 9. С. 644–647.
- Бурлий П.В., Ильин П.П., Кучеров И.Я. Обратные упругие волны в изотропных пластинах // Журн. техн. физ. 1981. Т. 51. № 10. С. 2196–2198.
- Бурлий П.В., Ильин П.П., Кучеров И.Я. О возможности существования поперечных обратных волн в пластинах // Письма в ЖТФ. 1982. Т. 8. № 9. С. 568–571.
- Абрамова О.П., Сторожев В.И., Шпак В.А. Дисперсия нормальных волн в ортотропном слое с закрепленными границами // Акуст. журн. 1996. Т. 42. № 1. С. 5–9.
- Бурлий П.В., Ильин П.П., Кучеров И.Я. Обратные поперечные акустические волны в пластинах кубических кристаллов // Акуст. журн. 1997. Т. 43. № 3. С. 310–314.
- Toda K., Motegi K. Propagation characteristics of leaky Lamb waves in a liquid-loaded double-layered substrate consisting of a thin piezoelectric ceramic plate and thin glass plate // J. Acoust. Soc. Am. 1999. V. 105. № 6. P. 3290–3294. https://doi.org/10.1121/1.424657
- Бырдин В.М., Дюдин Б.В., Лепендин ЛЛ. Обратная симметричная волна Лэмба первого порядка // Письма в ЖТФ. 1978. Т. 4. Вып. 13. С. 781–785.
- Rokhlin S. Interaction of Lamb waves with elongated delaminations in thin sheets // Int. Advances in Nondest. Test. 1979. V. 6. P. 263–285.
- Кучеров И.Я., Маляренко Е.В. Потоки энергии обратных и прямых нормальных поперечных акустических волн в пьезоэлектрических пластинах // Акуст. журн. 1998. Т. 44. № 4. С. 492–497.
- Ерофеев В.И., Лисенкова Е.Е., Царев И.С. Динамическое поведение балки, лежащей на обобщенном упругом основании, с движущейся нагрузкой // Прикладная математика и механика. 2021. Т. 85. № 2. С. 193–209. https://doi.org/10.31857/S0032823521020041
- Большаков А.А. Прямоугольная пластина на двухпараметрическом упругом основании: аналитическое решение // Вестник Самарского университета. Естественнонаучная серия. 2011. Т. 17. № 8. С. 128–133.
- Высоковский Д.А., Русакова Е.Б. Устойчивость плиты Э. Рейсснера на упругом невинклировом основании // Инженерный вестник Дона. 2017. № 2(45). С. 10. URL: ivdon.ru/ru/magazine/archive/n2y2017/4250
- Козел А.Г., Старовойтов Э.И. Изгиб упругой трехслойной круговой пластины на основании Пастернака // Механика композиционных материалов и конструкций. 2018. Т. 24. № 3. С. 392–406. https://doi.org/10.33113/mkmk.ras.2018.24.03.392_406.06
- Feng Q., Fu Sh., Wang Ch., Liu W.W. Analitical solution for fracture problem of stope roof based on Pasternak foundation model // Soil Mechanics and Foundation Engineering. 2019. V. 56. № 2. P. 142–150.
- Весницкий А.И. Волны в системах с движущимися границами и нагрузками. М.: Физматлит, 2001. 320 с.
- Ландау Л.Д., Лифшиц Е.М. Теоретическая физика. Т. II. Теория поля. М.: Физматлит, 2003. 536 с.
- Ландау Л.Д., Лифшиц Е.М. Теоретическая физика. Т. VIII. Электродинамика сплошных сред. М.: Физматлит, 2005. 656 с.
- Рабинович М.И., Трубецков Д.И. Введение в теорию колебаний и волн. М.: Наука, 1984. 432 с.
- Tolstoy I., Usdin E. Wave propagation in elastic plates: low and high mode dispersion // J. Acoust. Soc. Am. 1957. V. 29. № 1. P. 37–42.
- Гринченко В.Т., Мелешко В.В. Гармонические колебания и волны в упругих телах. Киев: Наукова думка, 1981. 284 с.
- Шевченко В.В. Прямые и обратные волны: три определения, их взаимосвязь и условия применимости // Успехи физ. наук. 2007. Т. 177. № 3. С. 301–306.
- Lamb H. On group velocity // Proc. Lond. Math. Soc. Ser. 2. 1904. V. 1. № 849. P. 473–479.
- Ляпунов В.Т., Никифоров А.С. Виброизоляция в судовых конструкциях. Л.: Судостроение, 1975. 232 с.
- Метрикин А.В. Неустойчивость поперечных колебаний объекта, равномерно движущегося вдоль упругой направляющей как следствие аномального эффекта Доплера // Акуст. журн. 1994. Т. 40. № 1. С. 99–103.
- Бутова С.В., Герасимов С.И., Ерофеев В.И., Камчатный В.Г. Устойчивость движения высокоскоростных объектов по направляющим ракетного трека // Проблемы машиностроения и надежности машин. 2015. № 1. С. 3–8.
- Гинзбург В.Л. Теоретическая физика и астрофизика. Доп. главы. М.: Наука, 1975. 414 с.
- Гапонов-Грехов А.В., Долина И.С., Островский Л.А. Аномальный эффект Доплера и радиационная неустойчивость движения осциллятора в гидродинамике // Доклады АН СССР. 1983. Т. 268. № 4. С. 827–831.
- Метрикин А.В., Веричев С.Н., Вострухов А.В. Фундаментальные задачи высокоскоростного наземного транспорта. Saarbrucken, Germany. LAP Lambert Academic Publishing, 2014. 208 с.
- Руденко О.В., Гусев В.А. Движущийся объект: спектры сигналов пассивной, активной локации и переходное излучение // Акуст. журн. 2020. Т. 66. № 6. С. 599–609. https://doi.org/10.31857/S032079192006009X
- Руденко О.В., Маков Ю.Н. Звуковой удар: от физики нелинейных волн до акустической экологии (обзор) // Акуст. журн. 2021. Т. 67. № 1. С. 3–30. https://doi.org/10.31857/S0320791921010032
- Veshev V.A., Kouzov D.P., Mirolybova N.A. On opposite directions of the energy’s flux of normal wave propagation in thin-wall waveguide // Анализ и синтез нелинейных механических колебательных систем: Тр. XXIV летней школы-семинара. СПб: Изд-во ИПМаш РАН. 1997. С. 71–78.
- Коузов Д.П., Миролюбова Н.А. Локальные потоки энергии вынужденных колебаний тонкой упругой полосы // Вычислительная механика сплошных сред. 2012. Т. 5. № 4. С. 397–404. https://doi.org/10.7242/1999-6691/2012.5.4.47
- Вешев В.А., Коузов Д.П., Миролюбова Н.А. Потоки энергии и дисперсия нормальных волн изгибного типа в балке крестообразного профиля // Акуст. журн. 1999. Т. 45. № 3. С. 331–336.
Supplementary files







