Оценка точности параметров звездных атмосфер и межзвездного поглощения из высокоточных данных широкополосной фотометрии
- Authors: Пахомов Ю.В.1
-
Affiliations:
- Институт астрономии РАН
- Issue: Vol 50, No 1 (2024)
- Pages: 55-72
- Section: Articles
- URL: https://bakhtiniada.ru/0320-0108/article/view/266563
- DOI: https://doi.org/10.31857/S0320010824010042
- EDN: https://elibrary.ru/OQYKPB
- ID: 266563
Cite item
Full Text
Abstract
Представлен анализ точности оценки звездных параметров (эффективной температуры Teff, ускорения силы тяжести log g, металличности [Fe/H], углового диаметра θ) и избытка цвета E(B–V), получаемых методом минимизации х2 при использовании данных широкополосной фотометрии, на примере фотометрических систем Джонсона–Казинса, 2MASS и моделей звездных атмосфер ATLAS9. Метод протестирован на внутреннюю точность и с использованием реальных объектов: отдельных звезд и звезд скоплений. Для получения приемлемых результатов требуется высокая точность фотометрии (σm < 0.01… 0.015m), при которой ошибки составляют σTeff ≈ 2–5%, σlog g ≈ 0.6, σ [Fe/Н] ≈ 1, σθ ≈ 2% и σE(B–V) ≈ 0.02–0.07m для звезд с Teff < 8000 К. Для более горячих звезд – aTeff до 10%, σlog g ≈ 0.6 dex, σθ ≈ 3%, σE(B–V) ≈ 0.02–0.07m, но определение металличности становится невозможным. Показана возможность использования метода для оценки избытка цвета в звездных полях. Обсуждаются ограничения метода.
Keywords
Full Text
ВВЕДЕНИЕ
Определение звездных параметров (эффективной температуры Teff, радиуса, массы или производных от них параметров – светимости, ускорения силы тяжести log g) является важной задачей физики одиночных звезд и звездных систем, таких как двойные и кратные звезды, рассеянные и шаровые звездные скопления. Спектры высокого разрешения дают наиболее полную информацию о физике и кинематике звезд, а также позволяют определять химический состав и скорости радиального движения, вращения, микро- и макротурбулентности. Более того, спектр, нормированный на уровень континуума, не чувствителен к межзвездному покраснению, исключая поглощение в нескольких линиях и полосах. Но спектральные наблюдения с высоким разрешением требуют больших телескопов и большого времени экспозиции, что сильно ограничивает количество изучаемых объектов. Спектральное распределение энергии (SED) также несет некоторую информацию о звездной атмосфере (см. обзор Аллепде Прието, 2016). Поток в выбранных полосах фотометрических систем чувствителен к одному или нескольким параметрам звезды, в первую очередь, к эффективной температуре, и менее чувствителен к металличности и ускорению силы тяжести, что позволяет построить калибровочные зависимости между параметрами и показателями цвета узко- и среднеполосных фотометрических систем (см., например, Сипперстад, 1980; Торра и др., 1990; Ли и др., 2005). Для широкополосных фотометрических систем большинство калибровок позволяют оценить только эффективную температуру (см., например, Алонсо и др., 1999; Рамирез, Мелендез, 2005) с использованием независимых определений температур ряда звезд. Однако этот подход требует на входе нормальных цветов без влияния межзвездного покраснения. Его учет – отдельная трудоемкая задача. Обычно для оценки E(B–V) для индивидуальных звезд используются трехмерные карты галактического поглощения (см., например, Арену и др., 1992; Шлафли и др., 2014; Гончаров, 2017) или 2D-карты из работ Шлегель и др.(1998), Шлафли, Финкбейнер (2011) для далеких звезд над галактическим диском.
Большую проблему представляет одновременная оценка параметров звезд (Teff, log g, [Fe/H]) и межзвездного покраснения E(B–V) (или поглощения AV в фильтре V) фотометрическими методами. Чтобы облегчить задачу, приходится привлекать дополнительную информацию. Беликов, Росер (2008) применили метод интервально-кластерного анализа для определения астрофизических параметров звезд по данным широкополосной фотометрии даже при наличии межзвездного покраснения, благодаря использованию свободных от покраснения Q-индексов. Среди множества формальных решений по соответствующим критериям выбирается наиболее вероятное. Монгуио и др. (2014) использовали индексы фотометрии Стрёмгрена, менее чувствительные к покраснению, и эволюционные треки звезд. Сан и др. (2023) разработали алгоритм для поиска Teff, [Fe/H], абсолютной звездной величины в G-фильтре Gaia MG и покраснения E(GBP – GRP) отдельных звезд с использованием эмпирической звездной библиотеки, которая сопоставляет звездные параметры с многополосной фотометрией и параллаксом, а также привлекает параметры атмосфер из проекта LAMOST. Лоренцо-Гутиеррез и др. (2020) разработали метод минимизации χ2 (подход Монте-Карло) в рамках сетки моделируемых цветов проекта GALANTE (семь узко- и среднеполосных фильтров в диапазоне длин волн 3000–9000 Å, предназначенных специально для извлечения максимума информации о физических свойствах звезд). Здесь авторы не используют априорную информацию.
Все авторы применяют методы минимизации отклонений между наблюдаемыми и теоретическими звездными величинами в разных фильтрах. Точность современных фотометрических обзоров не позволяет получить этими методами однозначное решение (Teff, log g, [Fe/H], E(B–V)), поэтому привлекается дополнительная информация в виде эволюционных треков, изохрон, параллаксов Gaia, карт межзвездного поглощения, а также используется вероятностный подход для оценки параметров звезд. Байо и др. (2008) разработали сервис VOSA (virtual observatory SED analyzer), который по известным потокам или звездным величинам в разных диапазонах длин волн (сервис поддерживает практически все фильтры фотометрических обзоров) позволяет получить вероятностную оценку Teff, log g для маломассивных звезд со значениями log g от 3.5 до 4.5 и известным поглощением AV с использованием эволюционных треков и изохрон. В интерфейсе сервиса доступно изменение диапазона металличности применяемых сеток моделей SED. Проект STARHOUSE (Кейроз и др., 2018) привлекает данные ряда спектроскопических обзоров для оценки звездных масс, возрастов и межзвездного поглощения AV путем анализа распределения вероятности на сетке эволюционных моделей.
В настоящее время наибольшее количество фотометрических наблюдений звезд выполнено широкополосными фильтрами. При этом нередко параллаксы Gaia имеют низкую достоверность из-за ошибок астрометрического решения и не могут быть использованы для оценки светимости звезд. Остается использовать только фотометрические данные. Цели данной работы – оценка точности широкополосной фотометрии, необходимой для независимого определения звездных параметров (Teff, log g, [Fe/H]) и избытка цвета E(B–V) только на основании фотометрических данных, а также оценка точности этих параметров для звезд разных спектральных классов и светимостей. В настоящей статье мы представляем и анализируем метод минимизации χ2 для оценки звездных параметров (Teff, E(B–V), log g, [Fe/H]) и их ошибок для широко используемых широкополосных фотометрических систем Джонсона, Казинса и 2MASS без привлечения дополнительных данных, его возможности, требования и ограничения. Статья состоит из следующих частей. В разделе 1 описан метод и необходимые данные. Тестирование метода приводится в разделе 2, затем мы обсуждаем результаты в разделе 3.
1. МЕТОД
Каждая часть звездного SED в той или иной степени чувствительна к некоторым звездным параметрам (Teff, log g, [Fe/H]) и избытку цвета E(B–V), этот наблюдаемый факт звездной физики является основой для создания различных фотометрических систем. УФ-область чувствительна к изменению всех параметров, а ИК-область, напротив, наименее подвержена изменениям E(B–V) log g и [Fe/H], но чувствительна к Teff, что используется в методе инфракрасных потоков (IRFM) [Блэквелл, Шаллис(1977)] для оценки Teff и угловых диаметров θ. Видимая область SED наиболее чувствительна к Teff и E(B–V). Поэтому для определения параметров звезд и покраснения, во-первых, нам нужны фотометрические данные от УФ до ИК, во-вторых, для решения системы уравнений пяти параметров (Teff, E(B–V), log g, [Fe/H], θ) требуется минимум пять фотометрических полос с высокой точностью измерений, если параметры независимы. Последнее условие не выполняется из-за вырождения параметров. На рис. 1 показана диаграмма Teff – E(B–V) среднеквадратичных ошибок (RMS) вокруг точного решения (72 K, E(B–V) = 0.5). Даже небольшое значение RMS = 0.01m в рамках фиксированных значений log g и [Fe/H] приводит к ошибкам в Teff ≈ 150 K и в E(B–V) ≈ 0.05m. Для RMS = 0.1m любая пара (Teff, E(B–V)) = ([5000–9500], [0.1–1.0]) из зависимости, изображенной на рис. 1, может соответствовать наблюдениям. Более того, сложное поведение RMS в пространстве параметров приводит к неоднозначным решениям, когда один набор фотометрических измерений может быть воспроизведен несколькими отличающимися наборами параметров (Teff, E(B–V), log g, [Fe/H]). Чтобы уменьшить влияние ошибок наблюдений и неоднозначных решений, необходимо использовать больше фотометрических полос. В настоящей статье мы выбрали фотометрическую систему Джонсона UBV и Казинса RCIC Бессель (1990) из-за широкого распространения и существенного количества точных измерений, а также в дополнение в ИК-области систему 2MASS JHK (Скрутски и др., 2006). Фильтры покрывают весь наземный наблюдаемый диапазон спектра. Выводы работы можно распространить и на другие наборы широкополосных фильтров с близкими характеристиками.
1.1. Сетка синтетических звездных величин
Метод основан на синтетических звездных величинах UBVRIJHK, вычисленных из SED с использованием моделей звездных атмосфер ATLAS9 1 [Бессель и др.(1998)]. Сетки звездных величин рассчитаны для диапазонов параметров: эффективная температура Teff в 75 нерегулярных (по шагам) точках [3500 … 50 000], ускорение силы тяжести log g в 11 регулярных точках [0 … 5], металличность [Fe/H] в восьми нерегулярных точках [–4 … +0.5]. Для каждой металличности, исключая [Fe/H] = –4.0, сетки представлены в двух вариантах. Первый имеет солнечный химический состав, масштабированный по величине [Fe/H], а второй учитывает эффект избытка альфа-элементов, что важно для звезд с низким содержанием металлов. По данным [де Боер и др.(2014)] избыток альфа-элементов в Млечном Пути простирается от минимальной металличности до [Fe/H] ≈ –1, а затем снижается до солнечного значения. Таким образом, мы использовали сетки с избытком альфа-элементов для [Fe/H] ≤ –1 и сетки с нормальным химическим составом для [Fe/H] ≥ –0.5. Для обеспечения равномерности сетки шкалу металличности мы интерполировали с постоянным шагом ∆[Fe/H] = 0.5, а шкалу эффективной температуры перевели в логарифмическую с постоянным шагом ∆log Teff, сохраняя количество точек. Минимальный шаг составил от ∆Teff ≈ 130 K для холодных звезд (изначально был 250 K), где велик градиент изменения звездных величин с температурой и до ∆Teff ≈ 1700 K (было 1000 K) для горячих звезд, у которых градиент мал. Такой подход позволил создать однородную сетку для интерполяции. Размерность сетки (75, 11, 10, 8) соответствует количеству значений эффективных температур, ускорений силы тяжести, металличности и количеству фильтров. Для получения звездных величин во всех диапазонах для набора параметров (Teff, log g, [Fe/H]) используется многомерная кубическая интерполяция.
1.2. Вычисление синтетических звездных величин
Звездная величина в полосе X, полученная при интерполяции сетки, относится к площади 1 см2 поверхности звезды для заданных параметров атмосферы (Teff, log g, [Fe/H]). Синтетические звездные величины рассчитывались как
где θ – угловой диаметр звезды в µas, значение RX = RX0 + a(B–V)0 + bE(B–V) . Коэффициенты RX0 для фильтров взяты из работы (МакКолл, 2004, a и b рассчитаны с использованием кривых реакции расширенной фотометрической системы Джонсона (Бессель, 1990; Бессель, Бретт, 1988) и закона покраснения из работы (Матис, 1990) и представлены в табл. 1.
Таблица 1. Коэффициенты для расчета межзвездного поглощения
Х | U | B | V | R | I | J | H | K |
RX0 | 4.744 | 4.070 | 3.070 | 2.440 | 1.714 | 0.829 | 0.524 | 0.343 |
а | 0.54 | 0.31 | 0.31 | 0.22 | 0.20 | 0.10 | 0.06 | 0.04 |
b | 0.13 | 0.07 | 0.07 | 0.03 | 0.04 | 0.03 | 0.02 | 0.01 |
Итак, у нас есть пять параметров (Teff, log g, [Fe/H], θ, E(B–V)) для расчета звездных величин для всех используемых фотометрических полос. Мы можем исключить угловой диаметр θ, поскольку он не меняет цветов и может быть рассчитан как где
и использовать цвета CX = mX – mV вместо звездных величин. Среднеквадратичная ошибка определялась как
1.3 Поиск глобального минимума
Для аппроксимации наблюдаемых цветов с учетом их ошибок синтетическими цветами использовался алгоритм минимизации χ2 Бройдена–Флетчера–Гольдфарба–Шанно с ограниченным использованием памяти в многомерном кубе (L-BFGS-B) (Флетчер, 1987) с граничными условиями, соответствующими звездным параметрам на границах сетки, [min(Teff) … max(Teff), min(log g) … max(log g), min([Fe/H]) … max([Fe/H]), min(E(B–V)) … max(E(B–V))]. Таким образом, у нас есть четыре параметра и семь цветов (восемь звездных величин относительно полосы V). Функционал минимизации
имеет множество локальных минимумов. Для нахождения глобального минимума чаще используется стохастический метод (например, Монте-Карло), но он затратен по машинному времени. Анализ функционала выявляет наиболее чувствительные коррелирующие параметры Teff и E(B–V) (рис. 1). При фиксированных значениях log g и [Fe/H] функционал ведет себя в виде овражной функции с числом локальных минимумов от одного до трех, расположенных на дне оврага. Таким образом, мы находим все локальные минимумы для нескольких наборов (log g, [Fe/H]) в пределах их диапазонов. Это начальные точки для спуска методом L-BFGS-B к ближайшему минимуму уже в пространстве всех параметров (Teff, E(B–V), log g, [Fe/H]). Из-за использования разреженной сетки по (log g, [Fe/H]) можно пропустить узкий глобальный минимум, поэтому мы применили метод Монте-Карло, определив случайным образом десять точек (этого оказалось достаточно) вокруг найденных минимумов, и снова провели поиск. Точка с минимальным значением χ2 выбирается в качестве глобального минимума. Такой подход позволяет существенно сократить время вычислений по сравнению со стохастическим методом.
Рис. 1. Распределение RMS ошибок на диаграмме Teff–E(B—V), вычисленных с использованием звездных величин UBVRIJHK для параметров 72 К, E(B—V) = 0.5, log g = 4.5, [Fe/H] = 0. Значения RMS ошибок в звездных величинах показаны как метки на контурных линиях.
2. ТЕСТИРОВАНИЕ МЕТОДА
2.1. Внутренняя точность
Распределения отклонений полученных параметров для разных температур. В первом столбце представлены данные с использованием полос UBVRIJHK, во втором – UBVRI, в последнем – BVRIJHK. Для избытка цвета показаны два варианта: для значений E(B–V) = 0 и E(B–V) = 0.5. Пик на ∆log g ≈ 0.5 соответствует граничному значению log g = 5.0
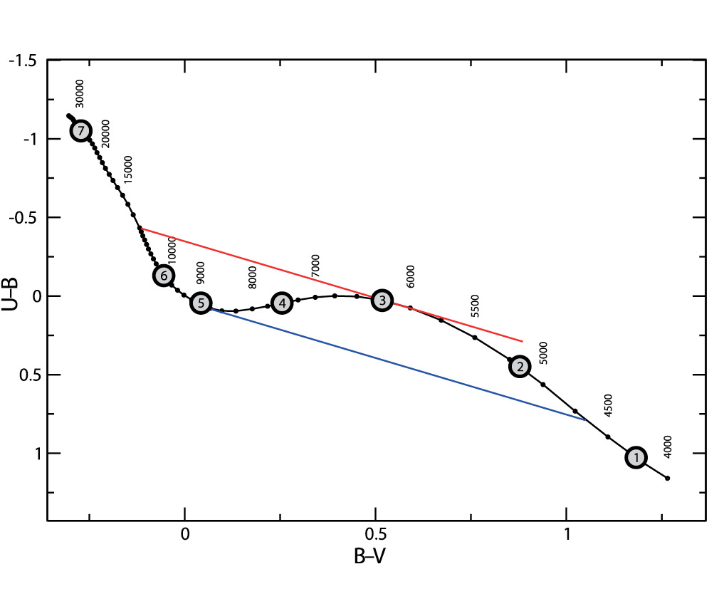
Для проверки внутренней точности метода мы вычисляли синтетические цвета по заранее заданным параметрам, как описано в подразделе 1.2, и запускали алгоритм минимизации. Было создано 56 наборов параметров (Teff, E(B–V), log g, [Fe/H]). Значения эффективных температур приведены в табл. 2 и показаны на двухцветной диаграмме (B–V) – (U–B) (рис. 2), построенной для звезд-карликов солнечной металличности. Точки из логарифмической шкалы температур были выбраны следующим образом. Покрасневшие звезды на диаграмме переходят от нормальных цветов вправо по линии покраснения. Существует большая область, где покрасневшие звезды могут пересекать диаграмму более одного раза из-за ее немонотонного поведения. Эта область ограничена верхней и нижней линиями покраснения, касающимися точек изгиба. Они разбивают диаграмму на пять частей, в центре которых были выбраны значения эффективной температуры (NN1,2,4,6,7). Также мы добавили две точки изгиба (NN3,5). Поведение результатов испытаний между точками 6 и 7 аналогично, несмотря на значительную разницу температур. Для каждого значения Teff мы рассмотрели варианты звезд-карликов (log g = 4.5) и гигантов (log g = 2.0), с солнечной металличностью ([Fe/H] = 0) и случаи звезд с низким содержанием металлов ([Fe/H] = –2.0), с покраснением и без него (E(B–V) = 0.5 и E(B–V) = 0). Всего 56 наборов параметров, восемь вариантов для каждой из семи эффективных температур.
Таблица 2. Эффективная температура точек тестирования
N | 1 | 2 | 3 | 4 | 5 | 6 | 7 |
Teff, К | 4329 | 5169 | 6172 | 7369 | 8799 | 10139 | 29375 |
Рис. 2. Положения тестируемых точек на двухцветной диаграмме, вычисленной для значений [Fe/H] = 0 и log g = 4. Точки на кривой соответствуют логарифмической шкале температур в сетке моделей. Прямые линии указывают направления покраснения и выделяют область неоднозначных решений.
Для каждого набора параметров мы рассчитали синтетические звездные величины в полосах UBVRIJHK, используя данные созданной сетки, описанные в подразделе 1.1. На первом этапе мы использовали именно эти величины для проверки качества метода нахождения глобального минимума. Все решения были найдены точно. На следующем этапе мы добавили шум. Значения ошибок 0.005 и 0.02m были приняты для диапазонов UBVRI и JHK соответственно. Первое значение было выбрано как типичное значение для достаточно точной фотометрии. Второе – как типичное значение ошибок в каталоге 2MASS для звезд 8.5 < Ks(mag) < 13 (Скрутски и др., 2006). Для моделирования наблюдений и оценки неопределенностей параметров мы добавили к синтетическим звездным величинам случайный шум с гауссовым распределением и использовали их в качестве входных данных в разработанном нами методе минимизации. Было выполнено 1000 таких вычислений. Пример распределения восстановленных параметров для точки N2 (69 K) показан на рис. 3. Те же данные для всех точек тестирования доступны в дополнительных материалах. Нормальное распределение ошибок наблюдений не всегда приводит к нормальному распределению значений восстанавливаемого параметра. Несколько выраженных максимумов и сложные распределения видны на рис. 3. Но основной максимум очень близок к начальному значению. Этот тест показывает, что с наибольшей вероятностью будут получены правильные значения параметров. Однако возможно получить и ошибочные значения. Например, случай с параметрами (5169/0.5/4.5/–2.0) – для эффективной температуры, покраснения и металличности, случаи (5169/0.5/4.5/0.0) и (5169/0.0/4.5/0.0) – для ускорения силы тяжести.
Рис. 3. Распределения восстановленных параметров, полученные разработанным методом минимизации для точки N2 (69 K). Синтетические звездные величины зашумлены ошибками 0.005m для UBVRI и 0.02m для JHK. Вверху каждой строки указано название модели в формате Teff / E(B–V) / log g / [Fe/H]. Среднее значение и дисперсия отображены в ячейке для каждого параметра. Приближение асимметричной функцией Гаусса отмечено красной пунктирной линией. На правых графиках серым цветом показано распределение среднеквадратичных ошибок, рассчитанных только для полос UBVRI. Распределения для всех точек тестирования доступны в дополнительных материалах.
Различия между полученными и исходными параметрами для всех точек тестирования показаны в первом столбце на рис. 4. Для каждого графика были собраны все варианты, т. е. для ∆Teff с учетом всех температур и всех значений E(B–V), log g и [Fe/H]. График ∆E(B–V) представлен в двух вариантах: для значений E(B–V) = 0 и E(B–V) = 0.5, из-за очень разного распределения восстановленных значений E(B–V). Лучше всего параметры восстанавливаются для звезд низких температур (Teff 5000 K).
Рис. 4. Распределения отклонений полученных параметров для разных температур. В первом столбце представлены данные с использованием полос, во втором — , в последнем — . Для избытка цвета показаны два варианта: для значений E(B–V) = 0 и E(B–V) = 0.5. Пик на log соответствует граничному значению log g = 5.0.
В случае изменения фотометрической погрешности наблюдений ошибки полученных параметров увеличиваются или уменьшаются пропорционально, если эти изменения невелики. При фотометрических ошибках, превышающих величину около 0.015–0.02m, погрешности параметров существенно возрастают. При большей ошибке значения log g и [Fe/H] часто невозможно определить. Все параметры восстанавливаются для звезд с Teff ≲ 8000 K. При этом типичные ошибки составляют σTeff ≈ 2–5%, σlog g ≈ 0.6, σ[Fe/H] ≈ 1, σθ ≈ 2% и σE(B–V) ≈ 0.02–0.07m. Для более горячих звезд металличность становится неопределенной, а ошибки σTeff возрастают до 10%, остальные ошибки s log g ≈ 0.6 dex, σθ ≈ 3%, σE(B–V) ≈ 0.02–0.07m.
На рис. 5 показаны значения ошибок параметров на уровне 1σ (67%) соответствующего асимметричного распределения для левой и правой его сторон относительного максимума. Неопределенности Teff, θ и [Fe/H] увеличиваются с увеличением Teff. При этом неопределенности остальных параметров меняются мало. Точка с 72 K является одной из точек перегиба кривой двухцветной диаграммы (рис. 2) и показывает существенно бо́льшие ошибки по сравнению в соседними точками.
Рис. 5. Зависимости ошибок параметров от эффективной температуры звезды. Открытые символы – левая часть распределения относительно максимума, заполненные – правая часть. Случай UBVRIJHK отмечен кружками, UBVRI – квадратами и BVRIJHK – треугольниками.
Рис. 6 демонстрирует статистическое качество расчетов – распределение значений χ2 по сравнению с теоретическими кривыми для значений степени свободы (Ndf), равными 3 и 4. При χ2 ≤ 7 распределение проходит между этими значениями, а затем следует Ndf = 4. В нашем случае количество степеней свободы равно 3 (семь показателей цвета минус четыре параметра). Однако параметры не являются независимыми, существует сильная корреляция между Teff и E(B–V) (см. рис. 1). Поэтому и число степеней свободы может приближаться к 4. Среднее значение среднеквадратичной ошибки составило менее 0.01m (рис. 3). Таким образом, мы делаем вывод о хорошем статистическом качестве работы алгоритма поиска глобального минимума.
Рис. 6. Распределение значений х2, рассчитанное для 1000 зашумленных тестов для исходных параметров (Teff/log g/[Fe/H]/69 K/4.5/0/0.5). Пунктирная и сплошная линии – теоретические распределения х2 для значений степени свободы, равных 3 и 4 соответственно.
2.1.1. Случаи BVRIJHK и UBVRI. Как говорилось ранее, УФ и ИК являются важными диапазонами фотометрических данных для оценки параметров звезд. Однако часто отсутствуют измерения для U полосы и нередко инфракрасные, либо их ошибки большие. Мы протестировали метод, как описано выше, исключая последовательно звездные величины U и JHK. Ошибки параметров для всех точек тестирования представлены в центральном и правом столбцах на рис. 4, а ошибки на уровне 1σ – на рис. 5. По сравнению с базовыми расчетами решения стали занимать более широкий диапазон значений, появилось больше неоднозначных решений с несколькими максимумами в распределении. Часто решения останавливаются на границах значений log g и [Fe/H]. Для многих наборов параметров доступны только оценки Teff и E(B–V). Мы делаем вывод, что в большинстве случаев эти наборы фотометрических полос невозможно использовать для поставленной задачи методом минимизации без привлечения какой-либо дополнительной информации.
2.2. Вега и Сириус
Метод был протестирован на реальных звездах с хорошо известными параметрами. Таблица 3 содержит наблюдаемые и синтетические звездные величины Веги и Сириуса. Первая строка – это фотометрические данные из табл. 10 Стритзингер и др.(2005) на основе вычислений Бессель и др.(1998), Кохен и др.(1999). Синтетические звездные величины были рассчитаны с использованием полученных нами звездных параметров, приведенных в табл. 4. Первая строка таблицы для каждой звезды – результат расчета методом минимизации с использованием фотометрических данных из табл. 4. Неопределенность параметров оценивалась как отклонение от решения на величину χ2 – χ20 = 7, где χ20 – величина χ2 в глобальном минимуме. Значения второй строки таблицы были получены, как описано в подразделе 2.1, путем 1000 случайных вариаций звездных величин в пределах их ошибок. Этот более реалистичный подход показывает распределения возможных звездных параметров, которые представлены на рис. 7. Третья строка представляет собой среднее значение параметров, взятых из данных Simbad 2 (Венгер и др., 2000) и опубликованных после 1990 г. Эти значения показаны на рис. 7 кружками с баром ошибок. Полученные значения эффективной температуры и ускорения силы тяжести хорошо согласуются с их реальными значениями. При этом распределение металличности не имеет выраженного максимума. В случае Веги имеются четыре максимума, расположенные в точках [Fe/H] = –4 (нижняя граница сетки), –2.6, –2.1 и –0.6, последний соответствует реальному значению металличности. В случае Сириуса основные пики соответствуют нижней и верхней границам сетки. Значения остальных преимущественно распределяются в диапазоне [Fe/H] = –0.6…0.4. В обоих случаях среднеквадратичные ошибки составили RMS ≲ 0.01 и избыток цвета E(B–V) .
Таблица 3. Наблюдаемые и синтетические звездные величины Веги и Сириуса
Параметр | U | В | V | R | I | J | H | К |
Сириус | ||||||||
mobs | –1.480(5) | –1.435(5) | –1.430(5) | –1.418(7) | –1.410(6) | –1.411(5) | –1.385(5) | –1.388(10) |
msyn | –1.480 | –1.436 | –1.430 | –1.416 | –1.415 | –1.399 | –1.394 | –1.387 |
– | 0.000 | 0.001 | 0.000 | –0.002 | 0.005 | –0.012 | 0.009 | –0.001 |
Вега | ||||||||
mobs | 0.025(5) | 0.025(5) | 0.030(5) | 0.039(5) | 0.035(5) | –0.001(5) | 0.000(5) | –0.001(5) |
msyn | 0.029 | 0.023 | 0.031 | 0.037 | 0.021 | 0.006 | 0.001 | 0.004 |
O–C | –0.004 | 0.002 | –0.001 | 0.002 | 0.014 | –0.007 | –0.001 | –0.005 |
Таблица 4. Полученные параметры звездных атмосфер Веги и Сириуса
Teff, К | θ, mas | E(B–V) | log g | [Fe/H] | RMS | Ref |
Сириус | ||||||
9862(50) | 6.1(1) | 0.002(3) | 4.28(14) | –0.3(2) | 0.005 | нр, 1 вычисление |
9774(90) | 6.08(3) | 0.004(5) | 4.26(15) | 0.0(5) | 0.007(2) | нр, 1000 вариаций |
9793(88) | 4.33(8) | 0.28(13) | Среднее значение из Simbad (>1990 г) | |||
Вега | ||||||
9551(43) | 3.31(6) | 0.000(3) | 3.8(2) | –4(1.3) | 0.006 | нр, 1 вычисление |
9524(88) | 3.305(14) | 0.000(5) | 3.78(16) | –0.6(1) | 0.007(2) | нр, 1000 вариаций |
9521(103) | 3.99(5) | –0.55(10) | Среднее значение из Simbad (>1990 г) | |||
Рис. 7. Распределения параметров, полученных по данным фотометрии Веги (вверху) и Сириуса (внизу). Величины систематических и случайных ошибок приведены вверху каждого графика. Средние значения других авторов отмечены кружками с баром ошибок.
2.3. HD11983 и HD216135
Мы объединили данные фотометрии UBVRI из архива Stetson 3, JHK из каталога 2MASS (Скрутски и др., 2006) и использовали каталог Pastel (Субиран и др., 2016) для поиска общих звезд, имеющих точные фотометрические данные и оценку звездных параметров. Подходящими оказались только две звезды.
В верхней части рис. 8 показаны распределения звездных параметров HD11983, полученные в результате работы процедуры минимизации (1000 случайных вариаций фотометрических данных внутри их диапазона ошибок). Эта звезда классифицируется как красный гигант K4III (Хук, Свифт, 1999) с эффективной температурой Teff @16 K (МакДональд и др., 2012). Используя угловой диаметр θ = 0.63 mas (Крузалебес и др., 2019) и параллакс Gaia DR3 π = 1.81 mas (Валленари и др., 2023), мы оцениваем радиус R7R, светимость log L/L = 2.50, а также массу M = 1.5M по трекам MESA (Чой и др., 2016). Эти значения соответствуют ускорению силы тяжести log g = 1.44 ± 0.06, что согласуется со спектральной классификацией, и представлены на рис. 2.3 кружком. Звезда расположена высоко по галактической широте (b ≈ 65°) на расстоянии ~550 пк, и покраснения нет (75% решений имеют E(B–V) = 0). Значения среднеквадратичных ошибок демонстрируют низкий уровень общей точности. Тем не менее, благодаря низкой эффективной температуре, мы получили резкие профили распределений параметров. Данных о металличности в литературе не найдено, метод показал [Fe/H] = 0.28 ± 0.12.
Рис. 8. Распределения параметров, полученные на основе фотометрии звезд HD11983 (вверху) и HD216135 (внизу). Систематические и случайные ошибки показаны вверху каждого графика. Средние значения других авторов отмечены кружками с баром ошибок.
HD216135 также расположена на высокой галактической широте (b ≈ 58°), но является более далекой звездой (π = 0.62 mas, r = 1600 pc). Поэтому можно ожидать некоторого покраснения. В Simbad есть две оценки параметров звезды. RAVE (Стейнмец и др., 2020) с использованием спектров среднего разрешения дает Teff = 8000 K и log g = 4.0. Хотя Сильва, Напивотцки (2011) представляют значения Teff = 15628 K и log g = 3.53, авторы ссылаются на Мартин (2004), который также указал и на значения Teff = 17027 K, Teff 15555 K, полученные из фотометрии Джонсона и Стромгрена соответственно, и Teff = 15311 ± 108 K, log g = 4.15 ± 0.14 по данным Женевской фотометрии. Покраснение E(B–V) = 0.046 оценено Мартин (2004) по карте Шлегель и др. (1998). В нижней части рис. 8 показаны распределения параметров звезды (1000 случайных вариаций фотометрических данных внутри их диапазона ошибок). Покраснение E(B–V) = 0.057 ± 0.011, полученное нами, согласуется с картой Шлегеля. Значение ускорения силы тяжести также находится в хорошем согласии. Но процедура минимизации показывает нехарактерно низкую металличность для B-звезды, что приводит к более высокой эффективной температуре (около 1000 К по отношению к вычисленному значению для солнечной металличности), и поэтому метод немного завышает покраснение.
2.4. Шаровые звездные скопления NGC5904 и NGC6760
Шаровые и рассеянные звездные скопления являются подходящими объектами для тестирования, благодаря хорошо определяемым параметрам E(B–V) и [Fe/H] по диаграмме цвет–величина (CMD) и спектроскопии. CMD скоплений, полученных по фотометрическим наблюдениям, представляет собой линию некоторого возраста и может быть описана теоретическими изохронами. Наш метод дает значение углового диаметра θ, который совместно со значением параллакса позволяет вычислить линейный радиус звезды. Таким образом, CMD можно преобразовать в диаграмму Teff–R, которую далее можно сравнить с теоретической.
Данные UBVRI фотометрии шаровых скоплений получены из архива Stetson 4, JHK – из каталога 2MASS (Скрутски и др., 2006). Отметим, что фотометрия шаровых скоплений не обладает высокой точностью. Более того, в скоплениях много переменных звезд. По этой причине нам приходится отсекать результаты определения параметров с большими отклонениями по RMS.
2.4.1. NGC5904 = M. Для тестирования метода было выбрано 235 звезд шарового скопления M5. Результаты представлены в верхней части рис. 9. Это шаровое скопление расположено на галактической широте +47° на расстоянии ~7 кпк с небольшим межзвездным покраснением E(B–V) = 0.035 ± 0.010m (Лэйден и др., 2005). В работе (Кирби и др., 2018) опубликованы значения металличности 19 звезд, принадлежащих скоплению, среднее значение [Fe/H] = –1.35 ± 0.05. Возраст NGC5904 составляет 10.6 ± 0.8 млрд лет и [Fe/H] = –0.9, согласно Вуди, Шлауфман (2021), оба значения отличаются от данных других авторов. Ванденберг и др. (2013) сообщают о возрасте 11.50 ± 0.25 млрд лет. Другие авторы опубликовали значения возраста (10.9 ± 1.1 (Саларис, Вейсс, 2002), (12.2 ± 1.3, Ан и др., 2009) и (12.25 ± 0.75, Доттер и др., 2010). Полученное нами среднее значение металличности [Fe/H] = –0.75 ± 0.58 соответствует спектроскопическим измерениям, однако дисперсия велика. Около 56% решений дают значение E(B–V) = 0, средняя величина по 1000 вариаций составила E(B–V) = 0.05 ± 0.11, что соответствует реальному значению. Для сравнения наших результатов на диаграмме Teff–R мы рассчитали радиусы звезд, исходя из полученных угловых диаметров и известного расстояния до скопления, и использовали эволюционные треки MESA (Чой и др., 2016) с возрастом 11.5 млрд лет и металличностью [Fe/H] = –0.9 и [Fe/H] = –1.3 (последний столбец рис. 9). Теоретические изохроны хорошо представляют ветвь красных гигантов (RGB). Для более горячих звезд нередко наблюдаются значительные отклонения от изохрон, вследствие больших RMS ошибок.
Рис. 9. Распределения параметров, полученные по данным фотометрии шаровых скоплений NGC5904 (вверху) и NGC6760 (внизу). Систематические и случайные ошибки показаны вверху. Средние значения из Simbad отмечены кружками с баром ошибок.
2.4.2. NGC6760. NGC6760 – старое шаровое скопление возрастом 10 ± 2 млрд лет, низкой металличностью ([Fe/H] = –0.66 ± 0.14 (Сантос, Пиатти, 2004), [Fe/H] = –0.71 ± 0.10 (Хорта и др., 2020)) и значительным межзвездным поглощением E(B–V) = 0.77 (Харченко и др., (2013). Аппроксимация данных фотометрии имеет большой разброс, поэтому мы выбрали вычисленные параметры только для звезд со среднеквадратичной ошибкой RMS < 0.03m (780 звезд). Результаты метода представлены внизу рис. 9. Среднее значение покраснения E(B–V) = 0.55 ± 0.15 немного меньше относительно значения из работы (Харченко и др., 2013). Многие решения дают граничное значение металличности [Fe/H] = 0.5, а остальные решения распределяются от –2.5 до 0 с максимальным значением [Fe/H] ≈ –0.75, согласующимся с реальным. Изохрона MESA с возрастом 10 млрд лет и [Fe/H] = –0.7 показана в последнем столбце на рис. 9. Несмотря на значительный разброс ошибок, низкотемпературные звезды хорошо описывают теоретическую ветвь красных гигантов.
2.5. Рассеянные звездные скопления NGC6866, NGC7142, IC1590
2.5.1 NGC6866. Это далекое (~1.5 кпк) рассеянное скопление с избытком цвета E(B–V) = 0.271 и возрастом log t = 8.64 (Харченко и др., 2016). Бостанци и др. (2015) дают значение покраснения E(B–V) = 0.074, металличность [Fe/H] = –0.013 и возраст log t = 9.910. Значение [Fe/H] = 0.01 опубликовано в работе (Донор и др., 2020).
Данные фотометрии UBVRI взяты из табл. 4 статьи (Бостанци и др., 2015), JHK – из каталога 2MASS (Скрутски и др., 2006).
На рис. 10 (вверху) представлены наши результаты для рассеянного скопления NGC6866. Значение [Fe/H] = 0.4 ± 0.6 показывает солнечную металличность и согласуется с другими авторами в пределах ошибок. Значение E(B–V) = 0.28 ± 0.13 согласуется с Харченко и др. (2016), но в других статьях показаны меньшие значения. Скопление молодое, и поэтому состоит из карликов. Диаграмма Teff – R плохо описывается изохроной MESA. Причиной такой ситуации является некоторое завышение оценки покраснения из-за больших RMS ошибок.
Рис. 10. Распределения избытка цвета E(B–V), металличности [Fe/H], среднеквадратичного отклонения и диаграммы Teff–R для звезд рассеянных скоплений NGC6866 (вверху), NCG 7142 (в центре) и IC1590 (внизу).
2.5.2. NGC7142. Сан и др. (2020) выполнили UBVRI-фотометрию 8702 звезд в направлении старого рассеянного скопления NGC7142. 1769 звезд имеют измерения во всех нужных нам диапазонах и представлены в каталоге 2MASS (Скрутски и др., 2006). Более 70% значений UBVRI имеют ошибку менее 0.01m. Около 30% значений JHK имеют погрешность менее 0.03m, около 60% имеют погрешность менее 0.05m, мы выбрали последнее значение, чтобы ограничить ошибки наблюдений. На рис. 10 (в центре) показано распределение избытка цвета E(B–V) и металличности [Fe/H]. Процент использования звезд, определенный пределом по RMS, влияет на средние значения параметров. Средние значения E(B–V) = 0.30 ± 0.15 и [Fe/H] = –0.19 ± 0.43 получены по всем звездам, E(B–V) = 0.29 ± 0.13 и [Fe/H] = –0.16 ± 0.33 для звезд с RMS < 0.05m и E(B–V) = 0.30 ± 0.13 и [Fe/H] = –0.02 ± 0.21 для звезд с RMS ≤ 0.02m. Сан и др. (2020) дают значения E(B–V) = 0.338 ± 0.031 и [Fe/H = 0.0 ± 0.1. Диас и др. (2002)] опубликовали E(B–V) = 0.350, log t = 9.550 и [Fe/H] = 0.08. Значения E(B–V) = 0.450 и log t = 9.250 получены Харченко и др. (2016). Дисперсия полученных нами значений E(B–V) велика (E(B–V) ≈ 0 … 0.6m), несмотря на хорошее согласие среднего значения. Систематический сдвиг положений звезд ветви красных гигантов относительно изохроны MESA виден на диаграмме Teff – R. Вероятно повлияла небольшая недооценка покраснения.
2.5.3. IC1590. Это далекое (~3 кпк) молодое рассеянное скопление log t = 6.895 с заметным поглощением E(B–V) = 0.400 (Харченко и др., 2016). Диас и др. (2002) дают значения E(B–V) = 0.320 и log t = 6.540. Паунзен и др. (2010) выявили низкую металличность [Fe/H] = –0.73, полученную на основе фотометрии. В то время как Диас и др. (2021) дают значение [Fe/H] = –0/157 и возраст log t = 7.059. Скопление IC1590 расположено на расстоянии 10.1 кпк от центра Галактики, поэтому может иметь несколько меньшую металличность относительно солнечного значения. Для проведения процедуры минимизации были использованы данные фотометрии рассеянного скопления IC1590 из работы (Ким и др., 2021), где также приведена оценка покраснения E(B–V) = 0.40 ± 0.06. Мы получили слегка заниженное покраснение E(B–V) = 0.27 ± 0.14 и близкое среднее значение металличности с большой дисперсией [Fe/H] = –0.26 ± 0.99. На диаграмме Teff–R звезды имеют нехарактерное расположение перпендикулярно изохронам. Авторы (Ким и др.(2021) отметили наблюдаемый разброс возрастов звезд, который распределен от 0.7 млрд до 8.4 млрд лет. Такая же картина видна на Рис. 10 (внизу) на фоне изохрон MESA разного возраста.
2.6. Фотометрические стандарты Ландольта
С помощью инструментов Simbad мы выбрали 26 звезд из областей Ландольта (Ландольт, (2009) с известными параметрами атмосфер и объединили их фотометрические данные UBVRI с инфракрасными звездными величинами каталога 2MASS (Скрутски и др., 2006). Список выбранных звезд представлен в табл. 5. Не все звезды имеют полный набор опубликованных параметров (Teff, log g, [Fe/H]), мы выбрали звезды даже с одним известным параметром. Для каждой звезды было проведено 1000 расчетов с изменениями звездных величин в пределах ошибок, распределенных по нормальному закону. Распределения полученных параметров: эффективной температуры, избытка цвета, ускорения силы тяжести, металличности и среднеквадратичных ошибок, показаны на рис. 11, где каждая строка соответствует одной звезде, номер которой из табл. 5 указан справа. Среднеквадратическая ошибка представлена в двух распределениях. Первое рассчитано для всех восьми полос UBVRIJHK, а второе – только на основе точных наблюдений UBVRI (отмечено серым цветом), что отражает качество аппроксимации. Наилучшая средняя среднеквадратичная ошибка (для всех диапазонов) составляет 0.02m, но часто превышает 0.04m. Худший случай – для звезды N14. Для большинства звезд среднеквадратичная ошибка составила >0.06m (до 0.25m), что нужно принять во внимание при анализе результатов, представленных в табл. 5, где также представлены значения параметров для сравнения, полученные независимыми методами.
Таблица 5. Вычисленные параметры звезд фотометрических стандартов Лапдольта
N | Name | Teff | θ | log g | [Fe/H] | E(B–V) | dist | log g | SpType | Teff | Teff | log g | [Fe/H] | E(B–V) | E(B–V) | E(B–V) | Teff | log g | [Fe/H] | Ref | |
|
| К | µas |
|
| mag | pc |
|
|
| К | К |
|
|
|
|
| К |
|
|
|
|
|
|
|
|
|
|
|
| par |
| SpType | Gaia | SP | S2014 | Simbad | ||||||
1 | [L92b] TPHE D | 3854 (10) | 75.8 (0.4) | 1.3 (0.0) | -0.1 (0) | 0.01 (0.02) |
|
|
|
|
|
| 0.01 | - | 3898 | 0.83 |
| [1] | |||
2 | SA 95 15 | 5616 (81) | 53.7 (0.7) | 3.4 (0.3 | -0.4 (0.1) | 0.04 (0.02) | G5 V | 5418 | 5708 | 4.31 | -0.15 | 0.09 | 0.15 | 0.12 | 5603 | 4.52 | -0.19 | ||||
3 | SA 95 96 | 9630 (80) | 39.7 (0.3) | 4.3 (0.1) | -1.5 (1.3) | 0.13 (0.02) | A0 | 10205 |
|
|
|
| 0.18 | 0.17 | 8000 | 4.00 |
| ||||
4 | SA 95 231 | 6059 (30) | 10.7 (0.1) | 0.9 (0.1) | -0.7 (0.1) | 0.00 (0.02) |
|
| 7892 | 3.58 | -0.01 | 0.33 | 0.31 | 0.40 |
|
| -0.17 | [3] | |||
5 | SA 95 236 | 5397 (61) | 52.4 (0.6) | 3.2 (0.2) | -0.6 (0.1) | 0.01 (0.02) | G5 IV | 5448 | 5716 | 4.37 | -0.26 | 0.12 | 0.28 | 0.38 | 5539 | 3.85 |
| ||||
6 | SA 98 618 | 4144 (19) | 214.5 (1.4) | 0.6 (0.0) | -0.4 (0) | 0.71 (0.01) |
|
|
|
|
|
| 0.76 | 0.65 | 4119 | 1.04 | -0.51 | [4] | |||
7 | SA 98 675 | 4099 (29) | 108.2 (0.9) | 0.8 (0.1) | -0.5 (0) | 0.47 (0.02) |
|
| 5071 | 2.37 | 0.11 | 0.93 | 0.83 | 0.70 | 4283 | 1.70 | -0.12 | ||||
8 | SA 101 315 | 4534 (12) | 95.8 (0.8) | 3.2 (0.2) | 0.3 (0) | 0.00 (0.00) | K0 III | 4702 |
|
|
|
| 0.04 | 0.07 | 4613 | 2.05 | -0.46 | ||||
9 | SA 101 316 | 6269 (52) | 34.7 (0.4) | 3.7 (0.2) | -0.1 (0.1) | 0.02 (0.02) | F6 | 6202 | 6368 | 3.94 | -0.09 | 0.05 | 0.05 | 0.06 | 6471 | 3.97 |
| ||||
10 | SA 101 262 | 5330 (20) | 14.4 (0.1) | 2.5 (0.6) | -0.4 (0.1) | 0.01 (0.02) |
|
| 5436 | 4.52 | 0 | 0.04 | 0.03 | 0.06 | 5585 | 4.45 | -0.09 | [6] | |||
11 | SA 101 326 | 5823 (155) | 9.4 (0.1) | 4.1 (0.4) | 0.1 (0.1) | 0.05 (0.04) |
|
| 5830 | 4.11 | 0.34 | 0.09 | 0.03 | 0.06 | 5697 | 4.20 | 0.16 | ||||
12 | SA 101 270 | 6023 (13) | 14.1 (0.1) | 3.5 (0.1) | -0.2 (0) | 0.00 (0.00) |
|
| 6153 | 4.11 | -0.32 | 0.03 | 0.03 | 0.04 | 6107 | 4.08 | -0.01 | ||||
13 | SA 101 281 | 5436 (86) | 51.8 (0.6) | 1.8 (0.2) | -0.3 (0.1) | 0.06 (0.02) | G3: | 5530 | 5394 | 4.56 | 0.14 | 0.05 | 0.04 | 0.05 | 5196 | 4.17 | -0.10 | ||||
14 | [L92b] SA 101 L6 | 6450 (200) | 4.2 (0.3) | 5.3 (0.1) | 0.5 (0) | 0.53 (0.05) |
|
| 5289 | 4.62 | -0.63 | 0.01 | 0.03 | 0.05 | 5497 | 4.55 | -0.60 | [6] | |||
15 | SA 101 363 | 7359 (11) | 52.3 (0.4) | 3.4 (0.1) | 0.1 (0) | 0.03 (0.03) | A7 | 7839 | 7598 | 3.87 | -1.8 | 0.03 | 0.03 | 0.05 | 7240 | 3.82 |
| ||||
16 | SA 102 1081 | 6131 (23) | 83.0 (0.3) | 3.8 (0) | 0.5 (0) | 0.05 (0.01) | G5 IV | 5448 | 5740 | 4.19 | 0.14 | 0.00 | 0.03 | 0.06 | 5887 | 4.41 | 0.35 | ||||
17 | SA 103 302 | 6787 (18) | 64.1 (0.4) | 4.1 (0.1) | -0.3 (0.1) | 0.00 (0.02) | F3 | 6613 | 6780 | 3.97 | -0.99 | 0.01 | 0.02 | 0.05 | 6752 | 3.96 | 0.45 | [1] | |||
18 | G14-55 | 3618 (19) | 322.0 (2.2) | 5.0 (0) | 0.1 (0) | 0.24 (0.01) |
|
|
|
|
|
| 0.03 | 0.04 | 3688 | 5.50 | 0.17 | ||||
19 | PG1323-086 | 17180 (175) | 4.0 (0.1) | 4.0 (0.3) | 0.4 (0.1) | 0.05 (0.01) |
|
| 16513 | 3.41 | -0.23 | 0.00 | 0.04 | 0.07 | 15700 | 2.35 |
| [11] | |||
20 | SA 107 592 | 4181 (10) | 95.8 (0.8) | 2.2 (0.1) | 0 (0.1) | 0.00 (0.00) |
|
| 4550 | 2.13 | -0.11 | 0.23 | 0.09 | 0.16 | 4308 | 1.16 | -0.58 | ||||
21 | SA 107 484 | 4433 (6) | 100.5 (0.6) | 3.0 (0.1) | 0.5 (0) | 0.00 (0.00) | K0 III | 4702 | 4642 | 2.79 | 0.22 | 0.16 | 0.09 | 0.17 | 4620 | 2.52 | 0.05 | ||||
22 | SA 108 1918 | 4062 (5) | 132.9 (0.9) | 1.1 (0) | 0 (0) | 0.00 (0.00) | КЗ III: | 4365 |
|
|
|
| 0.08 | 0.13 | 4299 | 2.12 | 0.22 | ||||
23 | SA 108 981 | 5853 (15) | 32.1 (0.2) | 1.1 (0.1) | -1.1 (0.1) | 0.00 (0.00) | A6 | 8097 |
|
|
|
| 0.12 | 0.20 | 6789 | 3.72 | 0.23 | ||||
24 | SA 112 595 | 3758 (3) | 193.9 (0.9) | 1.1 (0) | 0 (0) | 0.00 (0.00) | K2.III: | 4474 | 4728 | 1.79 | -0.25 | 0.63 | 0.06 | 0.10 | 3870 | 0.89 | -0.51 | [4] | |||
25 | SA 112 704 | 4030 (15) | 147.5 (1.1) | 1.5 (0.1) | 0 (0.1) | 0.06 (0.01) | G9:III: | 4762 | 4303 | 1.84 | -0.19 | 0.25 | 0.06 | 0.08 | 4010 | 0.85 | -0.61 | [4] | |||
26 | SA 113 466 | 6326 (10) | 68.9 (0.9) | 3.7 (0.2) | -0.3 (0.1) | 0.02 (0.02) | F5 | 6341 |
|
|
|
| 0.06 | 0.11 | 6108 | 3.99 |
| ||||
Ссылки: SF – Шлафли, Финкбайнер (2011), S2014 – Шлафли и др. (2014), [1] – Стейпмец и др. (2020), [2] – Кордопатис и др. (2013), [3] – Браун и др. (2008), [4] – Иопссоп и др. (2020), [5] – Сит, Несс (2020), [6] – Дерих и др. (2010), [7] – Магрипи и др. (2021), [8] – Романо и др. (2021), [9] – Цвиттер и др. (2010), [10] – Гайдос и др. (2014), [11] – Дриллипг и др. (2013), [12] – Несс и др. (2016), [13] – Будер и др. (2021), [14] – Будер и др. (2018).
Рис. 11. Распределения вычисленных параметров звезд областей Ландольта, рассчитанные по вариациям звездных величин в пределах их ошибок. Среднеквадратические ошибки, полученные без полос JHK, отмечены серым цветом.
Для сравнения эффективной температуры мы взяли значения, полученные на основе спектрального класса, из библиотеки Gaia GSP-Phot Aeneas с использованием спектров BP/RP (Валленари и др., 2023) (поле teff_gspphot в каталоге I/355) и из данных Simbad. Спектральные классы нескольких звезд взяты из (Ландольт, 1973) и преобразованы в температурную шкалу с помощью табл. 5 из работы (де Ягер, Ниеувенхузен, 1987). Если распределение вычисленных нами значений Teff имело несколько выраженных максимумов, то в качестве решения выбирался наибольший по площади из них. Ускорение силы тяжести независимо оценивалось по угловому диаметру, полученному нашим методом, в сочетании с расстоянием d и массой звезды M: R = dθ, Мы рассчитали расстояние на основе параллаксов Gaia DR3, скорректированных согласно Линдегрен и др. (2021), как максимум функции распределения вероятностей по расстояниям (метод описан Байлер-Джонс, 2015). Массы звезд определялись по Teff–R-диаграмме из эволюционных треков MESA (Чой и др., 2016), рассчитанных для значения V/Vcrit = 0 с учетом металличности звезды. Также мы сравнили результаты со значениями Gaia log g (поле logg_gspphot в каталоге I/355) и данными Simbad. Эти источники также использовались для сравнения металличности. Рассчитанные значения избытка цвета сравнивались с данными Gaia (поле ebpminrp_gspphot каталога I/355) и (Шлафли и др., 2014). Преобразование из избытка цвета E(BP–RP) в E(B–V) выполнено методом Касагранде, Ванденберг (2018). Также для сравнения покраснения использовались данные Шлафли, Финкбейнер (2011), которые является асимптотической картой и дают приемлемое значение для далеких звезд и внегалактических объектов.
На рис. 12 представлено сравнение значений эффективной температуры, силы тяжести, металличности и избытка цвета звезд, полученных нами и из указанных выше источников. Основная часть звезд имеет отклонение ∆Teff около 150–300 К, но восемь звезд показывают большой разброс Teff. Большинство этих звезд имеют значительные среднеквадратичные ошибки. Разница значений ∆log g составляет около 1.0, т. е. мы можем различить карликов и гигантов. В то же время существуют звезды (например, NN4,23) с узкой формой распределения, с высокой точностью указывающие на некоторое значение log g, однако на самом деле звезды имеют сильно отличающиеся значения log g. Разброс значений металличности ∆[Fe/H] составляет около 0.7. Но на рис. 12 корреляция отсутствует, и почти все значения [Fe/H] близки к солнечному. Металличность является наиболее трудным для определения параметром в случае среднеквадратичных ошибок, превышающих 0.02m. Избыток цвета большинства звезд невелик. Лишь две звезды (NN6,7) имеют значительное покраснение, которое с успехом обнаружено методом. Отклонения Teff для звезд с большими среднеквадратичными ошибками приводят к отклонениям E(B–V) из-за корреляции этих параметров.
Рис. 12. Сравнение вычисленных параметров звезд площадок Ландольта.
Тест с использованием звезд из области Ландольта показывает, что использование фотометрических данных с точностью 0.02–0.05m может дать как реалистичные параметры, так и существенно отличающиеся.
3. ОБСУЖДЕНИЕ
Разработанный метод предназначен для одновременной независимой оценки параметров звезд и избытка цвета для отдельных звезд без привлечения априорной информации и предположений (хотя алгоритм это позволяет) с использованием данных широкополосных фотометрических наблюдений.
Метод имеет ограниченное применение. Для получения приемлемого результата необходимы как можно более точные данные наблюдений от УФ- до ИК-диапазона, по крайней мере, ошибки должны быть менее 0.01 … 0.015m. Требование по точности и диапазону фотометрических данных накладывает существенные ограничения на количество звезд, доступных для использования метода. Если ИК-диапазон покрывается каталогом 2MASS, хотя точность JHK величин не всегда удовлетворительна, то количество измерении в ближнем УФ-диапазоне, достаточных по точности, невелико.
Все параметры восстанавливаются для звезд с Teff ≲8000 K, которые являются наиболее многочисленными объектами в Галактике, т. е. метод можно использовать для звезд поля. Для более горячих звезд металличность становится неопределимой. В некоторых случаях существуют множественные решения, в распределении вычисленных параметров могут появиться два и более выраженных максимума. Увеличение ошибок фотометрии приводит сначала к увеличению ошибок параметров и быстро к ситуации, когда возможна оценка только Teff и E(B–V). Используя полученный угловой диаметр звезды с известным расстоянием, мы можем уточнить значение ускорения силы тяжести и запустить алгоритм с фиксированным значением log g, что улучшит точность остальных параметров. Однако для этого нужно знать массу звезды. Основная проблема – это металличность, которая сильно влияет на положение эволюционных треков и определение массы. А металличность в данном методе определяется наименее надежно.
Тесты показали, что погрешности вычисления избытка цвета σE(B–V) не превышают 0.05–0.07m для звезд с любыми протестированными температурами. Поэтому метод может быть применен для изучения поглощения в межзвездной среде. Для рассеянных и шаровых звездных скоплений метод дает меньшую точность по сравнению со стандартным анализом диаграммы цвет–величина (CMD).
Текущая версия метода основана на моделях звездных атмосфер ATLAS9 с нормальным химическим составом, поэтому результат будет подразумевать нормальные звезды. ATLAS9 позволяет рассчитывать модели звезд с различным содержанием α-элементов, которое может быть еще одним свободным параметром. Но низкая чувствительность звездных величин широкополосных систем от [α/Fe] и величины реальных ошибок наблюдений не позволяют оценить избытки α-элементов. Также метод нельзя использовать для переменных звезд с температурными пятнами, например, типа BY Dra, RS CVn.
В настоящей статье мы использовали закон покраснения из работы (Матис, 1990) и постоянное значение RV = AV/E(B–V), которое на самом деле является переменной величиной и может использоваться как свободный параметр. Однако точность фотометрических данных в большинстве случаев недостаточна для этого. Только для плотных звездных полей в направлении с аномальным покраснением можно ожидать оценки величины RV статистическими методами.
Мы разработали метод, наиболее близкий по смыслу к (Лоренцо-Гутиеррез и др., 2020), в котором авторы использовали средне- и узкополосную фотометрическую систему проекта GALANTE, созданную специально для извлечения максимума информации из спектральных распределений энергии звезд. В настоящей работе протестирован метод, использующий широкополосные фотометрические системы Джонсона–Казинса и 2MASS, но возможно создание любых других списков фотометрических полос, охватывающих спектральный диапазон от УФ до ИК, например, звездных величин ugriz фотометрической системы SDSS. Ожидается аналогичная точность полученных параметров звезды при таких же требованиях к точности фотометрических данных. Метод оптимизирован по времени поиска глобального минимума за счет анализа распределений χ2 на диаграмме Teff–E(B–V) для различных параметров звезды. Точность результатов (Лоренцо-Гутиеррез и др., 2020) ожидаемо выше, благодаря специально разработанным фотометрическим полосам. Но в целом тесты нашего метода показывают аналогичные результаты, в частности, заметны несколько выбросов для малых значений E(B–V), большой разброс значений log g систематически более низкие значения [Fe/H].
ЗАКЛЮЧЕНИЕ
В настоящей статье мы проанализировали метод минимизации χ2, разработанный для восстановления параметров звезды и избытка цвета из данных широкополосной фотометрии на примере фотометрических систем Джонсона и 2MASS. Для метода необходимы данные наблюдений в широком диапазоне длин волн от УФ до ИК с точностью σm≲0.01–0.015m. Показана возможность получения приемлемых параметров для звезд с Teff≲8000 K, а также избытка цвета для звезд любых температур.
БЛАГОДАРНОСТИ
Автор благодарит рецензентов за полезные замечания, которые позволили значительно улучшить статью.
1 https://wwwuser.oats.inaf.it/castelli/colors/bcp.html
2 http://simbad.u-strasbg.fr/simbad/
3 https://www.canfar.net/storage/list/STETSON/homogeneous
4 https://www.canfar.net/storage/list/STETSON/homogeneous
About the authors
Ю. В. Пахомов
Институт астрономии РАН
Author for correspondence.
Email: pakhomov@inasan.ru
Russian Federation, Москва
References
- Алленде Прието (C. Allende Prieto), Astron. Astrophys. 595, A129 (2016).
- Алонсо и др. (A. Alonso, S. Arribas, and C. Martnez-Roger), Astron. Astrophys. Suppl. Ser. 140, 261 (1999).
- Ан и др. (D. An, M.H. Pinsonneault, T. Masseron, F. Delahaye, J.A. Johnson, D.M. Terndrup, T.C. Beers, I.I. Ivans, and Z. Ivezic), Astrophys. J. 700, 523 (2009).
- Арену и др. (F. Arenou, M. Grenon, and A. Gomez), Astron. Astrophys. 258, 104 (1992).
- Байлер-Джонс (C.A.L. Bailer-Jones), Astron. Soc. Pacific 127, 994 (2015).
- Байо и др. (A. Bayo, C. Rodrigo, D. Barrado Y Navascués, et al.), Astron. Astrophys. 492, 277 (2008).
- Беликов, Росер (A.N. Belikov and S. Röser), 489, 1107 (2008).
- Бессель (M.S. Bessell), Publ. Astron. Soc. Pacific 102, 1181 (1990).
- Бессель и др. (M.S. Bessell, F. Castelli, and B. Plez) Astron. Astrophys. 333, 231 (1998).
- Бессель, Бретт (M.S. Bessell and J.M. Brett), Publ. Astron. Soc. Pacific 100, 1134 (1988).
- Блэквелл, Шаллис (D.E. Blackwell and M.J. Shallis), MNRAS 180, 177 (1977).
- Бостанци и др. (Z.F. Bostanc, T. Ak, T. Yontan, S. Bilir, T. Guver, S. Ak, O. Cakirli, O. Ozdarcan, et al.), MNRAS 453, 1095 (2015).
- Браун и др. (W.R. Brown, T.C. Beers, R. Wilhelm, C. Allende Prieto, M.J. Geller, S.J. Kenyon, and M.J. Kurtz), Astron. J. 135, 564 (2008).
- Будер и др. (S. Buder, M. Asplund, L. Duong, J. Kos, K. Lind, M.K. Ness, S. Sharma, J. Bland-Hawthorn, et al.), MNRAS 478, 4513 (2018).
- Будер и др. (S. Buder, S. Sharma, J. Kos, A.M. Amarsi, Th. Nordlander, K. Lind, S.L. Martell, M. Asplund, et al.), MNRAS 506, 150 (2021).
- Валленари и др. (Gaia Collaboration; A. Vallenari, A.G.A. Brown, T. Prusti, J.H.J. de Bruijne, F. Arenou, C. Babusiaux, M. Biermann, O.L. Creevey, et al.), Astron. Astrophys. 674, 1 (2023).
- Ванденберг и др. (Don A. VandenBerg, K. Brogaard, R. Leaman, and L. Casagrande), Astrophys. J. 775, 134 (2013).
- Венгер и др. (M. Wenger, F. Ochsenbein, D. Egret, P. Dubois, F. Bonnarel, S. Borde, F. Genova, G. Jasniewicz, et al.), Astron. Astrophys. Suppl. Ser. 143, 9 (2000).
- Вуди, Шлауфман (T. Woody and K.C. Schlaufman), Astron. J. 162, 42 (2021).
- Гайдос и др. (E. Gaidos, A.W. Mann, S. Lépine, A. Buccino, D. James, M. Ansdell, R. Petrucci, P. Mauas, and E.J. Hilton), MNRAS 443, 2561 (2014).
- Гончаров Г.А., Письма в Астрон. журн. 43, 512 (2017) [G.A. Gontcharov, Astron. Lett. 43, 472 (2017)].
- Дериx и др. (M. Dierickx, R. Klement, H.-W. Rix, and Chao Liu), Astrophys. J. 725, L186 (2010)
- Диас и др. (W.S. Dias, B.S. Alessi, A. Moitinho, and J.R.D. Lepine), Astron. Astrophys. 389, 871 (2002).
- Диас и др. (W.S. Dias, H. Monteiro, A. Moitinho, J.R.D. Lepine, G. Carraro, E. Paunzen, B. Alessi, and L. Villela), MNRAS 504, 356 (2021).
- Донор и др. (J. Donor, P.M. Frinchaboy, K. Cunha, J.E. O’Connell, C. Allende Prieto, A. Almeida, F. Anders, R. Beaton, et al.), Astron. J. 159, 199 (2020).
- Доттер и др. (A. Dotter, A. Sarajedini, J. Anderson, A. Aparicio, L.R. Bedin, B. Chaboyer, S. Majewski, A. Marin-Franch, et al.), Astrophys. J. 708, 698 (2010).
- Дриллинг и др. (J.S. Drilling, C.S. Jeffery, U. Heber, S. Moehler, and R. Napiwotzki), Astron. Astrophys. 551, A31 (2013).
- Йонссон и др. (H. Jönsson, J.A. Holtzman, C. Allende Prieto, K. Cunha, D.A. Garcia-Hernandez, S. Hasselquist, Th. Masseron, Y. Osorio, et al.), Astron. J. 160, 120 (2020).
- Касагранде, Ванденберг (L. Casagrande and D.A. VandenBerg), MNRAS 479, L102 (2018).
- Кейроз и др. (A.B.A. Queiroz, F. Anders, B.X. Santiago, et al.), MNRAS 476, 2556 (2018).
- Ким и др. (S. Kim, B. Lim, M.S. Bessell, J.S. Kim, and H. Sung), Astron. J. 162, 140 (2021).
- Кирби и др. (E.N. Kirby, J.L. Xie, R. Guo, M. Kovalev, and M. Bergemann), Astrophys. J. Suppl. Ser. 237, 18 (2018).
- Кордопатис и др. (G. Kordopatis, G. Gilmore, M. Steinmetz, C. Boeche, G.M. Seabroke, A. Siebert, T. Zwitter, J. Binney, et al.), Astron. J. 146, 134 (2013).
- Кохен и др. (M. Cohen, R.G. Walker, B. Carter, P. Hammersley, M. Kidger, and K. Noguchi), Astron. J. 117, 1864 (1999).
- Крузалебес и др. (P. Cruzalèbes, R.G. Petrov, S. Robbe-Dubois, J. Varga, L. Burtscher, F. Allouche, P. Berio, K.-H. Hofmann, et al.), MNRAS 490, 3158 (2019).
- Ландольт (A.U. Landolt), Astron. J. 78, 959 (1973).
- Ландольт (A.U. Landolt), Astron. J. 137, 4186 (2009).
- Ли и др. (Y. Lee, T.C. Beers, C. Bailer-Jones, H.J. Newberg, M. Subbarao, and D. Surendran), Am. Astron. Soc. Meet. 207, 131.04 (2005).
- Линдегрен и др. (L. Lindegren, U. Bastian, M. Biermann, A. Bombrun, A. de Torres, E. Gerlach, R. Geyer, J. Hernandez, et al.), Astron. Astrophys. 649, A4 (2021).
- Лоренцо-Гутиеррез и др. (A. Lorenzo-Gutiérrez, E.J. Alfaro, J. Maz Apellániz, R.H. Barba, A. Marin-Franch, A. Ederoclite, D. Cristobal-Hornillos, J. Varela, et al.), MNRAS 494, 3342 (2020).
- Лэйден и др. (A.C. Layden, A. Sarajedini, T. von Hippel, and A.M. Cool), Astrophys. J. 632, 266 (2005).
- Магрини и др. (L. Magrini, N. Lagarde, C. Charbonnel, E. Franciosini, S. Randich, R. Smiljanic, G. Casali, C. Viscasillas Vazquez, et al.), Astron. Astrophys. 651, A84 (2021).
- МакДональд и др. (I. McDonald, A.A. Zijlstra, and M.L. Boyer), MNRAS 427, 343 (2012).
- МакКолл (M.L. McCall), Astron. J. 128, 2144 (2004).
- Мартин (J.C. Martin), Astron. J. 128, 2474 (2004).
- Матис (J.S. Mathis), Ann. Rev. Astron. Astrophys. 28, 37 (1990).
- Монгуио и др. (M. Monguió, F. Figueras, and P. Grosbøl), Astron. Astrophys. 568, A119 (2014).
- Несс и др. (M. Ness, D.W. Hogg, H.-W. Rix, M. Martig, M.H. Pinsonneault, and A.Y.Q. Ho), Astrophys. J. 823, 114 (2016).
- Паунзен и др. (E. Paunzen, U. Heiter, M. Netopil, and C. Soubiran), Astron. Astrophys. 517, A32 (2010).
- Рамирез, Мелендез (I. Ramrez and J. Meléndez), Astrophys. J. 626, 465 (2005).
- Романо и др. (D. Romano, L. Magrini, S. Randich, G. Casali, P. Bonifacio, R.D. Jeffries, F. Matteucci, E. Franciosini, et al.), Astron. Astrophys. 653, A72 (2021).
- Саларис, Вейсс (M. Salaris and A. Weiss), Astron. Astrophys. 388, 492 (2002).
- Сан и др. (Q. Sun, C.P. Deliyannis, B.A. Twarog, B.J. Anthony-Twarog, and A. Steinhauer), Astron. J. 159, 246 (2020).
- Сан и др. (M. Sun, B. Chen, H. Guo, H. Zhao, M. Yang, and W. Cui), Astron. J. 166, 126 (2023).
- Сантос, Пиатти (J.F.C. Jr. Santos and A.E. Piatti), Astron. Astrophys. 428, 79 (2004).
- Сильва, Напивотцки (M.D.V. Silva and R. Napiwotzki), 411, 2596 (2011).
- Синнерстад (U. Sinnerstad), Astron. Astrophys. Suppl. Ser. 40, 395 (1980).
- Сит, Несс (T. Sit and M.K. Ness), Astrophys. J. 900, 4 (2020).
- Скрутски и др. (M.F. Skrutskie, R.M. Cutri, R. Stiening, M.D. Weinberg, S. Schneider, J.M. Carpenter, C. Beichman, R. Capps, et al.), Astron. J. 131, 1163 (2006).
- Стейнмец и др. (M. Steinmetz, G. Guiglion, P.J. McMillan, G. Matijevic, H. Enke, G. Kordopatis, T. Zwitter, M. Valentini, et al.), Astron. J. 160, 83 (2020).
- Стритзингер и др. (M. Stritzinger, N.B. Suntzeff, M. Hamuy, P. Challis, R. Demarco, L. Germany, and A.M. Soderberg), Publ. Astron. Soc. Pacific 117, 810 (2005).
- Субиран и др. (C. Soubiran, J.-F. Le Campion, N. Brouillet, and L. Chemin), Astron. Astrophys. 591, A118 (2016).
- Торра и др. (J. Torra, F. Figueras, C. Jordi, and G. Rossello), Astrophys. Space Sci. 170, 251 (1990).
- Флетчер (R. Fletcher), Practical methods of optimization (John Wiley & Sons, Ltd, 1987).
- Харченко и др. (N.V. Kharchenko, A.E. Piskunov, E. Schilbach, S. Roser, and R.-D. Scholz), Astron. Astrophys. 558, A53 (2013).
- Харченко и др. (N.V. Kharchenko, A.E. Piskunov, E. Schilbach, S. Roser, and R.-D. Scholz), Astron. Astrophys. 585, A101 (2016).
- Хорта и др. (D. Horta, R.P. Schiavon, J.T. Mackereth, T.C. Beers, J.G. Fernandez-Trincado, P.M. Frinchaboy, D.A. Garcia-Hernandez, D. Geisler, et al.), MNRAS 493, 3363 (2020).
- Хук, Свифт (N. Houk and C. Swift), Michigan Spectral Survey 5 (1999).
- Цвиттер и др. (T. Zwitter, G. Matijevič, M.A. Breddels, M.C. Smith, A. Helmi, U. Munari, O. Bienayme, J. Binney, et al.), Astron. Astrophys. 522, A54 (2010).
- Чой и др. (J. Choi, A. Dotter, C. Conroy, M. Cantiello, B. Paxton, and B.D. Johnson), Astrophys. J. 823, 102 (2016).
- Шлафли и др. (E.F. Schlafly, G. Green, D.P. Finkbeiner, M. Juric, H.-W. Rix, N.F. Martin, W.S. Burgett, K.C. Chambers, et al.), Astrophys. J. 789, 15 (2014).
- Шлафли, Финкбейнер (E.F. Schlafly and D.P. Finkbeiner), Astrophys. J. 737, 103 (2011).
- Шлегель и др. (D.J. Schlegel, D.P. Finkbeiner, and M. Davis), Astrophys. J. 500, 525 (1998).
- де Боер и др. (T.J.L. de Boer, V. Belokurov, T.C. Beers, and Y.S. Lee), Astrophys. J. 443, 658 (2014).
- де Ягер, Ниеуwенхузен (C. de Jager and H. Nieuwenhuijzen), MNRAS 177, 217 (1987).
Supplementary files















