Blood physiology. erythrocyte based on the plenary lecture at the XXIV congress of the physiological society named after. I. P. Pavlova…
- Authors: Ataullakhanov F.I.1,2,3, Koleva L.1,2, Shakhidzhanov S.S.1,2
-
Affiliations:
- Center for Theoretical Problems of Physical-Chemical Pharmacology, Russian Academy of Sciences
- Dmitry Rogachev National Medical Research Center of Pediatric Hematology, Oncology and Immunology Academy of Sciences
- Moscow Institute of Physics and Technology
- Issue: Vol 55, No 1 (2024)
- Pages: 8-15
- Section: Articles
- URL: https://bakhtiniada.ru/0301-1798/article/view/255703
- DOI: https://doi.org/10.31857/S0301179824010022
- ID: 255703
Cite item
Full Text
Abstract
Human red blood cells have a complex system for regulating cell volume and deformability. This is absolutely necessary to ensure good blood rheology both in large vessels and in the capillary network. The review examines the features of the erythrocyte structure that provide good gas transport functions and excellent blood rheology, despite the fact that erythrocytes occupy 40% of the blood volume. Providing these properties requires the participation of a number of metabolic systems, which allows the red blood cell to work effectively in the bloodstream for 100–120 days without the synthesis of new proteins.
Full Text
ВВЕДЕНИЕ
Все живое на Земле нуждается в непрерывном обмене веществами с окружающей средой [28]. Главным физическим процессом, который лимитирует такой обмен, является диффузия [13, 20]. Опыт показывает, что только небольшие организмы, размером не более 1–2 мм, могут иметь достаточно эффективный метаболизм, обеспечиваемый диффузией. Всем организмам большего размера нужны системы принудительного обмена веществами с окружающей средой. Организмы размером больше 1 мм, как правило, используют специальные жидкости, обеспечивающие обмен веществ клеток организма с окружающей средой. В нашем организме такой жидкостью является кровь. Она циркулирует с такой скоростью, что успевает перекачать объем, равный всей нашей крови (5 л), за 1 мин. [30]. При этом общая длина кровеносных сосудов в организме человека — около 100 тыс. км! А площадь, по которой кровь контактирует с воздухом в легких, превышает 100 м2 [27]. Это обеспечивает такой контакт крови с воздухом, что диффузия должна перенести кислород на расстояние всего около 10-6м! Аналогичным образом устроены поверхности контакта крови практически со всеми клетками нашего организма.
ФИЗИОЛОГИЧЕСКИЕ ФУНКЦИИ КРОВИ
Кровь обеспечивает множество физиологических функций организма, важнейшими из которых являются [24]:
- транспорт газов;
- транспорт питательных веществ;
- удаление отходов;
- перенос сигнальных и прочих молекул между органами;
- стабилизация температуры тела;
- поддержание осмотического и ионного баланса;
- кислотно-щелочной баланс.
Для реализации вышеперечисленных функций кровь должна быть хорошо текучей, т. е. жидкой. Необходимость крови циркулировать в жидком состоянии приводит к необходимости новых функций крови:
- защита кровеносной системы от повреждений;
- защита организма от вторжения чужеродных веществ и существ, особенно существ.
Состав крови – это в первую очередь плазма крови – жидкость, обеспечивающая текучесть крови и содержащая сотни веществ, необходимых для выполнения самых разнообразных задач, а также несколько типов клеток (рис. 1) [24]:
- эритроциты – главные клетки, обеспечивающие разнообразный транспорт;
- тромбоциты – клетки, участвующие в быстрой остановке кровотечения при повреждении сосудов;
- разнообразные популяции клеток иммунной системы, обеспечивающие защиту организма от вторжения чужеродных организмов.
Рис. 1. Компоненты крови.
ЭРИТРОЦИТ И ТРАНСПОРТ
Основными клетками, ответственными за транспорт многочисленных веществ в организме, являются эритроциты (рис. 2) [5, 7]. Это дисковидные клетки диаметром 7 мкм и толщиной 1–2 мкм, не имеющие ядра и всех остальных органелл, что является результатом их высокой специализации. Эти клетки занимают примерно 40% объема крови и составляют основную массу всех клеток крови – примерно 98%. Одна из важнейших задач нашего организма – снабжение тканей кислородом, реализация которой является и основной функцией эритроцитов [23]. Для выполнения этой функции эритроцит содержит гигантскую концентрацию белка гемоглобина – 6 мМ, что составляет 98% от всех белков этой клетки (рис. 3).
Рис. 2. Эритроциты.
Рис. 3. Гемоглобин.
Транспорт кислорода осуществляется пассивно. Организм тратит энергию только на работу сердца, а связывание и отдача кислорода происходят пассивно, в соответствии с кинетикой связывания кислорода с гемоглобином и с концентрацией кислорода [29]. Равновесие связывания кислорода устанавливается довольно быстро, так что и в легких, и во всех тканях, можно считать, концентрация связанного кислорода определяется концентрацией кислорода в окружающем пространстве [25]. На рис. 4 показана доля гемоглобина, связанного с кислородом, как функция концентрации парциального давления кислорода в крови [22]. Парциальное давление кислорода в легких на уровне моря примерно равно 100 торр. При этом давлении практически весь гемоглобин связан с кислородом.
Рис. 4. Кривая связывания кислорода с гемоглобином. Сплошная линия – кривая связывания кислорода с гемоглобином. Точечный пунктир – гипотетическая кривая связывания кислорода с белком, имеющим сродство к кислороду такое, какое имеет гемоглобин при связывании первой молекулы кислорода. Пунктир – кривая связывания кислорода с миоглобином.
В тканях парциальное давление в несколько раз меньше и сильно зависит от потребления кислорода [25]. В покоящемся организме это примерно 25–30 торр. Согласно кривой связывания кислорода, гемоглобин при этом отдает тканям меньше 50% связанного кислорода. Получается, что половина гемоглобина впустую путешествует по организму. Такие свойства гемоглобина нужны для того, чтобы при повышении нагрузки организм мог быстро получить дополнительное количество кислорода именно там, где в нем выросла потребность, и парциальное давление кислорода заметно снизилось. Чтобы увеличить эффективность этой отдачи, кривая связывания кислорода с гемоглобином имеет сигмоидный характер и отдача кислорода быстро возрастает при падении давления ниже 25 торр [9].
Сигмоидность кривой связывания кислорода с гемоглобином – важная физиологическая характеристика гемоглобина, обеспечивается на молекулярном уровне кооперативностью взаимодействия субъединиц гемоглобина [27]. Все 4 субъединицы гемоглобина в отсутствие кислорода плотно связаны друг с другом так, что связывание молекулы кислорода с каждой из субъединиц затруднено. Кинетика связывания первой молекулы кислорода показана на рис. 4 точечным пунктиром. Связывание первой же молекулы кислорода с любой субъединицей ослабляет взаимодействие субъединиц, что сильно увеличивает сродство оставшихся свободных субъединиц к кислороду. Если совсем разъединить гемоглобин на субъединицы, они будут связывать кислород, примерно как миоглобин [2] – односубъединичный белок, очень похожий на отдельные субъединицы гемоглобина (рис. 4, пунктир). В некоторых ситуациях, например в высокогорье, парциальное давление кислорода в воздухе сильно снижено и кривая связывания гемоглобина с кислородом перестает быть оптимальной. Организм может менять кооперативность, т. е. кривую связывания кислорода с гемоглобином в соответствии с условиями окружающей среды. Для управления кооперативностью в центре гемоглобина, где субъединицы взаимодействуют сильнее всего, находится аллостерический центр связывания молекулы 2,3-бисфосфоглицерата [19]. Изменением концентрации этого вещества организм может менять всю кривую, обеспечивая адаптацию к окружающей среде (рис. 5).
Рис. 5. Регуляция кооперативности гемоглобина. 2,3-бисфосфоглицерат (БФГ). Сплошные линии – кривые связывания кислорода с гемоглобином при разных концентрациях 2,3-бисфосфоглицерата.
Транспорт углекислого газа (СО2) необходим в том же объеме, что и транспорт кислорода, поскольку практически весь кислород в организме превращается в ходе окислительных процессов в СО2 [11, 12]. Только этот транспорт идет навстречу кислороду – от тканей в легкие. В нашем организме нет специального переносчика СО2 в силу химических свойств этого газа. Углекислый газ легко химически связывается с водой, образуя угольную кислоту (рис. 6). Кислотность крови 7.3–7.5, поэтому угольная кислота практически полностью диссоциирует на бикарбонат и протон [15]. Суммарная концентрация всех форм СО2 в сотни раз превышает концентрацию гемоглобина, поэтому небольшая разница в концентрации свободного СО2 между тканями и легкими в основном достаточна для обеспечения необходимого потока углекислого газа из тканей в выдыхаемый воздух. Скорость реакции СО2 с водой сама по себе не очень велика, поэтому в эритроцитах есть фермент – карбоангидраза, который резко увеличивает скорость этого процесса. СO2 в газообразной форме легко проходит через мембрану эритроцита, как и кислород, а для образующегося бикарбоната в эритроцитах есть специальный канал – белок полосы III, через него быстро происходит обмен бикарбоната между плазмой и эритроцитом [21]. Этот канал часто называют анионным, поскольку он хорошо пропускает и анионы хлора.
Рис. 6. Транспорт углекислого газа из тканей в легкие.
Более кислая среда в легких способствует переходу части бикарбоната в газообразную форму СО2, что приводит к большей концентрации СО2 в выдыхаемом воздухе [22]. Этому закислению способствует эффект Вериго –Бора: связывание кислорода с гемоглобином так меняет конформацию субъединиц гемоглобина, что одна из карбоксильных аминокислот белка становится более экспонированной в плазму крови. Это увеличивает ее диссоциацию и приводит к росту концентрации протонов в легких. В тканях все меняется в обратную сторону. В эту регуляцию вовлечены N-остатки всех субъединиц гемоглобина, а также гистидин 122 в альфа цепи и гистидин 146 в бета цепи.
ФИЗИОЛОГИЯ И МЕТАБОЛИЗМ ЭРИТРОЦИТА
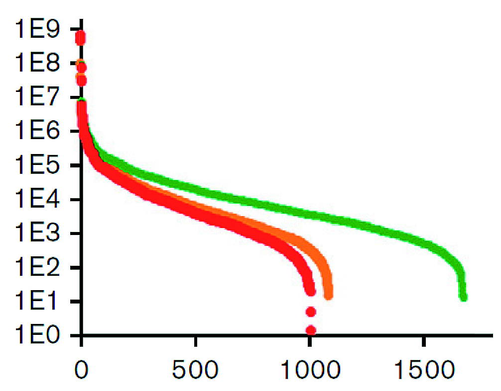
Недавние исследования протеома эритроцита показали, что в максимально очищенной фракции зрелых эритроцитов обнаруживается 1000 разных белков – неожиданно много для клетки, в которой 98% всех белков составляет гемоглобин. На рис. 7 показано распределение этой тысячи белков по количеству молекул в одном эритроците [14]. Понятно, что больше всего молекул гемоглобина – 109. Количество других белков на порядки меньше, и некоторые встречаются всего в десятке копий. Мы детально проанализировали, какие именно белки были обнаружены в этой работе [14]. Основные выводы, к которым мы пришли, пока малоутешительны.
Рис. 7. Распределение белков эритроцитов по количеству копий в одном эритроците (красная кривая). Белки ранжированы по числу копий от первого – гемоглобина, число копий которого около 109 молекул, до белков, встречающихся в эритроците в виде нескольких копий. Зеленым показаны аналогичные результаты для ретикулоцитов, оранжевым – данные предыдущей работы на эту тему.
Найдены:
- белки – представители разнообразных сигнальных путей, что, вероятно, является загрязнениями, поскольку мало что известно о том, что в эритроците какие-то процессы управлялись внешними сигналами;
- белки системы избирательного уничтожения белков – ферменты убиквитинирования и белки протеасомального комплекса, хотя самих протеасом в эритроцитах нет, как и никаких других органелл;
- всевозможные моторные белки – кинезины, миозины, динактин, тубулин. Непонятно, что они там делают, поскольку нет данных о существовании в эритроцитах микротрубочек и, естественно, транспорта, с ними связанного;
- фибриноген, коллаген, фактор VIII и т. д. белки плазменной системы свертывания крови – явное загрязнение плазмой;
- всевозможные белки ДНК-метаболизма, гистоны, белки РНК-метаболизма. В этих клетках нет ни ДНК, ни РНК – непонятно, что там могут делать белки этих метаболических систем;
- белки – регуляторы клеточного цикла, которые странно видеть в неделящейся безъядерной клетке;
- белки рибосом, митохондрий, шапероны, белки теплового шока и многое другое.
Очевидно, что:
- Возможные “загрязнения”, вносящие ошибку в результаты, продолжают оставаться актуальными.
- Может быть, эритроцит не идеален и содержит много остатков молекул своих предшественников, которые не нужны для его функционирования, но не мешают жить (trash).
Мы рассортировали обнаруженные белки по метаболическим системам, к которым они принадлежат (табл. 1). В таблице мы расположили метаболические системы по числу белков каждой из систем, найденных в эритроцитах. Число белков уменьшилось вдвое, получилось, что они относятся к 40 метаболическим системам, которые, в принципе, могли бы работать в эритроците. Но обращает на себя внимание тот факт, что многие метаболические системы представлены 1–2 ферментами. Рассмотрение метаболических путей показало, что примерно в 20 из 40 метаболических путей не хватает некоторых ферментов, без которых метаболический путь работать не может. Стало быть, это тоже мусор, оставшийся после созревания ретикулоцита. Таким образом, число активно работающих ферментов в эритроците не превышает 100. И эта оценка примерно совпадает с оценками, сделанными еще 40 лет назад. Выходит, что эритроцит является метаболически активной клеткой, а не контейнером для гемоглобина.
Таблица 1. Список метаболических систем эритроцита
№ | МЕТАБОЛИЧЕСКАЯ СИСТЕМА | ЧИСЛО ФЕРМЕНТОВ |
1 | Обеспечение обмена веществами с плазмой | 100 |
2 | Внеклеточный транспорт | 77 |
3 | Метаболизм глицерофосфолипидов | 67 |
4 | Метаболизм инозитола фосфата | 40 |
5 | Метаболизм нуклеотидов | 19 |
6 | Синтез диацилглицерола | 17 |
7 | Гликолиз / глюконеогенезис | 15 |
8 | NAD-метаболизм | 11 |
9 | Пентозо-фосфатный путь | 10 |
10 | Аминокислотный метаболизм | 9 |
11 | Метаболизм витамина В6 | 8 |
12 | Метаболизм фруктозы и маннозы | 8 |
13 | Взаимные превращения пентозы и глюкуроната | 7 |
14 | Биосинтез хема | 7 |
15 | Метаболизм галактозы | 6 |
16 | “Спасение” метионина | 5 |
17 | Метаболизм глутатиона | 5 |
18 | Шунт карнитина | 5 |
19 | Цикл мочевины / метаболизм аминокислотных групп | 4 |
20 | Метаболизм тиамина | 4 |
21 | Метаболизм рибофлавина | 4 |
22 | Метаболизм пирувата | 4 |
23 | Катаболизм пурина | 4 |
24 | Активация жирных кислот | 4 |
25 | Метаболизм тирозина | 3 |
26 | Путь “спасения” | 3 |
27 | Метаболизм метионина | 3 |
28 | Деградация гема | 3 |
29 | Цикл лимонной кислоты | 3 |
30 | Биосинтез пиримидина | 2 |
31 | Метаболизм глутамата | 2 |
32 | Метаболизм аргинина и пролина | 2 |
33 | Метаболизм крахмала и сахарозы | 1 |
34 | Обезвреживание активных форм кислорода | 1 |
35 | Катаболизм пиримидина | 1 |
36 | Метаболизм фенилаланина | 1 |
37 | Окислительное фосфорилирование | 1 |
38 | Прочие | 1 |
39 | Эйкозаноидный метаболизм | 1 |
40 | Метаболизм аскорбата и алдарата | 1 |
Метаболизм домашнего хозяйства эритроцита. Какие же физиологические задачи решают эти активные метаболические системы? В первую очередь, это задачи поддержания жизнеспособности эритроцита и его способности активно циркулировать в кровотоке. Эритроциты в покое имеют четкую форму двояковогнутого диска (рис. 2) [26]. Эта форма не является результатом наличия у эритроцита жесткого цитоскелета [21]. Если эритроцит лишить энергии или просто перенести в гипоосмотическую среду, он превратится в сферу. Наблюдаемая нативная форма эритроцита есть результат активных метаболических процессов. Кроме того, эритроциты легко деформируются, попадая в узкие капилляры (рис. 8) [8]. Как показали теоретические расчеты, и хорошая деформируемость, и характерная форма этой клетки невозможны без активной регуляции объема клетки [1, 16].
Рис. 8. Деформация эритроцитов при прохождении через узкие капилляры.
Регуляция объема эритроцита, как и всех остальных клеток млекопитающих, осуществляется за счет регуляции ионного состава внутриклеточного содержимого. И главные силы, влияющие на объем эритроцита, связаны с осмосом [1, 3, 16, 18]. В клетке примерно 30 мМ белков и метаболитов, которые не должны выходить из нее. Если по всем веществам, проникающим через мембрану между внутри- и внеклеточной средой, не будет разницы, на мембрану клетки будут действовать осмотические силы, обусловленные этим 30 мМ непроникающих через мембрану веществ. Силы, соответствующие такому осмотическому давлению, не может выдержать мембрана ни одной эукариотической клетки. Поэтому природа выровняла осмотическое давление по обе стороны мембраны, удалив из эритроцита часть одновалентных ионов, в первую очередь Na.
Na, K-насос осуществляет снижение концентрации Na+, он снижает концентрацию Na+ не на 30 мМ, а существенно сильнее, в 15 раз, по сравнению с концентрацией Na+ в плазме крови [4]. Поскольку такое уменьшение концентрации ионов в эритроците недопустимо, этот насос компенсирует уменьшение концентрации Na+ созданием встречного градиента К+. Суммарное уменьшение концентрации одновалентных катионов как раз оказывается равно 30 мМ. Смысл такого затейливого устройства ионных потоков объясняется необходимостью не просто уменьшить объем клетки до необходимого. Эритроциту нужно постоянство объема, т. е. поддержание маломеняющегося объема при достаточно сильных возмущениях состояния эритроцита. Главным возмущающим фактором оказывается неконтролируемое неселективное изменение проницаемости мембраны эритроцита в результате окисления липидов мембран. Эритроцит с Na, K-насосом может выдержать 4-кратное увеличение проницаемости мембраны клетки, тогда как насос, который просто выкачивал бы только Na+, не может противостоять даже 1.5-кратному увеличению (рис. 9) [3, 4]. Связано это с тем, что концентрация Na+ в цитоплазме эритроцита для этого насоса является главным регулятором, а уменьшение внутриклеточной концентрации Na+ в 15 раз делает эти изменения более сильными при том же изменении проницаемости.
Рис. 9. Основные белки, обеспечивающие регуляцию объема эритроцита и градиенты ионов, создаваемые этими белками на мембране эритроцитов. В первую очередь это Na, K-насос, создающий два встречных градиента одновалентных катионов, и Са2+-насос, снижающий концентрацию Са2+ в цитоплазме на 4 порядка, по сравнению с плазмой. Внутриклеточный Са2+ управляет проводимостью Са-активируемых К+-каналов.
Са2+ регуляция Са-активируемых К+-каналов. Возникновение большой концентрации К+ в эритроците привело к возникновению в ходе эволюции дополнительного сильного механизма стабилизации объема.
В этом механизме Са2+ играет роль детектора изменений проницаемости мембраны [31].
Его концентрация в цитоплазме на 4 порядка меньше, чем во внеклеточной жидкости, поэтому даже небольшое изменение проницаемости мембраны приводит к резкому увеличению концентрации Са2+ в эритроците [17]. В ответ на это увеличение открываются специальные каналы, которые избирательно пропускают только К+. Он выходит из клетки, и объем уменьшается. Чтобы обеспечить такую регуляцию, основанную на низкой концентрации Са2+, в эритроцитах есть Са2+-насос, который эффективно и быстро удаляет Са2+ из клетки. Результатом совместного действия этого насоса и К-каналов является значительное улучшение стабилизации объема эритроцита (рис. 10). Все рассмотренные механизмы позволяют эритроциту противостоять 6–7-кратным изменениям проницаемости мембран.
Рис. 10. Вклад в регуляцию объема эритроцитарных насосов и каналов.
Другие метаболические системы эритроцита. Для обеспечения работы ионных насосов в эритроците есть большая сеть метаболических процессов, [1, 10] которая включает в себя систему производства аденозинтрифосфата (АТР) – гликолиз, большой блок разнообразных метаболических процессов, защищающих клетку от многообразных повреждений, связаных с окислительными стрессом, системы регуляции энергетического заряда и редокс-потенциала, метаболизм липидов, обеспецивающий поддержание мембраны эритроцита в активном состоянии на протяжении всей жизни этой клетки, и ряд других систем, в совокупности включающих в себя более сотни ферментов.
ЗАКЛЮЧЕНИЕ
Эритроциты человека обладают сложной системой регуляции объема и деформируемости клетки. Это абсолютно необходимо для обеспечаения хорошей реологии крови как в больших сосудах, так и в капиллярной сети. Обеспечение этих свойств требует ряда метаболических систем, обеспечивающих ионный гомеостаз, энергетику, защиту от окислительного стресса, всстановление целостности мембраны клетки и ряда других систем. В целом, этот ансамбль белков обеспечивает эритроциту великолепное постоянство в сложных условиях циркуляции крови в кровеносной системе.
ФИНАНСИРОВАНИЕ
Исследование выполнено при финансовой поддержке Российского научного фонда (грант № 22-15-00164).
Сокращения: ДНК – дезоксирибонуклеиновая кислота; РНК – рибонуклеиновая кислота; NAD – никотинамидадениндинуклеотид
About the authors
F. I. Ataullakhanov
Center for Theoretical Problems of Physical-Chemical Pharmacology, Russian Academy of Sciences; Dmitry Rogachev National Medical Research Center of Pediatric Hematology, Oncology and Immunology Academy of Sciences; Moscow Institute of Physics and Technology
Author for correspondence.
Email: ataullakhanov.fazly@gmail.com
Russian Federation, 109029, Moscow; 117997, Moscow; 141710, Dolgoprudny
L. Koleva
Center for Theoretical Problems of Physical-Chemical Pharmacology, Russian Academy of Sciences; Dmitry Rogachev National Medical Research Center of Pediatric Hematology, Oncology and Immunology Academy of Sciences
Email: ataullakhanov.fazly@gmail.com
Russian Federation, 109029, Moscow; 117997, Moscow
S. S. Shakhidzhanov
Center for Theoretical Problems of Physical-Chemical Pharmacology, Russian Academy of Sciences; Dmitry Rogachev National Medical Research Center of Pediatric Hematology, Oncology and Immunology Academy of Sciences
Email: ataullakhanov.fazly@gmail.com
Russian Federation, 109029, Moscow; 117997, Moscow
References
- Атауллаханов Ф.И. Регуляция метаболизма в эритроцитах. Дис. ... докт. физ.-мат. наук. М.: НИИ по БИХС, 1982. 296 с.
- Antonini E., Brunori M. Hemoglobin and myoglobin and their reactions with ligands // Frontiers in Biology. Amsterdam: North-Holland Pub. Co, 1971. V. 21. P. 436.
- Ataullakhanov F.I., Korunova N.O., Spiridonov I.S. et. al. How erythrocyte volume is regulated, or what mathematical models can and cannot do for biology // Biochemistry (Moscow), Supplement Series A: Membrane and Cell Biology. 2009. V. 3. № 2. P. 101.
- Ataullakhanov F.I., Martinov M.V., Shi Q., Vitvitsky V.M. Significance of two transmembrane ion gradients for human erythrocyte volume stabilization // PLoS ONE. 2022. V. 17. P. e0272675. https://doi.org/10.1371/journal.pone.0272675
- Berg J.M., Tymoczko J.L., Gatto G.J. Jr., Stryer L. Hemoglobin: portrait of a protein in action // Biochemistry, 8th ed. New York: W.H. Freeman and Co, 2015. P. 191.
- Bohr C., Hasselbalch K., Krogh A. Ueber einen in biologischer Beziehung wichtigen Einfluss, den die Kohlensäurespannung des Blutes auf dessen Sauerstoffbindung übt. Skandinavisches // Arch. Physio. 1904. V. 16. P. 402.
- Cooling L. The RBC as a physiological object / Editor(s): McManus L.M., Mitchell R.N. Pathobiol. Hum. Dis. Academic Press: 2014. P. 3049.
- Corrons J.L.V., Casafont L.B., Frasnedo E.F. Concise review: how are red blood cells born, how do they live and die? // Ann. Hematol. Oncol. 2021. V. 8. P. 1.
- Crichton R.R. Iron: essential for almost all life / Editor(s): Crichton R.R. Biological Inorganic Chemistry (Second Edition), Elsevier, 2012. P. 247. https://doi.org/10.1016/B978-0-444-53782-9.00013-9
- D’Alessandro A., Anastasiadi A.T., Tzounakas V.L., et. al. Red blood cell metabolism in vivo and in vitro // Metabolites. 2023. V. 27. P. 793. https://doi.org/10.3390/metabo13070793
- Doyle J., Cooper J.S. Physiology, carbon dioxide transport. Treasure Island (FL): StatPearls Publishing, 2023. https://www.ncbi.nlm.nih.gov/books/NBK532988/
- Feher J. Oxygen and carbon dioxide transport / Editor(s): Feher J. Quantitative Human Physiology. New York: Academic Press, 2012. P. 586.
- Gallet R, Violle C, Fromin N. et. al. The evolution of bacterial cell size: the internal diffusion-constraint hypothesis // ISME J. 2017. V. 11. P. 1559. https://doi.org/10.1038/ismej.2017.35
- Gautier E.F., Leduc M., Cochet S. et. al. Absolute proteome quantification of highly purified populations of circulating reticulocytes and mature erythrocytes // Blood Adv. 2018. V. 23. P. 2646. https://doi.org/10.1182/bloodadvances.2018023515
- Hopkins E., Sanvictores T., Sharma S. Physiology, acid base balance. Treasure Island (FL): StatPearls Publishing, 2023. https://www.ncbi.nlm.nih.gov/books/NBK507807/
- Jakobsson E. Interactions of cell volume, membrane potential, and membrane transport parameters // Am. J. Physiol. 1980. V. 238. P. 196.
- Kaestner L., Bogdanova A., Egee S. Calcium channels and calcium-regulated channels in human red blood cells // Adv Exp Med Biol. 2020. V. 1131. P. 625. https://doi.org/10.1007/978-3-030-12457-1_25
- Kalyagina N.V., Martinov M.V., Ataullakhanov F.I. mathematical analysis of human red blood cell volume regulation with regard to the elastic effect of the erythrocyte shell on metabolic processes // Biochemistry (Moscow), Supplement Series A: Membrane and Cell Biology. 2013. V. 7. № 2. P. 122.
- Kilmartin J.V. Interaction of haemoglobin with protons, CO2 and 2,3-diphosphoglycerate // Br. Med. Bull. 1976. V. 32. P. 209.
- Koch A.L. What size should a bacterium be? A question of scale // Ann. Rev. Microbiol. 1996. V. 50. P. 317. https://doi.org/10.1146/annurev.micro.50.1.317
- Lux S.E. Anatomy of the red cell membrane skeleton: unanswered questions // Blood. 2016. V. 127. P. 187. https://doi.org/10.1182/blood-2014-12-512772
- Pittman R.N. Oxygen Transport // Regulation of tissue oxygenation. San Rafael (CA): Morgan & Claypool Life Sciences, 2011. https://www.ncbi.nlm.nih.gov/books/NBK54103
- Rhodes C.E., Denault D., Varacallo M. Physiology, oxygen transport. Treasure Island (FL): StatPearls Publishing. 2023. https://www.ncbi.nlm.nih.gov/books/NBK538336/
- Schwartz R.S., Conley C.L. Blood // Encyclopedia Britannica. 2023. https://www.britannica.com/science/blood-biochemistry
- Sharma S., Hashmi M.F. Partial pressure of oxygen. Treasure Island (FL): StatPearls Publishing, 2023. https://www.ncbi.nlm.nih.gov/books/NBK493219/
- Svetina S. Red blood cell shape and deformability in the context of the functional evolution of its membrane structure // Cell. Mol. Biol. Lett. 2012. V. 17. P. 171.
- West J.B. Respiratory Physiology // Reference module in biomedical sciences. Elsevier, 2014. https://doi.org/10.1016/B978-0-12-801238-3.00214-2
- Wilson D.F., Matschinsky F.M. Metabolic homeostasis in life as we know it: its origin and thermodynamic basis // Front. Physiol. 2021. V. 12. P. 658997. https://doi.org/10.3389/fphys.2021.658997
- Windsor W.T., Philo J.S., Potschka M., Schuster T.M. Kinetics of oxygen binding and subunit assembly for the hemoglobin alpha subunit // Biophys. Chem. 1992. V. 43. P. 61. https://doi.org/10.1016/0301-4622(92)80042-4
- Young D.B. Control of cardiac output. San Rafael (CA): Morgan & Claypool Life Sciences, 2010. https://www.ncbi.nlm.nih.gov/books/NBK54473/
- Zhang Y., Xu Y., Zhang S. et. al. The regulation roles of Ca2+ in erythropoiesis: What have we learned? // Exp. Hematol. 2022. V. 106. P. 19.
Supplementary files












