Исследование износостойкости ножей в период эксплуатации и оценка эффективных методов их упрочнения
- Authors: Лялякин В.П.1, Аулов В.Ф.1, Ишков А.В.2, Кравченко И.Н.3, Рожков Ю.Н.1
-
Affiliations:
- Федеральный научный агроинженерный центр ВИМ
- Алтайский государственный аграрный университет
- Институт машиноведения им. А.А. Благонравова РАН
- Issue: No 1 (2024)
- Pages: 97-106
- Section: ЭКСПЕРИМЕНТАЛЬНАЯ МЕХАНИКА. ДИАГНОСТИКА ИСПЫТАНИЯ
- URL: https://bakhtiniada.ru/0235-7119/article/view/262556
- DOI: https://doi.org/10.31857/S0235711924010117
- EDN: https://elibrary.ru/SMRQHG
- ID: 262556
Cite item
Full Text
Abstract
Представлены результаты анализа износа ножей измельчителя зерноуборочного комбайна. Установлено, что предельный износ ножей составляет 225 га убранной площади, после чего они подлежат замене. Произведена оценка эффективности методов упрочнения ножей. Используя изменение твердости и микротвердости металлографического и рентгенофазного анализа, определен оптимальный способ упрочнения ножей.
Full Text
В современных зерновых комбайнах при уборке колосовых для измельчения зерновой части культуры применяются специальные измельчительные устройства [1–4]. Конструктивной особенностью таких устройств является высокая частота вращения вала ротора (до 3600 мин−1), на котором монтируются ножи. При этом количество ножей измельчителей может достигать от 36 до 80 шт. [5].
В современных конструкциях устройств для измельчения соломы применяются плавающие самозатачивающиеся ножи повышенной прочности различного размера длиной 160–187 мм, шириной 50–60 мм, толщиной 3–5 мм и диаметром посадочного отверстия 18–25 мм [6–8]. Кромки лезвия ножей при их изготовлении затачиваются с двух сторон до определенной остроты. Как правило, радиус закругления составляет до 0.1 мм. Особые требования при этом предъявляются к применяемым материалам и термообработке [9–11].
Наиболее существенными свойствами используемых сталей является износостойкость, твердость и вязкость. Предел прочности стали обычно изменяется в интервале 1800–2150 МПа. Для устойчивости против смятия необходимо использовать материал с пределом текучести 1050–1800 МПа. С целью обеспечения служебных свойств ножей соломоизмельчителя в них необходимо иметь мелкозернистую структуру, при этом поверхность должна быть твердой (мартенсит), а сердцевина – значительно более мягкой для погашения удара (остаточный аустенит). В современных условиях заводы-изготовители устройств для измельчения соломы используют ножи с односторонней заточкой, изготовленные из стали 65Г и упрочненные наплавкой твердыми сплавами с использованием ТВЧ [12–15].
Для разработки новых технологий повышения износостойкости ножей до уровня перспективных зарубежных аналогов необходимо исследовать параметры износа (линейного, весового) в условиях реальной эксплуатации.
Целью статьи являются исследования износостойкости ножей в период эксплуатации и определение эффективности методов их упрочнения.
Методика проведения исследований. Для получения текущих износов подготовлена партия ножей с односторонней заточкой. Режущие кромки ножей были упрочнены с обработкой стороны индукционной наплавкой твердого сплава в соответствии с технологическими схемами, приведенными в работе [16]. Далее определялись контрольные наработки зерноуборочного комбайна Acros, при достижении которых снимались ножи с режущего устройства и проводились измерения геометрических и весовых параметров ножей. Относительный линейный Il и весовой Im износы рассчитывались по формулам
(1)
(2)
где lизн., mизн. – величина размера изношенного ножа и его масса; l0, m0 – размер и масса неизношенной детали.
Для оценки эффективности методов упрочнения ножей были проведены исследования по определению твердости, микротвердости, фазового состава покрытий, химического и рентгенофазного состава по известным методикам с использованием современного оборудования [17, 18].
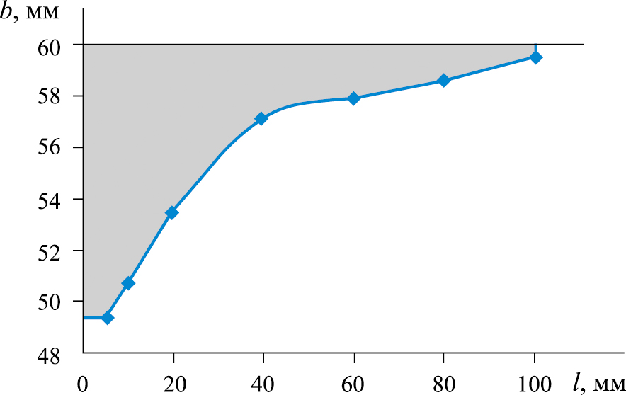
Результаты исследования и обсуждение. На рис. 1 представлены фотографии контрольных ножей, снятых с эксплуатации при разной наработке комбайна. В соответствии с выражениями (1) и (2) для расчетов были приняты следующие константы: l0 = 60 мм, m0 = 325 г, ширина ножа l, измеренная на различном удалении от его края, мм (5, 10, 20, 40, 60, 80, 100).
Рис. 1. Внешний вид изношенных контрольных ножей измельчителя-разбрасывателя комбайна Acros при различной наработке, га: 1 – 47; 2 – 110; 3 – 162; 4 – 225.
Результаты определения весовых и размерных величин приведены в табл. 1 и 2.
Таблица 1. Параметры изношенных контрольных ножей
Наработка, га | mизн, г | Размер l (i) на удалении, мм от края, мм | ||||||
5 | 10 | 20 | 40 | 60 | 80 | 100 | ||
47 | 322.5 | 52.5 | 55.3 | 56.2 | 58.1 | 58.6 | 59.2 | 59.8 |
110 | 310.2 | 51.8 | 52.3 | 55.4 | 57.3 | 58.6 | 58.6 | 59.6 |
162 | 304.9 | 50.8 | 51.6 | 55.7 | 57.8 | 58.6 | 58.8 | 59.9 |
225 | 298.3 | 49.4 | 50.7 | 53.5 | 57.1 | 57.9 | 58.6 | 59.5 |
Таблица 2. Рассчитанные величины относительных износов контрольных ножей
Наработка, га | Im, % | Износ Il (i) на удалении, мм от края, % | ||||||
5 | 10 | 20 | 40 | 60 | 80 | 100 | ||
47 | 0.8 | 12.5 | 7.8 | 6.3 | 3.1 | 2.3 | 1.3 | 0.3 |
110 | 4.6 | 13.6 | 12.8 | 7.6 | 4.5 | 2.3 | 2.3 | 0.6 |
162 | 6.2 | 15.3 | 14.0 | 7.2 | 3.6 | 2.3 | 2.0 | 0.2 |
225 | 8.2 | 17.6 | 15.5 | 10.8 | 4.8 | 3.5 | 2.3 | 0.8 |
У исследованных ножей (табл. 1) наблюдается закономерное постепенное увеличение относительного весового износа и уменьшение характеристического размера в зависимости от наработки, что свидетельствует об установившемся характере износа. Кроме того, прослеживается практическое постоянство ширины ножа, измеренное на удалении 80 и 100 мм от его края, что свидетельствует о низкой интенсивности изнашивающего процесса в этой зоне детали. Низкая интенсивность изнашивания ножа в начале лезвия связана с уменьшением в 1.5–1.6 раза скорости резания по длине лезвия ножа (от 98 м/с на его торце и до 61 м/с в начале ножа).
Установившийся характер износа и постоянство механизма изнашивания у исследованных ножей на протяжении всей наработки вплоть до 225 га позволяют экспериментально установить форму преимущественной фигуры (эпюра) износа и разработать новую конструкцию упрочняющего покрытия ножа. Экспериментальная эпюра износа лезвия ножа приведена на рис. 2.
Рис. 2. Эпюра износа лезвия ножа при наработке 225 га.
Проще всего определить форму преимущественной фигуры износа на основе имеющихся материалов путем симметричного нанесения максимально изношенного полуконтура ножа с наработкой 225 га на новую заготовку ножа с лицевой стороны (рис. 3).
Рис. 3. Контур преимущественной фигуры износа ножа.
Результаты анализа показывают (рис. 3), что при наработке ножей 225 га и выше границы фигуры износа вплоть до расстояний 10 мм от его торца полностью находятся за пределами режущей кромки, что приводит к ухудшению режущих свойств, увеличению сопротивления резания, увеличению ударных нагрузок и повышенному износу ножа.
По-видимому, наработку (200–225 га) следует считать предельной для одной из режущих кромок этой партии ножей, т. к. при ее достижении была проведена полная замена/перестановка всего комплекта. Граничным параметром для замены ножа, согласно эксплуатационной документации на комбайн Acros, является износ режущих кромок до основной толщины на любом участке ножа. В то же время даже при достижении предельной наработки (рис. 3) износу подверглись только 2/3 длины режущей кромки от его торца, в то время как оставшаяся 1/3 длины лезвия, удаленная от торца на 65–70 мм, износу не подверглась.
Таким образом, для сохранения приемлемых режущих свойств ножа, вплоть до достижения им предельного состояния, необходимо изменить используемую конструкцию упрочняющего покрытия, а именно: во-первых, отказаться от нанесения упрочняющих полосок твердого сплава с обратной стороны режущих кромок на 1/3 их длины, расположенной на удалении от торца 65–70 мм; во-вторых, ширину полосок необходимо сделать переменной, постепенно увеличивая ее при приближении к торцу ножа до размеров, в 1.5–2.0 раза превышающих ширину лезвия, т. е. придать им треугольную или криволинейную форму, близкую и/или перекрывающую границы фигуры износа; в-третьих, треугольную форму полосок можно обеспечить за счет запаса материала, высвободившегося с неупрочняемой 1/3 длины лезвия.
Для исследования эффективности методов упрочнения ножей использованы четыре способа (табл. 3), отличающиеся материалом основы, материалом упрочняющего покрытия и конструкцией упрочняющего покрытия.
Таблица 3. Способы упрочнения ножей
Способ | Сущность, последовательность и описание технологических операций | Примечание |
1 | Индукционная наплавка упрочняющего покрытия на 2/3 длины лезвия с обратной фрезерованной поверхности заготовки ножа; наплавляемый материал – твердый сплав с модификаторами твердости, трения, износостойкости (“Ростов-1”) | Форма упрочняющего покрытия совпадает (по длине и/или по эпюре) с преимущественной фигурой износа ножа; исследованные формы: прямоугольная полоска (1), треугольник (2) |
2 | То же; отличающийся признак – состав наплавочной шихты (“Ростов-2”) | – |
3 | То же; отличающийся признак – образцы, наплавленные стандартной шихтой без модификаторов (контроль) | Наплавка базовой шихты |
4 | То же + предварительное последовательное (совместное) электроискровое легирование наплавляемой поверхности материалами ВК8, Р6М5 | Наплавка базовой шихты, упрочняющее покрытие – прямоугольная полоска (1) |
Все упрочненные ножи подвергались термообработке – закалке с последующим или без него средним отпуском в оптимальных интервалах температур, отвечающих маркам сталей. Твердость материала основы упрочненных ножей, измеренная в трех контрольных точках (рис. 4), приведена в табл. 4.
Рис. 4. Схема расположения точек замера твердости с обратной стороны упрочненного ножа.
Таблица 4. Твердость упрочненных заготовок
Способ упрочнения, шихта | Шифр* | HRC |
1, “Ростов-1” | 1111 | 30; 40; 43 |
1112 | 48; 49; 54 | |
1113 | 16; 19; 51 | |
1114 | 48; 37; 48 | |
1115 | 34; 33; 39 | |
1211 | 54; 56; 35 | |
1212 | 51; 25; 37 | |
1213 | 24; 25; 47 | |
1121 | 60; 60; 64 | |
1122 | 44; 45; 46 | |
1221 | 62; 63; 61 | |
1222 | 45; 45; 45 | |
2, “Ростов-2” | 2111 | 23; 22; 39 |
2112 | 22; 23; 34 | |
2113 | 45; 39; 48 | |
2212 | 21; 26; 45 | |
2211 | 45; 41; 50 | |
2213 | 23; 22; 58 | |
2121 | 60; 61; 62 | |
2122 | 57; 56; 61 | |
2123 | 61; 59; 60 | |
2221 | 48; 47; 48 | |
2222 | 48; 50; 50 | |
3, Твердый сплав (контроль) | 3111 | 40; 42; 53 |
3121 | 33; 52; 48 | |
3122 | 34; 45; 47 | |
4, Твердый сплав | 4111 | 53; 46; 55 |
4112 | 13; 22; 24 | |
4113 | 40; 27; 25 | |
4114 | 30; 23; 25 | |
4115 | 49; 34; 37 | |
* поз. 1 – способ упрочнения, шихта (1–4); поз. 2 – форма фигуры покрытия (1 – полоска, 2 – треугольник); поз. 3 – марка стали (1 – Ст65Г, 2 – Ст40); поз. 4 – номер ножа в партии | ||
При этом обращает на себя внимание значительный разброс значений твердости основы у упрочненных ножей, выполненных из Ст40, в то время как разброс аналогичного параметра у ножей, выполненных из заменяющего материала (Ст65Г), укладывается в интервал 2–5 единиц.
В качестве основного модификатора износостойкости оба состава содержали сферический порошок карбида вольфрама фракцией ∅ 0.25–0.5 мм. В качестве дополнительного модификатора эти составы содержали карбид бора, а состав “Ростов-2” – дополнительно порошок никеля, введенный вместо твердого сплава для поддержания оптимального баланса металлической матрицы и керамического наполнителя. Вместо сварочного флюса АН-348 в шихте использован боратный флюс П-0.66. Оптимизированные по технологическим показателям (скорость плавления, смачивающая способность, растекаемость, формирование сплошного покрытия и др.) составы шихты для индукционной наплавки ножей приведены в табл. 5.
Таблица 5. Оптимизированные составы шихты для индукционной наплавки ножей
Шихта | Ингредиент | Содержание, масс. % |
“Ростов-1” | Твердый сплав ПГ-С27 | 80–85 |
Карбид вольфрама | 3–5 | |
Карбид бора | 1.0–1.5 | |
Флюс П-0.66 | Остальное | |
“Ростов-2” | Твердый сплав ПГ-С27 | 75–78 |
Карбид вольфрама | 8–10 | |
Карбид бора | 1.5–2.5 | |
Порошок ПТ-19Н | 2–3 | |
Флюс П-0.66 | Остальное | |
“Ростов-3, -4” (базовая) | Твердый сплав ПГ-С27 | 80–85 |
Флюс П-0.66 | Остальное |
Подготовленный шихтовый материал для каждого метода упрочнения наносился на нож, далее проводилась индукционная наплавка на инверторе «ЭЛСИТ» с параметрами: первая ступень – ток 95%, время 20 с; вторая ступень – ток 75%, время 40 с. После наплавки нож извлекался из индуктора и помещался в закалочную среду (масло). После закалки ножи подвергались среднему отпуску. У подготовленных образцов исследовались: твердость, макро- и микроструктура, микротвердость, фазовый и рентгенофазовый составы покрытия. Твердость полученных покрытий приведена в табл. 6.
Таблица 6. Твердость упрочняющих покрытий
№ п/п | Способ упрочнения, шихта | HRC |
1 | 1, “Ростов-1” | 62–67 |
2 | 2, “Ростов-2” | 54–57 |
3 | 3, базовая | 54–55 |
4 | 4, базовая | 54–57 |
Исследование макрофотографий (50×) шлифов упрочняющих покрытий позволило по морфологии их наиболее типичных участков выделить основные структуры, характерные зоны, составляющие покрытие, и определить их характеристики. Так, во всех покрытиях, модифицированных карбидом вольфрама, обнаруживаются шаровидные включения, твердость которых достигает 1620–1970 HV. Кроме того, во всех покрытиях, модифицированных карбидом бора, выделяются фазы мелкодисперсной эвтектики системы Fe–C–B, твердость которых превосходит значение не модифицированных бором фаз в 1.2–1.5 раза и достигает 1080–1110 HV. При этом общим признаком модифицированных покрытий является подплавление границы с основным металлом, что предопределяет повышение их износостойкости [19].
Анализ микроструктуры исследуемых покрытий показал наличие мелкодисперсных эвтектик разной микротвердости. При этом наибольшей микротвердостью обладает структура, полученная на образцах первого способа, состоящая из структуры сферического карбида вольфрама и шаровидной формы. Микротвердость этих включений составляет 1900–2000 HV. На образцах второго способа наибольшей твердостью обладает боридная эвтектика с включениями карбида бора с микротвердостью 1000–1100 HV. На остальных образцах преобладает мелкодисперсная карбидная эвтектика микротвердостью 900–950 HV. Таким образом, все четыре исследуемых способа упрочнения позволяют получить износостойкие покрытия, различающиеся по составу, свойствам и потенциальной износостойкости.
Далее определяли химический состав упрочняющих покрытий методом эмиссионной спектроскопии [20]. Результаты химического анализа покрытий, полученных различными способами, приведены в табл. 7. Колебания химического состава материалов упрочняющих покрытий вызваны их макронеоднородностью и незначительным временем металлургического процесса [21]. Так как введенный в состав материалов покрытий карбид бора может химически взаимодействовать с железом, хромом и другими элементами, входящими в состав твердого сплава ПГ-С27 с образованием новых твердых и износостойких фаз (Fe2B, FeB, CrB и др.), было проведено рентгенофазовое исследование покрытий. Исследования показали, что весь карбид бора, введенный в образцы 1 и 2, полностью усвоился покрытиями, однако концентрации бора и времени индукционной наплавки (~1 мин) оказалось недостаточно для образования новых боридных фаз в покрытиях, поэтому весь бор, очевидно, находится в покрытиях в виде растворов, входит в состав эвтектик, изменяет растворимость и дисперсность находящихся в них карбидных фаз. Кроме того, дополнительно привнесенный в материал углерод из карбида бора изменяет соотношение Me/С (где Me = Сr, Fe), что приводит к увеличению доли износостойких карбидов (Cr7C3, Fe7C3) в покрытиях, повышению их твердости и потенциальной износостойкости. Снижение твердости образца 2 можно объяснить его макродефектной структурой, наличием пор, трещин и включений непрореагировавшего карбида бора.
Таблица 7. Химический состав материала покрытий образцов (без учета железа), мас. %
С | Si | Cr | Mn | Ni | W | Mo | B | P | S |
Образец 1 | |||||||||
2.9–4.1 | 1.2–1.4 | 22.6–23.3 | 0.9–0.82 | 1.05–2.1 | 2.2–3.8 | 0.12–0.18 | 2.3–3.5 | 0.02–0.06 | 0.13–0.19 |
Образец 2 | |||||||||
3.6–4.2 | 0.9–1.0 | 22.8–26.1 | 0.7–1.1 | 2.8–3.5 | 5.2–6.0 | 0.09–0.19 | 5.2–6.9 | 0.02–0.04 | 0.11–0.20 |
Образец 3 | |||||||||
3.813.85 | 0.6–1.3 | 25.9–28.3 | 0.7–0.9 | 1.9–2.0 | 0.23–0.26 | 0.13–0.16 | 0.8–0.9 | 0.01–0.02 | 0.04–0.05 |
Образец 4 | |||||||||
3.8–3.9 | 0.6–0.9 | 24.3–29.4 | 0.8–0.9 | 1.9–2.3 | 0.6–0.7 | 0.17–0.21 | 0.7–1.0 | 0.02–0.04 | 0.04–0.05 |
Усиленный рост дендритов и разбавление наплавляемого материала железом основы в образце 3 также приводит к изменению соотношения Me/С. Поэтому на его рентгенограмме одной из основных фаз является цементит Fe3C. Подавление роста дендритов путем предварительного электроискрового легирования поверхности материала основы сплавом ВК и сталью Р6М5 у образца 4 приводит к уменьшению количества цементита в покрытии и сохранению износостойких карбидов Cr7C3, Fe7C3, которые, однако, оказываются оттесненными к границе раздела основа – наплавляемый металл.
Таким образом, использование карбидов вольфрама и бора в качестве модификаторов износостойкости упрочняющего покрытия ножей соломоизмельчителя на основе твердого сплава ПГ-С27 приводит к изменению его химического состава, структуры и свойств.
В качестве оптимального содержания компонентов модификаторов (исходя из соотношений цена/качество, твердость и технологичность) следует рекомендовать, мас. %: карбид вольфрама до 5–8, карбид бора не превышает 1.5. Для предотвращения образования пор и трещин количество металлической части шихты не должно быть меньше 78–80 мас. %, а размер частиц карбида бора следует задавать минимальным 0.05–0.10 мм [22].
Выводы. 1. Определена предельная наработка комбайна, при которой необходимо проводить замену партии ножей на новые детали вследствие повышенного износа. Эта наработка составляет 225 га убранной площади. 2. Предложена новая конструкция упрочняющего покрытия, предусматривающая процесс его нанесения на обратную сторону режущих кромок на 1/3 их длины, расположенной на удалении от торца 65–70 мм. При этом ширину упрочняющих полосок необходимо задавать переменной, постепенно увеличивающейся при приближении к торцу, т. е. придавать им треугольную форму. 3. Обосновано оптимальное содержание компонентов модификаторов, вводимых в шихту для наплавки упрочняющих покрытий на ножи в следующем составе (мас. %): карбид вольфрама до 5–8; карбид бора не выше 1.5; количество металлической части шихты не должно быть меньше 78–80; размер частиц карбида бора следует задавать минимальным 0.05–0.10 мм.
Конфликт интересов. Авторы заявляют об отсутствии конфликта интересов.
About the authors
В. П. Лялякин
Федеральный научный агроинженерный центр ВИМ
Author for correspondence.
Email: valpal-1938@mail.ru
Russian Federation, Москва
В. Ф. Аулов
Федеральный научный агроинженерный центр ВИМ
Email: valpal-1938@mail.ru
Russian Federation, Москва
А. В. Ишков
Алтайский государственный аграрный университет
Email: valpal-1938@mail.ru
Russian Federation, Барнаул
И. Н. Кравченко
Институт машиноведения им. А.А. Благонравова РАН
Email: kravchenko-in71@yandex.ru
Russian Federation, Москва
Ю. Н. Рожков
Федеральный научный агроинженерный центр ВИМ
Email: valpal-1938@mail.ru
Russian Federation, Москва
References
- Ягельский М. Ю., Родимцев С. А. Оценка качества работы соломоизмельчителя зерноуборочного комбайна // Тракторы и сельхозмашины. 2013. № 6. С. 47.
- Липская В. К. Методика выбора рационального варианта технического решения при проектировании, совершенствовании и модернизации зерноуборочных комбайнов // Вестник ГГТУ им. П.О. Сухого. 2015. № 3 (62). С. 103.
- Ягельский М. Ю., Родимцев С. А. Тенденции развития и классификация соломоизмельчителей-разбрасывателей современных зерноуборочных комбайнов // Вестник ОрелГАУ. 2016. № 3 (60). С. 73.
- Rodimtsev S. A., Kuznetsov Yu. A., Kolomeichenko A. V. Theoretical grounding of rational design for straw disperser working elements of grain combine harvester // INMATEH – Agricultural Engineering. 2017. V. 53. № 3. P. 133.
- Ягельский М. Ю., Родимцев С. А. Типы и классификация ножей измельчителей-разбрасывателей соломы зерноуборочных комбайнов // Вестник Воронежского государственного аграрного университета. 2017. № 1 (52). С. 114.
- Шило И. Н., Бетеня Г. Ф., Анискович Г. И. и др. Повышение работоспособности деталей рабочих органов сельскохозяйственных машин. Минск: БГАТУ, 2010. 320 с.
- Дудников А. А., Беловод А. И., Пасюта А. Г. и др. Технологические способы повышения долговечности и ресурса рабочих органов почвообрабатывающих машин // Технологический аудит и резервы производства. 2015. № 1 (25). С. 4.
- Измайлов А. Ю., Сидоров С. А., Лобачевский Я. П. и др. Повышение технических характеристик рабочих органов сельскохозяйственных машин // Вестник Российской сельскохозяйственной науки. 2016. № 4. С. 58.
- Бетеня Г. Ф., Анискович Г. И., Андрушевич А. А. и др. Объемные нанокристаллические износостойкие детали рабочих органов сельско-хозяйственной техники // Вестник Полоцкого государственного университета. Серия В. Промышленность. Прикладные науки. 2012. № 3. С. 46.
- Абдулов А. Р., Новоселов В. Г. Исследование износостойкости стальных ножей сборных фрез, обработанных борированием в порошках // Труды БГТУ. 2014. № 2. С. 222.
- Измайлов А. Ю., Сидоров С. А., Лобачевский Я. П. и др. Новые материалы и технологии нанесения твердосплавных покрытий для деталей почвообрабатывающих машин // Вестник Российской сельскохозяйственной науки. 2016. № 2. С. 66.
- Сенчишин В. С., Пулька Ч. В. Современные методы наплавки рабочих органов почвообрабатывающих и уборочных сельскохозяйственных машин // Автоматическая сварка. 2012. № 9 (713). С. 48.
- Антонцев Н. М., Гритчин В. В., Толкачев М. Н. Борирование с использованием ТВЧ нагрева // Труды ГОСНИТИ. 2015. Т. 121. С. 166.
- Polischuk S. D., Stekolnikov Yu. A., Churilov D. G. et al. Corrective Maintenance and Hardening of Agricultural Machinery Parts // Key Engineering Materials. 2020. V. 83. P. 158.
- Golubev I. Analysis of reconditioning and hardening methods applied for the working tools of tillage machines // BIO Web of Conferences. 2021. V. 37. P. 00001.
- Пулька Ч. В., Сенчишин В. С. и др. Влияние технологических схем индукционной наплавки на стабильность толщины наплавленного слоя // Автоматическая сварка. 2013. № 4 (720). С. 65.
- Галынская Н. А., Кухарева Н. Г., Петрович С. Н. и др. Исследование износостойкости боридных покрытий, полученных из композиционных порошковых сред // Наука и техника. 2012. № 1. С. 10.
- Аулов В. Ф., Иванайский В. В., Ишков А. В. и др. Получение износостойких композиционных боридных покрытий на стали 65Г при ТВЧ-нагреве // Технология машиностроения. 2015. № 2. С. 30.
- Сидоров С. А., Миронов Д. А. и др. Повышение износостойкости и других ресурсных характеристик материалов рабочих органов почвообрабатывающих машин // Металлург. 2021. № 5. С. 93.
- Глазырин А. В., Кузнецов А. А. Оценка структурных параметров стали методом атомно- эмиссионной спектроскопии // Омский научный вестник. Сер. Приборы, машины и технологии. 2012. № 3 (113). С. 253.
- Мишустин Н. М., Иванайский В. В., Ишков А. В. Состав, структура и свойства износостойких покрытий, полученных на сталях 65Г и 50ХГА при скоростном ТВЧ-борировании // Известия Томского политехнического университета. 2012. Т. 320. № 2. С. 68.
- Lyalyakin V. P., Aulov V. F., Ishkov A. V. et al. Properties of Wear-Resistant Composite Coatings Produced by High-Speed Borating // Journal of Machinery Manufacture and Reliability. 2022. V. 51. № 2. P. 134.
Supplementary files






