Несмешиваемость ионных расплавов: простая модель с зарядовыми отличиями
- Авторы: Ткачев Н.К.1
-
Учреждения:
- Институт металлургии Уральского отделения РАН
- Выпуск: № 1 (2025)
- Страницы: 46-61
- Раздел: Статьи
- URL: https://bakhtiniada.ru/0235-0106/article/view/278828
- DOI: https://doi.org/10.31857/S0235010625010052
- ID: 278828
Цитировать
Аннотация
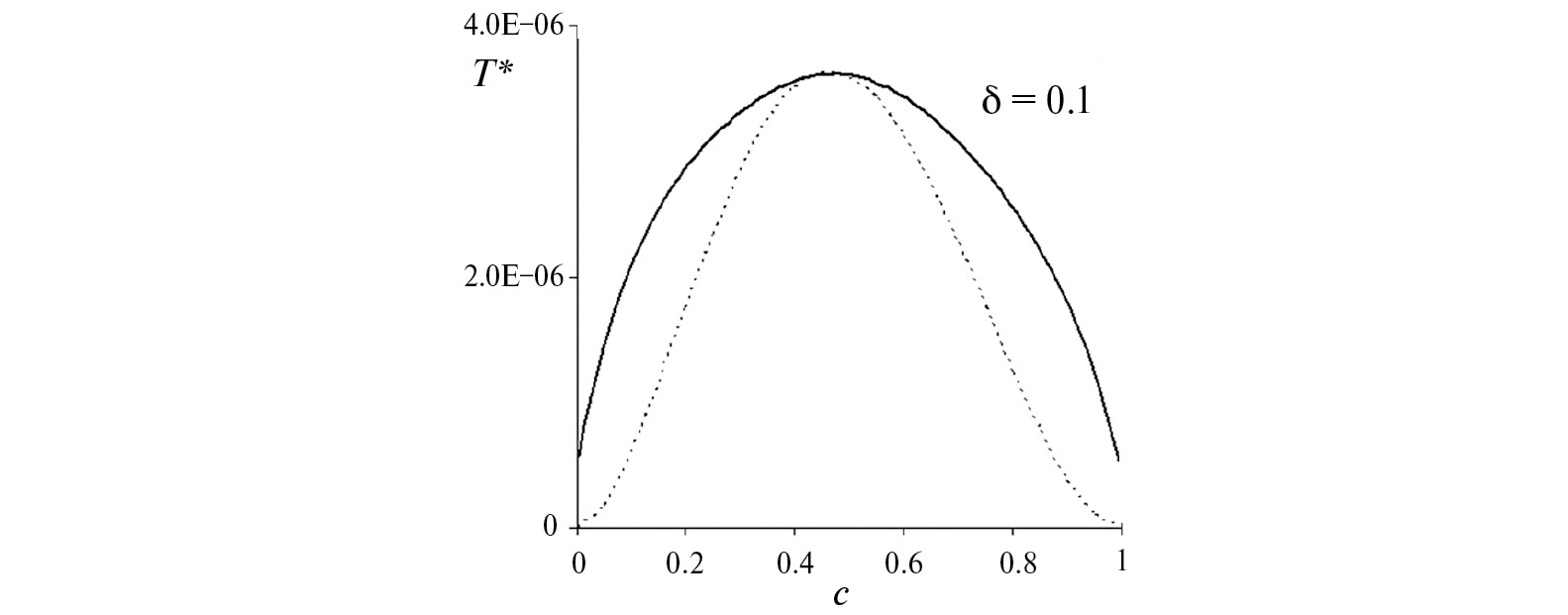
Работа посвящена анализу механизма несмешиваемости и особенностей его проявления в случае смесей классических электролитов. Данный механизм следует выводить из различий в потенциальной энергии ионов, составляющих компоненты смеси, по отношению к их окружению. Так как электростатические взаимодействия экранируются на большом удалении от центрального иона в любых электролитах, то для рассматриваемого механизма имеет значение, какой вклад в концентрационную зависимость химического потенциала компонента дает тот или иной сорт ионов. В работе рассматривается упрощенная модель бинарного раствора, в которой взаимодействие катионов и анионов в каждом из ионных компонентов аппроксимируется моделью заряженных твердых сфер, то есть они рассматриваются как примитивные электролиты (restricted primitive model – RPM). Поскольку задачу о жидкофазной несмешиваемости невозможно рассмотреть без учета конечных размеров ионов, необходимо, во-первых, выбрать как минимум полную версию дебай-хюккелевской модели, и, во-вторых, учесть прямой вклад сил исключенного объема или твердосферного отталкивания, для которого может быть использована модель ван-дер-ваальсового типа. В результате рассуждение о концентрационной зависимости плотности в жидкофазной системе и уравнение состояния, которое позволяет ее найти, становятся ключевыми для описания особенностей купола несмешиваемости. Теоретический анализ задачи о несмешиваемости можно осуществить, считая, что катион и анион, принадлежащий одному из компонентов бинарной смеси, обладают одним и тем же значением ионного радиуса и равным, но противоположным зарядом, отличаясь при этом от их величины для другого компонента раствора. Таким образом, формулируются бинарная примитивная модель, позволяющая рассмотреть эффекты зарядовых отличий на купол несмешиваемости. В настоящей работе подробно выводятся аналитические выражения, описывающие положение критической точки смешивания в асимптотическом пределе малых зарядовых отличий. Показано, что критическая температура пропорциональна четвертой степени, а смещение критического состава от эквимолярного происходит в сторону компонента с меньшими значениями зарядов. Последний результат, по всей видимости, является достаточно общим, описывая предпочтение в растворимости солей, которые имеют бóльшие значения зарядов, в ионных расплавах с меньшими зарядами на катионах и анионах.
Полный текст
Об авторах
Н. К. Ткачев
Институт металлургии Уральского отделения РАН
Автор, ответственный за переписку.
Email: n.k.tkachev@gmail.com
Россия, Екатеринбург
Список литературы
- Шолохович М.Л., Лесных Д.С., Бухалова Г.А., Бергман А.Д. О расслоении в расплавах систем с участием солей I и II групп // ДАН СССР. 1955. 103. № 2. с. 261–263.
- Margheritis Ch., Flor G., Sinistri C. Miscibility Gap in Fused Salts. VII. Systems of LiF with Alkali Halides // Z. Naturforsch. 1973. 28a. P. 1329–1334.
- Flor G., Margheritis C., Sinistri C., Solid-liquid and liquid-liquid equilibria in the reciprocal ternary-system LI,RB-BR,F // J. Chem. & Engineering Data. 1979. 24. № 4, P. 361–363.
- Flor G., Margheritis Ch., Vigano G.C., Sinistri C. Miscibility gap in fused salts. XI. Systems formed with silver halides and lithium or sodium halides // Z. Naturforsch. 1982. 37a. P. 1068–1072.
- Stepanov V.P. Adiabatic Compressibility along the Two-Phase Saturation Line for the Molten (LiF + CsCl) System // J. Chem. Thermodyn. 2019. 138. P. 345–349.
- Stepanov V.P. Electrical Conductivity of Biphasic Mixtures of Molten Silver Iodide and Lithium Fluoride, Chloride, and Bromide // Ionics. 2017. 23. P. 2055–2060.
- Lockett V.N., Rukavishnikova I.V., Stepanov V.P., Tkachev N.K. Interfacial Tension in Immiscible Mixtures of Alkali Halides // Phys. Chem. Chem. Phys. 2010. 12. P. 1139–1144.
- Stepanov V.P. Density of separating salt melts in the two-phase region // Russian Metallurgy. 2022. 8. P. 830–836.
- Stepanov V.P. Adiabatic compressibility of biphasic salt melts // Z. Naturforschung A. 2021. 76. P. 723–730.
- Stepanov V.P. Electrical conductivity of biphasic mixtures of molten silver iodide and lithium fluoride, chloride, and bromide // Ionics. 2017. 23. P. 2055–2060.
- Stepanov V.P. Electric conductivity of delaminated AgI + NaCl mixture // Russian J. Electrochem. 2018. 54. P. 101–105.
- Stepanov V.P., Babushkina L.M., Dokashenko S.I. Liquid + liquid equilibrium in mixtures of lithium fluoride with potassium and rubidium halides // J. Chem. Thermodyn. 2012. 51. P. 12–16.
- Stepanov V.P. Ultrasound velocity in stratified salt melts on the saturation curve // High Temperature. 2020. 58. P. 324–332.
- Fisher M.E. The Story of Coulombic Criticality // J. Stat. Phys. 1994. 75. P. 1–36.
- Stell S. Criticality and Phase Transitions in Ionic Fluids // J. Stat. Phys. 1995. 78. P. 197–238.
- Weingartner H., Kleemeier M., Wiegand S., Schroer W. Coulombic and non-coulombic contributions to the criticality of ionic fluids – an experimental approach // J. Stat. Phys. 1995. 78. № 1–2. P.169–196.
- Blum L. Primitive electrolytes in mean spherical approximation // In “Theoretical Chemistry: Advances and Perspectives”, eds. Eyring H., Henderson D., N.Y.: Academic Press. 1980. 5. P. 1–69.
- Debye P., Hückel E., Zur Theorie der Elektrolyte. I. Gefrierpunktserniedrigung und verwandte Erscheinungen // Phys. Ztschr. 1923. № 24. P. 185–206.
- Дебай П. Избранные труды. Статьи 1909–1965. Л., Наука. 1987. С. 163–202.
- Luijten E., Fisher M.E., Panagiotopoulos A.Z., The heat capacity of the restricted primitive model electrolyte // J. Chem. Phys. 2001. 114. 1. P. 5468–5471.
- Romero-Enrique J.-M., Orculas G., Panagiotopoulos A.Z., Fisher M.E. Coexistence and Criticality in Size-Asymmetric Hard-Core Electrolytes // Phys. Rev. Lett. 2000. 85. 21. p. 4558–4561.
- Zuckerman D.M., Fisher M.E., Bekiranov S. Asymmetric primitive-model electrolytes: Debye-Hückel theory, criticality, and energy bounds // Phys. Rev. E. 2001. 64. P. 011206-1–011206-13.
- Orkoulas G., Fisher M.E., Panagiotopoulos A. Z. Precise simulation of criticality in asymmetric fluids // Phys. Rev. E. 2001. 63. P. 051507-1–051507-14.
- Schröer W. A Short History of Phase Transitions in Ionic Fluids // Contrib. Plasma Phys. 2012. 52. № 1. P. 78–88.
- Schröer W. Criticality of ionic liquids in solution // In: D. Henderson (Ed.), Ionic Soft Matter: Modern Trends in Theory and Applications. Berlin: Springer-Verlag. 2005. P. 143–180.
- Schröer W., Vale V.R. Liquid–liquid phase separation in solutions of ionic liquids: phase diagrams, corresponding state analysis and comparison with simulations of the primitive model // J. Phys.: Condens. Matter. 2009. 21. 424119 (21p).
- Caccamo C., Malescio G. Phase stability of dense charged hard sphere fluid mixtures //J. Chem. Phys. 1989. 90. № 2. P. 1091–1098.
- Kenkare P.U, Hall C.K., Caccamo C. Phase instabilities in charged hard-sphere mixtures. 2. Binary mixtures of salts // J. Chem. Phys. 1995. 103. № 18. P. 8111–8123.
- Caccamo C. Integral equation theory description of phase equilibria in classical fluids // Phys. Rept. 1996. № 1–2. P. 1–105.
- Van Konynenburg P.H., Scott R.L. Critical Lines and Phase Equilibria in Binary Van Der Waals Mixtures // Phil. Trans. A. 1980. 298. P. 495–540. http://www.sklogwiki.org/SklogWiki/index.php/Binary_phase_diagrams
- Ткачев Н.К. Фазовая диаграмма примитивной модели бинарной смеси ионных жидкостей // ДАН. 1998. 362. № 1. С. 75–78.
- Ткачев Н.К. Ограниченная растворимость солевых расплавов и различия в размерах ионов // Расплавы. 1999. № 4. С. 90–94.
- Raineri F.O., Routh J.P., Stell G. Phase separation in the size-asymmetric primitive model // J. de Physique IV. 2000. 10. № P5. P. 99–104.
- Ebeling W., Grigo M. Radial Distribution Function in a Modified Bjerrum Model of Associating Electrolytes // Z. Phys. Chem. (Leipzig). 1984. 265. № 6. P. 1072–1078.
- Ландау Л.Д. Лифшиц Е.М. Теоретическая физика. Статистическая физика. Часть 1. Изд. 3-е, дополненное Е. М. Лифшицем и Л. П. Питаевским. Москва: Наука. 1976.
- Де Жен П.-Ж. Идеи скэйлинга в физике полимеров. М.: Мир. 1982.
- Пригожин И.Р., Дэфей Р. Химическая термодинамика. Новосибирск: Наука. 1966.
- Вильсон К., Когут Дж. Ренормализационная группа и e-разложение. М.: Мир. 1975.
Дополнительные файлы





