Study of the composition of the KCl – AlCl3 – ZrCl4 – HfCl4 melt in relation to extractive rectification of zirconium and hafnium chlorides
- Authors: Panfilov A.V.1, Korobkov A.V.2, Buzmakov V.V.2, Tereshinb V.V.2, Ivshina A.A.3, Abramov A.V.3, Danilov D.A.3, Chukin A.V.3, Polovov I.B.3
-
Affiliations:
- SC «TVEL»
- SC “Chepetsky Mechanical Plant”
- Ural Federal University named after the First President of Russia B.N. Yeltsin
- Issue: No 2 (2024)
- Pages: 211-222
- Section: Articles
- URL: https://bakhtiniada.ru/0235-0106/article/view/259556
- DOI: https://doi.org/10.31857/S0235010624020055
- ID: 259556
Cite item
Full Text
Abstract
In 2021, Chepetsk Mechanical Plant SC put into operation the production of a zirconium sponge of nuclear purity for the production of nuclear fuel components. The purification of zirconium from hafnium is carried out by extractive rectification in a KCl–AlCl3 melt. The experience of the plant operation has shown that the elemental analysis of the melt for the content of K, Al, Zr, Hf is not enough to determine its operational properties.
During the operation of the plant at various points of the technological scheme, the composition of the melt KCl–AlCl3–ZrCl4–HfCl4 was studied by a complex of independent methods using specially developed methods.
The content of the phases ZrCl4, K2ZrCl6 and AlCl3 against the background of the matrix phase KAlCl4 was studied in frozen melts by X-ray diffractometry. The regularities of changes in the content of ZrCl4, AlCl3 and K2ZrCl6 according to the technological scheme of the installation are established.
The content of the X-ray amorphous component, which contains up to 1.5 wt% aluminum and up to 3.5 wt% zirconium, has been established in frozen melts. By the method of reducing melting in the presence of carbon in frozen melts, the oxygen content of up to 1.8 wt% was determined, which is part of the X-ray amorphous component, presumably consisting of AlOCl and ZrOCl2.
A method for determining the AlCl3/KCl ratio based on the difference in the physicochemical properties of the melt components has been developed. Based on the results obtained, the melt composition was adjusted during the operation of the zirconium and hafnium chloride separation unit at ChMP JSC.
Full Text
ВВЕДЕНИЕ
Содержание гафния в циркониевых сплавах для изготовления деталей тепловыделяющих сборок водоохлаждаемых ядерных реакторов на тепловых нейтронах не должно превышать 0.01 мас.%. В то же время, в природе гафний всегда сопутствует цирконию, в циркониевых рудах содержание гафния составляет 2.0–2.5 мас.% от содержания циркония, что приводит к необходимости очистки циркония от гафния.
Разделение циркония и гафния методом экстрактивной ректификации – один из наиболее эффективных методов получения этих металлов высокой чистоты. Его преимущество по сравнению с другими применяемыми методами – жидкостной экстракцией и фракционной перекристаллизацией, – существенное сокращение числа технологических стадий и, соответственно, снижение расходов сырья, материалов и энергоносителей. [1, 2].
Экстрактивная ректификация основана на фракционной перегонке тетрахлоридов циркония и гафния, растворённых в легкоплавком и малолетучем экстрагенте-носителе. Практическое применение нашел солевой расплав AlCl3–KCl с мольным соотношением AlCl3/KCl = 1.04–1.10 [3].
В системе AlCl3–KCl имеет место образование соединения KAlCl4, в связи с чем система может быть условно разделена на две подсистемы, существенно различающиеся по свойствам, описанным ниже.
- Подсистема, соответствующая мольному соотношению AlCl3/KCl < 1, состоящая из KCl и KAlCl4, и характеризующаяся низким давлением паров и относительно высокой температурой кристаллизации (от 250 до 776оC). Ионный состав расплава преимущественно определяется равновесиями:
Концентрация ионов Cl– определяется избытком KCl.
- Подсистема, соответствующая мольному соотношению AlCl3/KCl > 1, состоящая из KAlCl4 и AlCl3 и характеризующаяся высоким давлением паров и низкой температурой кристаллизации (от 250 до 128 °C). Избыточный хлорид алюминия связывает ионы AlCl4– по уравнению
Концентрация хлорид-ионов определяется равновесием реакции
Тетрахлориды циркония и гафния в расплаве AlCl3–KCl могут находится в молекулярной либо ионной форме в зависимости от равновесия реакций:
Существует узкий диапазон концентраций ионов Cl–, при которых гафний находится преимущественно в форме HfCl4, а цирконий остается преимущественно в форме ZrCl62–, именно в этом диапазоне наблюдается более высокая летучесть ZrCl4 по сравнения с HfCl4 и возможно эффективное разделение хлоридов циркония и гафния [5–7].
В условиях недостатка AlCl3 по отношению к KCl тетрахлориды циркония и гафния связываются в нелетучие K2ZrCl6 и K2HfCl6 [8–10], что приводит к снижению эффективности разделения хлоридов циркония и гафния.
Таким образом, мольное соотношение AlCl3/KCl в расплаве KCl–AlCl3–ZrCl4–HfCl4 должно поддерживаться в узком интервале, так как имеет большое влияние на летучесть ZrCl4 и HfCl4, которая определяет эффективность ректификационного разделения тетрахлоридов циркония и гафния [11].
В соответствии с проектным решением, на созданной в АО ЧМЗ установке разделения хлоридов циркония и гафния для контроля состава расплава предусмотрен отбор проб циркулирующего расплава и определение массовой доли Zr, Hf, Al, K методом атомно-эмиссионной спектрометрии с индуктивно-связанной плазмой. Мольное соотношение AlCl3/KCl оценивалось расчетным способом по массовым долям Al и K в пробах.
Опыт эксплуатации установки показывает, что определения массовых концентраций K, Al, Zr, Hf в пробах недостаточно для объективной оценки состава расплава, так как химическая форма соединений, в которые входит тот или иной элемент, оказывает влияние на эффективность процесса экстрактивной ректификации. В частности, повышенная гигроскопичность компонентов расплавов приводит к образованию соединений алюминия, циркония и гафния с кислородом (AlOCl, Al2O3, ZrOCl2, ZrO2, HfOCl2, HfO2) [12], тем самым снижая содержание хлоридов элементов, участвующих в технологических процессах. На рис. 1 показано повышение мольного соотношения Al/K в расплаве установки разделения хлоридов циркония и гафния АО ЧМЗ в процессе эксплуатации, связанное с накоплением в расплаве оксидных форм алюминия. При этом повышения мольного соотношения AlCl3/KCl, которое определяет эффективность разделения хлоридов циркония и гафния, не происходит.
Рис. 1. Динамика изменения мольного соотношения Al/K в расплаве KCl–AlCl3–ZrCl4–HfCl4 установки разделения хлоридов циркония и гафния АО ЧМЗ в процессе эксплуатации.
Таким образом, потребовалась разработка дополнительных способов контроля состава расплава KCl–AlCl3–ZrCl4–HfCl4 для эффективного осуществления процесса экстрактивной ректификации ZrCl4 и HfCl4.
МЕТОДИКА
Пробы расплава, отобранные из технологического оборудования установки разделения хлоридов циркония и гафния АО ЧМЗ, охлаждались до комнатной температуры, после чего исследовались комплексом физико-химических методов:
- Определение массовой доли Zr, Al, K, Hf методом атомно-эмиссионной спектрометрии с индуктивно связанной плазмой в растворах, полученных из исследуемого образца плава. Измерения проводились на спектрометре ICP-OES Optima 4300 в ЦЗЛ АО ЧМЗ.
- Исследование фазового состава методом рентгеновской дифрактометрии по специально разработанной методике с использованием полнопрофильного анализа по методу Ритвельда. Измерения проводились на дифрактометре X’PERT PRO MPD (MalvernPanalytical, Нидерланды) с быстродействующим твердотельным детектором PIXCEL во ФГАОУ ВО «УрФУ имени первого Президента России Б.Н. Ельцина» [13].
- Определение содержания кислорода методом восстановительного плавления в присутствии углерода по специально разработанной методике. Исследования проводились на анализаторе HoribaEMGA620W/C (Horiba, Япония) во ФГАОУ ВО «УрФУ имени первого Президента России Б.Н. Ельцина» [14].
- Исследование остаточного содержания циркония в расплаве после отгонки летучих компонентов потоком инертного газа. Исследования проводились в ЦНИЛ АО ЧМЗ на оригинальной установке, схема которой представлена на рис. 2.
Рис. 2. Принципиальная схема установки определения остаточного содержания циркония в расплаве
Исследование проводилось следующим образом. Исследуемый плав массой 400–450 г расплавляли в кварцевом сосуде при 350оC в шахтной печи в атмосфере высокочистого аргона. В расплав вводили навеску ZrCl4 из расчета получения концентрации Zr 6 мас.%, после растворения навески от расплава отбирали пробу. После чего расплав разогревали до 550оC и через трубку из кварцевого стекла осуществляли барботаж расплава высокочистым аргоном с расходом 360±40 л/ч в течение 30 минут, после завершения барботажа от расплава отбирали пробу. Далее в расплав вносили навеску AlCl3 из расчета увеличения мольного соотношения Al/K на 0.05, после чего повторяли барботаж расплава аргоном в течение 30 минут при 550оC и повторно отбирали пробу расплава. В пробах плава определяли содержание Zr, Al, K.
ЭКСПЕРИМЕНТАЛЬНАЯ ЧАСТЬ
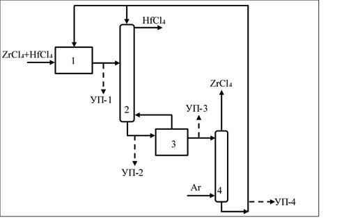
Принцип работы установки разделения хлоридов циркония и гафния описан в [15]. Схема установки с обозначением мест отбора проб расплава показана на рис. 3.
Рис. 3. Принципиальная схема установки: 1 – узел приготовления разделяемой смеси хлоридов циркония и гафния; 2 – ректификационная колонна; 3 – испаритель; 4 – десорбционная колонна; точки пробоотбора: УП-1 – после растворения разделяемой смеси ZrCl4 и HfCl4 в расплаве KCl – AlCl3; УП-2 – после ректификационной колонны; УП-3 – после кипятильника ректификационной колонны; УП-4 – после десорбции ZrCl4 потоком инертного газа.
РЕЗУЛЬТАТЫ И ОБСУЖДЕНИЕ
Методом рентгеновской дифрактометрии было подтверждено, что основной кристаллической фазой замороженных хлоралюминатных плавов выступает KAlCl4. Помимо основной фазы, в зависимости от точки пробоотбора, в пробах идентифицируются фазы ZrCl4, AlCl3, K2ZrCl6. Фаза KCl в пробах не зафиксирована. Кроме того, дифрактометрические профили исследуемых проб указывают на наличие в пробах рентгеноаморфной компоненты, присутствие которой предположительно обусловлено оксидными и оксихлооридными соединениями циркония и алюминия. На рис. 4 приведены типичные дифрактометрические профили исследуемых проб.
Рис. 4. Типичные дифрактограммы замороженных плавов: a – присутствие фаз KAlCl4 и ZrCl4; b – присутствие фаз KAlCl4, ZrCl4 и AlCl3; с – присутствие фаз KAlCl4 и K2ZrCl6.
В пробах из УП-1, УП-2 и УП-3 на фоне основной фазы KAlCl4 идентифицирована фаза ZrCl4 и, в некоторых случаях, было зафиксировано образование фаз AlCl3 или K2ZrCl6 в зависимости от избытка или недостатка AlCl3 по отношению к KCl. Выявлена корреляция между содержанием циркония, определенным методом атомно-эмиссионной спектроскопии с индуктивно-связанной плазмой, и содержанием циркония в цирконий-содержащих фазах ZrCl4 и K2ZrCl6 (рис. 5), при этом необходимо отметить, что от 0.25 до 3.5% Zr находится в рентгеноаморфной форме.
Рис. 5. Корреляция между содержанием Zr в кристаллических фазах ZrCl4 и K2ZrCl6 и содержанием Zr, определенным методом атомно-эмиссионной спектрометрии с индуктивно связанной плазмой.
В пробах плавов, отобранных из точки пробоотбора УП-4, фаза ZrCl4, как правило, отсутствует, что указывает на эффективность процесса десорбции в десорбционной колонне. В ряде случаев обнаружена фаза K2ZrCl6, причем содержание циркония, определенное спектрометрическими методами, коррелирует с содержанием циркония в цирконий-содержащей фазе K2ZrCl6 (рис. 6), что позволяет косвенным образом судить о составе расплава исходя из остаточного содержания циркония в УП-4.
Рис. 6. Корреляция между Zr, определенным спектрометрическим методом в УП-4, и содержанием Zr в фазе K2ZrCl6.
По результатам исследования остаточного содержания циркония в расплаве после отгонки летучих компонентов предложена методика определения мольного соотношения AlCl3/KCl, основанная на том, что при барботировании исходного расплава аргоном в течение 30 мин при температуре 550oC ZrCl4 полностью отгоняется, оставшийся Zr находится в форме K2ZrCl6. При введении в пробу навески AlCl3 происходит его взаимодействие с находящимся в расплаве гексахлорцирконатом калия, в результате чего образуется более устойчивый KAlCl4 [8, 9]
(1)
Повторная продувка расплава аргоном в течение 30 мин при температуре 550oC приводит к отгонке образовавшегося ZrCl4. Оставшийся Zr находится в кислородсодержащих формах: ZrOCl2, ZrO2.
Для проверки предложенной методики проба расплава из УП-4 была исследована по разработанной методике с отбором на всех этапах дополнительных проб для их последующего анализа методом рентгеновской дифрактометрии, результаты представлены в табл. 1.
Таблица 1. Результаты исследования остаточного содержания циркония в расплаве после отгонки летучих компонентов
Этап испытаний по методике | Массовая доля элементов, мас.% | Массовая доля кристаллических фаз, мас.% | ||
Zr | Al | K | ||
Исходный расплав | 1.8 | 13.2 | 19.0 | KAlCl44–95.2 K2ZrCl6–4.8 |
После растворения ZrCl4 | 6.3 | 11.6 | 16.4 | KAlCl4–94.3 ZrCl4–4.8 K2ZrCl6–0.9 |
После отгонки 30 мин., 550oC | 1.0 | 13.2 | 19.0 | KAlCl4–95.1 K2ZrCl6–4.9 |
После добавления AlCl3 и отгонки 30 мин., 550oC | 0.39 | 13.2 | 18.1 | KAlC4–100 |
После добавления второй навески AlCl3 и отгонки 30 мин., 550oC | 0.34 | 14.1 | 19.2 | KAlCl4–100 |
Отдельным экспериментом показано, что повторное введение хлорида алюминия практически не привело к снижению концентрации циркония.
Полученные результаты подтвердили наличие фазы K2ZrCl6 в исходном расплаве и расплаве после отгонки и отсутствие данной фазы после введения хлорида алюминия и последующей отгонки летучих соединений.
Таким образом, массовая концентрация K2ZrCl6 определяется по формуле
где СZr1 – концентрация циркония после десорбции из исходного расплава, мас.%; CZr2 – концентрация циркония после десорбции из расплава, мас.%, откорректированного хлоридом алюминия; 0.239 – массовая доля циркония в K2ZrCl6.
В соответствии с уравнением реакции (1), количество AlCl3, израсходованного на взаимодействие с K2ZrCl6, может быть рассчитано по формуле
где nAlCl3 – количество AlCl3, израсходованного на взаимодействие с K2ZrCl6, моль/г; 2 – стехиометрический коэффициент перед AlCl3 в уравнении (1); СK2ZrCl6 – массовая доля K2ZrCl6; 382.14 – молекулярная масса K2ZrCl6, г/моль.
Мольное соотношение AlCl3/KCl рассчитывается по формуле
где 0.0048 – количество AlCl3 и KCl в чистом KAlCl4, моль/г.
В табл. 2 приведены результаты расчета мольного соотношения AlCl3/KCl по разным методикам.
Таблица 2. Результаты оценки мольного соотношения AlCl3/KCl по разным методикам
Дата отбора | По общему содержанию Al и K | По содержанию кристаллических фаз | По остаточному содержанию циркония после отгонки |
25.07.2023 | 1.083 | 0.865 | 0.914 |
06.09.2022 | 1.051 | 1.000 | 0.976 |
22.07.2022 | 1.058 | 1.000 | 0.973 |
23.06.2022 | 1.029 | 0.973 | 0.961 |
16.11.2021 | 1.007 | 0.948 | 0.970 |
27.10.2021 | 1.059 | 1.000 | 0.975 |
13.05.2021 | 1.022 | 0.982 | 0.979 |
Из табл. 2 следует, что мольное соотношение AlCl3/KCl, рассчитанное по «общему» содержанию Al и K по данным спектрального анализа, выше соотношения, рассчитанного исходя из содержания фаз KAlCl4, AlCl3, K2ZrCl6 и рассчитанного по описанной выше методике. Это предположительно обусловлено тем, что часть алюминия находится в форме рентгеноаморфного AlOCl.
Методом восстановительного плавления в присутствии углерода в замороженных плавах определено содержание кислорода, которое составляет до 1.8 мас.%. Химическая форма, в которой находится кислород, однозначно не установлена, предположительно это рентгеноаморфные AlOCl и ZrOCl2.
ЗАКЛЮЧЕНИЕ
- Расплав установки разделения хлоридов циркония и гафния АО ЧМЗ в процессе ее эксплуатации изучен комплексом независимых методов: рентгеновская дифрактометрия, восстановительное плавление в присутствии углерода, определение остаточного содержания циркония после отгонки летучих компонентов потоком инертного газа.
- В замороженных плавах методом рентгеновской дифрактометрии на фоне основной фазы KAlCl4 обнаружены фазы ZrCl4, K2ZrCl6 и AlCl3. Изучено изменение фазового состава плавов на разных участках технологической схемы.
- В замороженных плавах обнаружена рентгеноаморфная составляющая, в которой находится до 1.5 мас.% алюминия и до 3.5 мас.% циркония. Наличие кислорода в рентгеноаморфных фазах подтверждено методом восстановительного плавления. Предположительно алюминий и цирконий находятся в данном случае в форме AlOCl и ZrOCl2 соответственно.
- Разработан метод определения мольного соотношения AlCl3/KCl, основанный на разнице в физико-химических свойствах компонентов расплава.
About the authors
A. V. Panfilov
SC «TVEL»
Author for correspondence.
Email: AVPanfilov@tvel.ru
Russian Federation, Moscow
A. V. Korobkov
SC “Chepetsky Mechanical Plant”
Email: AVPanfilov@tvel.ru
Russian Federation, Glazov
V. V. Buzmakov
SC “Chepetsky Mechanical Plant”
Email: AVPanfilov@tvel.ru
Russian Federation, Glazov
V. V. Tereshinb
SC “Chepetsky Mechanical Plant”
Email: AVPanfilov@tvel.ru
Russian Federation, Glazov
A. A. Ivshina
Ural Federal University named after the First President of Russia B.N. Yeltsin
Email: AVPanfilov@tvel.ru
Russian Federation, Yekaterinburg
A. V. Abramov
Ural Federal University named after the First President of Russia B.N. Yeltsin
Email: AVPanfilov@tvel.ru
Russian Federation, Yekaterinburg
D. A. Danilov
Ural Federal University named after the First President of Russia B.N. Yeltsin
Email: AVPanfilov@tvel.ru
Russian Federation, Yekaterinburg
A. V. Chukin
Ural Federal University named after the First President of Russia B.N. Yeltsin
Email: AVPanfilov@tvel.ru
Russian Federation, Yekaterinburg
I. B. Polovov
Ural Federal University named after the First President of Russia B.N. Yeltsin
Email: AVPanfilov@tvel.ru
Russian Federation, Yekaterinburg
References
- Coleman С. The metallurgy of zirconium. International Atomic Energy Agency. 2022. 1. P. 466.
- Skaggs R., Rogers D., Hunter D. Review of Anhydrous Zirconium-Hafnium Separation Techniques. Information circular. United States Department of the Interior, Bureau of Mines. 1984. P. 25.
- Besson P., Guerin J., Brun P., Bakes M. Process for the separation of zirconium and hafnium tetrachlorides from mixtures thereof. US Pat. 4021531. 1977.
- Ivanovskij L.E., Khokhlov V.A., Kazancev G.F. Fizicheskaya himiya i elektrohimiya hloralyuminatnyh rasplavov [Physical chemistry and electrochemistry of chloraluminate melts]. M.: Nauka. 1993. 251 p. [In Russian].
- Delpech S. Molten salts for nuclear applications. – In: Molten Salts Chemistry. From Lab to Applications / Ed.F. Lantelme, H. Groult. / Amsterdam. Boston. Heidelberg et al.: Elsevier. 2013. 24. P. 497–520.
- Salyulev A.B., Zakir’yanova I.D., Vovkotrub E.G. Issledovanie produktov vzaimodejstviya ZrCl4 i HfCl4 s hloridami shchelochnyh metallov i s pentahloridom fosfora metodom spektroskopii KR [Investigation of the products of the interaction of ZrCl4 and HfCl4 with alkali metal chlorides and phosphorus pentachloride by Raman spectroscopy] // Rasplavy. 2012. № 5. P. 53–61. [In Russian].
- Salyulev A.B., Khokhlov V.A., Moskalenko N.I. Elektroprovodnost’ rasplavlennyh smesej KAlCl4–ZrCl4 v shirokom intervale temperatur [Electrical conductivity of molten KAlCl4–ZrCl4 mixtures in a wide temperature range] // Rasplavy. 2018. № 5. P. 1–8. [In Russian].
- Morozov I.S. Primenenie hlora v metallurgii redkih i cvetnyh metallov [Application of chlorine in metallurgy of rare and non-ferrous metals]. M.: Nauka. 1966. 253 p. [In Russian].
- Flengas S, Dutrizak J., A new process for the separation of hafnium from zirconium // Metal. Trans. 8B. 1977. P. 377–385.
- Nekhamkin L.G. Metallurgiya cirkoniya i gafniya [Metallurgy of zirconium and hafnium]. M.: Metallurgiya. 1979. 208 p. [In Russian].
- Panfilov A.V., Korobkov A.V., Buzmakov V.V., Tereshin V.V. Izuchenie processa desorbcii tetrahlorida cirkoniya iz rasplava KCl–AlCl3 [Study of the desorption of zirconium tetrachloride from the KCl – AlCl3 melt] // Voprosy atomnoj nauki i tekhniki. Seriya: Materialovedenie i novye materialy. 2022. 115. № 4. P. 58–65. [In Russian].
- Ivshina A.A., Abramov A.V., Chukin A.V., Polovov I.B., Danilov D.A., Denisova O.V. and Karpov V.V. // AIP Conference Proceedings. 2022. https://doi.org/10.1063/5.0088853
- Karpov V.V., Polovov I.B., Kudryashova D.V., Lisienko D.G., Volkovich V.A., Chukin A.V. and Rebrin O.I. Indirect methods of determination of K: Al mole ratio in molten chloroaluminates // The Electrochemical Society. 2014. 64. № 4. P. 461–472.
- Kartashova E.S., Danilov D.A., Polovov I.B. // AIP Conf. Proc. 2022. 2466. № 1. Р. 050016.https://doi.org/10.1063/5.0088865.
- Dulepov Yu.N., Zvonkov I.N., Skiba K.V., Chinejkin S.V., Shipulin S.A., Krickij A.A., Panfilov A.V., Karimov I.A., Korobkov A.V. Sposob povysheniya effektivnosti rektifikacionnogo razdeleniya tetrahloridov cirkoniya i gafniya [A method for increasing the efficiency of rectification separation of zirconium and hafnium tetrachlorides]. Pat. RU2745521. 2020. [In Russian].
Supplementary files








