Электрохимический синтез интерметаллических соединений U–Ga и U–Cd в расплавленной эвтектике LiCl–KCl–CsCl
- Авторы: Новоселова А.В.1,2, Смоленский В.В.1,2, Бове А.Л.1,2
 - 
							Учреждения: 
							
- Институт высокотемпературной электрохимии УрО РАН
 - Уральский федеральный университет им. первого Президента России Б.Н. Ельцина
 
 - Выпуск: № 5 (2023)
 - Страницы: 443-453
 - Раздел: Статьи
 - URL: https://bakhtiniada.ru/0235-0106/article/view/141791
 - DOI: https://doi.org/10.31857/S0235010623040047
 - EDN: https://elibrary.ru/XFVRJG
 - ID: 141791
 
Цитировать
Полный текст
Аннотация
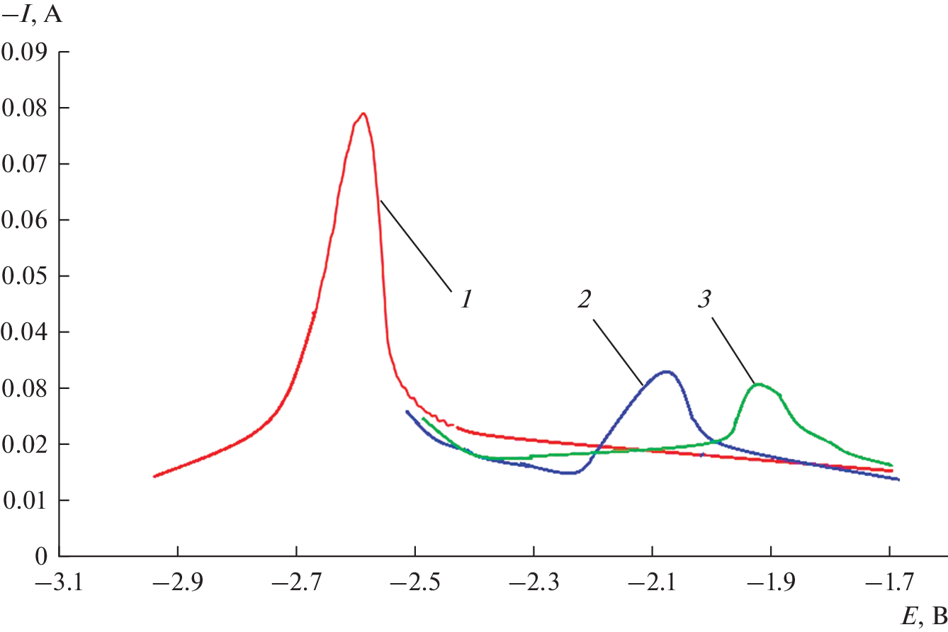
Нестационарными и стационарными электрохимическими методами изучены процессы катодного восстановления ионов U(III) до металла в низкоплавком эвтектическом расплаве LiCl–KCl–CsCl в интервале температур 650–850 K на вольфрамовом, галлиевом и кадмиевом электродах в атмосфере инертного газа. В экспериментах использовали реактивы, не содержащие примесей влаги, кислорода и их соединений. Все основные операции проводили в сухом перчаточном боксе. Для анализа электрохимических процессов были использованы следующие методы: циклическая и квадратно-волновая вольтамперометрия, потенциометрия при нулевом токе. На циклической вольтамперограмме расплава LiCl–KCl–CsCl–UCl3 на инертном вольфрамовом электроде фиксируется только один катодный пик тока, соответствующий выделению металлического урана, и один анодный пик тока, связанный с растворением урана. Установлено, что потенциал катодного пика тока смещается в область более электроотрицательных значений с увеличением скорости сканирования. Катодный пик тока прямо пропорционален корню квадратному от скорости поляризации, при этом данная зависимость не проходит через начало координат. Следовательно, система U(III)/U(0) является необратимой, и электрохимическая реакция протекает в одну стадию. На квадратно-волновых вольтамперограммах, снятых на активных галлиевом и кадмиевом электродах, в исследуемом “электрохимическом окне” наблюдается появление новых пиков тока при более электроположительных потенциалах в отличие от инертного электрода. Сдвиг потенциалов пиков тока связан с деполяризацией вследствие образования интерметаллических соединений урана с материалом активных электродов. Определены значения потенциалов сплавообразования. Для идентификации состава катодных осадков был проведен потенциостатический электролиз. Методом рентгенофазового анализа установлено, что на галлиевом электроде происходило образование интерметаллических соединений состава Ga3U и Ga2U, а на кадмиевом электроде – Cd11U. Определены условия их образования при электролизе расплава LiCl–KCl–CsCl–UCl3. Исследована реакция электрохимической экстракции урана из расплавленного электролита LiCl–KCl–CsCl–UCl3 и определена его степень извлечения на жидких активных электродах при различной продолжительности электролиза. Найдено, что степень извлечения урана превышает 97% как на Ga, так и на Cd электродах.
Ключевые слова
Об авторах
А. В. Новоселова
Институт высокотемпературной электрохимии УрО РАН; Уральский федеральный университет им. первого Президента России Б.Н. Ельцина
							Автор, ответственный за переписку.
							Email: alena_novoselova@list.ru
				                					                																			                												                								Россия, Екатеринбург; Россия, Екатеринбург						
В. В. Смоленский
Институт высокотемпературной электрохимии УрО РАН; Уральский федеральный университет им. первого Президента России Б.Н. Ельцина
														Email: alena_novoselova@list.ru
				                					                																			                												                								Россия, Екатеринбург; Россия, Екатеринбург						
А. Л. Бове
Институт высокотемпературной электрохимии УрО РАН; Уральский федеральный университет им. первого Президента России Б.Н. Ельцина
														Email: alena_novoselova@list.ru
				                					                																			                												                								Россия, Екатеринбург; Россия, Екатеринбург						
Список литературы
- Chen L., Msigwa G., Yang M., Osman A.I., Fawzy S., Rooney D.W., Yap P.S. Strategies to achieve a carbon neutral society: a review // Environ. Chem. Lett. 2022. 20. P. 2277–2310.
 - Sun D., Xia J. Research on road transport planning aiming at near zero carbon emissions: Taking ruicheng county as an example // Energy. 2023. 263. 125834.
 - Комаров В.Е., Смоленский В.В., Афоничкин В.К. Перспективы использования расплавленных солей в радиохимических технологиях // Расплавы. 2000. № 2. С. 59–65.
 - Лебедев В.А. Избирательность жидкометаллических электродов в расплавленных галогенидах. Челябинск: Металлургия, 1993.
 - Kinoshita K., Tadafumi K., Tadashi I., Ougier M., Glatz J.P. Separation of actinides from rare earth elements by means of molten salt electrorefining with anodic dissolution of U–Pu–Zr alloy fuel // J. Phys. Chem. Solids. 2005. 66. P. 619–624.
 - Laidler J.J., Battles J.E., Miller W.E., Ackerman J.P., Carls E.L. Development of pyroprocessing technology // Prog. Nucl. Energ. 1997. 31. P. 131–140.
 - Zhang J. Electrochemistry of actinides and fission products in molten salts-data review // J. Nucl. Mater. 2014. 447. P. 271–284.
 - Kuznetsov S.A., Hayashi H., Minato K., Gaune-Escard M. Electrochemical behavior and some thermodynamic properties of UCl4 and UCl3 dissolved in a LiCl–KCl eutectic melt // J. Electrochem. Soc. 2005. 152. P. C203–C212.
 - Reddy B.P., Vandarkuzhali S., Subramanian T., Venkatesh P. Electrochemical studies on the redox mechanism of uranium chloride in molten LiCl–KCl eutectic // Electrochim. Acta. 2004. 49. P. 2471–2478.
 - Xu M.H., Smolenski V., Liu Q., Novoselova A., Jiang K.W., Yu J., Liu J.Y., Chen R.R., Zhang H.S., Zhang M.L., Wang J. Thermodynamics, solubility and the separation of uranium from cerium in molten In/3LiCl–2KCl system // J. Electrochem. Soc. 2020. 167. 136506.
 - Serrano K., Taxil P. Electrochemical reduction of trivalent uranium ions in molten chlorides // J. Appl. Electrochem. 1999. 29. P. 497–503.
 - Rappleye D., Teaford K., Simpson M.F., Investigation of the effects of uranium(III)-chloride concentration on voltammetry in molten LiCl–KCl eutectic with a glass sealed tungsten electrode // Electrochim. Acta. 2016. 219. P. 721–733.
 - Gao F., Wang C., Liu L., Guo J., Chang S., Chan L., Ouyang Y. Electrode processes of uranium ions and electrodeposition of uranium in molten LiCl–KCl // J. Radioanal. Nucl. Chem. 2009. 280. P. 207–218.
 - Koyama T., Iizuka M., Kondo N., Fujita R., Tanaka H. Electrodeposition of uranium in stirred liquid cadmium cathode // J. Nucl. Mater. 1997. 247. P. 227–231.
 - Koyama T., Iizuka M., Shoji Y., Fujita R., Tanaka H., Kobayashi T., Tokiwai M. An experimental study of molten salt electrorefining of uranium using solid iron cathode and liquid cadmium cathode for development of pyrometallurgical reprocessing // J. Nucl. Sci. Technol. 1997. 34. P. 384–393.
 - Iizuka M., Koyama T., Kondo N., Fujita R., Tanaka H. Actinides recovery from molten salt/liquid metal system by electrochemical methods // J. Nucl. Mater. 2007. 247. P. 183–190.
 - Yin T., Liu K., Liu Y.L., Yan Y.D., Wang G.L., Chai Z.F., Shi W.Q. Electrochemical and Thermodynamic Properties of Uranium on the Liquid Bismuth Electrode in LiCl–KCl Eutectic // J. Electrochem. Soc. 2018. 165. P. D722–D731.
 - Liu K., Tang H.B., Pang J.W., Liu Y.L., Feng Y.X., Chai Z.F., Shia W.Q. Electrochemical properties of uranium on the liquid gallium electrode in LiCl–KCl eutectic // J. Electrochem. Soc. 2016. 163. P. D554–D561.
 - Moriyama H., Yamana H., Nishikawa S., Miyashita Y., Moritani K., Mitsugashira T. Equilibrium distributions of actinides and lanthanides in molten chloride salt and liquid zinc binary phase system // J. Nucl. Mater.1997. 247. P. 197–202.
 - Kurata M., Sakamura Y., Matsui T. Thermodynamic quantities of actinides and rare earth elements in liquid bismuth and cadmium // J. Alloys Compd. 1996. 234. P. 83–92.
 - Zhang J., Lahti E.A., Zhou W. Thermodynamic properties of actinides and rare earth fission products in liquid cadmium // J. Radioanal. Nucl. Chem. 2015. 303. P. 1637–1648.
 - Sakamura Y., Hijikata T., Kinoshita K., Inoue T., Storvick T.S., Krueger C.L., Roy J.J., Grimmett D.L., Fusselman S.P., Gay R.L. Measurement of standard potentials of actinides (U, Np, Pu, Am) in LiCl–KCl eutectic salt and separation of actinides from rare earths by electrorefining // J. Alloys Comp. 1998. 271–273. P. 592–596.
 - Smolenski V., Novoselova A., Osipenko A., Kormilitsyn M., Luk’yanova Ya. Thermodynamics of separation of uranium from neodymium between the gallium-indium liquid alloy and the LiCl–KCl molten salt phases // Electrochim. Acta. 2014. 133. P. 354–358.
 - Smolenski V., Novoselova A., Osipenko A., Maershin A. Thermodynamics and separation factor of uranium from lanthanum in liquid eutectic gallium-indium alloy/molten salt system // Electrochim. Acta. 2014. 145. P. 81–85.
 - Smolenski V., Novoselova A., Volkovich V., Luk’yanova Ya., Osipenko A., Bychkov A., Griffiths T.R. The effect of Al concentration on thermodynamic properties of Nd and U in Ga–Al-based alloys and the separation factor of Nd/U couple in a “molten salt-liquid metal system” // J. Radioanal. Nucl. Chem. 2017. 311. P. 687–693.
 - Novoselova A., Smolenski V. The influence of the temperature and Ga–In alloy composition on the separation of uranium from neodymium in molten Ga–In/3LiCl–2KCl system during the recycling of high-level waste // J. Nucl. Mater. 2018. 509. P. 313–317.
 - Bard A.J., Faulkner L.R. Electrochemical Methods Fundamentals and Applications. N.Y.: John Wiley & Sons, 1980.
 - Galus Z. Theoretical Basis of Electrochemical Analysis. Moscow: Mir, 1974.
 - ASM Binary Phase Diagrams, Software, ASM International, Copyright USA (1996). ISBN 0-87170-562-1.
 
Дополнительные файлы
				
			
						
						
					
				

		




