Моделирование процесса направленного затвердевания/плавления методом энтальпии-пористости
- Авторы: Павлюк Е.В.1, Александров Д.В.1, Кропотин Н.В.2, Торопова Л.В.1, Стародумов И.О.1
-
Учреждения:
- Уральский федеральный университет им. первого Президента России Б.Н. Ельцина
- АО НПО “МКМ”
- Выпуск: № 3 (2023)
- Страницы: 250-266
- Раздел: Статьи
- URL: https://bakhtiniada.ru/0235-0106/article/view/138677
- DOI: https://doi.org/10.31857/S0235010623030088
- EDN: https://elibrary.ru/PSIKOS
- ID: 138677
Цитировать
Полный текст
Аннотация
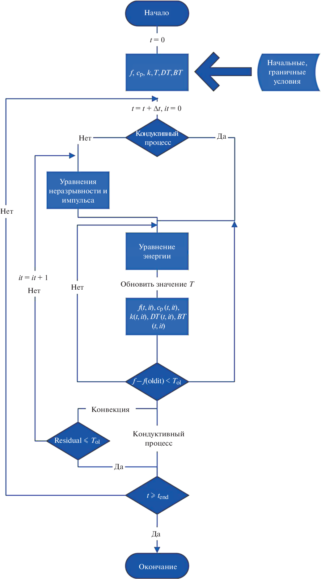
Исследование направлено на разработку математических моделей и программного обеспечения на их базе, позволяющего симулировать комплексные процессы структурно-фазовых превращений для материалов нового поколения, таких как материалы с фазовыми переходами (PCM), биомедицинские материалы, материалы для аддитивных производств, а также материалы для космической отрасли. В работе выполнено математическое описание модели энтальпии-пористости. Для описания движения жидкости во времени и пространстве использованы уравнения гидродинамики вязкой жидкости. Выполнен анализ необходимых ограничений и допущений в модели, связанных с рассмотрением ламинарных течений и ньютоновской модели жидкости. Выполнена постановка вычислительной задачи в терминах метода конечных объемов, а также дискретизация вычислительной области и уравнений гидродинамики. Для расчетов использовалось программное обеспечение OpenFOAM, открытая интегрируемая платформа для численного моделирования задач механики сплошных сред. С ее помощью построен вычислительный алгоритм OpenFOAM для анализа физического состояния системы с учетом начальных и граничных условий в случае кондуктивного и конвективного теплопереноса. Проведены симуляции таяния галлия и произведена верификация модели для кондуктивного и конвективного случаев. Показано, что в кондуктивнном случае плавление материала происходит равномерно вдоль источников тепла, в то время как различные скорости конвекционных потоков оказывают значительное влияние на формирование границы плавления. Развитые в рамках исследования математические модели, а также выведенные на их основе аналитические зависимости и проведенные компьютерные симуляции могут быть применены для описания реальных экспериментальных данных о росте кристаллов в пересыщенных растворах и переохлажденных расплавах.
Ключевые слова
Об авторах
Е. В. Павлюк
Уральский федеральный университет им. первого Президента России Б.Н. Ельцина
Email: dmitri.alexandrov@urfu.ru
Россия, Екатеринбург
Д. В. Александров
Уральский федеральный университет им. первого Президента России Б.Н. Ельцина
Автор, ответственный за переписку.
Email: dmitri.alexandrov@urfu.ru
Россия, Екатеринбург
Н. В. Кропотин
АО НПО “МКМ”
Email: dmitri.alexandrov@urfu.ru
Россия, Ижевск
Л. В. Торопова
Уральский федеральный университет им. первого Президента России Б.Н. Ельцина
Email: dmitri.alexandrov@urfu.ru
Россия, Екатеринбург
И. О. Стародумов
Уральский федеральный университет им. первого Президента России Б.Н. Ельцина
Email: dmitri.alexandrov@urfu.ru
Россия, Екатеринбург
Список литературы
- Олейник О.А. Об одном методе решения общей задачи Стефана // Доклады Академии наук. 1960. 135. № 5. С. 1054–1057.
- Alexiades Y., Solomon A.D. Mathematical Modeling of Melting and Freezing Process. Washington: Hemisphere, 1993.
- Kurz W., Fisher D.J. Fundamentals of Solidification 3rd ed. Aedermannsdorf: Trans Tech Publ., 1989.
- Herlach D., Galenko P., Holland-Moritz D. Metastable Solids from Undercooled Melts. Amsterdam: Elsevier, 2007.
- Brent A.D., Voller V.R., Reid K.T. // J. Numer. Heat Transf. A. 1988. 13. № 3. P. 297–318. https://doi.org/10.1080/10407788808913615
- Voller V.R., Prakash C. // Int. J. Heat Mass Transf. 1987. 30. № 8. P. 1709–1719. https://doi.org/10.1016/0017-9310(87)90317-6
- Voller V.R., Cross M., Markatos N.C. // Int. J. Numer. Methods Eng. 1987. 24. № 1. P. 271–284. https://doi.org/10.1002/nme.1620240119
- Hannoun N., Alexiades V., Mai T.Z. // Numer. Heat Transf. B: Fundam. 2003. 44. № 3. P. 253–276. https://doi.org/10.1080/713836378
- Swaminathan C.R., Voller V.R. // Metall. Trans. B. 1992. 23. № 5. P. 651–664. https://doi.org/10.1007/BF02649725
- Hirsch C. Numerical computation of internal and external flows: The fundamentals of computational fluid dynamics. Elsevier, 2007.
- Zienkiewicz O.C., Cheung Y.K. Finite elements in the solution of field problems // The Engineer. 1965. 220. № 5722. P. 507–510.
- Jasak H. Error analysis and estimation for the finite volume method with applications to fluid flows. PhD thesis. London, 1996.
- Alexandrov D.V., Toropova L.V. // Sci. Rep. 2022. 12. № 1. 17857. https://doi.org/10.1038/s41598-022-22786-w
- Alexandrov D.V., Galenko P.K., Toropova L.V. // Crystals. 2022. 12. № 12. 1686. https://doi.org/10.3390/cryst12121686
- Toropova L.V., Galenko P.K., Alexandrov D.V. // Crystals. 2022. 12. № 7. 965. https://doi.org/10.3390/cryst12070965
Дополнительные файлы










