On the Feasibility of Using an Acedane-Based Fluorescent Probe to Monitor Hydrogen Sulfide in Primary Neuronal Cultures
- Authors: Sharipov R.R.1, Tarzhanov I.A.2,3, Zgodova A.A.2,3, Bakaeva Z.V.2,4, Surin A.M.1
-
Affiliations:
- Institute of General Pathology and Pathophysiology
- National Medical Research Center of Children’s Health, Russian Ministry of Health
- Institute of Pharmacy, The Sechenov First Moscow State Medical University, Russian Ministry of Health
- Gorodovikov Kalmyk State University
- Issue: Vol 41, No 3 (2024)
- Pages: 243-253
- Section: Articles
- URL: https://bakhtiniada.ru/0233-4755/article/view/260760
- DOI: https://doi.org/10.31857/S0233475524030074
- EDN: https://elibrary.ru/csaskz
- ID: 260760
Cite item
Full Text
Abstract
Hydrogen sulfide (H₂S), which, under physiological conditions, exists in cells mainly in the form of anion HS–, is considered as a gaseous transmitter of inter- and intracellular signals along with nitrogen oxide and carbon monoxide. Analysis of the dynamics of H₂S content in living cells is impossible without creating sensitive and specific probes. Several acedan-based compounds have been synthesized in the group of K.H. Ahn (Singha et al., 2015. Anal. Chem. 87 (2), 1188–1195). In the presence of H₂S these probes attach to the sulfhydrilic group and form fluorescent carbocyclic compounds. The carbocyclic derivative of P3, compound csP3, was found to be optimal for fluorescence-microscopic studies in terms of spectral characteristics and response time to H₂S. In this work, we tested the suitability of csP3 to record H₂S changes in buffers mimicking the salt composition of the intracellular environment and in primary neuronal culture cells from rat cerebral cortex. It was found that reducing the polarity of the solution by adding dimethyl sulfoxide (30% by volume) caused a blue shift of the emission by ~10 nm and a twofold increase in fluorescence intensity. The csP3 fluorescence depends on the salt composition and increases in the presence of bicarbonate (NaHCO₃, 10 mM). Addition of P3 or csP3 to the neuronal culture caused a rapid increase in fluorescence, which was followed by a slow increase in fluorescence signal after 3–5 min. Glutamate (10 μM, in the presence of 10 μM glycine, 0 Mg2+) increased probe fluorescence, but only in those neurons in which delayed deregulation of calcium homeostasis did not occur. We conclude that the product of the reaction of P3 with H₂S is sensitive to a change in the salt composition of the intracellular medium and can be redistributed in cells between water and more hydrophobic environment. This means that an increase in P3 fluorescence in cells, especially after the addition of glutamate to neurons, does not necessarily indicate an increase in H₂S concentration. To confirm the feasibility of using P3 and structurally related probes as quantitative indicators of H₂S presence, additional studies of the properties of these compounds are needed.
Full Text
ВВЕДЕНИЕ
Эндогенный сероводород (сульфид водорода, H₂S) рассматривают в качестве третьего газообразного трансмиттера меж- и внутриклеточных сигналов наравне с оксидом азота (NO) и монооксидом углерода (CO) [1–6]. H₂S может образовываться в различных клетках, тканях, органах и системах двумя ферментами цистатионин-β-синтазой и цистатионин-γ-лиазой, использующими L-цистеин и гомоцистеин в качестве субстратов. В клетках мозга и эпителия сосудов был обнаружен третий фермент 3-меркаптопируват сульфидтрансфераза (3-mercaptopyruvate sulfurtransferase; EC2.8.1.2) [2, 7], который совместно с цистеинаминотрансферазой (производит H₂S, используя в качестве субстратов L-цистеин и α-кетоглутарат [8–11]. Нарушения сигнального пути H₂S проявляются при нейродегенеративных заболеваниях (болезнь Альцгеймера, синдром Дауна) [12, 13].
Для исследования роли H₂S во внутриклеточном сигналинге критично наличие флуоресцентных зондов, чувствительных к низким концентрациям H₂S, обладающих высокой яркостью (сочетанием большой молярной экстинкции и высокого квантового выхода флуоресценции), скоростью реагирования с H₂S, имеющих значительное смещение спектров эмиссии относительно спектров возбуждения (смещение Стокса) и низкую фототоксичность. Важно также знать, в каком компартменте клетки зонд локализуется. В нормальных условиях в клетке и внеклеточной среде H₂S существует преимущественно в форме аниона HS–, и поэтому желательно, чтобы флуоресцентный зонд мог реагировать также с этим анионом. Разработка флуоресцентных зондов, обладающих перечисленными свойствами, продолжается [13–17], однако их комMерческая доступность пока весьма ограничена. Среди доступных можно отметить флуоресцентный зонд на H₂S и его анионную форму HS–, созданный группой K.H. Ahn на основе производных ацедана (acedan) [1]. В указанной работе синтезировано несколько производных ацедана, названных Р1, Р2 и P3, которые образуют в присутствии H₂S карбоциклические соединения, включающие сульфгидрильную группу и имеющие яркую флуоресценцию, и большое смещение Стокса (свыше 100 нм). Наиболее удачным по спектральным характеристикам и скорости реагирования с H₂S оказалось производное P3 (csP3, аббревиатура предложена авторами настоящей работы). Производные ацедана обладают высокой чувствительностью флуоресценции к полярности микроокружения, что позволяет рассматривать их как зонды внутриклеточных структурных перестроек [18]. В этой связи возникает вопрос: в какой мере изменение флуоресценции P3, добавленного к культуре клеток, отражает образование csP3 в результате увеличения концентрации внутриклеточного H₂S, и в какой степени изменение флуоресценции отражает перераспределение P3 и csP3 между компартментами клетки с различной полярностью?
В данной работе мы проверили пригодность csP3 для регистрации изменений H₂S в растворах, имитирующих минимальный солевой состав внутриклеточный среды, а также в клетках первичной нейрональной культуры из коры головного мозга крысы. Обнаружено что продукт реакции P3 с сульфидом натрия (Na₂S), который служил донором HS–, чувствителен к изменению солевого состава внутриклеточной среды и, по-видимому, постепенно перераспределяется между водным и более гидрофобным окружением – вероятно, внутриклеточными мембранами и белками. Эти процессы могут происходить при добавлении нейротоксических доз глутамата, что осложняет интерпретацию сигналов зонда P3 как индикатора H₂S.
МАТЕРИАЛЫ И МЕТОДЫ
Измерения спектральных характеристик и кинетики образования флуоресцирующего зонда. Измерения спектров флуоресценции P3 и кинетики образования из него флуоресцирующего карбоциклического соединения, содержащего сульфгидрильную группу (csP3), проводили на мультифункциональном плашечном ридере ClarioStar (BMG LABTECH GmbH, Германия). Использовали 96-луночные планшеты, стенки которых сделаны из черного пластика для предотвращения проникновения флуоресценции из соседних лунок (Corning, США). Измерения выполняли в растворе, состав которого соответствует внеклеточной среде, использованной для флуоресцентно-микроскопических измерений, но без глюкозы (см. ниже), либо в растворе, минимальный солевой состав которого соответствует внутриклеточной среде (мM): 130 KCl, 5 NaCl, 1 MgCl₂, 2 NaH₂PO₄, 1 Na₂HPO₄, 20 HEPES, pH 7.2. Состав солевых растворов, имитирующих внутриклеточную среду, выбран на основании работ [19, 20].
Приготовление первичных культур нейрональных клеток. Первичные культуры нейронов получали из коры головного мозга крыс линии Вистар (P1-P2), как описано ранее [21, 22]. Животных анестезировали, обезглавливали, кору удаляли и отделяли от мозговых оболочек. Извлеченные ткани промывали раствором Хенкса, не содержащим Ca²⁺ и Mg2+, измельчали, инкубировали в растворе папаина (12 мин, 37оC) и диссоциировали в свежей МЕМ. Суспензию центрифугировали (200 g, 2×5 мин, 4оC), осадок ресуспендировали до концентрации 10⁶ клеток/мл в нейробазальной среде (NBM), содержащей B-27 и пенициллин/стрептомицин. Аликвоты суспензии клеток (250 мкл) переносили в лунки со стеклянным дном (диаметр лунок 14 мM) 35-мM чашек Петри (MatTeck, США). Клетки культивировали в инкубаторе при 37оC, в атмосфере, содержащей 95% воздуха и 5% CO₂, при 100% относительной влажности. Через 2–3 дня в среду добавляли цитозинарабинозид А (Ara-C, 5 мкМ) для снижения пролиферации глиальных клеток. Каждые 3–4 суток заменяли 1/3 среды на свежую. Культуры использовали в экспериментах через 9–11 дней после посева.
Флуоресцентно-микроскопические измерения. Для измерения внутриклеточной концентрации свободного Ca²⁺ ([Ca²⁺]i) клетки нагружали индикатором Xrhod-5F в форме ацетоксиметилового (АМ) эфира (Xrhod-5F/AM), предварительно смешав с неионным детергентом Pluronic F-127. Концентрации Xrhod-5F/AM и Pluronic F-127 в среде с клетками составляли соответственно 1 мкМ и 0.02%. Инкубацию с индикатором проводили в нейробазальной среде (37оС, в атмосфере 5% CO₂). При выполнении флуоресцентно-микроскопических измерений нейробазальную среду замещали водно-солевым буфером, содержащим (мM) 130 NaCl, 5 KCl, 2 CaCl₂, 1 MgCl₂, 20 HEPES, 5 глюкозы; pH 7.4.
Измерения флуоресценции в клеточных культурах выполнены на инвертированном микроскопе Nikon Ti2 (Nikon, Япония). В качестве источников возбуждающего света для P3 использовали pE-340Fura со светофильтром 387±6 нм и для Xrhod-5F – pE-300 со светофильтром 578±10 нм (CoolLED, Великобритания). Эмиссию регистрировали, используя встроенные в програмMно-управляемое фильтровое колесо светофильтры 483±16 и 520±18 нм для P3 и 641±37 нм для Xrhod-5F. Изображения получали с помощью охлаждаемой sCMOS камеры Prime BSI Express (Teledyne Photometrics, США). Регистрацию, хранение и первичную обработку данных проводили, используя програмMное обеспечение Nikon NIS-Elements (Япония).
Xrhod-5F/AM приобретен у ThermoFisher (США), Pluronic F-127 у Molecular Probes (США), зонд P3 (2-(3-(6-(2-hydroxyethylamino)naphthalen-2-yl)-3-oxoprop-1-enyl)-3,5-dimethoxybenzaldehyde) приобретен у Sigma-Aldrich. Базовые растворы Xrhod-5F/AM (1 мM) и Pluronic F-127 (20%) готовили в диметилсульфоксиде.
Статистическую обработку данных и построение графиков осуществляли, используя програмMы Microsoft Excel и Graph Pad Prizm-8.
РЕЗУЛЬТАТЫ
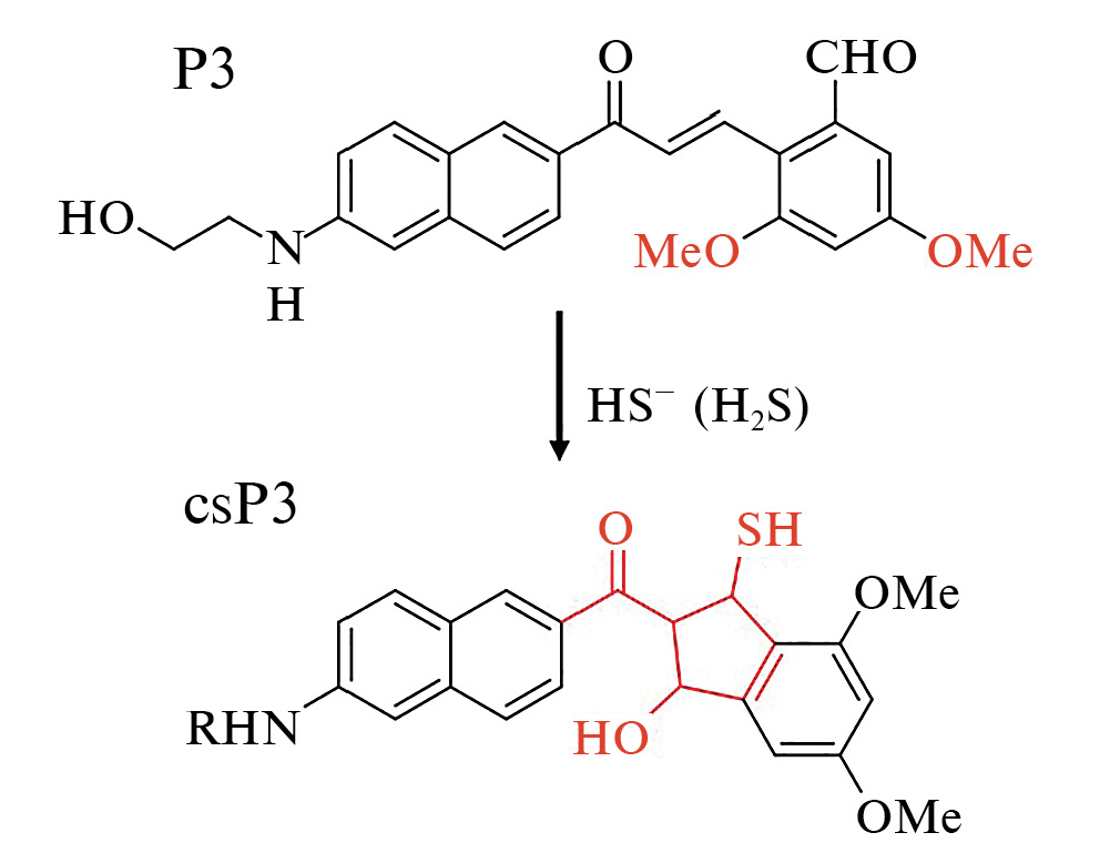
Флуоресценция P3 и продукта его взаимодействия с Na₂S в буферных растворах. Структурные формулы P3 и его производного, включающего 5-членный цикл и боковую HS-группу (csP3), которое образуется в результате взаимодействия с сульфид-ионом или сероводородом, показаны на рисунке 1 [1].
Рис. 1. Структура слабо флуоресцирующего соединения P3 и сильно флуоресцирующего продукта его взаимодействия с сульфидом водорода и сульфид-ионом в водном растворе (заимствовано с изменениями из [1]).
Кинетика образования csP3 в результате взаимодействия P3 (10 мкМ) с сульфидом натрия (Na₂S, 100 мкМ) представлена на рис. 2. Благодаря гидролизу, Na₂S служит стандартным донором SH–/H₂S [1, 23, 24], Реакцию проводили в солевом растворе, который мы обычно используем для флуоресцентно-микроскопических измерений клеточных культур (за исключением того, что не добавляли глюкозу; см. “Материалы и методы”). Кинетику образования csP3 отслеживали в течение 5 мин после начала реакции P3 с SH–/H₂S (после добавления Na₂S). Измерения флуоресценции показали, что за время смешивания P3 с Na₂S, раскапывания растворов по лункам и запуска регистрации (в совокупности около 5 мин) успевало пройти около 70% реакции P3 с H₂S. Относительные изменения флуоресценции соответствуют данным работы [1] для таких же концентраций зонда и Na₂S.
Рис. 2. Изменения флуоресценции, вызванные добавкой сульфида натрия (Na₂S, 100 мкМ), служащего донором H₂S, к раствору P3 (10 мкМ). Состав минимального солевого раствора (мM): 130 NaCl, 5 KCl, 20 HEPES, 2 CaCl2, 1 MgCl₂, рН 7.4. Длины волн возбуждения (Ex) и регистрации флуоресценции (Em) соответственно 380 ± 8 и 510 ± 10 нм. Концентрации P3 и Na₂S соответственно 10 и 100 мкМ.
Химическая структура исходного соединения P3 и его карбоциклического сульфгидрильного производного csP3 указывают на значительную гидрофобность этих соединений (рис. 1) [1, 18]. Это позволяет предположить, что оба вещества, будучи добавленными к клеткам, могут перераспределяться между водным и менее полярным окружением, например, между мембранами и белками.
Перемещение молекулы в менее полярное окружение, как правило, вызывает сдвиг спектра эмиссии в более коротковолновую область и увеличение квантового выхода флуоресценции [25]. Мы убедились, что это универсальное правило действует для P3 и csP3, добавив диметилсульфоксид (DMSO, 30% по объему) (рис. 3). Это наблюдение соответствует данным [18] о значительной чувствительности флуоресценции производных ацедана к полярности/гидрофобности микроокружения.
Рис. 3. Спектры флуоресценции исходного P3, его карбоциклического сульфгидрильного производного (csP3), образовавшегося при добавлении Na₂S, и влияние полярности среды на флуоресценцию P3 и csP3. Спектры записаны через 20 мин после смешения P3 с Na₂S. Концентрации реагентов и состав раствора как на рис. 2. Спектры P3+DMSO и csP3+DMSO получены после добавления к соответствующим растворам DMSO (30% по объему). Длина волны возбуждения флуоресценции 380±8 нм.
Учитывая приведенные выше данные о чувствительности флуорофорной части молекулы csP3 к микроокружению, мы проверили, будет ли влиять смена солевого состава раствора на флуоресценцию зонда. Для этого сопоставили флуоресценцию csP3 в растворе, солевой состав которого напоминает таковой во внеклеточной среде организма млекопитающих (рис. 4а), с флуоресценцией csP3 в растворе, который по содержанию неорганических солей соответствует цитозолю (рис. 4в) (составы см. в “Материалах и методах”). Кроме того, проверили влияние NaHCO₃ на флуоресценцию csP3, поскольку внеклеточная и внутриклеточная среды организма содержат бикарбонат, который образуется в результате окислительного фосфорилирования в митохондриях (рис. 4б и 4г). Мониторинг флуоресценции начинали через ~5 мин после смешения P3 (10 мкМ) с Na₂S (300 мкМ).
Рис. 4. Влияние солевого состава раствора на флуоресценцию H₂S-зонда csP3. Флуоресценция csP3 в растворе, приближенном по составу солей к внеклеточной среде (а) и к минимальному солевому составу цитозоля (в), и влияние бикарбоната натрия (NaHCO₃, 10 мM) на флуоресценцию csP3 во внеклеточном (б) и внутриклеточном (г) растворах. Составы растворов и рН указаны в “Материалах и методах”. Условия регистрации флуоресценции как на рис. 2.
Оказалось, что в растворе, приближенном по солевому составу к внутриклеточному, добавление Na₂S к P3 (рис. 4в) увеличивает флуоресценцию сильнее, чем в растворе, соответствующем внеклеточному раствору (рис. 4а). При этом со временем флуоресценция csP3 медленно снижалась. Добавление бикарбоната до концентрации, которая близка к физиологической снаружи и внутри клеток (10 мM NaHCO₃) [26], медленно увеличивало флуоресценцию в обоих растворах в отсутствие Na₂S (рис. 4б, 4г). Наличие бикарбоната практически не влияло на сигнал csP3 в присутствии Na₂S в обоих растворах (рис. 4б, 4г). Плавный рост флуоресценции в лунках, не имевших Na₂S, но содержавших NaHCO₃, обусловлен, возможно, абсорбцией газообразного H₂S, образовавшегося в соседних лунках, в которые добавляли Na₂S.
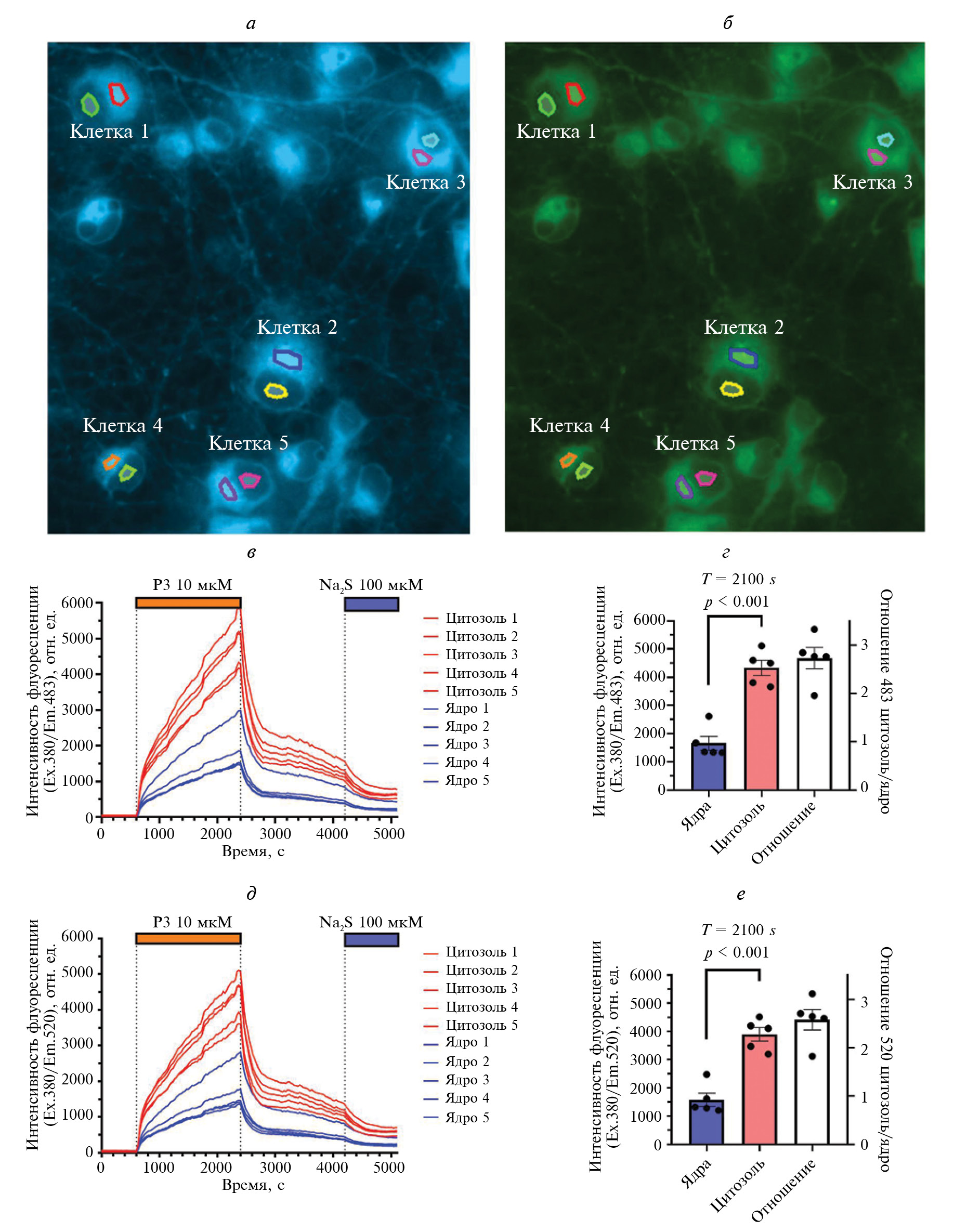
Флуоресцентная микроскопия клеток, окрашенных P3. Опираясь на молекулярные структуры P3 и csP3 (рис. 1), можно предположить способность этих веществ к перераспределению между водной и гидрофобной фазами и зависимость их флуоресценции от полярности микроокружения. Это предположение было подтверждено влиянием добавок диметилсульфоксида на спектры эмиссии флуоресценции P3 и csP3 (рис. 3, см. также [18]). Переход в более гидрофобное окружение вызывает одновременно с ростом интенсивности флуоресценции коротковолновый сдвиг полосы эмиссии [25], поэтому изображения (рис. 5а, 5б) и кинетику встраивания P3 в клетки и его превращения в csP3 (рис. 5в, 5г) регистрировали на двух длинах волн эмиссии 483±16 и 520±18 нм. Видно, что флуоресценция клеток первичной нейрональной культуры из мозга крысы, к которым добавили P3 (10 мкМ), распределена в основном в цитоплазме и значительно менее интенсивна в области ядра (рис. 5а, 5б). Такое распределение зонда указывает на то, что мембранные структуры цитоплазмы и, возможно, белки связывают больше зонда, чем водная фаза, и/или имеют гораздо более интенсивную флуоресценцию. Кинетика подъема флуоресценции была нелинейной в первые 10 мин после добавления P3, а затем практически линейно возрастала течение последующих 20 мин (рис. 5в, 5д). Отмывание раствора, содержащего P3, также имела ярко выраженный двухфазный характер. Для проверки полноты превращения P3 в csP3 дополнительно вносили Na₂S (100 мкМ), служащий донором H₂S. Ускорения прироста флуоресценции не обнаружено (рис. 5в, 5д). Отсутствие прироста флуоресценции при добавлении Na₂S может свидетельствовать о том, что (1) спустя 55 мин после добавки весь P3 уже превратился в csP3, либо (2) рост флуоресценции отражает не столько образование csP3, сколько его перераспределение между зонами клетки разной гидрофобности. Если кинетика роста флуоресценции отражает перераспределение P3 и csP3 между водным окружением и внутриклеточными структурами и компонентами (например, белками), имеющими меньшую полярность, чем вода, то отношение интенсивностей эмиссии флуоресценции при 483±16 и 520±18 нм должно непрерывно возрастать. Однако отношение интенсивностей эмиссии 483/520 оказалось постоянным на протяжении всего времени присутствия P3 в растворе, а также после удаления P3. Кроме того, отношение интенсивностей флуоресценции в цитоплазме и в ядре не зависело от длины волны регистрации излучения зонда (рис. 5г, 5е).
Рис. 5. Флуоресценция производного P3 в области ядра существенно ниже, чем в области цитозоля. а, б – Изображения нейронов при возбуждении при 387 нм и регистрации эмиссии при 483±16 (а) и 520±18 нм (б); получены через 23 мин после добавления P3. На изображениях выделены ROI, кинетика изменений интенсивности которых приведена на графиках в, д. Изменения в области ядра обозначены синим цветом, в области цитозоля – красным. На панелях г, е сопоставлены интенсивности (левые шкалы) и отношения интенсивностей (правые шкалы) в цитоплазме и ядре при регистрации сигналов при 483 и 520 нм (соответственно “Отношение 483 цитозоль/ядро” и “Отношение 520 цитозоль/ядро”) через 23 мин после добавления P3. Интенсивность флуоресценции на всех графиках представлена после вычета фона. Объектив 40×/NA=1.35 oil.
В литературе отмечены как нейропротекторные, так и нейротоксические свойства эндогенного и экзогенного H₂S [8–12]. Поэтому мы проверили на модели глутаматной эксайтотоксичности [27–34], будут ли происходить такие изменения сигналов P3, которые можно интерпретировать, как изменения концентрации эндогенного H₂S. Для этого к культивируемым нейронам из кортекса новорожденных крыс добавляли Glu (10 мкМ, 10 мкМ глицина, 0 магния), измеряя одновременно изменения [Ca²⁺]i (флуоресценцию Xrhod-5F) и флуоресценцию P3/csP3. Glu ввели через 25 мин после добавления P3, когда увеличение флуоресцентного сигнала зонда приобрело линейный характер. 15-минутное действие Glu вызывало развитие отсроченной кальциевой дерегуляции (ОКД) [27] в 51% нейронов (286 из 560 клеток, три эксперимента). Изменения [Ca²⁺]i в одном из трех экспериментов показаны на рисунке 6а и 6б. В нейронах, не имевших ОКД, первоначальный скачок [Ca²⁺]i сменялся снижением [Ca²⁺]i до более низкого стабильного уровня (рис. 6а). Удаление Glu заменой раствора на бескальциевый приводило к быстрому снижению [Ca²⁺]i. Характерной особенностью изменений [Ca²⁺]i в нейронах, в которых развилась ОКД, является наличие вторичного подъема [Ca²⁺]i при продолжающемся действии Glu (рис. 6б). В таких нейронах удаление Glu приводит к снижению [Ca²⁺]i, как правило, после значительной задержки [21, 22, 27, 28].
Рис. 6. Изменения [Ca²⁺]i и флуоресцентных сигналов H₂S-зонда P3 в соме клеток при действии глутамата (Glu). а, б – Изменения [Ca²⁺]i, в, г, д – изменения сигналов P3/csP3, е – изменения относительных наклонов графиков флуоресценции P3/csP3 (нормализованные углы наклона), вызванные добавлением глутамата, в нейронах имевших (+ОКД) и не имевших (–ОКД) отсроченную кальциевую дерегуляцию. На панелях а–г показаны результаты одного из трех аналогичных экспериментов. На панели е представлены данные всех трех экспериментов. Относительные наклоны (Sa/Sb) определяли как тангенсы углов наклона коротких линейных фрагментов сигналов P3 индивидуальных нейронов, полученные за 3 мин до (Sb) и в течение первых 3 мин после (Sa) добавления Glu. Измерения [Ca²⁺]i выполнены с помощью XRhod-5F (возбуждение 578±10, эмиссия 641±37 нм). Глутамат (Glu, 10 мкМ) добавляли в безмагниевом растворе, содержащем 10 мкМ глицина. Возраст культуры 9 дней.
Подъем флуоресценции P3/csP3 после добавления Glu происходил только в тех нейронах, в которых ОКД не развилась (рис. 6в, 6г). Это различие четко видно при совмещении усредненных графиков флуоресценции P3/csP3 (рис. 6д), а также при сопоставлении относительного прироста флуоресценции зонда в течение первых трех минут действия Glu (рис. 6е). Отметим, что начало роста флуоресценции H₂S-зонда происходило с 1.5–2-минутной задержкой относительно скачка [Ca²⁺]i, вызванного глутаматом (см. рис. 6а и 6в).
ОБСУЖДЕНИЕ
Интерес к роли H₂S в функционировании биологических систем от клетки до организма сильно возрос за последние 15 лет (число обзоров, реферируемых PubMed, увеличилось в 20 раз). В значительной мере этот интерес обусловлен возможным протекторным эффектом H₂S в условиях стресса [9], в том числе по отношению к клеткам центральной нервной системы [11–13]. Возможность измерять концентрацию этого газообразного трансмиттера или хотя бы относительные изменения его концентрации является необходимым условием исследования роли H₂S во внутриклеточном сигналинге. В этой связи критическое значение имеет наличие нетоксичных, чувствительных и ярких флуоресцентных сенсоров, дающих возможность исследовать индивидуальные клетки методом флуоресцентной микроскопии.
Недавно описан ряд соединений [1], одно из которых, P3, комMерчески доступно и удовлетворяет указанным выше критериям. Однако свойства P3 и продукта его взаимодействия с H₂S (и с анионом HS–), csP3, во внутриклеточной среде пока недостаточно изучены. Необходимо учитывать, что на состав среды могут влиять внешние воздействия. В частности, ионный состав нейронов значительно изменяется при эксайтотоксическом действии глутамата [27, 28].
В данной работе исследовали пригодность P3 в качестве внутриклеточного H₂S-сенсора для измерения содержания этого газотрансмиттера в индивидуальных клетках нейрональной культуры методом флуоресцентной микроскопии. Проведенные эксперименты показали, что (1) в растворах, имитирующих по ионному составу внеклеточную или внутриклеточную среду, флуоресцентные характеристики P3 и продукта его взаимодействия с H₂S/HS–, csP3 значительно различаются, и что (2) зонды P3 и csP3, по-видимому, диффундируют во внутриклеточные структуры, в которых флуорофорная часть зонда защищена от тушения полярным окружением (рис. 3, 4). Перераспределение P3 между водной и гидрофобной фазами может влиять на кинетику превращения P3 в csP3 и на флуоресцентные параметры обеих молекул.
В культивируемых нейронах H₂S способен модулировать активность ионотропных рецепторов NMDA-типа [8, 9, 11]. Эндогенным лигандом рецепторов этого типа служит глутамат, основной возбуждающий нейромедиатор ЦНС. Добавка Glu к нейрональным клеткам приводит к резкому изменению концентраций Na+, K⁺ и Ca²⁺ в цито- и нуклеоплазме, приближая концентрации этих ионов к концентрации внеклеточной среды [27, 29, 30]. Действие Glu вызывает сильное закисление [31–33]. Данные, представленные на рис. 3, демонстрируют, что изменения флуоресценции P3 и csP3 будут отражать не только изменения внутриклеточного содержания H₂S (и аниона HS–), но также изменения ионного состава внутриклеточной среды и могут быть ошибочно интерпретированы как изменения содержания H₂S/HS– при воздействии Glu на нейроны.
При добавлении Glu к первичной культуре нейронов происходит набухание сомы клеток [34]. Изменение формы сомы нейронов вызвано, вероятно, изменениями структуры клеточных мембран и, как следует из приведенных выше данных, потенциально способно повлиять на флуоресценцию P3 и/или csP3. Действительно, Glu вызывал увеличение флуоресценции P3 и/или csP3, однако только в тех нейронах, в которых ОКД не развилась (рис. 6в и 6г). Начало роста флуоресценции H₂S-зонда происходило с 1.5–2-минутной задержкой относительно индуцированного глутаматом скачка [Ca²⁺]i (рис. 6в и 6г). Примерно такая же временная задержка 1.5–2 мин от момента добавления Glu до начала увеличения объема сомы нейронов наблюдалась при изучении процесса набухания нейронов методами атомно-силовой и флуоресцентной микроскопии [34].
Потоки ионов через NMDA-рецепторы быстро активируют Na+/K⁺- и Ca²⁺-ATP-азы, поддерживающие ионный гомеостаз и, соответственно, резко активируют окислительное фосфорилирование в митохондриях, снабжающих эти насосы ATP. В результате митохондрии значительно увеличивают продукцию CO₂ и НСО₃–. Наличие бикарбоната значительно влияет на кинетику взаимодействия P3 с донором H₂S и HS–, по крайней мере в тех случаях, когда донором служит Na₂S и солевой раствор по составу имитирует внутриклеточную среду в покоящихся нейронах (рис. 3). Можно ожидать, что внутри клеток флуоресценция P3 и csP3 также будет заметно зависеть от внутриклеточной концентрации HCO₃₋.
Окрашивание зондом P3 нейронов коры головного мозга крыс в первичной культуре показало, что P3 и/или его продукт csP3 сравнительно равномерно распределены в цитоплазме и в гораздо меньшей концентрации присутствуют в ядре (рис. 5). Это обстоятельство согласуется с тем, что P3 и csP3 преимущественно липофильные молекулы и должны предпочтительно распределяться в мембраны и гидрофобные зоны белков. Не исключено, что такое перераспределение P3 между водной и гидрофобной фазами влияет на кинетику превращения P3 в csP3 и на флуоресцентные параметры обеих молекул.
Суммируя результаты данного исследования, отметим, что синтез молекул, имеющих большую чувствительность флуоресцентных параметров к H₂S и быстрее с ним реагирующих, продолжается [15, 35]. Появляются альтернативные сенсоры H₂S, принцип действия которых основан на отделении под действием H₂S группы, тушащей флуоресценцию, от потенциального флуорофора [17], или химической модификации тушащей группы без присоединения H₂S [13, 36]. Следует, однако, учесть, что у всех этих сенсоров есть общее структурное свойство – наличие ароматической части, служащей флуорофором. Параметры флуоресценции таких зондов будут, как в случае P3 и csP3, отражать не только внутриклеточное содержание H₂S и HS–, но и перераспределение зондов между компартментами клетки и структурами, различающимися полярностью. Это обстоятельство вынуждает с осторожностью интерпретировать рост флуоресценции описанных в литературе и рассмотренных в данной работе зондов как показатель образования внутриклеточной H₂S и/или аниона HS–.
Авторы глубоко признательны И.А. Помыткину за предоставление зонда P3 и ценные советы при выполнении экспериментов и обсуждении результатов. Благодарим А.А. Некрасову за помощь при приготовлении культур клеток.
Конфликт интересов. Авторы заявляют, что у них нет конфликта интересов.
Источники финансирования. Работа выполнена при поддержке Государственного задания № FGFU-2022-0012 и субсидии Минобрнауки России № 08-07-S6/2021/82930.
Соответствие принципам этики. Эксперименты с животными проводили в соответствии с этическими принципами и нормативными документами, рекомендованными Европейской конвенцией по защите позвоночных животных, используемых для экспериментов (Guide for the Care and Use of Laboratory Animals: Eighth. Edition, 2010), а также в соответствии с “Good Laboratory Rules practice”, утвержденными приказом Минздрава России № 199н от 04.01.2016. Все протоколы были одобрены комитетом по этике ФГБНУ “НИИ общей патологии и патофизиологии”.
About the authors
R. R. Sharipov
Institute of General Pathology and Pathophysiology
Email: surin_am@mail.ru
Russian Federation, Moscow,125315
I. A. Tarzhanov
National Medical Research Center of Children’s Health, Russian Ministry of Health; Institute of Pharmacy, The Sechenov First Moscow State Medical University, Russian Ministry of Health
Email: surin_am@mail.ru
Russian Federation, Moscow, 119296; Moscow, 119435
A. A. Zgodova
National Medical Research Center of Children’s Health, Russian Ministry of Health; Institute of Pharmacy, The Sechenov First Moscow State Medical University, Russian Ministry of Health
Email: surin_am@mail.ru
Russian Federation, Moscow, 119296; Moscow, 119435
Z. V. Bakaeva
National Medical Research Center of Children’s Health, Russian Ministry of Health; Gorodovikov Kalmyk State University
Email: surin_am@mail.ru
Russian Federation, Moscow, 119296; Elista, 358000
A. M. Surin
Institute of General Pathology and Pathophysiology
Author for correspondence.
Email: surin_am@mail.ru
Russian Federation, Moscow,125315
References
- Singha S., Kim D., Moon H., Wang T., Kim K.H., Shin Y.H., Jung J., Seo E., Lee S.J., Ahn K.H. 2015. Toward a selective, sensitive, fast-responsive, and biocompatible two-photon probe for hydrogen sulfide in live cells. Anal. Chem. 87 (2), 1188–1195.
- Wang R. 2002. Two’s company, three’s a crowd: Can H₂S be the third endogenous gaseous transmitter? FASEB J. 16 (13), 1792–1798.
- Li Q., Lancaster J.R. 2013. Chemical foundations of hydrogen sulfide biology. Nitric Oxide. 35, 21–34.
- Гусакова С.В., Ковалев И.В., Смаглий Л.В., Бирулина Ю.Г., Носарев А.В., Петрова И.В., Медведев М.А., Орлов С.Н., Реутов В.П. 2015. Газовая сигнализация в клетках млекопитающих. Успехи физиол. наук. 46 (4), 53–73.
- Сукманский О.И., Реутов В.П. 2016. Газотрансмиттеры: физиологическая роль и участие в патогенезе заболеваний. Успехи физиол. наук. 47 (3), 30–58.
- Reutov V.P., Sorokina E.G, Sukmansky O.I. 2020. Cycles of nitric oxide (NO), superoxide radical anion (•O2–) and hydrogen sulfur/sulfur dioxide (H₂S/SO2) in mammals. Current Res. Biopolymers, 3, 1.
- Wang R. 2010. Hydrogen sulfide: The third gasotransmitter in biology and medicine. Antioxid. Redox Signal, 12 (9), 1061–1064.
- Kimura H. 2010. Hydrogen sulfide: From brain to gut. Antioxid. Redox Signal. 12 (9), 1111–1123.
- Kimura H. 2020. Hydrogen sulfide signalling in the CNS – Comparison with NO. Br.J. Pharmacol. 177 (22), 5031–5045.
- Kumar M., Sandhir R. 2018. Hydrogen sulfide in physiological and pathological mechanisms in brain. CNS Neurol. Disord. Drug Targets. 17 (9), 654–670.
- Zhong H., Yu H., Chen J., Sun J., Guo L., Huang P., Zhong Y. 2020. Hydrogen sulfide and endoplasmic reticulum stress: A potential therapeutic target for central nervous system degeneration diseases. Front. Pharmacol. 11, 702. doi: 10.3389/fphar.2020.00702.
- Salehpour M., Ashabi G., Kashef M., Marashi E.S., Ghasemi T. 2023. Aerobic training with naringin supplementation improved spatial cognition via H₂S signaling pathway in Alzheimer’s disease model rats. Exp. Aging Res. 49 (4), 407–420.
- Sun P., Chen H.C., Lu S., Hai J., Guo W., Jing Y.H., Wang B. 2022. Simultaneous sensing of H₂S and ATP with a two-photon fluorescent probe in Alzheimer’s disease: Toward understanding why H₂S regulates glutamate-induced ATP dysregulation. Anal. Chem. 94 (33), 11573–11581.
- Wang S., Huang Y., Guan X. 2021. Fluorescent probes for live cell thiol detection. Molecules. 26 (12).
- Chen S., Hou P., Wang J., Fu S., Liu L. 2018. A rapid and selective fluorescent probe with a large Stokes shift for the detection of hydrogen sulfide. Spectrochim. Acta A Mol. Biomol. Spectrosc. 203, 258–262.
- Chen X., Huang Z., Huang L., Shen Q., Yang N. Di, Pu C., Shao J., Li L., Yu C., Huang W. 2022. Small-molecule fluorescent probes based on covalent assembly strategy for chemoselective bioimaging. RSC Adv. 12 (3), 1393–1415.
- Yan L., Gu Q.S., Jiang W.L., Tan M., Tan Z.K., Mao G.J., Xu F., Li C.Y. 2022. Near-infrared fluorescent probe with large stokes shift for imaging of hydrogen sulfide in tumor-bearing mice. Anal. Chem. 94 (14), 5514–5520.
- Singha S., Kim D., Roy B., Sambasivan S., Moon H., Rao A.S., Kim J.Y., Joo T., Park J.W., Rhee Y.M., Wang T., Kim K.H., Shin Y.H., Jung J., Ahn K.H. 2015. A structural remedy toward bright dipolar fluorophores in aqueous media. Chem. Sci. 6 (7), 4335–4342.
- Safiulina D., Kaasik A., Seppet E., Peet N., Zharkovsky A., Seppet E. 2004. Method for in situ detection of the mitochondrial function in neurons. J. Neurosci. Methods. 137 (1), 87–95.
- Kolikova J., Afzalov R., Surin A., Lehesjoki A.E., Khiroug L. 2011. Deficient mitochondrial Ca²⁺ buffering in the Cln8(mnd) mouse model of neuronal ceroid lipofuscinosis. Cell Calcium. 50 (6), 491–501.
- Бакаева З.В., Сурин А.М., Лизунова Н.В., Згодова А.Е., Красильникова И.А., Фисенко А.П., Фролов Д.А., Андреева Л.А., Мясоедов Н.Ф., Пинелис В.Г. 2020. Нейропротекторный потенциал пептидов HFRWPGP (ACTH 6–9 PGP), KKRRPGP, PyrRP в культивируемых корковых нейронах при глутаматной эксайтотоксичности. Докл. РАН. Науки о жизни. 491 (1), 117–121.
- Krasil’nikova I., Surin A., Sorokina E., Fisenko A., Boyarkin D., Balyasin M., Demchenko A., Pomytkin I., Pinelis V. 2019. Insulin protects cortical neurons against glutamate excitotoxicity. Front. Neurosci. 13, 1027. doi: 10.3389/fnins.2019.01027.
- Liang G.H., Adebiyi A., Leo M.D., McNally E.M., Leffler C.W., Jaggar J.H. 2011. Hydrogen sulfide dilates cerebral arterioles by activating smooth muscle cell plasma membrane KATP channels. Am.J. Physiol. Heart Circ. Physiol. 300 (6), H2088–H2095. doi: 10.1152/ajpheart.01290.2010.
- Yoo D., Jupiter R.C., Pankey E.A., Reddy V.G., Edward J.A., Swan K.W., Peak T.C., Mostany R., Kadowitz P.J. 2015. Analysis of cardiovascular responses to the H₂S donors Na₂S and NaHS in the rat. Am.J. Physiol. Heart Circ. Physiol. 309 (4), H605–H614.
- Лакович Дж. 1986. Основы флуоресцентной спектроскопии. М.: Мир, с. 194–221.
- Vaughan-Jones R.D., Spitzer K.W. 2002. Role of bicarbonate in the regulation of intracellular pH in the mammalian ventricular myocyte. Biochem. Cell Biol. 80 (5), 579–596.
- Khodorov B. 2004. Glutamate-induced deregulation of calcium homeostasis and mitochondrial dysfunction in mammalian central neurones. Prog. Biophys. Mol. Biol. 86 (2), 279–351.
- Шарипов Р.Р., Красильникова И.А., Пинелис В.Г., Горбачева Л.Р., Сурин А.М. 2018. Исследование механизма сенситизации нейронов к повторному действию глутамата. Биол. мембраны. 35 (5), 384–397.
- Kiedrowski L. 1999. N-methyl-D-aspartate excitotoxicity: Relationships among plasma membrane potential, Na+/Ca²⁺ exchange, mitochondrial Ca²⁺ overload, and cytoplasmic concentrations of Ca²⁺, H+, and K⁺. Mol. Pharmacol. 56 (3), 619–632.
- Nicholls D.G., Budd S.L. 2000. Mitochondria and neuronal survival. Physiol. Rev. 80 (1), 315–360.
- Bolshakov A.P., Mikhailova M.M., Szabadkai G., Pinelis V.G., Brustovetsky N., Rizzuto R., Khodorov B.I. 2008. Measurements of mitochondrial pH in cultured cortical neurons clarify contribution of mitochondrial pore to the mechanism of glutamate-induced delayed Ca²⁺ deregulation. Cell Calcium. 43 (6), 602–614.
- Сурин А.М., Красильникова И.А., Пинелис В.Г., Ходоров Б.И. 2014. Исследование взаимосвязи между индуцированной глутаматом отсроченной Ca²⁺-диcрегуляцией, митохондриальной деполяризацией и последующей гибелью нейронов. Патогенез. 12 (4), 40–46.
- Сурин А.М., Горбачева Л.Р., Савинкова И.Г., Шарипов Р.Р., Пинелис В.Г. 2022. Изменения pH в матриксе митохондрий и цитозоле при индуцированной глутаматом диcрегуляции Cа2+-гомеостаза в культивируемых нейронах гиппокампа крысы. Биол. мембраны. 39 (4), 307–318.
- Efremov Y.M. Yu.M., Grebenik E.A., Sharipov R.R., Krasilnikova I.A., Kotova S.L., Akovantseva A.A., Bakaeva Z.V., Pinelis V.G., Surin A.M., Timashev P.S. 2020. Viscoelasticity and volume of cortical neurons under glutamate excitotoxicity and osmotic challenges. Biophys. J. 119 (9), 1712–1723.
- Yao L., Yin C., Huo F. 2022. Small-molecule fluorescent probes for detecting several abnormally expressed substances in tumors. Micromachines (Basel). 13, 1328. https://doi.org/10.3390/mi13081328
- Vitvitsky V., Kumar R., Libiad M., Maebius A., Landry A.P., Banerjee R. 2021. The mitochondrial NADH pool is involved in hydrogen sulfide signaling and stimulation of aerobic glycolysis. J. Biol. Chem., 296, 100736–100750.
Supplementary files








