Spatial Organization of the Components of the Serotonergic System in the Early Mouse Development
- Authors: Frolova V.S.1, Ivanova A.D.1, Konorova M.S.1, Shmukler Y.B.2, Nikishin D.A.1,2
-
Affiliations:
- Lomonosov Moscow State University
- Koltzov Institute of Developmental Biology, Russian Academy of Sciences
- Issue: Vol 40, No 6 (2023)
- Pages: 456-462
- Section: Articles
- URL: https://bakhtiniada.ru/0233-4755/article/view/148093
- DOI: https://doi.org/10.31857/S023347552306004X
- EDN: https://elibrary.ru/GLJNWH
- ID: 148093
Cite item
Full Text
Abstract
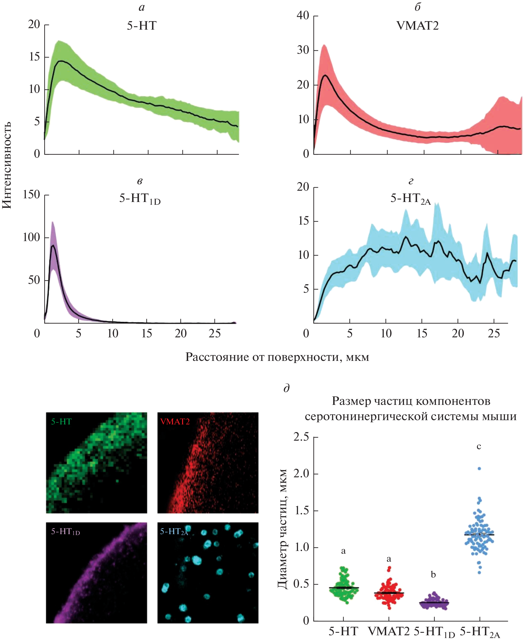
Serotonin is a regulator of early embryonic development and has a fully functional system in preimplantation mammalian embryos. In this work, we described the spatial distribution of serotonin, the vesicular monoamine transporter VMAT2, and the serotonin receptors 5-HT1D and 5-HT2A at different stages of early mouse embryonic development. Serotonin, the VMAT2 transporter, and the 5-HT1D receptor are visualized in the cortical compartment of cells, whereas the 5-HT2A receptor has a more uniform distribution throughout the cytoplasm. Comparison of the sizes of the immunoreactive particles showed that there are no statistically significant differences between serotonin and the VMAT2 transporter, which may indicate the presence of specific vesicles containing serotonin. In addition, the two serotonin receptors, 5-HT1D and 5-HT2A, showed a markedly different pattern of immunoreactivity, which may indicate that they simultaneously serve different functions in early embryogenesis.
About the authors
V. S. Frolova
Lomonosov Moscow State University
Author for correspondence.
Email: frolova.veronika.2014@post.bio.msu.ru
Russia, 119234, Moscow
A. D. Ivanova
Lomonosov Moscow State University
Email: frolova.veronika.2014@post.bio.msu.ru
Russia, 119234, Moscow
M. S. Konorova
Lomonosov Moscow State University
Email: frolova.veronika.2014@post.bio.msu.ru
Russia, 119234, Moscow
Yu. B. Shmukler
Koltzov Institute of Developmental Biology, Russian Academy of Sciences
Email: frolova.veronika.2014@post.bio.msu.ru
Russia, 119334, Moscow
D. A. Nikishin
Lomonosov Moscow State University; Koltzov Institute of Developmental Biology, Russian Academy of Sciences
Email: frolova.veronika.2014@post.bio.msu.ru
Russia, 119234, Moscow; Russia, 119334, Moscow
References
- Lodish H., Berk A., Zipursky S.L. 2000. Molecular cell biology: Neurotransmitters, synapses, and impulse transmission (4th ed.). New York: W. H. Freeman. 1184 p.
- Torres G., Gainetdinov R., Caron M. 2003. Plasma membrane monoamine transporters: Structure, regulation and function. Nat. Rev. Neurosci. 4, 13–25.
- Xing L., Huttner W.B. 2020. Neurotransmitters as modulators of neural progenitor cell proliferation during mammalian neocortex development. Front. Cell Dev. Biol. 8, 391.
- Yamamoto K., Vernier P. 2011. The evolution of dopamine systems in chordates. Front. Neuroanat. 5, 21.
- Buznikov G.A., Chudakova I.V., Zvezdina N.D. 1964. The role of neurohumours in early embryogenesis. I. Serotonin content of developing embryos of sea urchin and loach. Development. 12 (4), 563–573.
- Бузников Г.А. 1967. Низкомолекулярные регуляторы зародышевого развития. М.: Наука. 265 с.
- Бузников Г.А. 1987. Нейротрансмиттеры в эмбриогенезе. М.: Наука. 232 с.
- Бузников Г.А. 2007. Донервные трансмиттеры как регуляторы эмбриогенеза. Современное состояние проблемы. Онтогенез. 38(4), 262–270.
- Shmukler Y.B., Nikishin D.A. 2022. Non-neuronal transmitter systems in bacteria, non-nervous eukaryotes, and invertebrate embryos. Biomolecules. 12 (2), 271.
- Dubé F., Amireault P. 2007. Local serotonergic signaling in mammalian follicles, oocytes and early embryos. Life Sci. 81 (25–26), 1627–1637.
- Buznikov G.A., Shmukler Y.B., Lauder J.M. 1996. From oocyte to neuron: Do neurotransmitters function in the same way throughout development? Cell. Mol. Neurobiol. 16, 533–559.
- Amireault P., Dubé F. 2005. Serotonin and its antidepressant-sensitive transport in mouse cumulus-oocyte complexes and early embryos. Biol. Reprod. 73 (2), 358–365.
- Basu B., Desai R., Balaji J., Chaerkady R., Sriram V., Maiti S., Panicker M.M. 2008. Serotonin in pre-implantation mouse embryos is localized to the mitochondria and can modulate mitochondrial potential. Reproduction. 135 (5), 657.
- Amireault P., Dube F. 2005. Intracellular cAMP and calcium signaling by serotonin in mouse cumulus–o-ocyte complexes. Mol. Pharmacol. 68 (6), 1678–1687.
- Никишин Д.А., Храмова Ю.В., Багаева Т.С., Семёнова М.Л., Шмуклер Ю.Б. 2018. Экспрессия компонентов серотонинергической системы в фолликулогенезе и доимплантационном развитии мыши. Онтогенез. 49 (3), 208–216.
- Il’kova G., Rehak P., Vesela J., Čikoš S., Fabian D., Czikková S., Koppel J. 2004. Serotonin localization and its functional significance during mouse preimplantation embryo development. Zygote. 12, 205–213.
- Никишин Д.А., Храмова Ю.В., Алешина Н.М., Мальченко Л.А., Шмуклер Ю.Б. 2021. Опосредованное ооцитом влияние серотонина на функциональный статус клеток гранулезы. Онтогенез. 52 (2), 120–128.
- Shmukler Y., Nikishin D. 2012. Transmitters in blastomere interactions. Cell Interactions. 31–65.
- Kamal M., Jockers R. 2011. Biological significance of GPCR heteromerization in the neuro-endocrine system. Front. Endocrinol. 2, 2.
- Bader M. 2019. Serotonylation: Serotonin signaling and epigenetics. Front. Mol. Neurosci. 12, 288.
Supplementary files





