Исследование водопоглощения полимерных композиционных материалов, подверженных механическому и температурному воздействиям, методом магнитно-резонансной томографии
- Авторы: Морозов Е.В.1,2, Ильичев А.В.1, Бузник В.М.1
-
Учреждения:
- Институт физики им. Л.В. Киренского Сибирского отделения Российской академии наук Федерального исследовательского центра “Красноярский научный центр СО РАН”
- Институт химии и химической технологии Сибирского отделения Российской академии наук, Федерального исследовательского центра “Красноярский научный центр СО РАН”
- Выпуск: Том 42, № 11 (2023)
- Страницы: 54-62
- Раздел: Химическая физика полимерных материалов
- URL: https://bakhtiniada.ru/0207-401X/article/view/233211
- DOI: https://doi.org/10.31857/S0207401X23110067
- EDN: https://elibrary.ru/PXWKHF
- ID: 233211
Цитировать
Полный текст
Аннотация
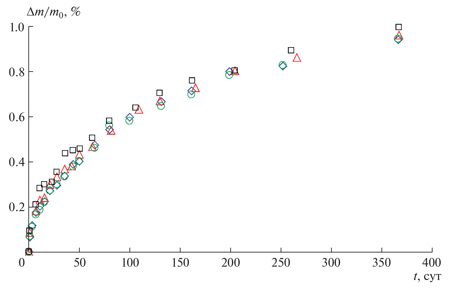
В работе представлены результаты исследования процессов водопоглощения образцами полимерных композиционных материалов на основе стеклопластика, подвергнутых низкоскоростному ударному воздействию с регулируемой энергией удара и знакопеременному температурному циклированию. С помощью метода магнитно-резонансной томографии (МРТ) визуализировано распределение поглощенной воды в структуре стеклопластика и изучена динамика ее накопления в различных областях образца. Обнаружено, что ударное механическое воздействие приводит к неоднородному распределению абсорбированной воды в образцах, а также к существенному аккумулированию свободной воды в областях разрушений и прилегающих к ним слоях в случае нарушения целостности внешнего слоя материала. Показано, что циклическое знакопеременное температурное воздействие не приводит к заметному изменению процессов водопоглощения и сопоставимо по своему эффекту с механическим неразрушающим воздействием. Полученные с помощью МРТ результаты хорошо согласуются с данными традиционных весовых измерений, что показывает эффективность метода в диагностике дефектов и механических повреждений полимерных композиционных материалов, подверженных воздействию водной среды.
Об авторах
Е. В. Морозов
Институт физики им. Л.В. Киренского Сибирского отделения Российской академии наукФедерального исследовательского центра “Красноярский научный центр СО РАН”; Институт химии и химической технологии Сибирского отделения Российской академии наук,
Федерального исследовательского центра “Красноярский научный центр СО РАН”
Email: morozovev@iph.krasn.ru
Россия, Красноярск; Россия, Красноярск
А. В. Ильичев
Институт физики им. Л.В. Киренского Сибирского отделения Российской академии наукФедерального исследовательского центра “Красноярский научный центр СО РАН”
Email: morozovev@iph.krasn.ru
Россия, Красноярск
В. М. Бузник
Институт физики им. Л.В. Киренского Сибирского отделения Российской академии наукФедерального исследовательского центра “Красноярский научный центр СО РАН”
Автор, ответственный за переписку.
Email: morozovev@iph.krasn.ru
Россия, Красноярск
Список литературы
- Кербер М.Л. Полимерные композиционные материалы. Структура. Свойства. Технологии. СПб.: Профессия, 2008.
- Анпилова А.Ю., Масталыгина Е.Е., Храмеева Н.П. и др. // Хим. физика. 2020. Т. 39. № 1. С. 66; https://doi.org/10.31857/S0207401X20010021
- Клименко И.В. // Хим. физика. 2022. Т. 41. № 2. С. 70; https://doi.org/10.31857/S0207401X22020054
- Корнеева Н.В., Кудинов В.В., Крылов И.К. и др. // Хим. физика. 2019. Т. 38. № 9. С. 67; https://doi.org/10.1134/S0207401X19090036
- Николаев Е.В., Павлов М.Р., Лаптев А.Б. и др. // Тр. ВИАМ. 2017. Т. 56. № 8. С. 64; https://doi.org/10.18577/2307-6046-2017-0-8-7-7
- Wang Y. Principles of Magnetic Resonance Imaging: Physics Concepts, Pulse Sequences, & Biomedical Applications. CreateSpace Independent Publishing Platform, 2012.
- Koptyug I.V. // Progr. Nucl. Magn. Reson. Spectroscopy. 2012. V. 65. P. 1.
- Blumich B. NMR Imaging of Materials. Oxford: Clarendon Press, 2003.
- Bouznik V.M., Morozov E.V., Avilova I.A. et al. // Appl. Magn. Reson. 2016. V. 47. №. 3. P. 321.
- Morozov E.V., Novikov M.M., Bouznik V.M. // Addit. Manufact. 2016. V. 12. P. 16.
- Morozov E., Novikov M., Bouznik V. et al. // Rapid Prototyp. J. 2019. V. 25. №. 6. P. 1007.
- Соколов И.И., Раскутин А.Е. // Тр. ВИАМ. 2013. Т. 9. № 4. С. 4.
- Startsev V.O., Il’ichev A.V. // Mech. Compos. Mat. 2018. V. 54. №. 2. P. 145.
- Berketis K., Tzetzis D. // J. Mater. Sci. 2010. V. 45. № 20. P. 5611; https://doi.org/10.1007/s10853-010-4626-x
- Старцев В.О., Панин С.В., Старцев О.В. // Механика композит. материалов. 2015. Т. 51. № 6. С. 1081.
- Старцев В.О., Махоньков А.Ю., Котова Е.А. // Авиац. матер. и технологии. 2015. № S1. С. 49; https://doi.org/10.18577/2071-9140-2015-0-S1-49-55
- Старцев О.В., Прокопенко К.О., Литвинов А.А. и др. // Клеи. Герметики. Технологии. 2009. № 8. С. 18.
- Каблов Е.Н., Старцев О.В. // Авиац. матер. и технологии. 2015. Т. 4. № 37. С. 38; https://doi.org/10.18577/2071-9140-2015-0-4-38-52
Дополнительные файлы











