Механические характеристики сополимера акрилонитрила, бутадиена и стирола, подвергнутого воздействию сверхвысокочастотного излучения
- Авторы: Лебедева Е.А.1, Астафьева С.А.1, Трухинов Д.К.1, Корнилицина Е.В.1, Нуруллаев Э.М.2
-
Учреждения:
- Институт технической химии Уральского отделения Российской академии наук Пермского федерального исследовательского центра Уральского отделения Российской академии наук
- Пермский национальный исследовательский политехнический университет
- Выпуск: Том 42, № 2 (2023)
- Страницы: 83-87
- Раздел: Химическая физика полимерных материалов
- URL: https://bakhtiniada.ru/0207-401X/article/view/139877
- DOI: https://doi.org/10.31857/S0207401X23020103
- EDN: https://elibrary.ru/IXABJP
- ID: 139877
Цитировать
Полный текст
Аннотация
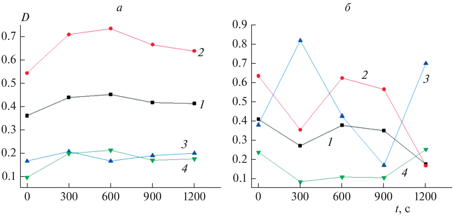
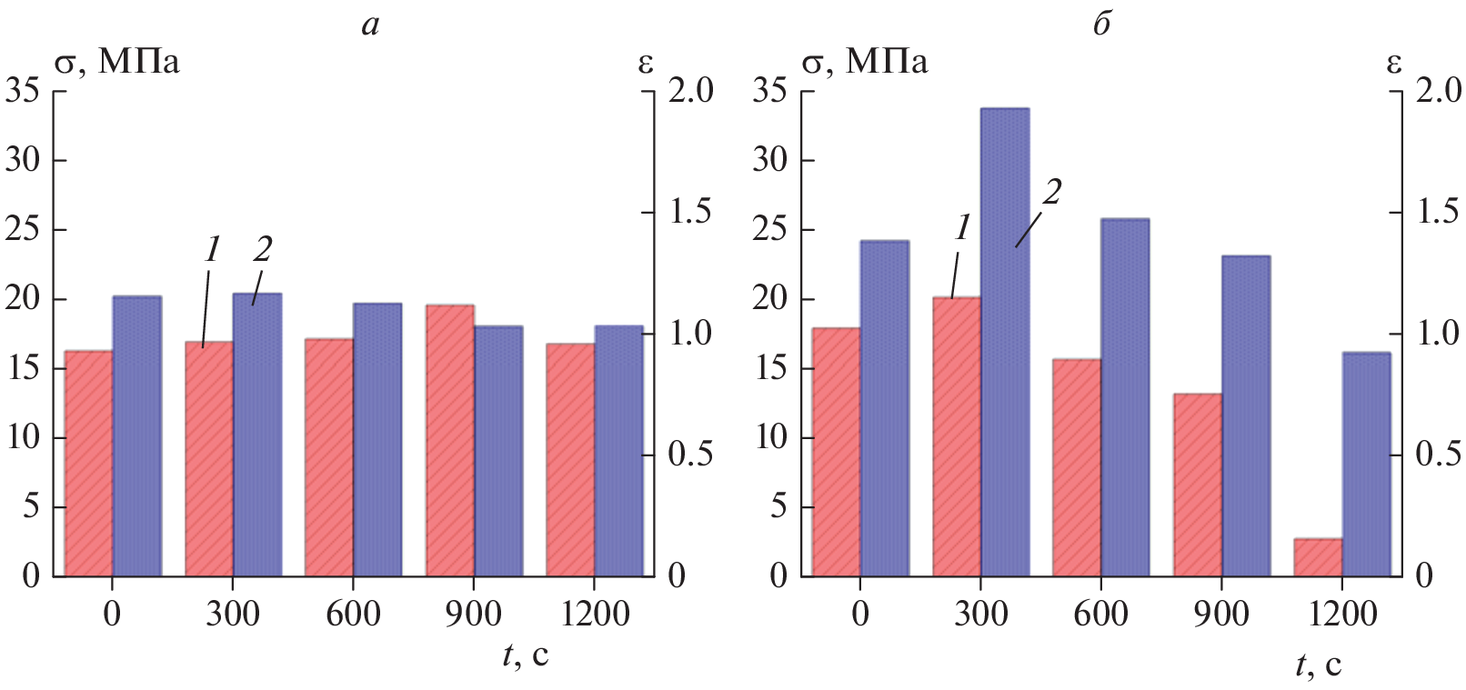
Исследовано влияние обработки сверхвысокочастотным излучением широко используемого для 3D-печати технического полимера акрилонитрил-бутадиен-стирола (АБС) с целью улучшения его механических свойств. Проведена оценка механических характеристик и химической структуры исходного и наполненного 3 мас.% углеродного волокна образцов АБС-пластика, облученного сверхвысокочастотным излучением в течение 300, 600, 900 и 1200 с. Показано, что эффективное время воздействия сверхвысокочастотного излучения для улучшения механических свойств АБС-пластика, наполненного углеродным волокном, составляет 300 с; существенного изменения механических характеристик ненаполненного акрилонитрил-бутадиена-стирола не обнаружено.
Об авторах
Е. А. Лебедева
Институт технической химии Уральского отделения Российской академии наук Пермского федерального исследовательского центра Уральского отделения Российской академии наук
Email: itch.elena@mail.ru
Россия, Пермь
С. А. Астафьева
Институт технической химии Уральского отделения Российской академии наук Пермского федерального исследовательского центра Уральского отделения Российской академии наук
Email: itch.elena@mail.ru
Россия, Пермь
Д. К. Трухинов
Институт технической химии Уральского отделения Российской академии наук Пермского федерального исследовательского центра Уральского отделения Российской академии наук
Email: itch.elena@mail.ru
Россия, Пермь
Е. В. Корнилицина
Институт технической химии Уральского отделения Российской академии наук Пермского федерального исследовательского центра Уральского отделения Российской академии наук
Email: itch.elena@mail.ru
Россия, Пермь
Э. М. Нуруллаев
Пермский национальный исследовательский политехнический университет
Автор, ответственный за переписку.
Email: itch.elena@mail.ru
Россия, Пермь
Список литературы
- Zhang M., Song X., Grove W. et al. // Proc. ASME 2016 11th Intern. Manufacturing Science and Engineering Conf. V. 3. Blacksburg, Virginia, USA: ASME, 2016. V003T08A007; https://doi.org/10.1115/MSEC2016-8790
- Lebedeva E.A., Astaf’eva S.A., Istomina T.S. et al. // App. Surf. Sci. 2022. V. 602. 154251; https://doi.org/10.1016/j.apsusc.2022.154251
- Ahmadreza A., Mohammad L., Jamal Ch. // Appl. Thermal Engin. 2021. V. 193. 117003; https://doi.org/10.1016/j.applthermaleng.2021.117003
- Ferrari A., Hunt J., Lita A. et al. // J. Phys. Chem. C. 2014. V. 118. P. 9346; https://doi.org/10.1021/jp501206n
- Zhou J., Xu W., You Z. et al. // Sci. Rep. 2016. V. 6. 25149; https://doi.org/10.1038/srep25149
- Amini A., Maeda T., Ohno K., Kunitomo K. // ISIJ Intern. 2019. V. 59. P. 672; https://doi.org/10.2355/isijinternational.ISIJINT-2018-391
- Жарова П.А., Чистяков А.В., Лесин С.В. и др. // Хим. физика. 2019. Т. 38. № 6. С. 35; https://doi.org/10.1134/S0207401X19060104
- Li J., Chen F., Yang L. et al. // Spectroch. Acta, Part A. 2017. V. 184. P. 361; https://doi.org/10.1016/j.saa.2017.04.075
- Ливанова Н.М., Хазова В.А., Правада Е.С. и др. // Хим. физика. 2022. Т. 41. № 7. С. 67; https://doi.org/10.31857/S0207401X2207010X
- Шибряева Л.С., Люсова Л.Р., Карпова С.Г., Наумова Ю.А. // Хим. физика. 2022. Т. 41. № 4. С. 44; https://doi.org/10.31857/S0207401X22040070
- De Paoli M.A. // Eur. Polym. J. 1983. V. 19. P. 761; https://doi.org/10.1016/0014-3057(83)90145-3
- Guyader M., Audouin L., Colin X. et al. // Polym. Degrad. Stab. 2006. V. 91. P. 2813; https://doi.org/10.1016/j.polymdegradstab.2006.04.009
- Tiganisa B.E., Burna L.S., Davisa P., Hill A.J. // Ibid. 2002. V. 76. P. 425; https://doi.org/10.1016/S0141-3910(02)00045-9
- Левин П.П., Ефремкин А.Ф., Худяков И.В. // Хим. физика. 2020. Т. 39. № 6. С. 59; https://doi.org/10.31857/S0207401X20060059
- Злобина И.В., Бекренев Н.В., Павлов С.П. // Вестн. ЮУрГУ. Сер. “Машиностроение”. 2017. Т. 17. № 4. С. 70; https://doi.org/10.14529/engin170407
- Brostow W., Lobland H.E.H., Hnatchuk N., Perez J.M. // Nanomaterials. 2017. V. 7. P. 66; https://doi.org/10.3390/nano7030066
- Chopra S., Pande K., S. Tupe P. et al. // Polym. Eng. Sci. 2021. V. 61. P. 3125; https://doi.org/10.1002/pen.25825
- Нуруллаев Э.М. // Прикл. механика и техн. физика. 2021. Т. 62. № 2. С. 53; https://doi.org/10.15372/PMTF20210205
- Исакова А.А., Грибкова О.Л., Алиев А.Д. и др. // Физикохимия поверхности и защита материалов. 2020. Т. 56. № 4. С. 406; https://doi.org/10.31857/S0044185620040129
- Fonseca L.P., Waldman W.R., De Paoli M.A. // Composites Part C. 2021. V. 5. 100142; https://doi.org/10.1016/j.jcomc.2021.100142
- Mishra R.R., Sharma A.K. // Composites Part A. 2016. V. 81. P. 78; https://doi.org/10.1016/j.compositesa.2015.10.035
- Ливанова Н.М., Попов А.А. // Хим. физика. 2019. Т. 38. № 3. С. 64; https://doi.org/10.1134/S0207401X19020109
Дополнительные файлы







