Forest Fire Risk Assessment and Mapping Using Remote Sensing and GIS Techniques: A Case Study in Nghe An Province, Vietnam
- Authors: Doan T.1, Trinh L.2, Zablotskii V.R.3, Nguyen V.1, Tran X.1, Pham T.1, Le T.1, Le V.2
-
Affiliations:
- Hanoi University of Mining and Geology
- Le Quy Don Technical University
- Moscow State University of Geodesy and Cartography
- Issue: No 1 (2024)
- Pages: 3-15
- Section: МЕТОДЫ И СРЕДСТВА ОБРАБОТКИ И ИНТЕРПРЕТАЦИИ КОСМИЧЕСКОЙ ИНФОРМАЦИИ
- URL: https://bakhtiniada.ru/0205-9614/article/view/260446
- DOI: https://doi.org/10.31857/S0205961424010012
- EDN: https://elibrary.ru/GNEJRH
- ID: 260446
Cite item
Full Text
Abstract
This paper presents the results of modeling the risk of forest fires in the west of Nghe An Province (north-central Vietnam) using remote sensing and GIS data. The nine factors influencing the risk of forest fires, including vegetation cover (NDVI vegetation index), surface evapotranspiration, elevation (DEM), slope (slope), aspect, wind speed, ground surface temperature, average monthly precipitation and population density are used to build a forest fire risk mapping model based on machine learning methods, including Random Forest (RF), Suppor Vector Machine (SVM), and Classification and Regression Trees (CART). Various parameters are tested in the RF, SVM, CART algorithms to select the algorithm with the highest accuracy in forest fire risk prediction. The obtained results show that the RF algorithm with the value of the numberOfTrees parameter equal to 100 has the highest accuracy in predicting the risk of forest fires in the study area, expressed through the location of the distribution of forest fire points, as well as the AUC value on the ROC curve. The results obtained in the study can be effectively used for monitoring and early warning of forest fire danger in settlements, helping to reduce damage from forest fires.
Full Text
ВВЕДЕНИЕ
Вьетнам – страна, четверть территории которой составляют горные районы с лесистостью более 42 %. Леса являются важным экологическим ресурсом страны, необходимым для социально-экономического развития общества. В последнее время вследствие деятельности человека, а также изменения климата количество лесных пожаров во Вьетнаме возросло, увеличился и ущерб, наносимый пожарами лесным ресурсам.
Лесной пожар представляет собой катастрофическое явление, с которым трудно бороться. Возгоранию и распространению лесных пожаров способствует множество причин, среди которых присутствует человеческий фактор, топографические и метеорологические характеристики территории. Разработка моделей прогнозирования лесопожарной опасности является актуальной задачей. Геопространственные технологии эффективно используются при построении моделей прогнозирования риска лесных пожаров. Дистанционное зондирование и геоинформационные системы (ГИС) позволяют оперативно собирать информацию о лесном покрове для анализа, управления территориями в целях раннего предупреждения лесных пожаров (Бондур и др., 2016; Бондур, Гордо, 2018) и их негативных последствий, в том числе связанных с эмиссиями вредных примесей в атмосферу (Бондур, 2015; Бондур, Гинзбург. 2016).
Исследование лесопожарной опасности обнаруживает тесную связь между погодными условиями, влажностью растительного покрова, факторами рельефа и вероятностью возникновения лесных пожаров (Beals E. A., 1914). Помимо таких метеорологических факторов, как количество осадков, температура и влажность воздуха (Williams, 1993), важную роль в возникновении лесных пожаров играют скорость ветра, плотность населения, которые увеличивают риск возникновения лесных пожаров (Dong, 2005).
Дистанционное зондирование и ГИС-технологии применялись во многих исследованиях для построения моделей прогнозирования пожароопасности леса на основе сочетания традиционных методов и современных методов обработки пространственных данных. Одним из первых проектов в области применения дистанционного зондирования и ГИС для прогнозирования риска лесных пожаров является Европейская информационная система по лесным пожарам (EFFIS), созданная Европейским центром научно-исследовательского сотрудничества в 2000 году. Система EFFIS позволяет прогнозировать пожарную опасность, своевременно обнаруживать лесные пожары, картографировать очаги пожаров, а также оценивать ущерб от лесных пожаров. Данные дистанционного зондирования, используемые в этой системе, представляют собой спутниковые снимки MODIS, VIIRS и Sentinel 2 MSI (https://effis.jrc.ec.europa.eu/apps).
Yassemi и др. (2008) объединили технологию ГИС, модели окружающей среды и клеточные автоматы Мура (CA) для создания модели прогнозирования лесных пожаров на территории Нордегг Альберта (Канада). Полученные результаты показывают соответствие между результатами моделирования и данными о пожарах в районе исследования. Интеграция технологии GIS-CA позволяет реалистично моделировать сценарии лесных пожаров (Yassemi et al., 2008). В исследовании (Wimberly et al., 2007) использовались разновременные спутниковые снимки Landsat для картографирования интенсивности лесных пожаров в южных Аппалачах (Северная Каролина, США). Нормализованный индекс гарей (NBR), рассчитанный по изображениям Landsat в ближнем и коротковолновом инфракрасном диапазонах, применялся для оценки изменения земного покрова до и после пожара. Chowdhury и др. (2013) использовали спутниковые снимки MODIS для определения входных параметров, таких как температура поверхности, нормализованный многоканальный индекс засухи (NMDI), индекс температуры и влажности растительности (TVWI) с целью построения карты прогнозирования риска лесных пожаров (Chowdhury et al., 2013). Полученные результаты показали, что почти 92 % лесных пожаров произошли на территории, отнесенной к категории очень высокой пожароопасности.
В настоящее время методы машинного и глубокого обучения (artificial neural network, random forest, support vector machine) используются для повышения точности моделей прогнозирования лесных пожаров (Vasilakos et al., 2009; Oliveira et al., 2012; Bui et al., 2016, 2017). Например, изучались методы множественной регрессии (Oliveira et al., 2012), логистической регрессии (Pourghasemi, 2015), географически взвешенной регрессии (GWR) (Fernandez et al., 2012), методы интеллектуального анализа данных (Arpaci et al., 2014).
Iban и Sekertekin (2022) использовали тепловые аномалии изображений MODIS и такие методы глубокого обучения, как метод опорных векторов, дискриминантный линейный анализ, метод случайного леса для прогнозирования лесных пожаров на территории Адана и Мерсин (Турция). Исследование показало, что такие факторы, как высота над уровнем моря, уклон склона и температура, оказывали наибольшее влияние на риск возникновения лесных пожаров в районе наблюдений (Iban and Sekertekin, 2022).
В работе Ruano и др. (2022) вегетационный индекс NDVI и данные о рельефе территории, запасах пожароопасных материалов и транспортной инфраструктуре, использовались для построения моделей возникновения лесных пожаров. В ходе экспериментов исследовались обобщенные линейные модели (GLM), обобщенные аддитивные модели (GAM) для оценки вероятности лесных пожаров (Ruano et al., 2022). Имеются также и другие работы (Jaiswal et al., 2002; Enod et al., 2021; Herrera et al., 2022; Sivrikaya, Kucuk, 2022), в которых прогнозировался риск возникновения лесных пожаров на основе совместного использования данных дистанционного зондирования, ГИС и методов машинного и глубокого обучения.
Исследования по прогнозированию лесных пожаров проводятся во Вьетнаме с конца ХХ века, первоначально на основе применения совокупного индекса Нестерова (Pham, 1988; Vo, 1995; Tran et al., 2010). Позже, при прогнозировании лесных пожаров, стали использоваться данные о температуре поверхности, рассчитанные по космическим изображениям в тепловом инфракрасном диапазоне (изображения Landsat, MODIS), результаты прогнозирования визуализировались с помощью ГИС (Vuong, 2005; Doan, 2007; Tran et al., 2016). Данные теплового инфракрасного канала Landsat применялись для обнаружения подземных пожаров в угольных шахтах (Trinh, 2014; Trinh, Zablotskii, 2017). В последнее время при оценке риска лесных пожаров в северных горных районах Вьетнама (Nguyen et al., 2018; Dang, 2021; Hoang et al., 2020) использовались методы машинного обучения на основе данных дистанционного зондирования. Установлено, что методы машинного обучения позволяют прогнозировать риски лесных пожаров с большей точностью, чем традиционные методы с использованием техники иерархического анализа. В целом вышеуказанные работы продемонстрировали эффективность дистанционных методов и ГИС-технологии при разработке моделей оценки риска возникновения лесных пожаров.
В данной работе три популярных алгоритма машинного обучения: метод случайного леса (RF), метод опорных векторов (SVM) и метод деревьев классификации и регрессии (CART) применялись для районирования пожароопасности лесной территории. В результате моделирования получена картосхема лесопожарной опасности западной части провинции Нгеан Вьетнама.
ИСХОДНЫЕ ДАННЫЕ И МЕТОДИКА ОБРАБОТКИ ДАННЫХ
Исследуемая территория и данные дистанционного зондирования
Исследуемая территория. Исследуемая территория расположена на западе провинции Нгеан, в северо-центральной части Вьетнама, с географическими координатами от 18°33' до 20°01' с. ш. и от 103°52' до 105°48' в. д. (рис. 1). Местность имеет сложный рельеф, сильно расчлененный холмами, горами, системой рек и ручьев.
Рис. 1. Местоположение исследуемой территории. Справа вверху – административная карта, внизу – Landsat изображение провинции Нгеан.
Площадь лесов и лесных угодий провинции Нгеан занимает более 58 %, (Министерство сельского хозяйства и развития сельских районов, Вьетнам, 2021 г.). Хотя лесной покров территории имеет тенденцию к увеличению в последние годы, большая часть новых лесных площадей провинции – это лесопосадки. Естественный лес имеет заметное снижение как качества, так и площади.
Провинция расположена в зоне тропического муссонного климата с жарким, влажным и дождливым летом (с мая по октябрь) и холодной, менее дождливой зимой (с ноября по апрель). Из-за сухого ветра фён, дующего с гор на равнину и деятельности человека Нгеан является районом со сложными лесными пожарами и высоким уровнем (V – чрезвычайно опасный уровень) рисков их возникновения.
Данные дистанционного зондирования. Мультиспектральные изображения Sentinel 2 MSI использовались для расчета вегетационного индекса, изображения Landsat 8 – для вычисления температуры земной поверхности. Данные дистанционного зондирования собирались и обрабатывались непосредственно на платформе облачных вычислений Google Earth Engine (GEE).
Для создания безоблачного изображения было отобрано 65 сцен Sentinel 2 MSI (Sentinel 2A и Sentinel 2B), сделанных за период с 15 ноября 2021 г. по 16 января 2022 г., затем вычислялся нормализованный разностный индекс растительности (NDVI). Для расчета температуры земной поверхности использовались мультиспектральные снимки Landsat 8 OLI_TIRS (трасса/ряд: 127/047, 127/046 и 128/046, сделанные за период с 15 ноября 2021 г. по 16 января 2022 г). На рис. 2 представлены изображения Landsat 8 и Sentinel 2 MSI западной части провинции Нгеан.
Рис. 2. Изображения Landsat 8 и Sentinel 2 района исследования.
Методика обработки данных
В моделях прогнозирования риска возникновения лесных пожаров на исследуемой территории использовались следующие параметры:
- Вегетационный индекс NDVI;
- Поверхностная эвапотранспирация (по данным MODIS);
- Высота местности над уровнем моря (DEM SRTM);
- Наклон склона;
- Экспозиция склона;
- Скорость ветра;
- Температура земной поверхности;
- Среднемесячное количество осадков;
- Плотность населения.
Индекс NDVI (Rouse et al., 1973) характеризовал количество фитомассы растительного покрова в моделях прогнозирования лесных пожаров и рассчитывался из значений спектральной отражательной способности в красном и ближнем инфракрасном каналах Sentinel 2 MSI.
Эвапотранспирация поверхности вычислялась из набора спутниковых изображений MODIS на платформе GEE с пространственным разрешением 1000 м.
Температура земной поверхности рассчитывалась из данных теплового инфракрасного канала спутника Landsat 8 на основе модели НАСА (https://www.usgs.gov/landsat-missions/landsat-8-data-users-handbook):
, (1)
где TB – яркостная температура поверхности (K);
K1 и K2 – первая и вторая калибровочные константы, записанные в файле метаданных изображения Landsat.
Для расчета температуры поверхности использовался вегетационный индекс NDVI с учетом коэффициента излучения поверхности в соответствии с методом, предложенным Valor и Caseless (Valor и Caseless, 1996):
ε = εvPv + εs(1 − Pv), (2)
где ε – коэффициент излучения от неоднородной поверхности;
εv – коэффициент излучения чистого растительного покрова;
εs – коэффициент излучения открытой почвы;
Pv – отношение площади растительности и почвы в пикселе, рассчитанное по формуле:
(3)
В заключительной части алгоритма обработки данных осуществлялось вычисление поверхностной температуры (LST) по формуле:
, (4)
где λ – длина волны;
ρ – константа (1.438·10−2 м · К).
Цифровая модель рельефа, построенная на основе Shuttle Radar Topography Mission (DEM SRTM) с пространственным разрешением 30 м, применялась для создания ГИС слоев топографических данных. Полученные данные были сохранены и отредактированы с помощью программного обеспечения ArcGIS10.
Данные о плотности населения на исследуемой территории получены из базы данных WorldPop (https://data.worldpop.org/). Данные о скорости ветра, среднемесячном количестве осадков, и поверхностная эвапотранспирация получены из базы данных WorldClim (https://data.worldclim.org/). Разрешение изображений, взятых из баз данных WorldPop и WorldClime, составляло 1000 м.
Все девять ГИС слоев данных модели прогнозирования лесных пожаров интерполировались до пространственного разрешения в 10 м для обеспечения согласованности по разрешению с изображениями Sentinel 2 MSI. Данные приводились к одинаковому пространственному разрешению с помощью алгоритма интерполяции ближайшего соседа.
Набор данных о пожарах включал 120 точек, собранных в период с 2019 по 2023 год на основе записей о пожарах Департамента охраны лесов, Министерства сельского хозяйства и развития сельских районов Вьетнама и данных о пожарах системы FIRMS (NASA) и 204 точки, на которых лесных пожаров в этот период не наблюдалось. Из всего набора данных о лесных пожарах 70 % точек использовались для обучения модели, а остальные 30 % для проверки точности модели.
Обработка входных данных модели проводилась на платформе Google Earth Engine (GEE), предназначенной для анализа данных дистанционного зондирования. Результаты, полученные в GEE, совместимы с такими ГИС как, например, QGIS, ArcGIS, Foris. При обработке использовался язык программирования JavaScript и редактор кода (Code Editor), чтобы перенести данные изображений Landsat 8/9 и Sentinel 2 MSI на платформу и выполнить этапы обработки, анализа, отображения и вывода результатов. Все девять слоев данных создавались и обрабатывались на платформе GEE и затем использовались в модели.
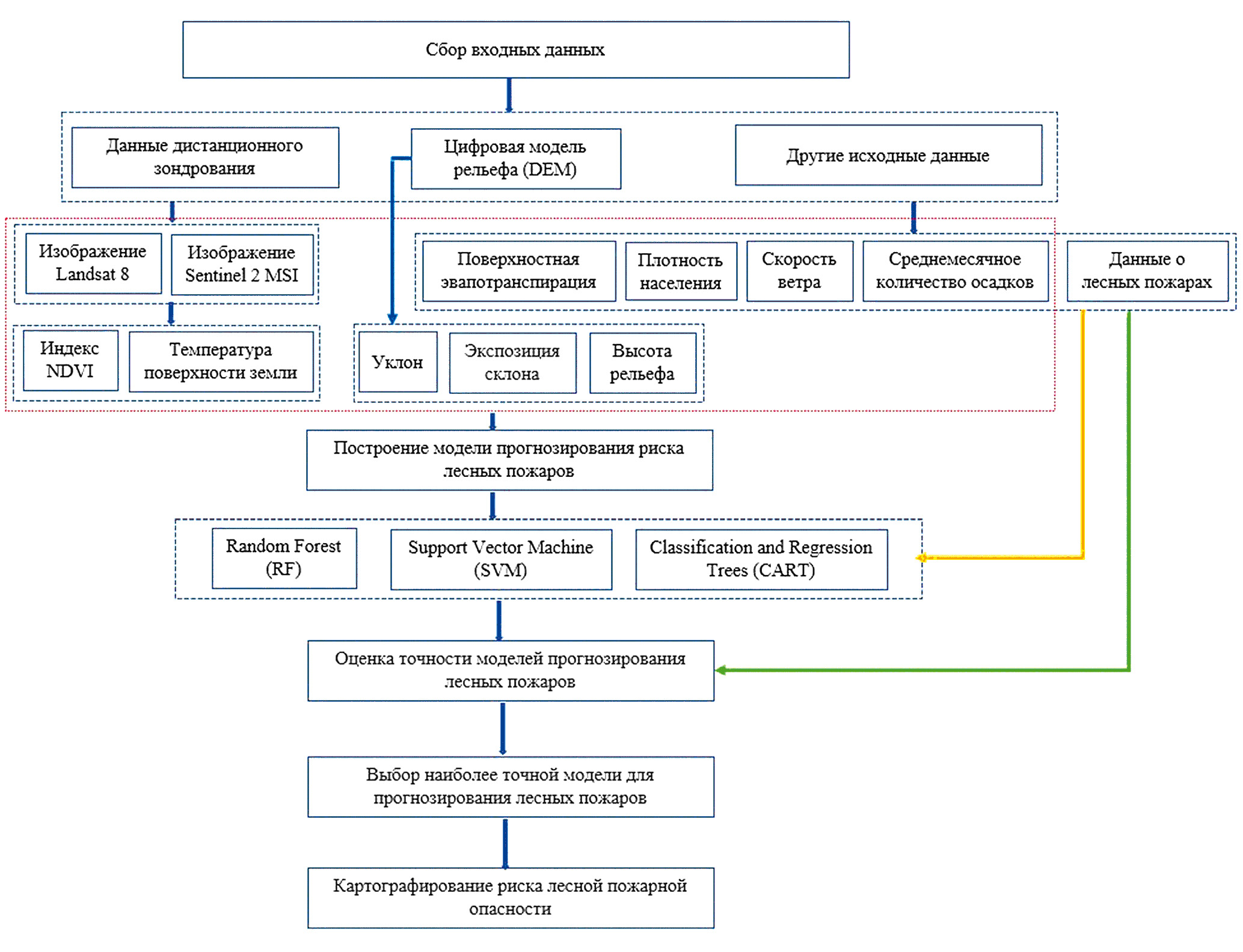
Блок-схема методики картографирования риска лесных пожаров с использованием данных дистанционного зондирования и ГИС представлена на рис. 3.
Рис. 3. Блок-схема методики картографирования риска лесных пожаров с использованием данных дистанционного зондирования и ГИС.
В вычислительном эксперименте выполнялось обучение компьютерных моделей, соответствующих трем выбранным алгоритмам машинного обучения (RF, SVM, CART). Каждый из представленных алгоритмов минимизировал функцию потерь, обучаясь на тестовом наборе точек. При оценке риска лесных пожаров по девяти ГИС-слоям каждому пикселу изображений присваивалась вероятность возникновения пожара, со значением от 0 до 1, что соответствует риску возникновения пожара от низкого до высокого. Оценка точности обучения осуществлялась на контрольном наборе точек двумя способами: визуально и на основе метрического показателя ROC-AUC. Варьируя параметрами моделей, была выбрана наиболее обученная модель (RF 100), с помощью которой выполнено районирование исследуемой территории на пожароопасность. Вероятность пожарной опасности леса для каждого пиксела была разбита на 5 уровней: “очень низкая” (0.1–0.4), “низкая” (0.4–0.65), “средняя” (0.65–0.8), “высокая” (0.8–0.9) и “очень высокая” (0.9–1.0), причем пороговые значения выбраны согласно исследованию (Nguyen et al., 2018). Результат районирования территории представлен на цветной картосхеме.
РЕЗУЛЬТАТЫ И ОБСУЖДЕНИЕ
На рис. 4 представлена цифровая модель рельефа SRTM исследуемой территории с пространственным разрешением 30 м. Результаты построения информационных слоев высота местности над уровнем моря, наклон и экспозиция склона показаны на рис. 5а, 5б и 5в. На рис. 5г представлен информационный слой поверхностной эвапотранспирации. Слой растительного покрова (индекс NDVI) и слой данных о температуре земной поверхности представлены на рис. 5д и 5е. Из рис. 5д следует, что значение индекса NDVI исследуемой территории изменяется в диапазоне от –0.74 до 0.85, при этом растительность имеет положительные значения NDVI, большие, чем 0,2. Открытая поверхность характеризуется значениями NDVI от 0 до 0.2, водная поверхность имеет отрицательные значения NDVI.
Рис. 4. Цифровая модель рельефа SRTM исследуемой территории.
Из рис. 5е следует, что на исследуемой территории температура поверхности колеблется в диапазоне от 15.1°C до 35.5°C. Участки с низкой температурой сосредоточены в горной местности с густым растительным покровом, участки с высокой температурой характерны для населенных территорий и открытой поверхности. Весь интервал температуры земной поверхности разделен на девять диапазонов.
Рис. 5. Информационные слои – входные данные для моделей прогнозирования лесопожарной опасности: а – высота местности; б – наклон склона; в – экспозиция склона; г – поверхностная эвапотранспирация; д – вегетационный индекс NDVI; е – температура поверхности; ж – скорость ветра; з – среднемесячное количество осадков; и – плотность населения.
Информационный слой скорость ветра показан на рис. 5ж. Из рисунка следует, что скорость ветра варьирует в диапазоне от 1.5 до 2.9 м/с. На большей части исследуемой территории скорость ветра не превышала 1.9 м/с. Районы со скоростью ветра более 2 м/с сосредоточены в южной части исследуемой территории.
Информационный слой “среднемесячное количество осадков” показан на рис. 5з. Количество осадков варьирует от 113 мм/мес. до 164 мм/мес. Из рисунка следует, что в районе исследования количество осадков в основном ниже 130 мм/мес. Районы со среднемесячным количеством осадков более 130 мм/мес сосредоточены на юге изучаемой территории.
Информационный слой “плотность населения” представлен на рис. 5и. Как следует из рисунка, плотность населения колеблется от 3 чел./км2 до 627 чел./км2. Большая часть исследуемой территории с низкой плотностью населения (менее 25 чел./км2) сосредоточена в высокогорных, покрытых лесом районах. Районы с плотностью населения выше 100 чел./км2 находятся в основном на востоке и юге изучаемой территории.
После обучения моделей RF, SVM, CART с помощью тестового набора данных о лесных пожарах было выполнено прогнозирование рисков возникновения лесных пожаров. Для оценки точности моделей прогнозирования использовался контрольный набор данных (база данных Департамента охраны леса), состоящий из 36 пожароопасных и 61 непожароопасных участков местности. Сравнение результатов прогнозирования лесных пожаров, полученных разными алгоритмами, представлено в табл. 1. Анализ полученных результатов показывает, что использование метода случайного леса со значением параметра “количество деревьев решений”, равным 100 (RF100), дает наиболее точные результаты районирования риска лесных пожаров. Из 36 точек прошлых лесных пожаров, 31 точка попала в район с высокой и очень высокой степенью лесной пожарной опасности (что соответствует 86,11 %), причем 23 точки попали в район с очень высокой степенью пожарной опасности.
Таблица 1. Прогнозирование риска лесных пожаров методами RF, SVM, CART с разными параметрами
Метод | Территория | Уровень лесной пожарной опасности | ||||
Очень низкий | Низкий | Средний | Высокий | Очень высокий | ||
RF3 | пожароопасная | 0 | 3 | 6 | 8 | 19 |
непожароопасная | 11 | 18 | 21 | 9 | 2 | |
RF100 | пожароопасная | 0 | 2 | 3 | 8 | 23 |
непожароопасная | 14 | 25 | 15 | 5 | 2 | |
RF200 | пожароопасная | 2 | 2 | 9 | 20 | 3 |
непожароопасная | 8 | 17 | 17 | 12 | 7 | |
CART5 | пожароопасная | 0 | 2 | 1 | 4 | 29 |
непожароопасная | 8 | 11 | 10 | 2 | 30 | |
CART30 | пожароопасная | 0 | 2 | 2 | 8 | 24 |
непожароопасная | 10 | 19 | 2 | 1 | 29 | |
SVM30 | пожароопасная | 0 | 3 | 2 | 25 | 6 |
непожароопасная | 0 | 5 | 3 | 38 | 15 | |
SVM25 | пожароопасная | 1 | 3 | 11 | 18 | 3 |
непожароопасная | 3 | 17 | 8 | 28 | 5 | |
Только 2 точки, где в прошлом произошли лесные пожары, попали в район с низким уровнем пожароопасности и 3 точки в район со средним уровнем опасности. В зоне с очень низким классом пожарной опасности точки с прошлыми лесными пожары не были обнаружены. Большинство непожароопасных участков находились в районах с очень низкой (14/61 точки), низкой (25/61 точки) и средней (15/61 точки) пожарной опасностью. На территорию с высоким уровнем пожарной опасности попало всего 5 точек, а на территорию с очень высоким уровнем – 2 точки.
Площадь под кривой AUC (Under the Curve) рабочей характеристики классификатора ROC (receiver operating characteristic) является общепринятым измеряемым метрическим показателем точности модели. Значение AUC варьирует от 0 до 1, причем, чем больше значение AUC, тем лучшей является модель классификации данных. В табл. 2 представлен результат оценки лесопожарной опасности, основанный на логистической регрессии при классификации данных, который подтверждает, что метод RF100 имеет наибольшее значение AUC = 0.951.
Таблица 2. Значения AUC разных методов прогнозирования риска лесных пожаров
Метод | RF3 | RF100 | RF200 | CART5 | CART30 | SVM25 | SVM30 |
AUC | 0.947 | 0.951 | 0.938 | 0.905 | 0.916 | 0.756 | 0.743 |
Метод случайного леса с параметром “количество деревьев решений”, равным 100, использовался для построения картосхемы лесопожарной опасности западной части провинции Нгеан (рис. 6). Результаты районирования пожарной опасности исследуемой территории представлены в табл. 3. Анализ полученных результатов показывает, что почти половина территории имеет средний уровень лесопожарной опасности, выделенный на рис. 6 желтым цветом. На территорию очень низкой и низкой пожарной опасности приходится 5.75 % и 30 % от общей площади, расположенной преимущественно на юго-востоке исследуемой территории. Территория высокой пожарной опасности составляет 16,68 % общей площади и находится в западной части провинции Нгеан. При этом территория очень высокой пожарной опасности составляет 4.63 % от общей площади и выделена красным на рис. 6. Такие участки характеризуются высокой плотностью населения, вторичными лесами и лесонасаждениями.
Рис. 6. Картосхема пожарной опасности леса (западная часть провинции Нгеан). Черные треугольники – местоположение бывших пожаров, синие треугольники – очаги возгорания, не переросшие в лесные пожары благодаря своевременному предупреждению.
Таблица 3. Результаты районирования лесопожарной опасности исследуемой территории
№ | Уровень лесной пожарной опасности | Площадь (га) | Площадь (%) |
1 | Очень низкий | 636.65 | 5.75 |
2 | Низкий | 3271.13 | 29.56 |
3 | Средний | 4800.45 | 43.38 |
4 | Высокий | 1845.96 | 16.68 |
5 | Очень высокий | 511.35 | 4.63 |
ВЫВОДЫ
В работе для оценки риска пожарной опасности леса с помощью машинного обучения использовались метод случайного леса, метод опорных векторов, метод деревьев классификации и регрессии. Для обучения моделей прогнозированию учитывались такие факторы: наличие и состояние растительного покрова, поверхностная эвапотранспирация, высота местности, уклон и экспозиция склона, скорость ветра, температура земной поверхности, среднемесячное количество осадков и плотность населения территории.
Спутниковые изображений Sentinel 2 MSI и Landsat 8 применялись для создания слоев данных NDVI и температуры поверхности. Входные слои топографических данных, такие как уклон и экспозиции склона, высота местности, извлекались из цифровой модели рельефа SRTM с пространственным разрешением 30 м. Плотность населения, среднемесячные осадки, скорость ветра и поверхностная эвапотранспирация были получены из мировых баз данных WorldPop и WorldClim. Базы данных Департамента защиты лесов Министерства сельского хозяйства и развития сельских районов Вьетнама предоставили данные о произошедших лесных пожарах на исследуемой территории.
Визуальное сравнение местоположений, прогнозируемых и произошедших в прошлом лесных пожаров, а также расположение непожароопасных территорий и вычисление значений AUC кривой ROC показывает, что метод случайного леса с параметром “количество деревьев решений”, равным 100, обладает наибольшей предсказательной точностью.
Разработанный на основе метода машинного обучения способ районирования риска лесных пожаров с использованием данных дистанционного зондирования и ГИС может использоваться для мониторинга и раннего оповещения населения о лесопожарной опасности с целью снижения ущерба от лесных пожаров.
ИСТОЧНИК ФИНАНСИРОВАНИЯ
Работа выполнена в рамках научного проекта: “Исследование модели прогнозирования риска лесных пожаров с использованием геопространственных технологий на примере западного региона провинции Нгеан”, код: T23–38. Авторы благодарят Ханойский университет горного дела и геологии (HUMG – Hanoi University of Mining and Geology) за финансирование проекта.
About the authors
Thi Nam Phuong Doan
Hanoi University of Mining and Geology
Email: trinhlehung@lqdtu.edu.vn
Geomatics in Earth Sciences Research Group
Viet Nam, HanoiLe Hung Trinh
Le Quy Don Technical University
Author for correspondence.
Email: trinhlehung@lqdtu.edu.vn
Viet Nam, Hanoi
V. R. Zablotskii
Moscow State University of Geodesy and Cartography
Email: trinhlehung@lqdtu.edu.vn
Russian Federation, Moscow
Van Trung Nguyen
Hanoi University of Mining and Geology
Email: trinhlehung@lqdtu.edu.vn
Geomatics in Earth Sciences Research Group
Viet Nam, HanoiXuan Truong Tran
Hanoi University of Mining and Geology
Email: trinhlehung@lqdtu.edu.vn
Geomatics in Earth Sciences Research Group
Viet Nam, HanoiThi Thanh Hoa Pham
Hanoi University of Mining and Geology
Email: trinhlehung@lqdtu.edu.vn
Geomatics in Earth Sciences Research Group
Viet Nam, HanoiThi Thu Ha Le
Hanoi University of Mining and Geology
Email: trinhlehung@lqdtu.edu.vn
Geomatics in Earth Sciences Research Group
Russian Federation, HanoiVan Phu Le
Le Quy Don Technical University
Email: trinhlehung@lqdtu.edu.vn
Viet Nam, Hanoi
References
- Bondur V. G., Gordo K. A., Kladov V. L. Spacetime distributions of wildfire areas and emissions of carbon-containing gases and aerosols in northern Eurasia according to satellite-monitoring data // Izvestiya, Atmospheric and Oceanic Physics. 2017. Vol. 53. No. 9. P. 859–874. doi: 10.1134/S0001433817090055.
- Bondur V. G., Gordo K. A. Satellite monitoring of burnt-out areas and emissions of harmful contaminants due to forest and other wildfires in Russia // Izvestiya, Atmospheric and Oceanic Physics. 2018. Vol. 54. No. 9. P. 955–965. doi: 10.1134/S0001433818090104.
- Bondur V. G. Satellite monitoring of trace gas and aerosol emissions during wildfires in Russia // Izvestiya, Atmospheric and Oceanic Physics. 2016. Vol. 52. No. 9. P. 1078–1091. doi: 10.1134/S0001433816090103.
- Bondur V. G., Ginzburg A. S. Emission of Carbon-Bearing Gases and Aerosols from Natural Fires on the Territory of Russia Based on Space Monitoring // Doklady Earth Sciences. 2016. Vol. 466. No. 2. P. 148–152. doi: 10.1134/S1028334X16020045.
- Arpaci A., Malowerschnig B., Sass O., Vacik H. Using multi variate data mining techniques for estimating fire susceptibility of Tyrolean forests // Applied Geography. 2014. V. 53. P. 258–270.
- Beals E. A. Weather forecasts in the problem of protecting forests from fire // Monthly Weather Review. 1914. V. 42. P. 111–119.
- Bui T. D., Bui Q. T., Nguyen Q. P., Pradhan B., Nampak H., Phan T. T. A hybrid artificial intelligence approach using GIS-based neural-fuzzy inference system and particle swarm optimization for forest fire susceptibility modeling at a tropical area, Agricultural and Forest Meteorology. 2017. V. 233. P. 32–44.
- Bui T. D., Le T. K.T., Nguyen V. C., Le H. D., Revhaug I. Tropical Forest Fire Susceptibility Mapping at the Cat Ba National Park Area, Hai Phong City, Vietnam, Using GIS-Based Kernel Logistic Regression // Remote Sensing. 2016. V. 8. P. 347. doi: 10.3390/rs8040347.
- Chowdhury H., Hassan K. Use of remote sensingderived variables in developing a forest fire danger forecasting system // Natural Hazards. 2013. V. 67. P. 321–334.
- Dang N. B.T. Study on the risk and warning of forest fire in Son La province based on the application of geoinformation technology // Geography Doctoral Thesis, Hanoi National University. 2021.
- Doan H. P. Developing algorithms for determining land surface temperature in forest fire warning monitoring based on MODIS satellite images (TERRA and AQUA) in the territory of Vietnam // Thesis of Doctor of Engineering. Hanoi University of Mining and Geology. 2007.
- Dong X. Forest fire risk zone mapping from satellite images and GIS for Baihe Forestry Bureau, Jilin, China // Journal of Forestry Research. 2005. V. 16(3). P. 169–174.
- Fernandez J., Chuvieco E., Koutsias N. Modelling long-term fire occurrence factors in Spain by accounting for local variations with geographically weighted regression // Natural Hazards Earth System Scieces. 2012. V. 12. P. 1–17.
- Enoh M., Okeke U., Narinua N. Identification and modelling of forest fire severity and risk zones in the Cross – Niger transition forest with remotely sensed satellite data // The Egyptian Journal of Remote Sensing and Space Science. 2021. V. 24(3). P. 879–887.
- Hererra V., Soon W., Moreno C., Hererra G., Dubois R., Cruz L., Fedorov V., Estrada S., Bongelli E., Zuniga E. Past and future of wildfires in Northern Hemisphere’s boreal forests // Forest Ecology and Management. 2022. V. 504. 119859.
- Hoang V. T., Chou T., Fang Y., Nguyen N. T., Nguyen Q. H., Pham X. C., Dang N. B.T., Nguyen X. L., Meadows M. Mapping forest fire risk and development of early warning system for NW Vietnam using AHP and MCA/GIS methods // Applied Sciences. 2020. V. 10(12). 4348.
- Jaiswal R., Mukherjee S., Raju K., Saxena R. Forest fire risk zone mapping from satellite imagery and GIS // International Journal of Applied Earth Observation and Geoinformation. 2002. V. 4(1). P. 1–10.
- Iban M., Sekertekin A. Machine learning based wildfire susceptibility mapping using remotely sensed fire data and GIS: A case study of Adana and Mersin provinces, Turkey // Ecological Informatics. 2022. V. 69. 101647.
- Nguyen N. T., Dang N. B.T., Pham X. C., Nguyen T. H., Bui T. H., Hoang D. N., Bui T. D. Spatial pattern asessment of tropical forest fire danger at Thuan Chau area (Vietnam) using GIS-based advanced machine learning algorithms: A comparative study // Ecological Informatics. 2018. V. 46. P. 74–85.
- Oliveira S., Oehler F., Ayanz J., Camia A., Pereira J. Modeling spatial patterns of fire occurrence in Mediterranean Europe using Multiple Regression and Random Forest // Forest Ecology and Management. 2012. V. 275. P. 117–129.
- Pham N. H. Developing a method to predict forest fires Pinus merkusii J. in Quang Ninh province // Thesis of Doctor of Agricultural Science. Hanoi (in Vietnamese). 1988.
- Pourghasemi H. GIS-based forest fire susceptibility mapping in Iran: A comparison between evidential belief function and binary logistic regression models // Scandinavian Journal of Forest Research. 2015. P. 40. doi: 10.1080/02827581.2015.1052750.
- Rouse, J.W., R. H. Haas, J. A. Schell, and D. W. Deering. Monitoring Vegetation Systems in the Great Plains with ERTS. // Third ERTS Symposium. 1973. NASA SP-351 P. 309–317.
- Ruano A., Jolly W., Freeborn P., Nieva D., Vega N., Herrera C., Rodrigues M. Spatial Predictions of Human and Natural-Caused Wildfire Likelihood across Montana (USA) // Forests 2022. V.13(8). 1200.
- Sivrikaya F., Kucuk O. Modeling forest fire risk based on GIS-based analytical hierarchy process and statistical analysis in Mediterranean region // Ecological Informatics. 2022. V. 68. 101537.
- Tran Q. B., Phung N. T., Le N. H. Research on designing new software for early detection of forest firesfrom MODIS satellite image. // Journal of Agriculture and Rural Development. 2016. V. 21. P. 114–120.
- Tran V. H., Vo Q. M., Vo T. G. Geographic information system (GIS) aproach in forest fire warning methodology development for U Minh Ha national park // Science Journal of Can Tho University. 2010. V. 14. P. 97–106.
- Trinh L. H., Zablotskii V. R. The application of Landsat multi-temporal thermal infrared data to identify coal fire in the Khanh Hoa coal mine, Thai Nguyen province, Vietnam // Izvestiya. Atmospheric and Oceanic Physics. 2017. V. 53(9). P. 1181–1188.
- Trinh L. H. Studies of land surface temperature distribution using multispectral image Landsat // Vietnam Journal of Earth Sciences. 2014. V. 36(1). P. 82–89.
- Valor E., Caselles V. Mapping land surface emissivity from NDVI. Application to European African and South American areas // Remote Sensing of Environment. 1996. V. 57. P. 167–184.
- Vasilakos C., Kalabokidis K., Hatzopoulos J., Matsinos T. Identifying wildland fire ignition factors through sensitivity analysis of a neural network // Natural Hazards. 2009. V. 50. P. 125–143.
- Vo D. T. Methods of forecasting, mapping and zoning the key areas of forest fires in Binh Thuan // Forestry Journal. 1995. V. 10. P. 11–14 (in Vietnamese).
- Vuong V. Q. Research and develop solutions to prevent and overcome the consequences of forest fires for the U Minh and Central Highlands regions // Summary report of topic KC08.24. 2005.
- Yassemi S., Dragicevic S., Schmidt M. Design and implementation of an integrated GIS-based cellular automata model to characterize forest fire behavior // Ecological Modelling. 2008. V. 210. P. 71–84.
- Williams M. Remote sensing, GIS and wildland fire management: A global perspective // Proceedings of the International Workshop on Satellite Technology and GIS for Mediterranean Forest Mapping and Fire Management. 1983.
- Wimberly M., Reilly M. Assessment of fire severity and species diversity in the southern Appalachians using Landsat TM and ETM+ imagery // Remote Sensing of Environment. 2007. V. 108(2). P. 189–197.
- https://www.worldclim.org/. Accessed April 12. 2023.
- https://data.worldpop.org/. Accessed April 12. 2023.
- https://www.usgs.gov/landsat-missions/landsat-8-data-users-handbook. Accessed March 8. 2023.
- https://effis.jrc.ec.europa.eu/apps. Accessed April 15. 2023.
Supplementary files








