Results of Adaptation of the Short Version of the Method of Expression of Cyberchondria in the Russian Sample
- Authors: Deyneka O.S.1, Maksimenko A.A.1, Zabelina E.V.2, Garkusha S.A.1
-
Affiliations:
- St. Petersburg State University
- Chelyabinsk State University
- Issue: Vol 44, No 1 (2023)
- Pages: 101-112
- Section: Methodes and procedures
- URL: https://bakhtiniada.ru/0205-9592/article/view/126472
- DOI: https://doi.org/10.31857/S020595920024365-7
- ID: 126472
Cite item
Full Text
Abstract
In recent years, our country and the whole world have faced a situation of a large-scale epidemic caused by the COVID-19 virus, which created favorable conditions for the development of cyberchondria. The aim of the study is to theoretically substantiate the attention of researchers to the phenomenon of cyberchondria and to adapt the methodology for studying the severity of cyberchondria (CSS) in the Russian sample. The results of the exploratory factor analysis of the study data showed full compliance with the structure of the original questionnaire: 5 scales were identified, the validity of which was confirmed by confirmatory factor analysis. All scales showed an acceptable level of reliability in terms of internal consistency. During the test of convergent validity, explainable relationships were found between the scales of the questionnaire and indicators of tolerance for uncertainty, psychological well-being and addiction to social networks.
Full Text
Ситуация масштабной эпидемии, вызванной вирусом COVID-19, с одной стороны, обострила тревогу людей за свое здоровье и жизнь [1; 4], а с другой, на фоне вынужденной изоляции увеличила время их пребывания в сети интернет и поисковую активность [5; 6; 30]. Сочетание этих двух факторов создало благоприятные условия для развития феномена киберхондрии.
Термин “киберхондрия” как сочетание слов “кибер” и “ипохондрия” предложен в 2013 году Вл. Старцевич и Д. Берле [27] как феномен, порожденный развитием информационно-коммуникационных технологий и ситуацией высокой степени неопределенности. Согласно мнению авторов, киберхондрия – это специфический синдром, заключающийся в постоянном конструировании диагнозов с опорой на информацию из Интернета. Э. МакЭлроу [20] описывает его как многогранный паттерн, состоящий из четырех параметров: чрезмерность (т.е. чрезмерные и повторяющиеся поиски информации о здоровье в сети Интернет), навязчивость (изменение обычного ритма жизни, работы или учебы), дистресс (усиление негативных эмоциональных состояний) и поиск уверенности (поиск поддержки из других более компетентных источников).
Согласно исследованиям К. Вана и К. Ли [32], более двух третей взрослых американцев (72.7%), а также большая часть жителей азиатских стран, таких как Вьетнам (86.0%) и Китай (79.0%), предпочитают использовать Интернет в качестве основного источника для получения информации о здоровье или материала на медицинские темы. Такая тенденция, именуемая как “online health information seeking” (поиск медицинской информации в Интернете – ПМИИ) имеет ряд преимуществ, например, анонимность, удобство, быстрота и низкие затраты (в сравнении с затратами, необходимыми для обращения к врачам и другим медицинскому специалистам). Однако наряду с очевидными выгодами, подобные поиски приводят к стрессу, прежде всего в связи с тем, что на пользователей сваливается чрезмерно большой объем часто противоречивой информации, и они не всегда располагают критериями для ее оценки, требующей специального медицинского образования. В лонгитюдном исследовании Ф. те Поэль и ее коллег [28], например, нашло подтверждение предположение о том, что у беспокоящихся о своем здоровье людей, которые выходят в Интернет за информацией о болезнях, повышается беспокойство о своем здоровье, что, в свою очередь, усиливает их поисковую активность в Интернете, т.е. взаимосвязь между ПМИИ и беспокойством о здоровье принимает форму “замкнутого круга”.
Благодаря мета регрессии данных Р. МакМуллан и коллеги [21] определили, что существует положительная корреляция между тревогой по поводу здоровья (health anxiety) и онлайн-поиском информации (r = 0.34, 95% ДИ (0.20, 0.48), p < 0.0001), а также между тревогой по поводу здоровья и киберхондрией (r = 0.62, 95% ДИ (0.52, 0.71), p < 0.0001), причем последняя частично была опосредована возрастом участников исследования.
В других более ранних работах были выявлены связи ПМИИ и киберхондрии не только с тревогой по поводу здоровья [9], но и с повышенной депрессией [11] и функциональными нарушениями, а киберхондрия оказалась связана еще и с более активным использованием медицинских услуг [10; 13; 33].
Кроме того, тревога по поводу здоровья и киберхондрия обнаружили связи с показателями, принятыми при оценке общественного здравоохранения [18]. В частности, беспокойство по поводу здоровья было умеренно связано с более низким качеством жизни, а киберхондрия была тесно связана с более выраженными функциональными нарушениями. Авторы отмечают тот факт, что при учете беспокойства о здоровье киберхондрия не была связана со снижением качества жизни, то есть люди с повышенной киберхондрией могут быть удовлетворены своей жизнью, но при этом иметь функциональные нарушения.
Анализ субфакторов киберхондрии показал, что поиск уверенности (шкала “Перестраховка”) был положительно связан с более высокими показателями физического и психического здоровья, что неудивительно, поскольку поиск уверенности в контексте киберхондрии включает в себя консультации медицинских работников. Кроме того, поиск уверенности был тесно связан с физическим использованием медицинских услуг (β=0.70) и умеренно – с использованием психиатрической помощи (β=0.50). Напротив, показатели по шкале “Чрезмерность” были отрицательно связаны с использованием психиатрической помощи. Важный вывод, к которому приходят исследователи [18] состоит в том, что люди с киберхондрией имеют слабое представление о психогенном характере проблемы со здоровьем и/или, полагаясь на Интернет для получения медицинской информации, могут почувствовать себя специалистами в области психического здоровья. Таким образом, киберхондрия совсем не безобидный феномен, нельзя пренебрегать его влиянием на психосоциальное функционирование личности и общества.
Многочисленные эмпирические исследования позволили установить, что киберхондрия отличается от родственных симптомов, таких, например, как навязчивые компульсивные расстройства [16; 23], но в значительной степени связана с такими факторами риска ее развития как повышенная тревожность, включая чувствительность к тревоге (Anxiety sensitivity) или “страх страха”, и нетерпимость к неопределенности [15; 24]. Выполненные зарубежными учеными исследования доказывают взаимосвязь киберхондрии (некоторых ее составляющих) с тревогой о здоровье [14], страхом заболевания [23], с общей тревожностью, депрессией и стрессом [20], с соматическими симптомами и заботой и здоровье [10], а также с потребностью и частотой обращения за медицинской помощью [22] и качеством жизни [35]. Китайские ученые на основе данных онлайн-опроса 426 респондентов [34] попытались определить основные предпосылки превращения регулярного поиска медицинской информации в интернете (ПМИИ) в киберхондрию и предложили интегративную теоретическую модель, в которой метакогнитивные убеждения обеспечивают пограничное условие для такого превращения. Свою модель авторы рекомендуют для будущих разработок в этой новой области исследований.
На фоне пандемии, вызванной COVID-19, интерес ученых к проблеме киберхондрии заметно усилился. Доказано, что страх перед коронавирусной инфекцией был в значительной степени связан с проявлениями киберхондрии [12], появились ее различные подтипы [30], уменьшился успокаивающий аспект киберхондрии [17], а ее негативные последствия возросли вместе с эскалацией беспокойства о здоровье в сочетании с различными предпочтениями в поведении при ПМИИ, информационной перегрузкой и недостаточной грамотностью в области электронного здравоохранения [26].
Несмотря на актуальность изучения, особенно во время пандемии COVID 19, феномен киберходрии остаётся крайне мало изученным в отечественной науке. Настоящее исследование направлено на то, чтобы частично восполнить этот пробел с помощью адаптации короткой версии методики диагностики выраженности киберхондрии (CSS) на российской выборке и проверки ее валидности и надежности.
МЕТОДИКА
Серьезность проблемы киберхондрии, поиск ее предикторов и механизмов обусловливает необходимость разработки релевантного методического инструментария. Сегодня создано несколько опросников для диагностики лиц с симптомами киберхондрии. Наиболее известен опросник степени выраженности киберхондрии или Шкала тяжести киберхондрии (cyberchondria severity scale, CSS) [19]. Изначально состоявший из 33 утверждений (CSS-33), он постоянно совершенствуется и проходит апробацию на разных выборках. Исследования разных авторов демонстрировали одновременно конструктную и внешнюю валидность опросника – взаимосвязь со шкалами “общая тревога”, “беспокойство о здоровье’ и “обсессивно-компульсивные симптомы” [14; 20]. В некоторых исследованиях пришлось исключить шкалу “недоверие к медицинским работникам”, так как авторы пришли к выводу, что этот феномен является отдельной, хотя и связанной с киберхондрией, конструкцией [14; 24]. В клинической практике CSS-33 рекомендуется для использования в качестве инструмента скрининга тяжести симптомов киберхондрии, в частности, у пациентов, обращающихся за лечением психических расстройств [31], а также в опросах населения в целом [30].
Для решения задач массовых опросов целесообразно пользоваться короткой версией опросника. Так, китайские исследователи используют свою краткую форму шкалы киберхондрии (C-CSS-12) с постановкой диагноза состояния в обществе по суммарному показателю [26]. В нашем исследовании избрана версия CSS-15 [10], которая прошла успешную адаптацию на немецкой выборке. Опросник CSS-15, опубликованный авторами на английском языке, был подвергнут для нашего исследования двойному переводу (с английского на русский и с русского на английский язык) с корректировками носителя языка и билингва. Респондентам следовало выразить степень согласия/несогласия с 15 утверждениями по шкале Р. Лайкерта (от 1 – полностью не согласен, до 5 – полностью согласен).
Дополнительно в диагностический инструментарий были включены методики с возможным феноменологическим пересечением. Измерялись толерантность к неопределенности (методика С. Баднера в адаптации Солдатовой [7]), психологическое благополучие (“Шкала психологического благополучия” К. Риффа в адаптации Т. Д. Шевеленковой, П. П. Фесенко [8]) и зависимость от социальных сетей (шкала аддикции от социальных сетей [29].
Исследование проводилось в феврале 2022 года в режиме онлайн-опроса на сервисе Yandex.Toloka, где были обозначены такие критерии отбора респондентов, как возраст (старше 18 лет), география проживания респондентов (Россия), а также выставлено ограничение на пользователей, проходящих опрос слишком быстро (менее 20 минут) и отвечающих невдумчиво. Успешно прошедшим анкетирование респондентам начислялось вознаграждение в $0.7. Для того, чтобы учесть роль демографических факторов исследованием была охвачена гетерогенная выборка. В нем приняли участие 388 человека, из которых 53.4% женщин и 46.6% мужчин, средний возраст опрошенных М=37.84; SD=13.29. Учитывались также место проживания (уровень урбанизации), уровень образования и показатель субъективного уровня дохода респондентов. 37.1 % респондентов проживает в Москве, Санкт-Петербурге и других мегаполисах и городах-миллионниках, 33.2 % – в крупных городах численностью менее 1 млн. человек, а 29.6 % – в районных центрах. По уровню образования основная доля выборки приходилась на людей с законченным высшим (62.6 %) образованием, со средним и незаконченным высшим образованием – 34.6 %, у 2.8 % респондентов имелась ученая степень. Субъективный уровень дохода у 4.9 % отмечен как очень высокий или высокий, у 44.3 % – средний, 34.0 % считают свои доходы низкими, и 16.8 % сводят концы с концами.
РЕЗУЛЬТАТЫ И ИХ ОБСУЖДЕНИЕ
На первом этапе исследования был проведен эксплораторный факторный анализ (по методу главных компонент), который показал идеальное соответствие структуре оригинального опросника (табл. 1).
Таблица 1. Результаты эксплораторного факторного анализа данных опросника
Утверждения | Факторы | ||||
1 | 2 | 3 | 4 | 5 | |
3. Поиск в Интернете информации о симптомах или подозреваемом заболевании мешает моему поиску другой информации в Интернете (например, о моей работе, учебе или школе) | 0.875 | ||||
4. Интернет для получения информации о симптомах или подозреваемом заболевании мешает моим онлайн-развлечениям (например, потоковому просмотру фильмов) | 0.867 | ||||
7. Поиск в Интернете информации о симптомах или подозреваемом заболевании мешает моей работе на компьютере (например, написанию писем, работе с документами или расчетам) | 0.748 | ||||
1. Если я замечу у себя необъяснимый телесный симптом, я поищу его в Интернете | 0.883 | ||||
2. Я ищу похожие на свои симптомы в Интернете | 0.872 | ||||
13. Когда я ищу симптомы или заболевание в Интернете, я посещаю как заслуживающие доверия сайты, так и/или непрофессиональные форумы | 0.697 | ||||
9. После поиска информации о симптоме или подозреваемом заболевании я чувствую себя более обеспокоенным и напряженным, чем раньше | 0.841 | ||||
6. Я впадаю в панику, когда читаю в Интернете, что симптом, который у меня есть, проявляется при редком или серьезном заболевании | 0.840 | ||||
14. После поиска информации о симптомах или подозреваемом заболевании мне трудно заснуть | 0.784 | ||||
12. Я доверяю диагнозу врачей больше, чем собственной онлайн-самодиагностике | 0.901 | ||||
5. Я придаю больше значения мнениям моих врачей, чем своим онлайн-изысканиям | 0.809 | ||||
15. Если врач считает результаты моего собственного онлайн-исследования неверными, я перестаю об этом беспокоиться | 0.793 | ||||
8. Я обсуждаю результаты своего онлайн-исследования болезней со своим участковым врачом или фармацевтом в аптеке | 0.776 | ||||
11. Меня успокаивает обсуждение онлайн-информации о подозрении на заболевание с врачом | 0.773 | ||||
10. Поиск в Интернете информации о симптомах или подозреваемом заболевании приводит меня к специалисту | 0.612 | ||||
Доля объяснимой дисперсии, % | 28.1 | 18.0 | 13.3 | 7.9 | 6.1 |
Факторный анализ позволил выделить пять факторов, каждый из которых включает дисперсию по трем различным утверждениям. Содержательно первый фактор “Навязчивость” (compulsion) включает в себя согласие с утверждениями о том, что поиск в Интернете информации о симптомах или подозреваемом заболевании мешает работе или учебе, онлайн-развлечениям (например, потоковому просмотру фильмов), работе на компьютере (например, написанию писем, работе с документами или расчетам). Данный фактор объединяет навязчивые мысли и действия респондентов в сети по поиску информации о заболевании, которые они не в состоянии контролировать.
Во второй фактор “Чрезмерность” (excessiveness) объясняет первую мгновенную поведенческую реакцию респондентов обращаться за информацией в Интернет при первых симптомах заболевания, причем изучаются все находимые материалы без какой-либо фильтрации. Человек затрачивает чрезмерное количество времени на поиск одних и тех же симптомов заболевания, просматривая их снова и снова.
Третий фактор “Дистресс” (distress) раскрывает эмоциональную реакцию респондентов на информацию о заболевании, найденную в сети, которая, как правило, имеет негативный оттенок и усиливает тревогу, беспокойство, напряжение, сеет панику, способствует бессоннице.
Четвертый фактор “Недоверие врачам” (mistrust of medical professional) включает дисперсию по следующим утверждениям: “Я доверяю диагнозу врачей больше, чем собственной онлайн-самодиагностике”, “Я придаю больше значения мнениям моих врачей, чем своим онлайн-изысканиям”, “Если врач считает результаты моего собственного онлайн-исследования неверными, я перестаю об этом беспокоиться”. По сути данный фактор отражает внутренний конфликт респондентов между доверием опыту медицинских специалистов и собственными исследованиями в интернете. Как поясняют авторы методики, чем выше уровень киберхондрии, тем меньше доверия врачам будет испытывать человек.
Наконец, пятый фактор “Перестраховка” (reassurance) образован совокупностью ответов на такие утверждения, как “Я обсуждаю результаты своего онлайн-исследования болезней со своим участковым врачом или фармацевтом в аптеке”, “Меня успокаивает обсуждение онлайн-информации о подозрении на заболевание с врачом”, “Поиск в Интернете информации о симптомах или подозреваемом заболевании приводит меня к специалисту”. Содержание данного фактора, по-видимому, отражает способ справиться с тревогой, возникающей вследствие просмотра информации о заболевании, который заключается в поиске “успокоения” со стороны более квалифицированного специалиста (медика).
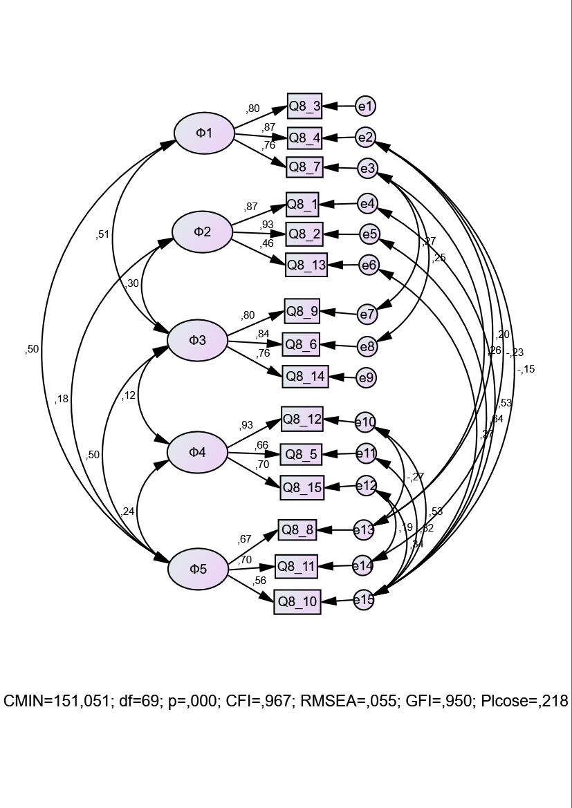
С целью проверки и подтверждения факторной структуры опросника был проведен конфирматорный факторный анализ (рис. 1; табл. 2). Проведенный анализ констатировал итоговую (апостериорную) модель киберхондрии, состоящую из пяти факторов и хорошо соответствующую исходным данным по показателям индексов согласия: CMIN=151.051; df=69; ρ=0.000; GFI=0.967; CFI=0.950; RMSEA=0.055; Pclose=0.218. Оцениваемые параметры модели оказались статистически достоверны: регрессионные коэффициенты (p < 0.001), дисперсии латентных переменных (шкал) (p < 0.001) и ковариаций (корреляций) между ошибками (p < 0.01). Корреляции между всеми шкалами также показали статистическую достоверность (p < 0.01).
Рис. 1. Результаты конфирматорного факторного анализа модели киберхондрии
Прим.: Ф1- навязчивость, Ф2- чрезмерность, Ф3- дистресс, Ф4 – недоверие врачам, Ф5- перестраховка.
Таблица 2. Регрессионные коэффициенты модели киберхондрии
Estimate | S.E. | C.R. | P | |||
Ф4 | <--> | Ф5 | 0.198 | 0.054 | 3.674 | *** |
Ф3 | <--> | Ф4 | 0.120 | 0.048 | 2.517 | 0.012 |
Ф2 | <--> | Ф3 | 0.282 | 0.051 | 5.511 | *** |
Ф3 | <--> | Ф5 | 0.394 | 0.061 | 6.463 | *** |
Ф2 | <--> | Ф5 | 0.144 | 0.048 | 2.977 | 0.003 |
Ф5 | <--> | Ф1 | 0.363 | 0.059 | 6.176 | *** |
Ф3 | <--> | Ф1 | 0.432 | 0.059 | 7.366 | *** |
е14 | <--> | е2 | -0.102 | 0.039 | -2.625 | 0.009 |
е12 | <--> | е15 | 0.250 | 0.056 | 4.491 | *** |
е7 | <--> | е3 | 0.143 | 0.037 | 3.832 | *** |
е6 | <--> | е15 | 0.262 | 0.057 | 4.584 | *** |
е4 | <--> | е15 | 0.271 | 0.055 | 4.915 | *** |
е13 | <--> | е3 | 0.171 | 0.044 | 3.914 | *** |
е11 | <--> | е15 | 0.248 | 0.055 | 4.491 | *** |
е10 | <--> | е13 | -0.100 | 0.041 | -2.464 | 0.014 |
е8 | <--> | е3 | 0.117 | 0.035 | 3.328 | *** |
е15 | <--> | е2 | -0.073 | 0.034 | -2.144 | 0.032 |
е13 | <--> | е2 | 0.096 | 0.045 | 2.130 | 0.033 |
е12 | <--> | е14 | 0.122 | 0.043 | 2.848 | 0.004 |
е10 | <--> | е15 | 0.194 | 0.057 | 3.379 | *** |
е5 | <--> | е15 | 0.234 | 0.056 | 4.196 | *** |
Описательные статистики шкал представлены в таблице 3. Полученные результаты свидетельствуют об относительно высоком показателе по шкале “Чрезмерность” (чрезмерное траты времени на поиск одних и тех же симптомов заболевания), а также по шкале, которая называется “Недоверие врачам”, но измеряет, напротив, доверие врачам, поскольку чем выше показатели по шкале, тем выше доверие. Как указывают авторы недавно опубликованной работы о киберхондрии [30], нормативов для шкал опросника CSS пока не существует, что затрудняет выделение границы между адаптивным онлайн-поиском информации о здоровье и киберхондрией.
Таблица 3. Описательные статистики шкал опросника CSS-15
Шкала | М | SD | Дисперсия | Асимметрия | Эксцесс |
Навязчивость | 2.1443 | 0.96527 | 0.932 | 0.579 | -0.234 |
Дистресс | 2.5412 | 1.03943 | 1.080 | 0.212 | -0.725 |
Чрезмерность | 3.3875 | 0.96846 | 0.938 | -0.503 | -0.277 |
(Не)Доверие врачам | 3.6237 | 0.94609 | 0.895 | -0.556 | -0.114 |
Перестраховка | 2.8969 | 0.90281 | 0.815 | -0.154 | -0.189 |
Сравнительный анализ данных Опросника тяжести киберхондрии у разных групп респондентов позволил выделить роль некоторых социально-демографических факторов. Было обнаружено, что женщины чаще, чем мужчины, ищут в Интернете похожую на свою симптоматику (a < 0.001) и чаще впадают в панику, когда обнаруживают у себя симптомы, которые по информации из интернета проявляются при редком или серьезном заболевании (при a < 0.05). Также среди женщин больше тех, кто при поиске в интернете симптомов или описания заболевания чаще посещают наряду с заслуживающими доверия сайтами непрофессиональные форумы (при a < 0.05). Мужчины чаще сообщают, что поиск в интернете информации о симптомах или подозреваемом заболевании мешает их поиску другой информации, например о работе или учебе (при a < 0.01), а также их онлайн-развлечениям (a < 0.05). Среди молодых респондентов оказалось больше тех, кто чаще сообщает, что после поиска информации о симптомах или подозреваемом заболевании им трудно заснуть (a < 0.05), т.е. проявляющих киберхондрическую тревогу и дистресс. Респонденты с более высоким уровнем дохода чаще соглашаются с утверждением о большем доверии диагнозу врачей, чем собственной “онлайн-диагностике” (a < 0.05). Таким образом, киберхондрический дистресс выше у женщин и у молодых людей, которые традиционно больше времени проводят в интернете.
Анализ описательных статистик позволяет заключить, что распределение признака в шкалах методики несколько отличается от нормального, поэтому в последующем анализе применялись непараметрические методы математической статистики.
В таблице 4 представлены результаты корреляционного анализа шкал методики.
Таблица 4. Интеркорреляции шкал методики CSS-15
| 1 | 2 | 3 | 4 | 5 |
Навязчивость | 1.000 | ||||
Дистресс | 0.451** | 1.000 | |||
Чрезмерность | -0.070 | 0.236** | 1.000 | ||
Недоверие врачам | -0.146** | 0.043 | 0.094 | 1.000 | |
Перестраховка | 0.335** | 0.375** | 0.219** | 0.264** | 1.000 |
Примечание: значимость * – p<0.05; ** – p<0.01; *** – p<0.001
Большинство шкал имеют умеренную корреляцию друг с другом. Шкала “Перестраховка”, демонстрирующая поиск поддержки результатов самодиагностики от более компетентного специалиста, показывает умеренную положительную взаимосвязь со всеми остальными шкалами. Шкала “Дистресс”, как проявление негативных эмоциональных состояний из-за чтения о симптомах заболевания в интернете, показывает сильную положительную корреляцию со шкалой “Навязчивость” и умеренную – со шкалами “Чрезмерность” и “Перестраховка”. Полученные результаты согласуются с данными конфирматорного анализа.
Далее осуществлялась проверка надежности шкал по внутренней согласованности входящих в них утверждений с применением коэффициента α Кронбаха для каждой шкалы: “Навязчивость” (α=0.849), “Чрезмерность” (α=0.782), “Дистресс” (α=0.840), “Недоверие врачам” (α=0.800) и “Перестраховка” (α=0.682). Таким образом, можно утверждать, что опросник показывает приемлемый уровень надежности на российской выборке.
С целью проверки конвергентной валидности опросника был проведен корреляционный анализ связей шкал CSS-15 с показателями по методикам “Толерантность к неопределенности” (табл. 5), “Субъективное благополучие” (табл. 6), “Шкала аддикции к социальным сетям” (табл. 7).
Таблица 5. Взаимосвязь шкал методики CSS-15 и толерантности/интолерантности к неопределенности
Интолерантность к неопределенности | Новизна | Сложность | Неразрешимость | |
Навязчивость | -0.024 | -0.047 | -0.005 | -0.036 |
Дистресс | 0.028 | 0.186** | -0.007 | -0.059 |
Чрезмерность | 0.299** | 0.264** | 0.242** | 0.201** |
(Не)доверие врачам | 0.260** | 0.261** | 0.223** | 0.148** |
Перестраховка | 0.201** | 0.087 | 0.192** | 0.122* |
Таблица 6. Взаимосвязи склонности к киберхондрии и уровня психологического благополучия
Навязчивость | Дистресс | Чрезмерность | (Не)доверие врачам | Перестраховка | |
Положительные отношения к другими | -0.092 | -0.165** | -0.063 | 0.076 | 0.046 |
Автономия | -0.261** | -0.354** | 0.041 | 0.176** | -0.075 |
Управление окружением | -0.204** | -0.213** | 0.023 | 0.235** | 0.076 |
Личностный рост | -0.235** | -0.180** | 0.176** | 0.269** | 0.080 |
Цель жизни | -0.209** | -0.131* | 0.010 | 0.224** | 0.004 |
Самопринятие | -0.060 | -0.202** | -0.128* | 0.111* | 0.028 |
Благополучие | -0.233** | -0.242** | 0.057 | 0.237** | 0.022 |
Таблица 7. Корреляции шкал выраженности киберхондрии и аддикции к социальным сетям
| Навязчивость | Дистресс | Чрезмерность | (Не)доверие врачам | Перестраховка |
Изменение настроения | 0.337** | 0.382** | 0.169** | -0.137** | 0.206** |
Занятие | 0.267** | 0.370** | 0.252** | -0.086 | 0.235** |
Рецидив | 0.317** | 0.319** | 0.005 | -0.091 | 0.223** |
Конфликт | 0.366** | 0.357** | 0.096 | -0.195** | 0.184** |
Результаты корреляционного анализа показывают, что некоторые шкалы адаптируемой методики – Чрезмерность, Недоверие врачам и Перестраховка – умеренно взаимосвязаны с показателями интолерантности к неопределенности. Неспособность справиться с ситуацией неопределённости (сложной, новой, неразрешимой информацией) усиливает (или провоцирует) склонность к проявлению киберхондрии – чрезмерное “копание” в интернете по поиску симптомов заболевания и стремление найти подтверждение в дополнительных источниках, а также у специалистов. Выявленная взаимосвязь подтверждается в ряде зарубежных исследований (напр., [24]).
Результаты корреляционного анализа шкал CSS и показателей психологического благополучия приведены в таблице 6.
Обнаружена умеренная отрицательная взаимосвязь показателей киберхондрии (навязчивость, дистресс), а также положительная связь с доверием к врачам, с общим уровнем психологического благополучия и отдельными его составляющими. Так, навязчивые мысли о возможном заболевании, заставляющие респондентов прерывать работу или учебу для поиска информации о его симптомах, отрицательно связаны с проявлениями независимости и самостоятельности в мышлении и поведении, уверенностью в своей компетентности и способностью влиять на обстоятельства, стремлением к развитию и самореализации, осмысленностью и интересом к жизни. Высокие показатели по шкале “Дистресс”, подразумевающей переживание негативных эмоций, связанных с поиском информации о симптомах заболевания в сети, отрицательно коррелируют с психологическим благополучием по всем параметрам. Рост недоверия к врачам как к профессионалам, способным более точно поставить диагноз в отличие от самообследования, также отрицательно, а доверие врачам положительно, связано с психологическим благополучием по многим составляющим. В то же время, чрезмерный поиск информации о симптомах заболевания в сети, просматривание их снова и снова положительно связано с повышенным стремлением к познанию и развитию, что вполне объяснимо. Отрицательная взаимосвязь тяжести киберхондрии и субъективного благополучия также подтверждается предыдущими исследованиями (напр., [18]).
Однако наибольшее количество умеренно положительных взаимосвязей наблюдается между выраженностью киберхондрии и зависимостью от социальных сетей (табл. 7).
Как показывают результаты корреляционного анализа, обращение к социальным сетям для изменения (улучшения) настроения (Mood Modification), неспособность взять под контроль использование социальных сетей (“рецидив” – Relapse),постоянное размышление о том, что происходит в социальных сетях (“занятие” – Occupation), а также увеличение жизненных проблем, связанных с использованием социальных сетей (Conflict), способствуют повышению навязчивых действий по поиску симптомов заболевания, просматриванию их снова и снова, развитию негативных эмоциональных состояний и наконец, поиску поддержки, консультаций с квалифицированными специалистами.
Полученные результаты позволяют предположить, что аддикция к социальным сетям усугубляет проявления киберхондрии. Вероятно, информация, содержащаяся в социальных сетях, в том числе фоновая, стимулирует запросы для посещения соответствующих сайтов, создавая благоприятную почву для усиления киберхондрии. Данные результаты находят подтверждение в более ранних исследованиях связи киберхондрии и интернет-аддикций [25]. В этих условиях важно активизировать просветительскую работу, прежде всего на электронных ресурсах, чтобы усилить осведомленность граждан о потенциальных рисках использования медицинских платформ для самодиагностики и лечения, оградить их, насколько это возможно, на фоне инфодемии (в частности, законодательно) от действий киберпреступников, предлагающих некачественные медицинские препараты и услуги.
ЗАКЛЮЧЕНИЕ
В ходе исследования были решены поставленные задачи по адаптации короткой версии опросника тяжести киберхондрии (CSS-15) для русскоязычных респондентов. Результаты эксплораторного факторного анализа показали полное соответствие структуре оригинального опросника: были выделены 5 шкал, состоятельность которых была подтверждена в конфирматорном факторном анализе. Все шкалы продемонстрировали приемлемый уровень надежности по внутренней согласованности.
Ипохондрия, давно известная медицинскому сообществу, с развитием сети Интернет принимает новые формы, становится более выраженной и отягощенной, заставляя мнительных обывателей искать в бесконечной ленте браузера подтверждения в пользу того или иного недуга1. Описательные статистики шкал опросника тяжести киберхондрии (CSS-15) свидетельствуют о том, что проблема киберхондрии актуальна и для российского общества, а не только для жителей других стран. Подтвердились взаимосвязи проявлений киберхондрии с низкой толерантностью к неопределенности, сниженным психологическим благополучием и повышенной зависимостью от социальных сетей.
Опасность киберхондрии прежде всего связана с тем, что это предпосылка активного самолечения, которое мотивируется экономией времени и/или денег (в период пандемии еще и ограниченными возможностями перемещения), а также потребностью преодолевать издержки регионального и территориального неравенства в сфере доступности услуг российского здравоохранения, особенно когда речь идет о тяжелых заболеваниях как, например, в исследовании сетевого онкодискурса [3] и краудсорсинговой коллаборации пациентов и их родственников. Однако большинство потребителей медицинских услуг недостаточно квалифицировано даже для выбора лучшей медицинской организации или врача [2], а тем более самостоятельной постановки диагноза и лечения.
Компромиссным разрешением киберхондрических реакций у пациентов является остро обсуждающийся формат телемедицины2, законодательно закрепленный еще в 2018 г., но не получивший широкого распространения (и детальной правовой регламентации) в связи с опасениями Минздрава РФ по поводу серьезных рисков первичного телемедицинского приема. Вполне вероятно, имплементация телемедицинских услуг в дальнейшем сможет снизить беспокойство и тревогу сограждан, в том числе в силу конструктивного выхода негативных эмоций и связанных со здоровьем подозрений.
Выполненное исследование открывает перспективы дальнейшего изучения киберхондрии на различных целевых аудиториях россиян, ее информационно-психологических предикторов и механизмов в условиях инфодемии, вызванной COVID-19. Адаптированный опросник тяжести киберхондрии (CSS-15) можно рекомендовать для использования, в частности, при решении задач массовых опросов и постановки диагноза состояния общества.
1 Как известно, в юмористической повести Джерома Клапки Джерома “Трое в лодке, не считая собаки” главный герой, закончив чтение медицинского справочника на “ящуре”, осознал, что ему больше ничего не угрожает, потому что у него есть все болезни, кроме родильной горячки.
2 Диагноз: телемедицина. Почему буксует запуск медицинских “песочниц”. Обзор // Интерфакс. 12 мая 2022. URL: https://www.interfax.ru/digital/840503
About the authors
O. S. Deyneka
St. Petersburg State University
Email: psy.journ@yandex.ru
Professor of the Department of Political Psychology
Russian Federation, St. PetersburgAleksandr A. Maksimenko
St. Petersburg State University
Email: psy.journ@yandex.ru
Chief Research Scientist
Russian Federation, St. PetersburgE. V. Zabelina
Chelyabinsk State University
Email: psy.journ@yandex.ru
Associate Professor at the Institute of Education and Practical Psychology
Russian Federation, ChelyabinskS. A. Garkusha
St. Petersburg State University
Author for correspondence.
Email: psy.journ@yandex.ru
Assistant Research Fellow
Russian Federation, St. PetersburgReferences
- Vlijanie pandemii na lichnost' i obshhestvo: psihologicheskie mehanizmy i posledstvija. Eds. T.A. Nestik, A.L. Zhuravlev, A.E. Vorob'eva. Moscow: izd-vo “Institut psihologii RAN”, 2021. 572 p. (In Russian)
- Dejneka O.S., Nikolaev A.E. Jekonomiko-psihologicheskij analiz problemnyh zon otechestvennogo zdravoohranenija. Jekonomicheskaja psihologija: sovremennye problemy i perspektivy razvitija. Materialy 15-j Mezhd. nauchn.-prakt. konf. (SPb, 24–27 nojabrja 2015 g.). Saint-Petersburg: NVSh-SPb, 2015. P. 55–66. (In Russian)
- Duhanina L.N., Maksimenko A.A. Analiz setevogo onko-diskursa trehletnej retrospektivy v domene verhnego urovnja RU. Voprosy onkologii. 2020. №4. V. 66. P. 315–324. (In Russian)
- Enikolopov S.N., et al. Dinamika psihologicheskih reakcij na nachal'nom jetape pandemii COVID-19. Psihologo-pedagogicheskie issledovanija. 2020. V. 12. № 2. P. 108–126. (In Russian)
- Zhuravlev A.L., Kitova D.A. Analiz interesa naselenija k informacii o pandemii koronavirusa (na primere pol'zovatelej poiskovyh sistem internet). Psikhologicheskii zhurnal. 2021. V. 41. №4. P. 5–18. (In Russian)
- Malysheva G.A. Social'no-politicheskie aspekty pandemii v obshhestve cifrovoj setevizacii: rossijskij opyt. Vestnik Moskovskogo gosudarstvennogo oblastnogo universiteta (jelektronnyj zhurnal). 2020. № 3. URL: www. evestnik-mgou.ru. (Data obrashhenija 04.25.2022). (In Russian)
- Psihodiagnostika tolerantnosti lichnosti. Eds. G.U. Soldatova, L.A. Shajgerova. Moscow: Smysl, 2008. 172 p. (In Russian)
- Shevelenkova T.D., Fesenko T.P. Psihologicheskoe blagopoluchie lichnosti. Psihologicheskaja diagnostika. 2005. № 3. P. 95–121. (In Russian)
- Asmundson G.J.G., Carleton R.N., Bovell C.V., Taylor S. Comparison of unitary and multidimensional models of the Whiteley Index in a nonclinical sample: Implications for understanding and assessing health anxiety. Journal of Cognitive Psychotherapy. 2008. V. 22. № 2. P. 87–96.
- Barke A., Bleichhardt G., Rief W., Doering B.K. The cyberchondria severity scale (CSS): German validation and development of a short form. International Journal of Behavioral Medicine. 2016. V. 23. № 5. P. 595–605.
- Bessière K., Pressman S., Kiesler S., Kraut R. Effects of internet use on health and depression: a longitudinal study. Journal of Medical Internet Research. 2010 V. 12. № 1. e6.
- Boysan M., Eşkisu M., Çam Z. Relationships between fear of COVID-19, cyberchondria, intolerance of uncertainty, and obsessional probabilistic inferences: A structural equation model. Scand J Psychol. 2022. V. 63. № 5. P. 439–448.
- Doherty-Torstrick E.R., Walton K.E., Fallon B.A. Cyberchondria: Parsing health anxiety from online behavior. Psychosomatics. 2016 V. 57. № 4. P. 390–400.
- Fergus T.A. The Cyberchondria Severity Scale (CSS): an examination of structure and relations with health anxiety in a community sample. Journal of Anxiety Disorders. 2014. V. 28. № 6. P. 504–510.
- Fergus T.A. Anxiety sensitivity and intolerance of uncertainty as potential risk factors for cyberchondria: a replication and extension examining dimensions of each construct. Journal of Affective Disorders. 2015. V. 184. P. 305–309.
- Fergus T.A., Russell L. Does cyberchondria overlap with health anxiety and obsessive-compulsive symptoms? An examination of latent structure and scale interrelations. Journal of Anxiety Disorders. 2016. V. 38. P. 88–94.
- Infanti A., et al. Predictors of cyberchondria during the COVID-19 pandemic: A supervised machine learning approach. Journal of Behavioral Addictions. 2022. V.11. № 1. P. 73–73.
- Mathes B.M., et al. Cyberchondria: Overlap with health anxiety and unique relations with impairment, quality of life, and service utilization. Psychiatry Research. 2018. V. 261. P. 204–211.
- McElroy E., et al. The CSS-12: Development and validation of a short-form version of the cyberchondria severity scale. Cyberpsychology, Behaviour and Social Networking. 2019. V. 22. № 5. P. 330–335.
- McElroy E., Shevlin M. The development and initial validation of the cyberchondria severity scale (CSS). Journal of Anxiety Disorders. 2014. V. 28. P. 259–265.
- McMullan R.D., Berle D., Arnáez S., Starcevic V. The relationships between health anxiety, online health information seeking, and cyberchondria: Systematic review and meta-analysis. Journal of Affective Disorders. 2019. V. 245. P. 270–278.
- Muse K., et al. Cyber-chondriasis: fact or fiction? A preliminary examination of the relationship between health anxiety and searching for health information on the internet. Journal of Anxiety Disorders. 2012. Vol. 26. P. 189–196.
- Norr A., et al. Anxiety sensitivity and intolerance of uncertainty as potential risk factors for cyberchondria. Journal of Affective Disorders. 2015. V. 174. P. 64–69.
- Norr A., Capron D., Schmidt N.B. Medical information seeking: impact on risk for anxiety psychopathology. Journal of Behavior Therapy and Experimental Psychiatry. 2014. V. 45. № 3. P. 402–407.
- Selvi1 Y., et al. The Cyberchondria Severity Scale (CSS): Validity and Reliability Study of the Turkish Version. Sleep and Hypnosis. A Journal of Clinical Neuroscience and Psychopathology. 2018. V. 20. № 4. P. 241–246.
- Peng X-Q., et al. The Status and Influencing Factors of Cyberchondria During the COVID-19 Epidemic. A Cross-Sectional Study in Nanyang City of China. Front. Psychol. 2021. № 11.
- Starcevic Vl., Berle D. Cyberchondria: Towards a better understanding of excessive health-related Internet use. Expert Review of Neurotherapeutics. 2013. V. 13. № 2. P. 205–213.
- te Poel F., Baumgartner S.E., Hartmann T., Tanis M. The curious case of cyberchondria: A longitudinal study on the reciprocal relationship between health anxiety and online health information seeking. Journal of Anxiety Disorders. 2016. V. 43. P. 32–40.
- Tutgun-Ünal A., Deniz L. Development of the Social Media Addiction Scale. AJIT‐e Online Academic Journal of Information Technology.: 2015. V. 6. №. 21. P. 51–70.
- Vismara M., et al. New challenges in facing New challenges in facing Cyberchondria during the coronavirus disease pandemic. Curr Opin Behav Sci. 2022. V. 46. P. 101156.
- Vismara M., et al. The Impact of COVID-19 Pandemic on Searching for Health-Related Information and Cyberchondria on the General Population in Italy. Front psychiatry. 2021. № 12.
- Wang X., Lee K.M. The paradox of technology innovativeness and risk perceptions – A profile of Asian smartphone users. Telematics and Informatics. 2020. V. 51. P. e101415.
- White R.W., Horvitz E. Cyberchondria: Studies of the escalation of medical concerns in web search. ACM Trans. Inf. Syst. 2009. V. 27. № 4. P. 1–37.
- Zheng H., Kim H. K., Sin S.-Ch. J., Theng Y.-L. A theoretical model of cyberchondria development: Antecedents and intermediate processes. Telematics and Informatics. 2021. V. 63. P. 101659.
- Zheng H., Tandoc E.C. Calling Dr. Internet: Analyzing news coverage of cyberchondria. Journalism Practice. 2020. V. 16. № 5. P. 1001–1017.
Supplementary files



