Algorithms for Assessing the Efficiency of the Information System and its Elements Based on the Principle of Decomposition
- Авторлар: Glazkova I.A.1, Ivanovsky M.A.1, Kupriyanova S.S.1, El Eissawi B.M.1
-
Мекемелер:
- Tambov State Technical University
- Шығарылым: Том 30, № 1 (2024)
- Беттер: 76-84
- Бөлім: Automation. Information Technology. Control. Instruments
- URL: https://bakhtiniada.ru/0136-5835/article/view/278744
- DOI: https://doi.org/10.17277/vestnik.2024.01.pp.076-084
- ID: 278744
Дәйексөз келтіру
Толық мәтін
Аннотация
The process of assessing efficiency during the design and operation of an information system – a complex automated system – is considered. Options for decomposition of information system efficiency indicators and assessments of the effectiveness of the functioning of its elements are presented. In this case, the control system is assumed to be centralized, single-link. Standard indicators of the management process (operability, continuity, stability and secrecy) are considered. The functioning of the system is assessed based on the phase trajectories of the reference values.
Толық мәтін
Введение
Объективные трудности, связанные с выбором и формулировкой одного, единственного, всеобщего и полного показателя эффективности сложной системы, к которой относится информационная система, приводят к тому, что на практике широко используют не один общий, а множество частных показателей эффективности, совокупность которых с достаточной полнотой и точностью характеризует общий показатель эффективности (даже если его сформулировать и не удается).
При разработке и внедрении информационной системы говорить о ее эффективности можно в двух аспектах. Во-первых, об эффективности применения информационной системы. Управление сложными системами осуществляется с использованием информационной системы (то есть о ее влиянии на ход и результат функционирования сложной системы управления), во-вторых, об эффективности функционирования комплексов средств автоматизации, используемых в системе управления (то есть о функциональной эффективности информационной системы, ее влиянии на выполнение системой управления своих функций).
Декомпозиция показателей эффективности
Выполняя декомпозицию информационной системы, будем подразумевать под ее элементами [1] комплекс средств автоматизации (КСА), персонал (эргатические элементы), автоматизированное рабочее место (АРМ).
В случае групповой работы операторов будем рассматривать информационную систему как полиэргатическую систему управления, а эргатические элементы – как элементы системы «человек – техника» (СЧТ) [2].
Одним из основных показателей функциональной эффективности информационной системы является оперативность управления – способность органов управления выполнять возложенные на них задачи в течение времени, не превышающего заданного, то есть это способность руководства решать задачи в ограниченные сроки, своевременно реагировать на все изменения обстановки и влиять на ход выполнения задач.
В общем виде время функционирования информационной системы, соответствующее одному циклу управления Тупр, можно представить в виде
,
где TZ – длительность цикла управления в одном его звене; Tи – время исполнения решения управляющим объектом.
Для каждой реальной системы управления существует критическое время функционирования в одном звене управления Tкр, при превышении которого действия управляемого объекта, определенные решением управляющего объекта, будут уже неэффективны или даже невозможны. Значит Tупр ≤ Tкр, отсюда Tкр ≥ TZ + Tи, поэтому TZ ≤ Tкр.
Иногда величину Tкр – Tи называют допустимым временем цикла управления в звене управления, то есть Tдоп = Tкр + Tи.
Таким образом, если TZ ≤ Tдоп, то система управления отвечает требованиям по оперативности управления, в противном случае – не удовлетворяет.
Величина Tи определяется оперативностью исполнения решения управляющими объектами.
Время длительности цикла управления в одном звене управления определяется
,
где Tс, Tр, Tд – время соответственно сбора (уточнения) информации, выработки решения и доведения решения до управляемых объектов.
Если в одном звене управления количество управляемых объектов n (рис. 1), то длительность цикла управления будет
,
где – номер управляемого объекта.
Рис. 1. Структура однозвенной централизованной системы управления
На практике значительно чаще встречаются централизованные системы управления, состоящие из нескольких m звеньев управления. Среди других показателей функциональной эффективности информационной системы и ее элементов можно использовать: вероятность своевременной передачи сообщения на информационном направлении – вероятностно-временные показатели; вероятность выхода из строя элементов – показатели устойчивости функционирования и ряд др. Практически получить функциональную зависимость, связывающую множество частных показателей эффективности системы в целях ее создания, бывает чрезвычайно сложно.
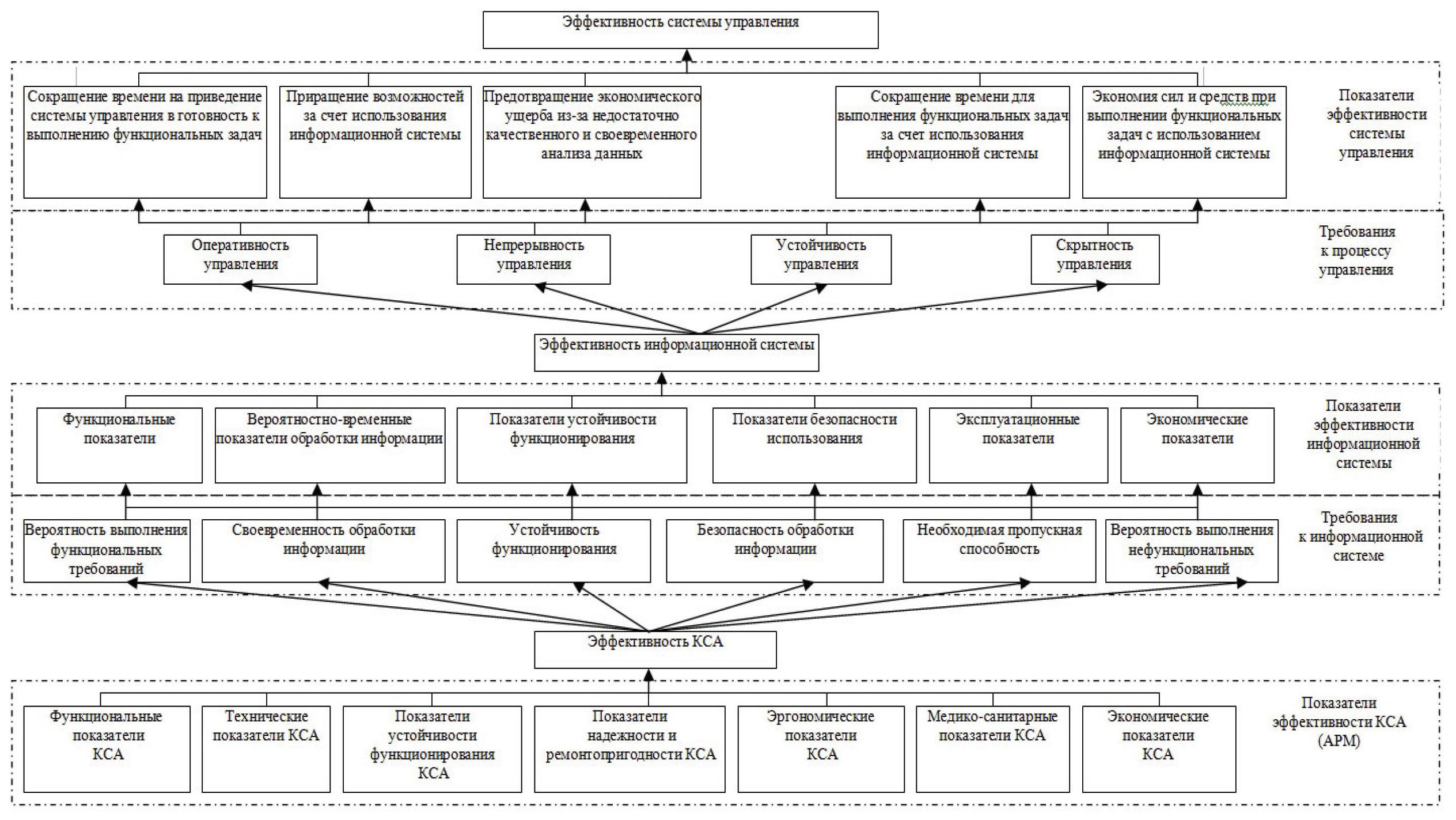
Проблема формулирования критерия оценки эффективности информационной системы может быть решена путем свертывания частных показателей эффективности системы в некоторый единый критерий эффективности. Наиболее распространен следующий способ свертывания частных показателей эффективности. Все частные показатели эффективности информационной системы считаются одинаково хорошими (ценными). Множество значений частных показателей разбивается на удовлетворительные и неудовлетворительные. Для облегчения задачи выбора показателей эффективности на рис. 2 изображена схема взаимосвязи показателей эффективности.
Рис. 2. Схема взаимосвязи показателей эффективности
В ходе оценки эффективности функционирования элементов информационной системы одно из важнейших значений имеет объективное оценивание эффективности деятельности операторов при выполнении заданий.
Из системно-динамического представления функционирования систем «человек – техника» следует, что оценивание эффективности является характеристикой уровня достижения системой поставленных перед ней целей в реальных условиях функционирования с учетом фактических затрат на достижение целей [2 – 4].
Процесс формирования оценок функционирования СЧТ может быть представлен как функционирование динамической системы формирования оценок (СФО), связанной с оцениваемой СЧТ. Следует отметить, что в качестве СФО в настоящее время могут выступать как человек (инструктор, эксперт), так и автоматические системы.
Система формирования оценок, являясь динамической, задается пятью компонентами G = (UG, XG, YG, RG, FG), где UG, XG, YG – множества объектов входа, состояния и выхода соответственно, RG, FG – семейства выходных функций и функций перехода состояния СФО соответственно. Введем также фазовое пространство функционирования СЧТ
. (1)
Множество XG объектов состояния оценивающей системы может быть представлено как объединение двух непересекающихся множеств, одно из которых V содержит объекты состояния, необходимые и достаточные для формирования оценок (множество «объективных» переменных состояния оценивающей системы), а второе W объединяет объекты состояния СФО, приводящие к смещению оценок (множество «субъективных» объектов состояния) [5, 6].
Тогда процесс объективного оценивания описывается выражением
. (2)
Определение оценивающей системы в виде (2) означает, что объективность формируемых оценок достигается тогда и только тогда, когда при произвольном изменении состояния оценивающей системы, формируемые ею оценки не зависят от объектов, принадлежащих множеству «субъективных» объектов состояния оценивающей системы.
Полная объективность оценок достижима лишь при выполнении оценивания с помощью автоматических систем, так как только для них множество W является пустым, что приводит к выводу о необходимости построения автоматических систем оценивания функционирования СЧТ [7, 8].
Классы оценок СЧТ целесообразно определять тем, какие из компонентов системно-динамической модели СЧТ и(или) их совокупностей служат входными объектами оценивающей системы (2). Тогда можно выделить основные классы оценок функционирования СЧТ (табл. 1): входных объектов; результатов функционирования; состояния; фазовых координат; процессов получения результатов функционирования; процессов изменения состояния. Возможно использование обобщенных и комплексных оценки функционирования.
Таблица 1. Классы оценок функционирования СЧТ
| Наименование класса | Вход СФО | Оператор оценивания | Выход СФО |
Оценка входных объектов СЧТ CU | U | eU | |
Оценка результатов функционирования СЧТ СY | Y | eY | |
Оценка состояния СЧТ СX | X | eX | |
Оценка процессов получения продукта СЧТ CR | R | eR | |
Оценка процессов изменения состояния СЧТ CF | F | eF | |
Обобщенная оценка функционирования СЧТ C | S | eS |
Всякая СЧТ создается для достижения определенных целей, получения конкретного продукта труда, выполнения необходимых функций, то есть СЧТ – это целенаправленная система. Тогда для нее существуют такие подмножества элементов, описывающих ее компонентов, которые обращают в экстремум (максимум или минимум) комплексную и обобщенную оценки функционирования СЧТ. В указанных подмножествах компонентов СЧТ отметим элементы, которые обращают в экстремум оценки соответствующих компонентов [9].
Назовем эталонной фазовой точкой такую точку фазового пространства системы, координатами которой являются отмеченные элементы множеств объектов входа, состояния и выхода системы. Траектории, которые описывают эталонная фазовая и отмеченные точки множеств объектов входа, состояния и выхода, будем называть эталонными траекториями в соответствующих пространствах. Соответствующие эталонным траекториям семейства выходных функций и функций перехода состояний назовем эталонными функциями [10].
Эталонной СЧТ будем называть динамическую систему, заданную своими эталонными компонентами:
; (3)
. (4)
Множество значений оценок функционирования СЧТ , для которых построены эталонные траектории, отображения и, в конечном счете, эталонная СЧТ, образуют траектории в пространстве выходных объектов оценивающей системы. Назовем их траекториями оценок эталонов по соответствующим классам. Функционирование оцениваемой СЧТ описывается следующими характеристиками:
– фактической фазовой точкой;
– фактическими фазовыми траекториями системы и ее компонентов;
– семействами фактических выходных и переходных функций;
– оцениваемой (фактической) СЧТ;
– оценками фактической работы СЧТ и траекториями данных оценок по соответствующим классам [11].
Тогда эффективностью функционирования СЧТ назовем меру близости значений фактических характеристик СЧТ к значениям эталонных характеристик. Оценки эффективности могут быть получены с помощью объективной СФО функционирования вида:
; (5)
, (6)
где в качестве входных объектов необходимо принять декартовы произведения пар множеств характеристик эталонного и фактического функционирования.
В таблице 2 представлены классы оценок эффективности функционирования СЧТ, где символом «Ф» отмечены компоненты динамического описания фактического функционирования СЧТ.
Таблица 2. Классы оценок эффективности функционирования СЧТ
Наименование класса | Вход СФО | Оператор оценивания | Выход СФО |
Оценки соответствия фактических значений входных объектов СЧТ их эталонным значениям AU | UФ × UЕ | PU | |
Оценки качества функционирования СЧТ AY | YФ × YЕ | PY | |
Оценки отклонения фактических значений объектов состояния СЧТ от эталонных значений AХ | XФ × XЕ | PX | |
Оценки отклонения фактической фазовой траектории от эталонной AQ | QФ × QЕ | PQ | |
Оценки рациональности фактического способа реализации функции AR | RФ × RЕ | PR | |
Оценки соответствия фактической динамики процессов изменения состояния СЧТ динамике эталонной СЧТ AF | FФ × FЕ | PF | |
Оценки эффективности функционирования СЧТ AS | SФ × SЕ | PS |
Оценки эффективности функционирования СЧТ могут определяться как на основании элементов множеств эталонных и фактических фазовых траекторий СЧТ, так и при использовании оценок элементов данных множеств. Представляется очевидным и определение понятия оценки эффективности функционирования СЧТ, как результата определения фактического уровня достижения поставленных целей в фактических условиях с учетом уровня фактических затрат [12, 13].
Заключение
Таким образом, оценивание состояния системы «человек – техника» представляет собой двухэтапный процесс. На первом этапе выполняется оценивание переменных, характеризующих текущее функционирование системы «человек – техника». На втором – осуществляется оценивание эффективности функционирования, используя для этого оценки, полученные на первом этапе, и эталонные траектории с функции. Сформированные оценки являются информационной основой принятия решений при управлении состоянием системы «человек – техника». При формировании оценок эффективности функционирования системы «человек – техника» должны быть реализованы следующие классы алгоритмов оценивания: качества результатов деятельности; рациональности операторской деятельности субъекта деятельности; переменных пространства профессионального состояния оператора; эффективности операторской деятельности человека.
Авторлар туралы
I. Glazkova
Tambov State Technical University
Email: ivanovskiy_62@mail.ru
магистрант кафедры «Информационные системы и защита информации»
Ресей, TambovM. Ivanovsky
Tambov State Technical University
Хат алмасуға жауапты Автор.
Email: ivanovskiy_62@mail.ru
кандидат технических наук, доцент кафедры «Информационные системы и защита информации»
Ресей, TambovS. Kupriyanova
Tambov State Technical University
Email: ivanovskiy_62@mail.ru
преподаватель многопрофильного колледжа
Ресей, TambovBadr Khalil El Eissawi
Tambov State Technical University
Email: ivanovskiy_62@mail.ru
Әдебиет тізімі
- Alekseyev V.V. Neyrokomp'yutery i ikh primeneniye: tezisy dokl. XVI Vseros. nauchn. konf. [Neurocomputers and their application: abstracts of reports. XVI All-Russian scientific conf.], (Moscow, 13 March 2018), Moscow, 2018, pp. 24-28. (In Russ.)
- Lomov B.F. Metodologicheskiye i teoreticheskiye problemy psikhologii [Methodological and theoretical problems of psychology], Moscow: Nauka, 1984, 444 p. (In Russ.)
- Alekseyev V.V., Gromov Yu.Yu., Yakovlev A.V., Starozhilov O.G. Analiz i sintez modul'nykh setevykh informatsionnykh sistem v interesakh povysheniya effektivnosti tselenapravlennykh protsessov : monografiya [Analysis and synthesis of modular network information systems in the interests of increasing the efficiency of targeted processes: monograph], Tambov; Moscow; St. Petersburg; Baku; Vena; Gambur: Nobelistika, 2012, 130 p. (In Russ.)
- Aleynikova K.A., Mokrozub V.G., Ryzhkov A.P., Didrikh V.Ye. [Formalization of the problem of decision support in managing the quality of functioning of a structural element of activity in an organizational and technical system], Transactions of the Tambov State Technical University, 2022, vol. 28, no. 3, pp. 376-386. doi: 10.17277/vestnik.2022.03.pp.376-386 (In Russ., abstract in Eng.)
- Bezbogov A.A. PhD Dissertation (Engineering), Tambov, 1996, 340 p. (In Russ.)
- Bezbogov A.A. Matematicheskoye modelirovaniye informatsionnykh i tekhnologicheskikh sistem: sb. nauch. tr. [Mathematical modeling of information and technological systems: collection. scientific tr.], (Voronezh, 10-14 May 2000), Voronezh, 2000, no. 4, pp. 8-11. (In Russ.)
- Belov M.V., Novikov D.A. Modeli tekhnologiy [Models of technologies], Moscow: Lenand, 2019, 160 p. (In Russ.)
- Barkalov S.A. [et al.]; Burkov V.N. (Ed.). Matematicheskiye osnovy upravleniya proyektami: uchebnoye posobiye [Mathematical foundations of project management: a textbook], Moscow: Vysshaya shkola, 2005, 423 p. (In Russ.)
- Yemel'yanov S.V., Larichev O.I. Mnogokriterial'nyye metody prinyatiya resheniy [Multicriteria methods of decision making], Moscow: Znaniye, 1985, 32 p. (In Russ.)
- Mart'yanov Ye.I., Karpushkin S.V., Alekseyev V.V. [Problem-oriented control system and optimization of the main parameters of technically complex systems], Transactions of the Tambov State Technical University, 2021, vol. 27, no. 3, pp. 336-344. doi: 10.17277/vestnik.2021.03.pp.336-344 (In Russ., abstract in Eng.)
- Talakh A.N., Alekseyev V.V., Zhukov A.O., Kulakov A.V., Tyutyunnik V.M. [Mathematical model of information process quality management in ergotechnical systems], Inzhenernaya fizika [Engineering physics], 2018, no. 2, pp. 25-30. (In Russ., abstract in Eng.)
- Fishburn P.C. Utilitu theory for decision making, New York, 1970.
- Yakovlev A.V., Alekseev V.V., Volchikhina M.V., Petrenko S.V. A Combinatorial Model for Determining Information Loss in Organizational and Technical Systems, Mathematics, 2022, vol. 10, no. 19, pp. 3448. doi: 10.3390/math10193448



