An algorithm for forming knowledge bases in intelligent measurement systems of thermal physical properties of objects
- Authors: Selivanova Z.M.1, Skomorokhov K.V.1
-
Affiliations:
- TSTU
- Issue: Vol 30, No 3 (2024)
- Pages: 388-398
- Section: Automation. Information Technology. Control. Instruments
- URL: https://bakhtiniada.ru/0136-5835/article/view/278448
- DOI: https://doi.org/10.17277/vestnik.2024.03.pp.388-398
- ID: 278448
Cite item
Full Text
Abstract
The information environment was created to form bases of knowledge of intellectual measuring systems in determining the thermophysical properties of objects of research. The methodology for the classification of research objects (solid materials) was developed by the dominant basis – thermal conductivity of materials. The search request for the necessary information to users to implement the algorithm for the functioning of intellectual measuring systems is based on the developed mathematical model.The extraction of knowledge for making decisions in the intellectual measuring system is carried out using the created algorithm. Experimental studies of the system were conducted using the created knowledge base confirming the accuracy of measuring the thermophysical properties of materials.
Full Text
Введение
В настоящее время контроль теплозащитных покрытий различных видов объектов – зданий, сооружений, жилых домов и других, с использованием теплоизоляционных материалов является важной и актуальной задачей. Эффективность эксплуатации и функционирования объектов зависит также от метеорологических условий. Температура окружающей среды определяет комфортные условия в жилых помещениях, влияет на уровень температуры в теплицах, холодильных установках, которые должны соответствовать нормативным требованиям. Температурные режимы производственных аппаратов и установок в различных условиях эксплуатации обеспечиваются в результате использования теплоизоляционных материалов в применяемых конструктивных элементах.
В связи с этим необходимо провести исследования по разработке теплозащитных покрытий объектов исследования (ОИ) с высокими показателями теплоизоляции корпусов зданий и сооружений, конструктивных элементов производственных аппаратов и установок при обеспечении требований к их эксплуатации [1 – 4].
Теплофизические свойства (ТФС) теплозащитных покрытий, выполненных из теплоизоляционных материалов различной теплопроводности, определяются и контролируются с применением интеллектуальных измерительных систем (ИИС), выполняющих теплофизические измерения по заданному алгоритму с использованием баз знаний, которые адаптированы для ряда предметных областей [5, 6].
База знаний ИИС выполняет функции реализации алгоритмов поискового запроса, извлечения знаний и содержит информацию, позволяющую выполнять поисковые алгоритмы поиска, отличающиеся точностью и быстродействием информационных запросов, непротиворечивостью информационных данных и полнотой поиска [7 – 10]. При разработке алгоритмического обеспечения баз знаний ИИС проведен ряд научных исследований на основе интеллектуальных процедур классификации объектов исследования, распознавания образов, алгоритма извлечения требуемой информации и знаний в соответствующей предметной области, создания математической модели, применяющейся в процессе запроса информации из соответствующей предметной области пользователем ИИС.
Применение искусственного интеллекта, осуществление принятия решения в интеллектуальных системах с учетом неопределенности измерений, а также информационных и цифровых технологий позволили решить поставленные задачи исследования.
Цель исследования – сокращение времени формирования информационных данных в базе знаний и их извлечения. Кроме того, необходимо обеспечить точность и полноту поиска требуемой информации, повысить оперативность принятия решений по выбору условий проведения теплофизических измерений в неопределенных условиях.
Достижение поставленной цели осуществляется на основе решения ряда задач научных исследований:
- разделения исследуемых материалов на отдельные классы по основному признаку класса (теплопроводность) с использованием методики классификации при определении взвешенного евклидова расстояния;
- формирования информационной среды при разработке ИИС с базой знаний для различных предметных областей;
- применения математической модели для выполнения поисковых запросов пользователей в базах знаний с адаптацией к предметным областям;
- использования интерпретатора при выборе программным способом одного из разработанных продукционных правил при реализации методики классификации объектов;
- формирования алгоритма извлечения знаний и поиска информации, записанной в базе знаний системы.
Методика классификации исследуемых объектов
При проведении теплофизических измерений ИИС выполняют функцию распознавания образов при контроле теплофизических параметров объектов в широком диапазоне теплопроводности и в условиях неопределенности [5, 11]. Для повышения достоверности и точности полученных данных о коэффициентах теплопроводности λ объектов исследования (строительных материалов, теплоизоляционных, композитных и др.) необходимо предварительно провести их классификацию в соответствии с предложенной методикой.
Постановка задачи классификации: необходимо объекты исследования , приведенные в виде матрицы А, разделить на ряд заданных классов. Интеллектуальная измерительная система осуществляет контроль λ материалов ОИ, представленных с использованием множества
, (1)
где – идентификатор i-го ОИ; В – виды исследуемых объектов.
В формализованном виде задача классификации объектов исследования может быть представлена в следующем виде. На основе множества (1) разделение ОИ на n определенных классов осуществляется при выполнении ряда условий. Объекты исследования для одного класса характеризуются близостью по общим признакам (теплофизическим свойствам). Мерой близости является определенное заданное расстояние между и в -мерном пространстве; ; , : ; . «Близость» объектов анализируется на основе взвешенного евклидова расстояния
, (2)
где – весовые коэффициенты m-х показателей (i-го и j-го объектов); – интервальные и средние показатели соответственно.
Согласно известной методики классификации материалов выполняется оценка близости ОИ. При этом используется формула (2) при расчете взвешенного евклидова расстояния.
Для этого:
- задается число классов k и виды представителей (объектов) классов ;
- по характерным признакам (показателям) классов находят общие один-два признака, по которым объекты разделяют на классы (классифицируют);
- для каждого вида класса рассчитываются пороговые значения расстояний , ;
- рассчитывается евклидово расстояние , , , где – число видов ОИ в матрице А в результате определения представителей классов (при этом ), по формуле (2), затем принимается решение об отнесении объекта к определенному классу по теплопроводности;
- задача классификации будет решена, если все объекты исследования распределены по классам в соответствии с их теплопроводностью, в случае принадлежности объекта условно к какому-либо классу объект должен быть отнесен в дополнительный класс .
Классификация объектов выполняется по основному признаку – теплопроводности λ материалов. Предложенная методика классификации позволяет разделить объекты на следующие классы: теплоизоляционные (низкой теплопроводности λн – до 0,2 Вт/(м·К)), полимерные (средней теплопроводности λср – до 0,3 Вт/(м·К)), строительные (высокой теплопроводности λв – до 1,0 Вт/(м·К)).
Применение методики классификации объектов исследования с использованием ИИС способствует принятию рациональных решений при выборе режимных параметров теплофизических измерений, метода и алгоритма определения ТФС объектов.
Информационная среда формирования баз знаний интеллектуальных измерительных систем
Базы знаний ИИС в виде знаний и данных формируются в созданной информационной среде на основе применения цифровых и информационных технологий. При контроле теплофизических свойств объектов исследования осуществляется принятие решения в процессе информационного поиска в базе знаний о соответствии полученной информации пользователем сформированному запросу [10].
Информационная среда создается в структурированном виде с адаптацией к предметным областям исследования, формируется в целях создания информационного модуля, основными задачами которого является решение поставленных задач. В информационной среде проектируется интеллектуальная измерительная система в комплекте с базой знаний, в которой извлекается информация, отличающаяся полнотой и точностью. Пополнение базы знаний и расширение информационных возможностей осуществляется за счет приобретенных знаний. Базы знаний ИИС содержат также описания математических моделей, используемых для применения методов и алгоритмов при решении задач достижения необходимой точности определения параметров и характеристик объектов исследования.
На структурной схеме (рис. 1) приведены основные компоненты, которые определяют функциональное назначение информационной среды при формировании баз знаний интеллектуальных измерительных систем. В базах знаний ИИС постоянно обновляется информационное содержание с использованием интерактивных электронных технических руководств (ИЭТР). В процессе проектирования баз знаний пополнение информации выполняют эксперты, на этапе эксплуатации систем информацию представляют пользователи.
Рис. 1. Структура информационной среды при формировании баз знаний интеллектуальных измерительных систем
Математическая модель поискового запроса
В информационной среде ИИС не только формируются базы знаний, но и разрабатывается математическая модель для составления поискового запроса пользователя [12 – 14].
Математическая модель поискового запроса требуемых данных пользователем сформирована в виде зависимости
здесь – поисковые запросы; – множество классов объектов с различной теплопроводностью; – множество запросов поиска информационных данных; – множество правил, используемых для извлечения знаний при классификации объектов с диапазоном теплопроводности d.
Вектора запроса W позволяет получить требуемую информацию пользователю об объектах исследования на основе поискового запроса
,
где q – идентификаторы свойств i-х ОИ.
Алгоритм поиска информации и извлечения из базы знаний ИИС
Разработка базы знаний интеллектуальной измерительной системы предполагает создание алгоритма извлечения знаний в процессе определения ТФС материалов, к которым относятся строительные, теплоизоляционные, композитные и др. [12 – 14]. Информация о характеристиках и параметрах материалов как объектах исследования в формализованном виде представлена в базе знаний ИИС с учетом внешних и внутренних влияющих факторов. Структура базы знаний представлена в виде комплекса баз данных, содержащих декларативные знания, которые могут быть для различных предметных областей объектов исследования.
Пользователь и эксперт обращаются к базе знаний для извлечения информации и ее пополнения с помощью пользовательского интерфейса. В интеллектуальных измерительных системах при извлечении информационных данных из базы знаний рекомендуется применять ИЭТР, которые позволяют представить необходимую информацию пользователям в заданном виде в соответствии с их уровнем знаний в области теплофизики и измерительных средств.
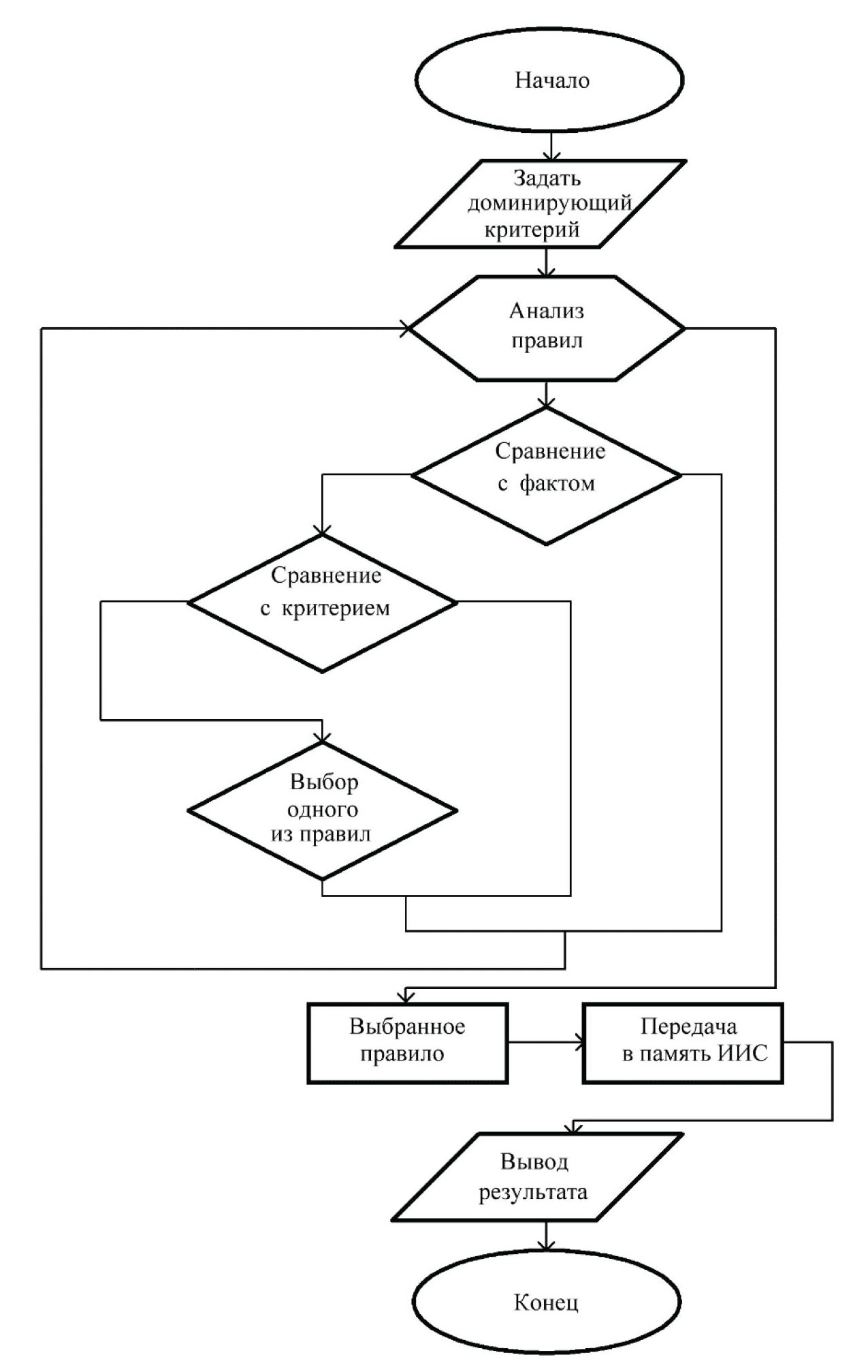
Необходимое правило из заданных в базе знаний правил определяется методом перебора с помощью интерпретатора. Интерпретатор является программой, имитирующей логические выводы экспертов. Блок-схема программы для выбора правил с использованием интерпретатора приведена на рис. 2.
Рис. 2. Блок-схема программы для выбора правил с использованием интерпретатора
Функциональное назначение интерпретатора следующее:
- выполнение просмотра записанных информационных данных в рабочую память интеллектуальной измерительной системы, сформированного комплекса правил, содержащихся в базе знаний; размещение в рабочей памяти новой информации;
- поэтапный контроль и просмотр информации, содержащейся в процедурных правилах.
Извлечение знаний осуществляется на основе управления общением с пользователями, в процессе которого пользователи сообщают информационные данные в том случае, когда их не хватает, чтобы осуществить очередное правило, и сохраняется уже полученная информация пользователем.
В алгоритме извлечения знаний структурные компоненты алгоритма программным способом осуществляют вывод соответствующей информации и управление процессом вывода на основе использования набора продукционных правил. Так, при решении задачи классификации материалов по доминирующему признаку – теплопроводности материалов, применяется следующий набор продукционных правил:
ЕСЛИ d1, d1 = 0,02…0,2, ТО ОИ Xн;
ЕСЛИ d2, d2 = 0,21…0,5, ТО ОИ Xср;
ЕСЛИ d3, d3 = 0,51…1,0, ТО ОИ Xв,
где di – диапазоны λ i-го класса объектов (i = 1, …, 3).
Правила реализуются, когда условия, а также данные запросов пользователей будут отвечать правилам левой части.
Упорядочение процесса использования продукционных правил при реализации механизма вывода осуществляют управляющие компоненты, которые решают также следующие основные задачи:
- согласно имеющимся данным и запросам пользователей выполняется сопоставление образца правил;
- в случае одновременного применения набора правил для определенной измерительной ситуации выбирается правило по заданному критерию для получения пользователем требуемой информации;
- если совпадают факты образца правил и рабочей памяти, то продукционное правило реализуется;
- как только продукционное правило срабатывает, то заключение записывается в оперативной памяти.
Интерпретатор программным способом реализует ряд циклов при выборе правил, включающих сравнение продукционных правил, срабатывание образцов правил, запись заключений в память ИИС (см. рис. 2). Каждый цикл включает вышеперечисленные операции, при этом срабатывает одно из правил. При срабатывании ряда правил за цикл интерпретатором программным способом выбирается одно правило, используемое в данном цикле. Определение используемых правил на основе интерпретатора с применением определенного критерия для выбора продукционного правила позволяет осуществить извлечение знаний для пользователей ИИС и представление их в требуемом виде.
Результаты экспериментальных исследований объектов с использованием базы знаний ИИС
Проведены экспериментальные исследования теплоизоляционных и строительных материалов при неопределенных условиях с учетом влияния внешних и внутренних факторов. Результаты экспериментальных исследований с использованием базы знаний ИИС представлены в табл. 1.
Таблица 1. Экспериментальные исследования ТФС объектов исследования
Объекты исследования | Справочные значения и | Измеренные данные | Относительная погрешность, % | |||
, м2/c· | , Вт/(мK) | , м2/c· | , Вт/(мK) | |||
Полимермодифицированный материал | 1,09 | 0,195 | 1,11 | 0,200 | 1,83 | 2,56 |
Рипор | 4,61 | 0,028 | 4,66 | 0,027 | 1,08 | 3,57 |
Гетинакс | 3,41 | 0,250 | 3,52 | 0,260 | 3,22 | 4,00 |
Кирпич силикатный | 18,40 | 0,600 | 18,99 | 0,620 | 3,21 | 3,33 |
Асфальтобетон | 10,70 | 0,770 | 10,30 | 0,800 | 3,73 | 3,89 |
Мрамор | 41,30 | 0,960 | 42,94 | 0,990 | 3,97 | 3,13 |
Эксперименты проводились с применением ИИС для определения теплофизических параметров объектов. В качестве образцовой меры использовался полимермодифицированный материал.
Экспериментальные исследования теплоизоляционных и строительных материалов позволяют установить, что разработка информационной среды функционирования ИИС и алгоритма извлечения необходимых информационных данных из базы знаний при контроле теплофизических параметров объектов обеспечивают точность определения теплофизических свойств объектов исследования. В таблице 1 показано, что относительная погрешность измерения ТФС материалов находится в пределах 4 %.
Заключение
Решена задача классификации объектов исследования по основному их признаку – теплопроводности, что позволяет провести адаптивные измерения теплофизических свойств материалов. Созданная информационная среда служит основой для реализации алгоритма работы интеллектуальной измерительной системы и применения базы для точного определения теплофизических свойств объектов. Математическая модель позволяет осуществить информационный поисковый запрос пользователя ИИС с адаптацией к предметным областям исследования. Алгоритм поиска и извлечения информационных данных из базы знаний с использованием интерпретатора и комплекса продукционных правил применяется для расширения функциональных возможностей интеллектуальных измерительных систем.
About the authors
Z. M. Selivanova
TSTU
Author for correspondence.
Email: selivanova_zm@mail.ru
Doctor of Technical Sciences, Professor of the Department of Design of Radio-Electronic and Microprocessor Systems
Russian Federation, TambovK. V. Skomorokhov
TSTU
Email: selivanova_zm@mail.ru
Postgraduate student of the department "Design of radio-electronic and microprocessor systems"
Russian Federation, TambovReferences
- SP 50.13330.2012. Svod pravil. Teplovaya zashchita zdaniy [Code of Practice. Thermal protection of buildings], 139 p. available at: https://domdobro.ru/upload/iblock/416/416620b2de11e1f374f83179a15eb7a1.pdf (accessed 10 September 2024).
- Salakhutdinov G.M. Teplovaya zashita v kosmicheskoi tehnike [Thermal protection in space technology], Moscow: Znaniye, 1982, 64 p. (In Russ.)
- Avduevsky V.S., Galicia B.M., GlebovG.A. [et al.] Osnovy teploperedachi v aviatsionnoy i raketno-kosmicheskoy tekhnike [The basics of heat transfer in aviation and missile and space technology], Moscow: Mashinostroyeniye, 1975, 623 p. (In Russ.)
- Goryachev N.V., Ergaliev D.S., Poltava A.V. [et al.] Bespilotnye letatelnye apparaty. Problemy proektirovaniya i ekspluatatsii [Unmanned aerial vehicles. Problems of design and operation], Penza: Izdatel’stvo PGU, 2023, 322 p. (In Russ.)
- Selivanova Z.M. Intellektualizatsiya informatsionno-izmeritel'nykh sistem nerazrushayushchego kontrolya teplofizicheskikh svoystv tverdykh materialov: monografiya [Intellectualization of information and measuring systems of non-destructive control of thermophysical properties of solid materials], Moscow: Mashinostroyeniye-1, 2006, 207 p. (In Russ.)
- Selivanova Z.M., Kurenkov D.S. [Intelligent information-measuring system for remote monitoring of quality parameters of thermal insulation materials under the influence of destabilizing factors], Transactions of the Tambov State Technical University, 2020, vol. 26, no. 1, pp. 6-19, doi: 10.17277/vestnik.2020.01.pp.006-019 (In Russ., abstract in Eng.)
- Pupkov K.A., SkatesV.G. Intellektualnye sistemy [Intellectual systems], Moscow: Izdatel’stvo MGTU im. N.E. Baumana, 2003, 348 p. (In Russ.)
- Andreikov A.V., Andreichikova O.N. Intellektualnye informatsionnye sistemy [Intellectual information systems], Moscow: Finance and statistics, 2004, 424 p. (In Russ.)
- Gaskarov D.V. Intellektualnye informatsionnye sistemy [Intellectual information systems], Moscow: Vysshaya shkola, 2003, 431 p. (In Russ.)
- Gavrilova T.A. Bazy znaniy intellektualnykh sistem [Bases of knowledge of intellectual systems], St. Petersburg: Peter, 2001, 384 p. (In Russ.)
- Vavilov V.P. Teplovye metody nerazrushayushchego kontrolya: spravochnik [Thermal methods of non-destructive control], Moscow: Mashinostroyeniye, 1991, 240 p. (In Russ.)
- Aivazyan S.A., Mkhitaryan V.S. Prikladnaya statistika. Osnovy ekonomometriki [Applied statistics. Fundamentals of economimometric]: in 2 vols., vol. 1, Teoriya veroyatnostey i prikladnaya statistika [Probability theory and applied statistics], Moscow: UNITY-DANA, 2001, 656 p. (In Russ.)
- Golitsina O.L., Maksimov N.V., Popov I.I. Informatsionnye sistemy [Information systems], Moscow: Forum, INFRA-M, 2007, 496 p. (In Russ.)
- Lyubimov A.Yu., Kolbasin D.I. The base of knowledge of thermophysical characteristics of materials for the information and measuring system [Information systems and processes], Tambov, St. Petersburg, Baku, Vienna: Nobelisti, 2008, is 7, p. 49-52. (In Russ.)
Supplementary files





