Automated Complex for Monitoring and Controlling Water and Oxygen Levels in Fish Pond Farms
- Authors: Golovko Y.A.1, Golovko S.V.2
-
Affiliations:
- Astrakhan State University named after V.N. Tatishchev
- Astrakhan State Technical University
- Issue: Vol 30, No 2 (2024)
- Pages: 267-273
- Section: Automation. Information Technology. Control. Instruments
- URL: https://bakhtiniada.ru/0136-5835/article/view/278046
- DOI: https://doi.org/10.17277/vestnik.2024.02.pp.267-273
- ID: 278046
Cite item
Full Text
Abstract
A systematic approach to increasing the efficiency of recirculating water supply (RWS) installations in fishing farms is considered. It is concluded that in order to achieve this goal, it is necessary to expand and automate the RWS functionality by introducing modern information technologies. The developed software and hardware complex will make it possible to autonomously control the optimal conditions for growing fish, eliminate the occurrence of emergency situations leading to its death, and significantly reduce the cost of electrical energy.
Full Text
Введение
За последние десятилетия запасы рыбного продовольствия сильно сократились. Это связано с нерациональным использованием природных ресурсов, браконьерством, техногенным и естественным обмелением рек. Для сохранения и приумножения рыбных запасов, появилась необходимость в создании рыборазводных хозяйств. Деятельность таких предприятий позволит обеспечить население нашей страны качественной и доступной продукцией и повысить импортозамещение.
Продолжительность роста рыбы напрямую зависит от температуры окружающей среды, уровня кислорода в воде и условий содержания. Из этого можно сделать вывод, что скорость выращивания рыбы в природных водоемах значительно ниже, чем в установках замкнутого водоснабжения (УЗВ). Однако существует вероятность возникновения нештатных ситуаций, зависящих как от человеческого фактора, так и от технического состояния системы контроля за жизненно важными параметрами для выращивания рыбы [1, 2].
В соответствии с Постановлением правительства РФ от 17 июня 2015 г. № 600 «Об утверждении перечня объектов и технологий, которые относятся к объектам и технологиям высокой энергетической эффективности» разрабатываемый программно-аппаратный комплекс (ПАК) решит проблему сокращения потребления электроэнергии при работе установки в определенном режиме, избегая бесконтрольной эксплуатации насосных установок. Это позволит увеличить срок работы оборудования и сократить дополнительные расходы на ремонт и покупку нового [3, 4].
Структурное и функциональное проектирование программно-аппаратного комплекса
Разработанный ПАК предназначен для непрерывной и автономной работы. Он берет на себя такие функции, как управление насосными установками, контроль оптимальной температуры воды, предоставление данных оператору с установленных датчиков и оповещение о возникновении аварийного состояния и низком уровне воды. Для нормальной работы ПАК необходимо удостовериться, что все датчики (кислорода, температуры, уровня воды) установлены в соответствии с их характеристиками и требованиями по эксплуатации.
Получение информации об уровне воды, концентрации кислорода и температуре происходит при помощи соответствующих датчиков и передается на автоматизированное рабочее место (АРМ) оператора. Функция дополнительного оповещения об аварийных ситуациях в системе выполняется с помощью установки GSM/GPRS-модуля.
Рис. 1. Структурная схема программно-аппаратного комплекса
На рисунке 1 представлено взаимодействие микроконтроллера с комплектующими, входящими с состав ПАК. Микроконтроллер является главным элементом ПАК, используется для сбора данных с датчиков, приема и отправления sms-сообщений при помощи GSM/GPRS-модуля и осуществляет управление внешними устройствами.
Данные с датчиков (температуры, кислорода и уровня воды) передаются на микроконтроллер, затем на дисплей АРМ в целях отслеживания текущего состояния оператором. Микроконтроллер подает сигнал о работе насоса, аэратора и нагревательного элемента в зависимости от полученных данных. При отсутствии сигнала с какого-либо датчика включается аварийный режим системы управления.
Рис. 2. Функциональная схема программно-аппаратного комплекса
Общая функциональная схема ПАК, в которой продемонстрированы все основные блоки и протоколы передачи информации между ними, показана на рис. 2.
При разработке ПАК также учтены следующие программно-технические решения:
- – предельное время ожидания ответа оператора – не более 30 с;
- – вероятность потери информационного сообщения – не более 0,1 %;
- – устойчивость к сетевым перегрузкам;
- – возможность дальнейшего развития ПАК в направлении расширения функционала, производительности, масштабируемости существующих функций.
Срок эксплуатации ПАК определяется сроком устойчивой работы аппаратных средств вычислительных комплексов, своевременным проведением работ по замене (обновлении) аппаратных средств, сопровождению программного обеспечения ПАК и его модернизации.
Разработка программы и интерфейса для мониторинга системы
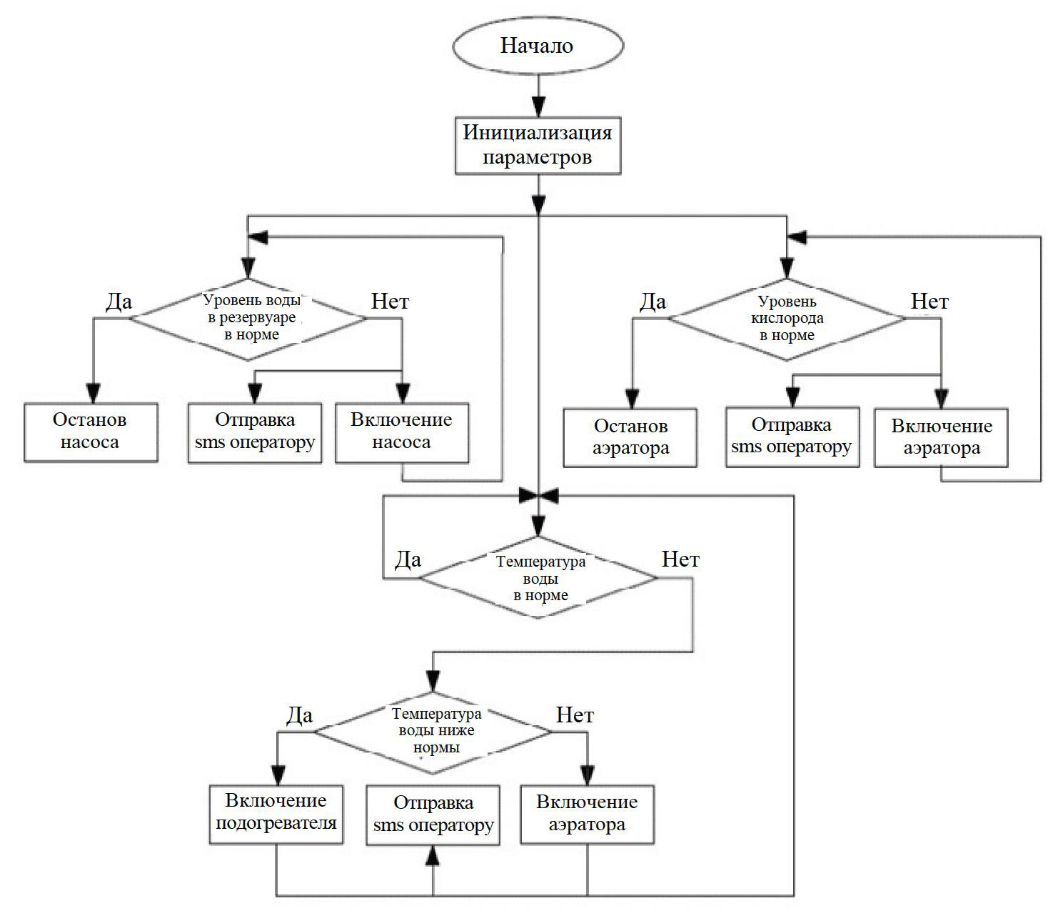
В основе программного обеспечения ПАК лежит следующий алгоритм работы микроконтроллера (рис. 3). На первом этапе контроллер опрашивает датчики и сравнивает их показания с допустимыми значениями. Если уровень воды ниже заданного значения, то контроллер подает сигнал на запуск водяного насоса, который работает до тех пор, пока резервуар не заполнится до рекомендованного объема. Если вода в резервуаре находится на достаточном уровне, тогда система проверяет значения кислорода в воде и температуры. В случае, когда кислород находится в нормально допустимом диапазоне (8,3…9,2 мг/л), аэратор выключен. При снижении уровня допустимой концентрации кислорода, контроллер запускает аэратор до тех пор, пока уровень кислорода в воде не придет в норму [5].
Рис. 3. Алгоритм работы программно-аппаратного комплекса
Если температура воды повышается до 26 °С, тогда в независимости от уровня кислорода включается аэратор, так как это позволят снизить ее показания на несколько градусов. Если температура достигает значений ниже 20 °С, то включается водонагреватель.
На автоматизированном рабочем месте оператора будет отображаться весь протекающий процесс в УЗВ, а также данные, полученные с датчиков. Программа АРМ использует библиотеки pySerial для работы с последовательным портом и Tkinter для создания интерфейса (рис. 4).
Код написан на языке Arduino C, который основан на C/C++, в среде разработки Arduino IDE. Программа представляет собой цельный скрипт, предназначенный для микроконтроллера на печатной плате. Для работы с датчиками и другими дополнительными модулями использованы соответствующие библиотеки: SoftwareSerial, Dallas Temperature, OneWire, LCD_1602_RUS. В качестве платформы для ПАК выбран контроллер Arduino UNO.
Для Arduino используем библиотеку SoftwareSerial, которая эмулирует программную работу последовательного порта для связи с модулем SIM900. На Arduino уже присутствует аппаратный последовательный порт, но он не доступен для обмена данными с компьютером.
Рис. 4. Фрагмент программного кода автоматизированного рабочего места оператора
Дополнительно используется библиотека для работы с датчиком температуры DallasTemperature. Она предполагает совместную работу с библиотекой OneWire, поэтому ее следует тоже подключить. Библиотека LCD_1602_RUS необходима для работы с дисплеем. Через данную библиотеку выводим полученную с датчиков информацию на дисплей.
Программа начинается с объявления переменных, инициализацией экземпляров и библиотек. Первая функция, которая запускается, – Setup. Здесь назначаются порты, настраивается последовательный порт и проводится проверка модуля связи, чтобы убедиться, что он подключен и исправен. Функция Loop – основное тело программы, она выполняется бесконечно, в ней постоянно идет опрос датчиков и обновление информации на дисплее.
Программа для микроконтроллера и АРМ связаны между собой, то есть при изменении параметров на микроконтроллере, это отобразится на АРМ и наоборот (рис. 5).
Рис. 5. Прототип интерфейса программно-аппаратного комплекса
Заключение
Введение в эксплуатацию разработанного программно-аппаратного комплекса позволит существенно снизить потребление электрической энергии, увеличить срок службы оборудования и минимизировать риски, связанные с гибелью рыбы из-за непредвиденных ситуаций, и, как следствие, уменьшить себестоимость продукции.
About the authors
Yu. A. Golovko
Astrakhan State University named after V.N. Tatishchev
Author for correspondence.
Email: pjulia2014@yandex.ru
кандидат технических наук, доцент кафедры информационных технологий
Russian Federation, AstrakhanS. V. Golovko
Astrakhan State Technical University
Email: pjulia2014@yandex.ru
кандидат технических наук, доцент кафедры «Электрооборудование и автоматика судов»
Russian Federation, AstrakhanReferences
- available at: https://www.agroinvestor.ru//technologies/article/31107-ryba-pod-prismotrom (accessed 06 March 2024).
- Golushkov N.A., Kokuev A.G. [Integrated platform for monitoring the aquatic environment of a pond farm], Integrirovannaya platforma monitoringa vodnoy sredy prudovogo khozyaystva [Bulletin of ASTU. Series: Management, Computer Engineering and Computer Science], 2023, no. 1, pp. 57-63. doi: 10.24143/2073-5529-2023-1-57-63 (In Russ., abstract in Eng.)
- available at: https://base.garant.ru/71095216/ (accessed 06 March 2024).
- Burtsev I.A. [Recommendations for increasing the efficiency of artificial reproduction of sturgeon species], Trudy VNIRO [Proceedings of VNIRO], 2015, vol. 153, pp. 165-174. (In Russ.)
- Ivanov A.A. Fiziologiya ryb [Physiology of fish], Moscow: Mir, 2003, 284 p. (In Russ.)
Supplementary files







