ВЫЧИСЛЕНИЕ СВЯЗНЫХ КОМПОНЕНТ ДОПОЛНЕНИЯ К АМЕБЕ МНОГОЧЛЕНА ОТ НЕСКОЛЬКИХ КОМПЛЕКСНЫХ ПЕРЕМЕННЫХ
- Авторы: Жуков Т.А.1, Садыков Т.М.1
-
Учреждения:
- Российский экономический университет им. Г.В. Плеханова
- Выпуск: № 2 (2023)
- Страницы: 36-45
- Раздел: КОМПЬЮТЕРНАЯ АЛГЕБРА
- URL: https://bakhtiniada.ru/0132-3474/article/view/137618
- DOI: https://doi.org/10.31857/S0132347423020164
- EDN: https://elibrary.ru/MHCDUI
- ID: 137618
Цитировать
Полный текст
Аннотация
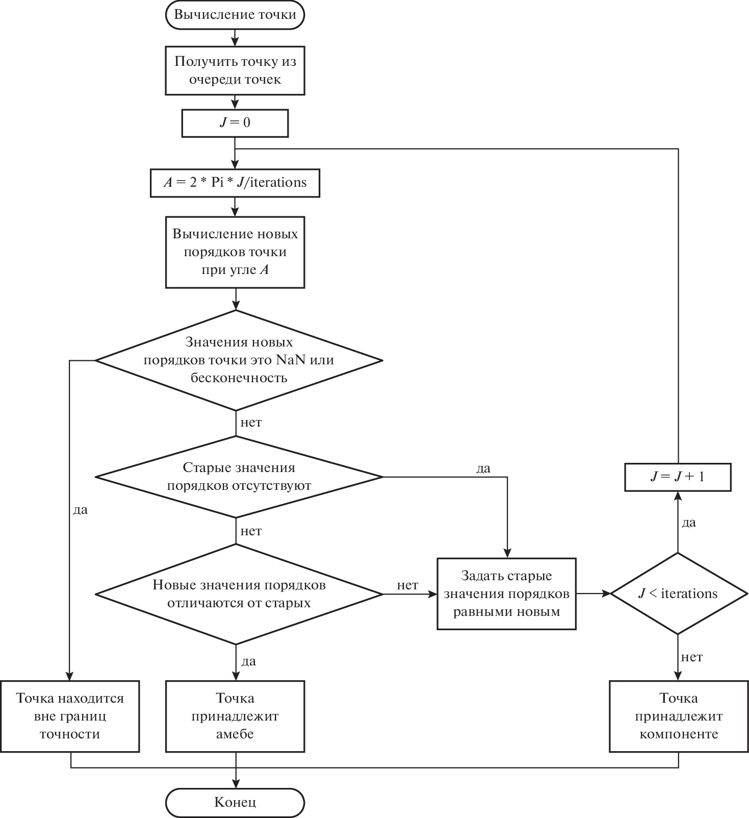
В настоящей работе предложен метод вычисления и визуализации амебы многочлена Лорана нескольких комплексных переменных, применимый в произвольной размерности. Разработанные на основе этого метода алгоритмы реализованы в виде общедоступного сетевого сервиса http://amoebas.ru/, позволяющего осуществлять интерактивный расчет амеб многочленов двух переменных и содержащего набор рассчитанных амеб и их сечений в более высоких размерностях. Тестирование корректности и скорости работы предложенных алгоритмов осуществлено с использованием набора оптимальных многочленов двух, трех и четырех переменных, для генерации которых применен функционал системы компьютерной алгебры Mathematica. Разработанный программный код позволяет, в частности, осуществлять генерацию оптимального гипергеометрического многочлена от произвольного числа переменных с носителем в произвольном зонотопе, заданном набором порождающих векторов.
Об авторах
Т. А. Жуков
Российский экономический университет им. Г.В. Плеханова
Email: Zhukov.TA@rea.ru
Россия, 117997, Москва, Стремянный пер., 36
Т. М. Садыков
Российский экономический университет им. Г.В. Плеханова
Автор, ответственный за переписку.
Email: Sadykov.TM@rea.ru
Россия, 117997, Москва, Стремянный пер., 36
Список литературы
- Абрамов С.А., Рябенко А.А., Хмельнов Д.Е. Лорановы, рациональные и гипергеометрические решения линейных -разностных систем произвольного порядка с полиномиальными коэффициентами // Программирование, 2018, No 2. С. 60–73.
- Gelfand I.M., Kapranov M.M., Zelevinsky A.V. Discriminants, resultants, and multidimensional determinants. Birkhäuser, 1994.
- Viro O. What is an amoeba? // Notices of the AMS. 2002. V. 49. Issue 8. P. 916–917.
- Cherkis S.A., Ward R.S. Moduli of monopole walls and amoebas // J. High Energy Physics. 2012. Issue 5. 90.
- Fujimori T., Nitta M., Ohta K., Sakai N., Yamazaki M. Intersecting solitons, amoeba, and tropical geometry // Physical Review D – Particles, Fields, Gravitation, and Cosmology. 2008. V. 78. Issue 10. 105004.
- Kenyon R., Okounkov A., Sheffield S. Dimers and amoebae // Ann. Math. 2006. V. 163. P. 1019–1056.
- Passare M., Pochekutov D., Tsikh A. Amoebas of complex hypersurfaces in statistical thermodynamics // Mathem. Physics, Analysis, and Geometry. 2013. V. 16. Issue 1. P. 89–108.
- Zahabi A. Quiver asymptotics and amoeba: Instantons on toric Calabi–Yau divisors // Physical Review D. 2021. V. 103. Issue 8. 086024.
- Maeda T., Nakatsu T. Amoebas and instantons // International Journal of Modern Physics A. 2007. V. 22. Issue 5. P. 937–983.
- Mikhalkin G. Real algebraic curves, the moment map and amoebas // Ann. Math. 2000. V. 151. Issue 2. P. 309–326.
- Forsberg M. Amoebas and Laurent series. 1998. Doctoral thesis presented at Royal Institute of Technology (KTH), Stockholm. ISBN 91-7170-259-8.
- Leksell M., Komorowski W. Amoeba Program: Computing and visualizing amoebas for some complex-valued bivariate expressions // http://qrf.servequake.com/amoeba/AmoebaProgram.pdf
- Rullgård H. Topics in geometry, analysis, and inverse problems. 2003. Doctoral thesis presented at Stockholm University. ISBN 91-7265-738-3. http://www.diva-portal.org/smash/get/diva2:190169/FULLTEXT01.pdf
- Theobald T. Computing amoebas // Experimental Math. 2002. V. 11. Issue 4. P. 513–526.
- Timme S. A package to compute amoebas in 2 and 3 variables // https://github.com/saschatimme/PolynomialAmoebas.jl
- Theobald T., De Wolff T. Approximating amoebas and coamoebas by sums of squares // Math. of Computation. 2015. V. 84(291). P. 455–473.
- Purbhoo K. A Nullstellensatz for amoebas // Duke Math. J. 2008. V. 141. Issue 3. P. 407–445.
- Forsgård J., Matusevich L.F., Mehlhop N., De Wolff T. Lopsided approximation of amoebas // Math. of Computation. 2018. V. 88. P. 485–500.
- Anthony E., Grant S., Gritzmann P., Rojas J.M. Polynomial-time amoeba neighborhood membership and faster localized solving // Mathematics and Visualization. 2015. V. 38. P. 255–277.
- Bogdanov D.V., Kytmanov A.A., Sadykov T.M. Algorithmic computation of polynomial amoebas // Lecture Notes in Computer Science (including subseries Lecture Notes in Artificial Intelligence and Lecture Notes in Bioinformatics). 2016. V. 9890. P. 87–100.
- Nisse M., Sadykov T.M. Amoeba-shaped polyhedral complex of an algebraic hypersurface // J. Geom. Analysis. 2019. V. 29. Issue 2. P. 1356–1368.
- Bogdanov D.V., Sadykov T.M. Hypergeometric polynomials are optimal // Math. Z. 2020. V. 296. Issue 1–2. P. 373–390.
- Forsberg M., Passare M., Tsikh A.K. Laurent determinants and arrangements of hyperplane amoebas // Adv. Math. 2000. V. 151. P. 45–70.
- Klausen R.P. Kinematic singularities of Feynman integrals and principal A-determinants // J. High Energy Physics. 2022. Issue. 2. 4.
Дополнительные файлы







