Half-Sandwich Iminophosphonamide Rhodium Complexes as Highly Efficient Catalysts for Dehydrogenation of Dimethylamine-Borane
- Authors: Nekrasov R.I.1, Peganova T.A.1, Kal´sin A.M.1, Belkova N.V.1
-
Affiliations:
- Nesmeyanov Institute of Organoelement Compounds, Russian Academy of Sciences
- Issue: Vol 50, No 6 (2024)
- Pages: 394-401
- Section: Articles
- URL: https://bakhtiniada.ru/0132-344X/article/view/269424
- DOI: https://doi.org/10.31857/S0132344X24060053
- EDN: https://elibrary.ru/MVDOVM
- ID: 269424
Cite item
Full Text
Abstract
The dehydrogenation of dimethylamine-borane (DMAB) catalyzed by the iminophosphonamide rhodium(III) complexes [Cp*RhCl{Ph2P(N–p-Tol)(NR)}] (Iа, R = p-Tol; Ib, R = Me) in situ formed fulvene [(η4-C5Me4CH2)Rh(NPN)] (IIa, IIb) and diene [(η4-C5Me5H)Rh(NPN)] (IIIa, IIIb) rhodium(I) derivatives is studied. Catalysts IIIa and IIIb turn out to be the most active and demonstrate a TOF activity of 110 (IIIа) and 540 h–1 (IIIb) at 40°С in toluene. The activity decreases significantly in more polar and coordinating THF. At the same time, the rate of DMAB dehydrogenation by complexes Iа and Ib is lower by 10–30 times, and fulvene complexes Iа and Ib are rapidly deactivated after the active initial period (<20% conversion). The kinetic studies show that the reaction has the first order with respect to the substrate and catalyst. The model 11В NMR experiments confirm that the reaction proceeds via the intermediate formation of a monomer Me2N=BH2, which rapidly dimerizes to (Me2N–BH2)2. The mechanism of DMAB dehydrogenation with the formation of unstable hydride intermediate [Cp*RhH{Ph2P(N–p-Tol)(NR)}] (IVa, IVb) is proposed on the basis of the preliminarily 31Р NMR results and published data.
Full Text
Амин-бораны RR´NH · BH3 рассматриваются как соединения для химического хранения водорода, а также как соединения-предшественники для создания BN-керамики и новых полимерных материалов — так называемых неорганических полимеров [1–5]. Каталитическое дегидрирование — дегидросочетание и дегидрополимеризация — амин-боранов являются предметом активных исследований, поскольку разработка надежных, устойчивых и управляемых процессов остается во многом нерешенной задачей. Множество разработанных катализаторов дегидрирования действуют, в том числе посредством различных механизмов взаимодействия металл–лиганд [6–13], и в литературе продолжают появляться новые комплексы [14–16]. Обратимое переключение между различными режимами координации, обнаруженное в этих соединениях, показывает разнообразные варианты активации и образования полярных и неполярных связей как путем последовательности окислительного присоединения / восстановительного элиминирования, так и без изменения степени окисления центрального атомы металла.
В настоящей работе представлены предварительные результаты дегидрирования диметиламин-борана (ДМАБ, Me2NH–BH3), катализируемого иминофосфонамидными комплексами родия(III) [Сp*RhCl(NPN)] (Ia, NPN = Ph2P(N–p-Tol)2; Ib, NPN = Ph2P(N– p-Tol)(NMe)), а также получающимися in situ комплексами родия(I) – фульвеновыми комплексами [(η4-C5Me4CH2)Rh(NPN)] (IIa, IIb) и предположительно диеновыми комплексами [(η4-C5Me5H)Rh(NPN)] (IIIa, IIIb).
ЭКСПЕРИМЕНТАЛЬНАЯ ЧАСТЬ
Все эксперименты проводили в атмосфере аргона с использованием техники Шленка в растворителях, очищенных стандартными методами. Спектры ЯМР 1H, 31P{1H} и 11B{1H} регистрировали на спектрометрах Bruker AMX 400 и Varian iNova 400. Химические сдвиги в спектрах ЯМР указаны в значениях м.д. (δ) относительно тетраметилсилана в качестве внутреннего стандарта (спектры ЯМР 1H), 85% H3PO4 и BF3 · OEt2 в качестве внешнего стандарта (спектры ЯМР 31P и 11B соответственно). Дейтерорастворители C6D6 и толуол-d8 перед использованием сушили от следов влаги и кислорода воздуха над бензофенон-кетилом натрия. Комплексы [Cp*RhCl2]2 [17] и [Сp*RhCl(NPN)] (Ia, Ib) [18] получали по известным методикам. ДМАБ приобретали в Sigma-Aldrich и дополнительно очищали возгонкой в вакууме. Гексаметилдисилазид натрия Na[N(SiMe3)2синтезировали по методике [19].
Каталитические исследования проводили в стандартном эксперименте. Предварительно приготовленный раствор ДМАБ (0.163 М в толуоле, 1.85 мл, 0.30 ммоль) переносили в двугорлую круглодонную колбу на 30 мл, снабженную трехходовым клапаном и плотно прилегающей резиновой септой. Смесь термостатировали при 40°С. Необходимое количество катализатора (1–4 мол. %, 3–12 мкмоль) переносили в раствор ДМАБ при перемешивании либо в твердом виде (Ia, Ib), либо шприцем свежеприготовленный раствор IIa, IIb или IIIa, IIIb (0.025 M в толуоле, 0.24 мл). Мониторинг выделения водорода из ДМАБ проводили с помощью прибора Man on the Moon 203 X102 kit, соединенного посредством беспроводной сети к программному обеспечению, которое выводило на компьютер в режиме online зависимость давления от времени в течение 2–6 ч [10]. Время начинали отсчитывать с момента введения катализатора. Конечные кинетические данные реферировали с учетом давления толуола в холостом эксперименте при 313 К и использовали при расчете количества эквивалентов Н2. Расчет выполняли в приближении идеального газа (pV = nRT).
Синтез in situ [(η4-C5Me4CH2)Rh{Ph2P(N–p-Tol)(NR)}] (IIa, R = p-Tol; IIb, R = Me). В сосуде Шленка суспендировали хлоридный комплекс Iа (Ib) (15 мкмоль) в 0.55 мл толуола, затем по каплям добавляли раствор NaHMDS (0.38 M в толуоле, 40 мкл, 15 мкмоль) и перемешивали 15 мин. Далее свежеприготовленный in situ раствор IIa (IIb) использовали в каталитических экспериментах в течение 2–4 ч.
Синтез in situ катализатора IIIa (IIIb). В сосуде Шленка суспендировали хлоридный комплекс Iа (75 мг, 110 мкмоль) в 3 мл толуола, затем по каплям добавляли раствор NaBHEt3 в ТГФ (110 мкл, 1.0 М, 110 мкмоль) при –20°С, смесь перемешивали 15 мин и отогревали до комнатной температуры. Желто-зеленый раствор упаривали досуха и сушили 15 мин в вакууме масляного насоса без нагревания. Сухой остаток растворяли в 4.4 мл толуола для приготовления 0.025 М раствора IIIa, IIIb для использования в каталитических экспериментах. NMR 31P (C6D6): IIIa — 40.4 м.д. (д., JPRh = 13.4). IIIb — 47.2 м.д. (д., JPRh = 13.1).
РЕЗУЛЬТАТЫ И ИХ ОБСУЖДЕНИЕ
В недавнем исследовании Nozaki была показана активность бипиридильных комплексов [Cp*Rh(Bipy)(THF)](OTf)2 в каталитическом дегидрировании ДМАБ и высказано предположение об участии гидридных Cp*Rh(III)H и η4-циклопентадиеновых комплексов родия(I) в качестве интермедиатов каталитического цикла [20]. Недавно нами было показано, что взаимодействие иминофосфонамидных комплексов родия(III) [Cp*RhCl{Ph2P(N–p-Tol)(NR)}] (Iа, Ib) с основанием в изопропаноле не приводит к ожидаемым гидридным комплексам [Cp*RhH{Ph2P(N–p-Tol)(NR)}] (IVа, R = p-Tol; IVb, R = Me), а дает фульвеновые комплексы [(η4-С5Me4CH2)Rh{Ph2P(N–p-Tol)(NR)}] (IIа, IIb) [18]. Мы предприняли попытку синтеза гидридов Rh(III) IVа, IVb с использованием NaHBEt3, которые в условиях синтеза дают продукт перегруппировки IIIa, IIIb, и протестировали полученные комплексы III, а также комплексы I, II в дегидрировании ДМАБ.
При обработке суспензии Ia, Ib в толуоле или ТГФ раствором NaHBEt3 (ТГФ) при пониженной температуре происходит образование новых комплексов IIIa, IIIb. В спектре ЯМР 31Р новых соединений наблюдается дублет при 40.4 (IIIа) и 47.2 м.д. (IIIb) с характерной большой константой JPRh = 13.1–13.4 Гц. Так, для иминофосфонамидных комплексов родия(III) константа JPRh не превышает 9 Гц и коррелирует в первую очередь с величиной хелатного угла NRhN (68°–69°). Наблюдаемая для IIIa, IIIb величина JPRh характерна для иминофосфонамидных комплексов родия(I) IIa, IIb (JPRh = 13.6–13.8 Гц) и для 16ē комплексов [Сp*Rh(NPN)]+(PF6–) (Va, Vb) (JPRh = 13.0–14.4 Гц) [18], в которых угол NRhN значительно шире (около 72°). Также в спектре ЯМР 1H (C6D6) комплекса IIIa наблюдается два типа метильных групп Ср*-кольца при 2.20 м.д. (с, 6H) и 0.90 (c, 6H) и один дублет от метильной группы половинной интенсивности при 2.06 м.д. (d, 3JHH = 6.8, 3H), которая спин-спиново связана с квартетом при 1.64 м.д. (кв, J = 6.8, 1Н). При этом NPN-лиганд в IIIа является симметричным и представлен одним набором сигналов от п-толильных заместителей при 2.22 (с, 6H, MeTol) и 6.95 м.д. (с, 8H, HTol), а сигналы от Ph-колец наблюдаются в виде двух сильно уширенных горбов при 7.8–8.2 (4H) и 7.0–7.3 м.д. (6H). По-видимому, эти комплексы являются диеновыми комплексами родия(I) [(η4-C5Me5H)Rh(NPN)] (cхема 1). Комплексы IIIa, IIIb образуются в виде единственного изомера, однако, спектры ЯМР не позволяют однозначно определить эндо-Н или экзо-Н конфигурацию диенового лиганда. Все попытки выделить в чистом виде IIIa, IIIb оказались безуспешны ввиду их высокой чувствительности к следам влаги или воздуха, поэтому эти соединения получали только in situ без выделения, однако для каталитических экспериментов требовалась смена растворителя с полным удалением следов ТГФ (см. далее).
Схема 1. Синтез комплексов IIа, IIb и IIIa, IIIb.
При взаимодействии Iа, Ib с NaHBEt3, по-видимому, первоначально образуются гидридные комплексы IVа, IVb, затем перегруппировывающиеся в IIIa, IIIb. К сожалению, зафиксировать гидридные сигналы методом ЯМР не удалось даже при –20°С по причине высокой скорости перегруппировки. Подобная перегруппировка наблюдалась ранее для ареновых иминофосфонамидных комплексов рутения, в которых удалось охарактеризовать гидридные комплексы [(η6-арен)RuH(NPN)] и η5-циклогексадиенильные продукты [(η5-аренH)Ru(NPN)] внутримолекулярной атаки гидридного лиганда по η6-ареновому кольцу, приводящей исключительно к эндо-Н комплексам [21].
Комплексы Ia, Ib, IIa, IIb и IIIa, IIIb (4 мол. %) были изучены в качестве катализаторов процесса дегидрирования ДМАБ при 40°С в толуоле и ТГФ. В толуоле η4-циклопентадиеновые комплексы IIIa, IIIb демонстрируют очень высокую активность в этом процессе, достигая TOF 110 (IIIа) и 540 ч–1 (IIIb), и реакция заканчивается менее чем за полчаса (рис. 1). В обоих случаях реакция проходит полностью с выделением 1 экв. H2. Однако использование более полярного и координирующего растворителя ТГФ снижает активность катализаторов почти на порядок, и полная конверсия не достигается даже через 3 ч. Важно отметить, что более основный атом азота в IIIb значительно (в 5 раз) увеличивает начальную активность катализатора (<30% конверсии) как в толуоле, так и в ТГФ. Наблюдаемые активности на порядок выше найденных ранее для Cp*Rh(III) комплексов c ê1-N-пиразолатными (TOF 28 ч–1 при 45°С) [22] и 2,2´-бипиридиновыми (TOF 52 ч–1 при 50°С) [20] лигандами и сопоставимы с производительностью наиболее активных катализаторов [(Ph2P(CH2)nPPh2)Rh(H3B–NR3)] (TOF 1250 ч–1 при 25°С) [23] и fac-[(CO)3(бис(NHC))MnBr] (TOF 1200 ч–1 при 60°С) [24] .
Рис. 1. Дегидрирование ДМАБ, катализируемое комплексами IIIa, IIIb в толуоле и ТГФ. Условия: Т = 40°С, [Rh] = 5.8 мМ, [ДМАБ] = 0.145 М, Vр-ра = 2.1 мл.
В то же время каталитические свойства в толуоле соответствующих хлоридных комплексов Ia, Ib и фульвеновых комплексов IIa, IIb оказались многократно хуже, чем у IIIa, IIIb (рис. 2): комплексы Ia, Ib в 10–30 раз менее активны (TOF 25–30 ч-1), а фульвеновые комплексы IIa, IIb быстро дезактивируются уже при конверсии ~20%, несмотря на высокую начальную активность.
Рис. 2. Дегидрирование ДМАБ, катализируемое комплексами Ia, Ib и IIa, IIb в толуоле, в сравнении с IIIa, IIIb. Условия: Т = 40°С, [Rh] = 2.9 мМ, [ДМАБ] = 0.145 М, Vр-ра = 2.1 мл.
Исследования кинетики реакции были проведены с варьированием концентрации IIIb при постоянной начальной концентрации ДМАБ (рис. 3). Реакция имеет первый порядок по ДМАБ и по катализатору, найденная при этом константа скорости второго порядка k2 = 0.54 M–1 с–1 при 40°С.
Рис. 3. Дегидрирование ДМАБ (0.145 М), катализируемое комплексом IIIb при 40°С в толуоле в зависимости от концентрации катализатора: кинетические кривые первого порядка (слева) и зависимость kнабл от [Rh].
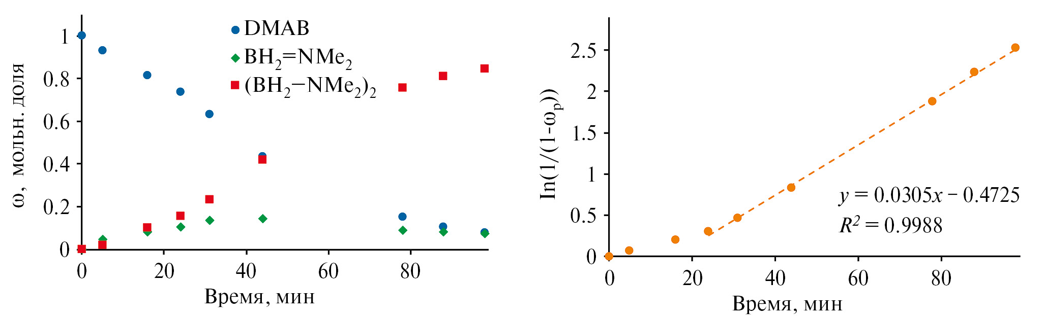
На примере комплекса IIIа была изучена кинетика дегидрирования ДМАБ с мониторингом продуктов реакции методом ЯМР 11B (рис. 4), которая подтверждает первый порядок реакции по субстрату (рис. 5). При этом в результате реакции ожидаемо получается димер (Me2N–BH2)2 (δВ = 5.2 м.д.) с первоначальным накоплением небольших количеств мономера Me2N=BH2 (δВ = 38.1 м.д.), что свидетельствует о димеризации Me2N=BH2 вне координационной сферы атома металла (так называемого off-metal dimerization). В результате была получена константа скорости второго порядка k2 = 0.065 М–1 с–1 при 18°С (рис. 5).
Рис. 4. Кинетика дегидрирования ДМАБ (0.085 М, δВ = 13 м.д.), катализируемого комплексом IIIа (0.008 М) при 18°С в толуоле-d8. Изменения спектра ЯМР 11В смеси.
Рис. 5. Графики изменения относительных концентраций борсодержащих продуктов реакции (слева) и кинетическая кривая первого порядка с расчетом наблюдаемой константы скорости реакции (справа). Условия, как на рис. 4.
Предварительное исследование эволюции комплекса IIIа в процессе катализа методом ЯМР в толуоле-d8, к сожалению, не дало возможности зафиксировать интермедиаты. Сразу же после добавления ДМАБ к раствору катализатора сигнал IIIа исчезает, и никаких новых сигналов не появляется, что, по-видимому, свидетельствует о быстрых для метода ЯМР превращениях промежуточно образующихся комплексов. После окончания катализа в спектре ЯМР 31Р наблюдаются только два сигнала, относящихся к исходному комплексу IIIа (дублет при δP = 40.4 м.д.) и новому неидентифицированному комплексу с сигналом при δP = 37.7 м.д.
Дополнительные эксперименты показали, что комплекс IIIа не реагирует с Me3N · BH3 (ТМАБ), т.е. наличие кислого атома водорода необходимо для инициации каталитического цикла. В недавнем исследовании каталитического дегидрирования ДМАБ бипиридильными комплексами Cp*Rh(III) был предложен механизм с содействием Cp*-лиганда, участвующего в переносе ионов водорода от атома металла с трансформацией в лиганд η4-С5Me5H [20]. Вероятно, предложенный механизм каталитического дегидрирования ДМАБ бипиридильными комплексами Cp*Rh(III) с содействием Cp*-лиганда, участвующего в переносе Rh–H от атома металла с трансформацией в лиганд η4-С5Me5H [20], реализуется и для IIIa, IIIb. На первой стадии происходит координация ДМАБ кислым NH-протоном к нуклеофильному атому родия(I) с образованием диводородной связи B–H···H–CCp* между координированным ДМАБ и протоном лиганда η4-С5Me5H, а последующий перенос протона приводит к выделению H2 и образованию гидридных комплексов [Cp*RhH(NPN)] (IVa, IVb) (cхема 2). Следует отметить, что данный механизм может реализоваться только для эндо-Н изомера комплексов IIIa, IIIb, образующихся, по-видимому, в результате внутримолекулярной перегруппировки гидридных интермедиатов IVa, IVb.
Схема 2. Предполагаемая изомеризация IIIa в IVa под действием ДМАБ, сопровождаемая переносом атома водорода от Сp*H к атому Rh и выделением H2.
В заключение отметим, что иминофосфонамидные комплексы родия, исследованные в данной работе, проявляют высокую активность в каталитическом дегидрировании модельного субстрата — ДМАБ. Наибольшей активностью (на порядок больше полусэндвичевых комплексов родия, описанных ранее в литературе) обладают катализаторы, полученные in situ действием NaHBEt3 на хлоридные комплексы Ia, Ib, и являющиеся, по данным ЯМР, η4-циклпентадиеновыми комплексами IIIa, IIIb. Для выяснения деталей механизма, объясняющего столь высокую активность именно для иминофосфонамидных комплексов родия, нами будут предприняты дополнительные исследования, включающие модельные ЯМР-эксперименты и квантово-химические расчеты.
Авторы заявляют об отсутствии конфликта интересов.
БЛАГОДАРНОСТИ
Авторы выражают благодарность ЦКП ИНЭОС РАН “Центр Исследования строения молекул“, действующему при поддержке Министерства науки и высшего образования РФ, за предоставление доступа к оборудованию для измерения спектров ЯМР.
ФИНАНСИРОВАНИЕ
Работа выполнена при финансовой поддержке Российского научного фонда (грант № 19-13-00459П).
About the authors
R. I. Nekrasov
Nesmeyanov Institute of Organoelement Compounds, Russian Academy of Sciences
Email: nataliabelk@ineos.ac.ru
Russian Federation, Moscow
T. A. Peganova
Nesmeyanov Institute of Organoelement Compounds, Russian Academy of Sciences
Email: nataliabelk@ineos.ac.ru
Russian Federation, Moscow
A. M. Kal´sin
Nesmeyanov Institute of Organoelement Compounds, Russian Academy of Sciences
Email: nataliabelk@ineos.ac.ru
Russian Federation, Moscow
N. V. Belkova
Nesmeyanov Institute of Organoelement Compounds, Russian Academy of Sciences
Author for correspondence.
Email: nataliabelk@ineos.ac.ru
Russian Federation, Moscow
References
- Colebatch A.L., Weller A.S. // Chem. Eur. J. 2019. V. 25. P. 1379. https://doi.org/10.1002/chem.201804592
- Staubitz A., Robertson A.P.M., Manners I. // Chem. Rev. 2010. V. 110. p. 4079. https://doi.org/10.1021/cr100088b
- Du V.A., Jurca T., Whittell G.R., Manners I. // Dalton Trans. 2016. V. 45. P. 1055. https://doi.org/10.1039/C5DT03324A
- Resendiz-Lara D.A., Stubbs N.E., Arz M.I. et al. // Chem. Commun. 2017. V. 53. P. 11701.
- Kumar A., Daw P., Milstein D. et al. // Chem. Rev. 2022. V. 122. P. 385. https://doi.org/10.1021/acs.chemrev.1c00412
- Alig L., Fritz M., Schneider S. et al. // Chem. Rev. 2019. V. 119. P. 2681. https://doi.org/10.1021/acs.chemrev.8b00555
- Glüer A., Förster M., Celinski V. R. et al. // ACS Catal. 2015. V. 5. P. 7214. https://doi.org/10.1021/acscatal.5b02406
- Luconi L., Osipova E. S., Giambastiani G. et al. // Organometallics. 2018. V. 37. P. 3142. https://doi.org/10.1021/acs.organomet.8b00488
- Todisco., S., Luconi., L., Giambastiani., G et al. // Inorg. Chem. 2017. V. 56. P. 4296. https://doi.org/10.1021/acs.inorgchem.6b02673
- Titova. E.M., Osipova. E.S., Pavlov. A.A. et al. // ACS Catal. 2017. V. 7. P. 2325. https://doi.org/10.1021/acscatal.6b03207
- Sewell L.J., Huertos M.A., Dickinson M.E. et al. // Inorg. Chem. 2013. V. 52. P. 4509. https://doi.org/10.1021/ic302804d
- Johnson H.C., Leitao E.M., Whittell G.R. et al. // J. Am. Chem. Soc. 2014. V. 136. P. 9078. https://doi.org/10.1021/ja503335g
- Douglas T.M., Chaplin A.B., Weller A S. et al. // J. Am. Chem. Soc. 2009. V. 131. P. 15440. http://dx.doi.org/10.1021/ja906070r
- Kirkina V.A., Osipova E.S., Filippov O.A. et al. // Mendeleev Commun. 2020. V. 30. P. 276. https://doi.org/10.1016/j.mencom.2020.05.004
- Brodie C.N., Sotorrios L., Boyd T.M. et al. // ACS Catal. 2022, vol. 12. P. 13050. https://doi.org/10.1021/acscatal.2c03778
- Brodie C.N., Boyd T.M., Sotorríos L. et al. // J. Am. Chem. Soc. 2021. V. 143. P. 21010. https://doi.org/10.1021/jacs.1c10888
- White C., Yates A., Maitlis P.M. et al. // Inorg. Synth. 1992. V. 29. P. 228. https://doi.org/10.1002/9780470132609.ch53
- Nekrasov R.I., Peganova T.A., Fedyanin I.V. et al. // Inorg. Chem. 2022. V. 61. P. 16081. https://doi.org/10.1021/acs.inorgchem.2c02478
- Kruger C.R., Niederprum H. // Inorg. Synth. 1966. V. 8. P. 15.
- Pal S., Kusumoto S., Nozaki K. // Organometallics. 2018. V. 37. P. 906. https://doi.org/10.1021/acs.organomet.7b00889
- Sinopalnikova I.S., Peganova T.A., Belkova N.V. et al. // Eur. J. Inorg. Chem. 2018. V. 2018. P. 2285. https://doi.org/10.1002/ejic.20170134423
- Pal S., Iwasaki T., Nozaki K. // Dalton Trans. 2021, V. 50. P. 7938. https://doi.org/10.1039/D1DT01705E
- Dallanegra R., Robertson A.P.M., Chaplin A. B. et al. // Chem. Commun. 2011. V. 47. P. 3763. https://doi.org/10.1039/C0CC05460G
- Gulyaeva E.S., Osipova E.S., Kovalenko S.A. et al. // Chem. Sci. 2024. V. 15. P. 1409. https://doi.org/10.1039/D3SC05356C
Supplementary files









