Interaction of Lyophilic Zinc(II) Porphyrins with Bovine Serum Albumin
- Authors: Koifman O.I.1,2, Lebedeva N.S.1, Yurina E.S.1, Gubarev Y.A.1, Syrbu S.A.1,2, Kiselev A.N.1, Lebedev M.A.1,2
-
Affiliations:
- G.A. Krestov Institute of Solution Chemistry, Russian Academy of Sciences
- Ivanovo State University of Chemistry and Technology
- Issue: Vol 50, No 6 (2024)
- Pages: 374-384
- Section: Articles
- URL: https://bakhtiniada.ru/0132-344X/article/view/269417
- DOI: https://doi.org/10.31857/S0132344X24060034
- EDN: https://elibrary.ru/MVOYPS
- ID: 269417
Cite item
Full Text
Abstract
Palladium-catalyzed heterylation of monobromophenyl-substituted zinc(II) porphyrin with small heterocycles (benzothiazole, benzoxazole, and N-methylbenzimidazole) was carried out. As a result, unsymmetrical heterylphenyl-substituted zinc(II) porphyrins soluble in organic solvents were obtained. The interaction of heteryl-substituted zinc(II) porphyrins with alpha-helical proteins was studied by spectral methods using bovine serum albumin in aqueous organic solvents. It was found that the titration of the zinc(II) porphyrins with albumin in a sodium phosphate buffer involves a number of equilibria including complexation and aggregation. In the case of porphyrins containing N-methylbenzimidazole and benzoxazole residues, self-aggregation processes initiated by absorption of organic solvent molecules by the protein predominate. It was found that more hydrophobic nature of zinc(II) porphyrin with benzothiazole residue promotes the complex formation with the protein. The photochemical properties of zinc(II) porphyrin with a benzothiazole residue, capacity for the photooxidation of the alpha-helical protein, and the high affinity of protein to this porphyrin make it a promising candidate for the potential applicability for photodynamic inactivation.
Full Text
Микробные инфекции во всем мире остаются основной причиной смертности людей [1, 2]. Появление патогенных бактерий с множественной лекарственной устойчивостью является основным фактором, приводящим к возникновению пандемии инфекционных заболеваний. В 2019 году Всемирная организация здравоохранения (ВОЗ) включила устойчивость к противомикробным препаратам (УПП) в десятку крупнейших угроз глобальному здоровью [3]. Таким образом, поиск новых, более эффективных антибактериальных методов лечения стал предметом интенсивных и постоянных исследований [4]. Использование фотодинамической инактивации (ФДИ) в качестве безантибиотического подхода к инактивации патогенных микроорганизмов представляется очень перспективным [5–7]. Порфирины являются наиболее перспективными фотосенсибилизаторами для ФДИ, что обусловлено их уникальными фотохимическими свойствами и практически неограниченной возможностью функционализации для повышения селективности связывания с тем или иным биосубстратом — мишенью [8–10]. Ранее нами были получены положительные результаты по выявлению литической активности грамположительных бактерий стафилококкового ряда водорастворимыми несимметрично замещенными порфиринами, содержащими на периферии порфиринового цикла гетероциклические фрагменты [11]. Следует отметить, что при получении водорастворимых порфиринов возникает ряд проблем: трудоемкий и многостадийный синтез, трудности с очисткой готового вещества. В этом плане более перспективно использование органорастворимых порфиринов как потенциальных фотосенсибилизаторов для инактивации бактерий и патогенов. Один из путей проникновения фотоинактиватора в клетку является взаимодействие с альфаспиральными трансмембранными белками, имеющими высокое сродство к лиофобным соединениям. Трансмембранные белки являются интегральными белками клеточной мембраны, в водных средах они агрегируют и являются седиментационно неустойчивыми, поэтому первичные исследования проводят на модельных альфаспиральных белках — альбуминах. В [12–16] была показана возможность взаимодействия глобулярных белков с гидрофобными природными порфиринами.
Цель настоящей работы — изучение взаимодействия ассиметричных, синтетических порфиринов с альфаспиральными белками на примере бычьего сывороточного альбумина.
ЭКСПЕРИМЕНТАЛЬНАЯ ЧАСТЬ
В работе использовали бычий сывороточный альбумин (БСА), фракция V (Acros Organics). Все растворы готовили в PBS буфере (Sigma-Aldrich) с pH 7.4. Для приготовления растворов использовали воду I типа (18 МОм/см), полученную системой водоочистки UP-2010, ULAB (Китай). Для обеспечения растворимости порфиринов использовали ДМФА (ч.д.а). Растворы готовили таким образом, чтобы концентрация БСА составляла 0.08 мас. %, а концентрация ДМФА не превышала 0.19 М [19, 20]. Растворители перед использованием высушивали и перегоняли. В работе использовали соединения с чистотой не менее 99% (Реахим, ЭКОС-1, Aldrich, Fluka).
Электронные спектры поглощения (ЭСП) и спектры флуоресценции альбумина и его комплексов с порфиринами регистрировали на спектрофотометре AvaSpec-2048 (Avantes BV, Нидерланды) при 25°C в температурно-контролируемой ячейке. В качестве источника возбуждающего света при исследовании флуоресценции альбумина использовали монохроматический светодиод LEDUVTOP-295 (Sensor Electronic Technology, Inc. USA).
Измерения времени жизни флуоресценции проводили с помощью высокопроизводительного спектрометра времени жизни и стационарного состояния флуоресценции FluoTime 300 (Pico Quant, Германия) с лазером 450 нм в качестве источника возбуждения. Функцию отклика прибора (IRF) системы измеряли с помощью сигнала рассеянного света разбавленной суспензии коллоидного диоксида кремния (LUDOX®). Измеряли кривые затухания флуоресценции и получали времена жизни флуоресценции путем реконволюции кривых затухания с использованием программного пакета EasyTau 2 (PicoQuant, Германия).
Квантовый выход синглетного кислорода определяли на основе реакции фотолиза 1,3-дифенилизобензофурана [17] в насыщенном возду-
хом ДМФА по уравнению
где – квантовый выход синглетного кислорода 5,10,15,20-тетрафенилпорфирина, который в ДМФА составляет 0.64 [18]. RStd и R — скорости фотолиза 1,3-дифенилизобензофурана в присутствии стандарта и исследуемого вещества соответственно. Количество света, поглощенного стандартом и исследуемым веществом Iabs, определяли радиометрически с помощью спектрофотометра AvaSpec-2048 (Avantes BV).
Квантовый выход флуоресценции определяли по стандарту ZnTPP по методике, описанной в [19].
ЭСП исследуемых соединений регистрировали в дихлорметане на спектрофотометре UV/VIS Hitachi U2001 (Япония) при комнатной температуре в диапазоне 200–1000 нм. Спектры ЯМР 1H регистрировали на приборе Bruker Avance-500 (США). В качестве внутренних стандартов использовали сигналы растворителей. Масс-спектры MALDI-TOF положительных ионов регистрировали на времяпролетном масс-спектрометре с матрично-ассоциированной лазерной десорбцией Shimandzu AXIMA Confidence (Япония) и на приборе Bruker Daltonics Ultraflex (США). Индивидуальность и чистоту соединений устанавливали методом ТСХ (Silufol)
Синтез 5(4′-бромфенил)-10,15,20-трифенилпорфина (Por). К кипящему раствору 2 мл трифторуксусной кислоты в 250 мл пара-ксилола при пропускании тока азота прибавляли из капельной воронки за 20 мин раствор 5 мл (72 ммоль) пиррола, 3.3 г (18 ммоль) 4-бромбензальдегида и 5.5 мл (54 ммоль) бензальдегида в 50 мл пара-ксилола. Смесь кипятили 40 мин в токе азота и затем 1 ч — в токе воздуха. Раствор охлаждали и нейтрализовали 20 мл 25%-ного раствора аммиака. Ксилол отгоняли с водяным паром, остаток в колбе отфильтровывали, высушивали при комнатной температуре, растворяли в 200 мл хлороформа и хроматографировали на колонке с Al2O3 (II ст. активности по Брокману), элюируя смесью хлороформ–гексан (1 : 1). Cобирали первую темно-красную зону 5-(4′-бромфенил)-10,15,20-трифенилпорфина, содержащую в качестве примеси попутно образующийся тетрафенилпорфин. Элюат упаривали до 5 мл, монобромпорфирин осаждали 50 мл метанола и высушивали при комнатной температуре до постоянного веса. Выход 1.14 г (23%). Rf 0.67 (силуфол, хлороформ). ЭСП (хлороформ), λmax, нм (lgε): 648 (3.63), 590 (3.77), 551 (3.91), 515 (4.26), 491(5.64). Масс-спектр (MALDI-TOF), m/z: рассчитано для С44H29N4Br 693.6312; найдено 694.4227 [M+H]+.
Синтез 5-(4′-бромфенил)-10,15,20-трифенилпорфинат цинка (ZnPor). Растворяли 3 г (4.3 ммоль) Por и 4,7 г (0.021 моль) безводного ацетата цинка в смеси 200 мл метанола и 100 мл хлороформа. Смесь кипятили 1.5 ч, контролируя протекание реакции с помощью ЭСП. Смесь охлаждали, отгоняли избыток растворителя, остаток хроматографировали на колонке с Al2O3 (III ст. активности по Брокману), элюируя хлороформ. Растворитель отгоняли, остаток промывали водой, отфильтровывали и высушивали при комнатной температуре до постоянной массы. Выход 3.3 г (98%).
ЯМР 1H (δ, м.д.): 9.02–8.99 м (2H, H8,12), 8.97–8.96 м (2H, H2,18), 8.27–8.24 м (4H, H3,7,13,17), 8.14–8.12 м (1H, H4-HPh), 7.78–7.73 м (10H; 8H, H2,6-HPh; 2H, H4-HPh), 7.59–7.51 м (8H, H3,5-HPh) (CDCl3). ЭСП: λmax, нм (lgε): 595(3.70), 551(4.14), 424(5.51) (CHCl3). MALDI-TOF MS, m/z: рассчитано для C44H27N4BrZn 757.0156; найдено 757.5608.
Синтез 5-[4′-(1′′,3′′-бензотиазол-2′′-ил)фенил]-10,15,20-трифенилпорфинат цинка (ZnPorS). В колбе на 100 мл, снабженной магнитной мешалкой и обратным холодильником, кипятили при перемешивании в течениe 52 ч смесь 1 г (0.132 ммоль) ZnPor, 0.0592 г (0.264 ммоль) Pd(OAc)2, 0.0575 г (0.264 ммоль) Cu(OAc)2 · H2O, 0,34 г (0,132 ммоль) трифенилфосфина, 0,364 г (1,342 ммоль) карбоната калия и 290 мкл (0.264 ммоль) бензотиазола в 45 мл толуола. Далее смесь охлаждали до комнатной температуры и добавляли 50 мл хлористого метилена и фильтровали. Осадок промывали 10 мл хлористого метилена, объединенные органические фракции упаривали в вакууме. Остаток растворяли в 30 мл хлористого метилена и хроматографировали на колонке с силикагелем, элюируя первоначально смесью гексан–хлористый метилен (1 : 1) (сходит зона примесей тетрафенилпорфина), затем хлористым метиленом, собирая темно-красную зону моногетерилпорфирина. Растворитель упаривали досуха. Выход 0.152 г (75%). Rf 0.61 (силуфол, хлороформ). ЯМР 1H (δ, м.д.): 8.99–8.95 м (4H, H3,7,13,17), 8.49–8.47 д (2H, H8,12, J = 7.85), 8.37–8.35 д (2H, H2,18, J = 7.83), 8.23–8.21 м (2H, H4-HPh), 8.12–8.09 т (1H, H4-HPh, J = 7.14; J = 5.28), 8.05–8.03 д (2H, H2,6-HPh, J = 8.1), 7.80–7.74 м (6H; 4H, H3,5-HPh; 2H, H2,6-HPh), 7.23–7.21 м (4H, H2,6-HPh), 7.65–7.63 м (1H, от бензотиазола), 7.62–7.59 т (1H, бензотиазола J = 7.72; J = 7.60), 7.57–7.55 д (1H, от бензотиазола J = 7.57), 7.51–7.48 т (1H, бензотиазола J = 7.72; J = 7.59) 7.21–7.20 м (4H=3,5-Ph) (CDCl3). ЭСП (λmax, нм (lgε): 596(3.75), 551(4.16), 424(5.52) (CHCl3). MALDI-TOF MS, m/z: рассчитано: C51H31N5SZn, 811.2819; найдено: 811.6123.
Синтез 5-[4′-(1′′,3′′-бензооксазол-2′′-ил)фенил]-10,15,20-трифенилпорфинат цинка (ZnPorO). В колбе на 100 мл, снабженной магнитной мешалкой и обратным холодильником, кипятили при перемешивании в течение 52 ч смесь 1 г (0.132 ммоль) ZnPor, 0.0592 г (0.264 ммоль) Pd(OAc)2, 0.0575 г (0.264 ммоль) Cu(OAc)2 · H2O, 0.34 г (0.132 ммоль) трифенилфосфина, 0.364 г (1.342 ммоль) карбоната калия и 0.314 г (0.264 ммоль) бензоксазола в 45 мл толуола. Далее смесь охлаждали до комнатной температуры и добавляли 50 мл хлористого метилена и фильтровали. Осадок промывали 10 мл хлористого метилена, объединенные органические фракции упаривали в вакууме. Остаток растворяли в 30 мл хлористого метилена и хроматографировали на колонке с силикагелем, элюируя первоначально смесью гексан–хлористый метилен (1 : 1) (сходит зона примесей тетрафенилпорфина), затем хлористым метиленом, собирая темно-красную зону моногетерилпорфирина. Растворитель упаривали досуха. Выход 0.131 г (64%). Rf 0.72 (силуфол, хлороформ). ЯМР 1H (δ, м.д.): 9.00–8.95 м (4H, H3,7,13,17), 8.67–8.66 д (2H, H8,12, J = 7.67), 8.42–8.40 д (2H, H2,18, J = 6,65), 8.24–8.23 м (2H, H4-HPh), 8.12–8.11 м (1H, H4-HPh), 7.96–7.94 м (2H, H2,6-HPh), 7.94–7.92 м (6H, 4H, H3,5-HPh; 2H, H2,6-HPh), 7.79–7.73 м (4H, 2,6-HPh), 7.57–7.51 м (2H, от бензоксазола), 7.48–7.46 м (2H от бензоксазола), 7.22–7.20 д (4H, H3,5-HPh; J = 8.06) (CDCl3). ЭСП: λmax, нм (lgε): 595(3.71), 552(4.10), 424(5.46) (CHCl3). MALDI-TOF MS, m/z: рассчитано C51H31N5OZn, 795.2154; найдено: 795.4511.
Синтез 5-[4′-(N-метил-1′′,3′′-бензимидазол-2′′-ил)фенил]-10,15,20-трифенилпорфинат цинка (ZnPorN). В колбе на 100 мл, снабженной магнитной мешалкой и обратным холодильником, кипятили при перемешивании в течение 52 ч смесь 1 г (0.132) ZnPor, 0.0592 г (0.264 ммоль) Pd(OAc)2, 0.0575 г (0.264 ммоль) Cu(OAc)2, 0.34 г (0.132 ммоль) трифенилфосфина, 0.364 г (1.342 ммоль) карбоната калия и 0.349 г (0.264 ммоль) 1-метилбензимидазола в 45 мл толуола. Далее смесь охлаждали до комнатной температуры и добавляли 50 мл хлористого метилена и фильтровали. Осадок промывали 10 мл хлористого метилена, объединенные органические фракции упаривали в вакууме. Остаток растворяли в 30 мл хлористого метилена и хроматографировали на колонке с силикагелем, элюируя первоначально смесью гексан–хлористый метилен (1 : 1) (сходит зона примесей тетрафенилпорфина), затем хлористым метиленом, собирая темно-красную зону моногетерилпорфирина. Растворитель упаривали досуха. Выход 0.18 г (89%). Rf 0.55 (силуфол, хлороформ). ЯМР 1H (δ, м.д.): 8.99–8.98 м (2H, H8,12), 8.97–8.96 м (2H, H2,18), 8.26–8.24 м (4H, H3,7,13,17), 8.14–8.12 м (1H, H4-HPh), 7.79–7.73 м (10H; 8H, H2,6-HPh; 2H, H4-HPh), 7.58–7.51 м (8H, H3,5-HPh), 7.42–7.39 м (4H, N-метилбензимидазола), 3.88 с (3H N–Me) (CDCl3). ЭСП: λmax, нм (lgε): 595(3.70), 552(4.13), 424(5.50) (CHCl3). MALDI-TOF MS, m/z: pассчитано C52H34N6Zn, 808.2671; найдено 808.6229.
РЕЗУЛЬТАТЫ И ИХ ОБСУЖДЕНИЕ
Для синтеза несимметричных гетерилзамещенных порфиринов ZnPorХ (Х = S, O, N) исходным соединением служил несимметричный Pоr, который был получен “смешанно-альдегидной“ конденсацией бензальдегида и 4-бромбензальдегида (соотношение 3 : 1) с пирролом (схема 1). Реакцию проводили в кипящей смеси изомерных ксилолов с добавкой трифторуксусной кислоты (1%) в качестве катализатора. Первую стадию реакции (образование порфириногена) проводили в инертной атмосфере, вторую (окисление порфириногена до порфирина) — в токе кислорода воздуха. Образующаяся смесь порфиринов была разделена с помощью двукратной колоночной хроматографии на окиси алюминия. Далее бромзамещенный порфирин переводили в ZnPor аналогично [21]. Затем по разработанным нами ранее методикам [22] проводили палладий-катализируемое сочетание бромзамещенного порфирината цинка(II) с гетероциклом (бензотиазолом, бензоксазолом, N-метилбензимидазолом). В качестве каталитической системы использовали Pd(OAc)2/Cu(OAc)2 (20/20 мол. %) в присутствии трифенилфосфина в качестве лиганда и K2CO3 в качестве основания. Реакции каталитического гетерилирования протекали в течение 30 ч с образованием гетерилпорфиринов ZnPorХ (Х = S, O, N). Следует отметить, что, несмотря на более кислый характер связи С–Н в молекуле бензоксазола и, следовательно, бо`льшую реакционную способность, выход ZnPorO наиболее низкий (64%), в отличие от бензоксазолзамещенного трипиридилпорфирина, синтезированного нами ранее [11]. Очистку несимметричных гетерилпорфиринов ZnPorХ проводили с помощью колоночной хроматографии на силикагеле, используя в качестве элюента последовательно: смесь гексан–хлористый метилен (1 : 1), затем хлористый метилен.
Схема 1. Cинтез несимметричных гетерилзамещенных цинк(II)порфиринов
Синтезированные комплексы цинк(II)порфиринов имеют характерные для металлокомплексов порфиринов ЭСП, соответствующие симметрии макрогетероцикла D4h, что проявляется в интенсивном поглощении в области полосы Соре (~425 нм) и двух менее интенсивных полос в видимой части спектра (~560, 600 нм). В качестве примера на рис. 1(а). представлен типичный ЭСП ZnPorO в ДМФА и PBS–ДМФА (0.19 М). Следует отметить, что в водных средах с содержанием ДМФА 0.19 М ЭСП металлопорфиринов менее разрешенные, полоса Соре уширена и смещена батохромно. Перечисленные спектральные изменения при переходе от органической в водно-органическую среду говорят о самоассоциации металлопорфириновых молекул. Аналогично эффект растворителя проявляется и в спектрах флуоресценции металлопорфиринов (рис. 1(б)). Флуоресценция металлопорфиринов в значительной степени обеспечивается p-электронной системой макроцикла, и на нее существенно влияет микро окружение флуорофора. p–p-Взаимодействия в составе самоассоциатов цинкпорфиринов приводят к диссипации поглощенной световой энергии и уменьшению вероятности флуоресценции.
Рис. 1. ЭСП ZnPorO (8.2 x 10–6 М) (а) и его спектр флуоресценции (б) в ДМФА (пунктирная линия) и PBS-ДМФА (0.19 М) (сплошная линия).
Введение гетерильного заместителя, содержащего остаток бензотиазола, бензоксазола, N-метилбензимидазола в молекулу 5,10,15,20-тетрафенилпорфирината цинка приводит к увеличению квантового выхода флуоресценции (табл. 1). Вероятно, введение объемного заместителя в параположение фенильного кольца металлопорфирина препятствует вращению периферийного заместителя, тем самым частично стабилизируя состояние макрокольца порфирина и уменьшая вероятность диссипации энергии на колебательные процессы. Квантовый выход синглетного кислорода, напротив, несколько снижается при введении в молекулу цинк(II)тетрафенилпорфирина гетерильного заместителя (табл. 1), но остается достаточно высоким и позволяет рассматривать синтезированные соединения как потенциальные фотосенсибилизаторы для ФДИ.
Таблица 1. Фотохимические свойства металлопорфиринов в аэрированном ДМФА при λвозб = 525 нм
Комплекс | Фf *, λвозб = 525 нм | Ф**Δ, λвозб = 525 нм |
ZnPorS | 0.09 | 0.52 |
ZnPorO | 0.05 | 0.47 |
ZnPorN | 0.04 | 0.54 |
ZnTPP [19] | 0.03 | 0.7 |
* Фf — квантовый выход флуоресценции.
**ФΔ — квантовый выход синглетного кислорода.
Как было показано выше, синтезированные порфирины в среде PBS–ДМФА (0.19М) находятся преимущественно в ассоциированном состоянии, их седиментационная устойчивость в растворе сохраняется благодаря сольватации диметилформамидом. При титровании растворов исследуемых цинк(II)порфиринов альбумином в ЭСП регистрируется уменьшение оптической плотности в области полосы Соре, причем если в случае ZnPorS изменения не превышают 1.5%, то для ZnPorО и ZnPorN уменьшение поглощения в области 425 нм составляет 16 и 54% соответственно (рис. 2). При этом падение оптической плотности в ЭСП ZnPorN в области Соре при введении первой дозы альбумина составляет 43%, а в случае ZnPorO изменения при титровании более равномерные. Полученные результаты позволяют предположить, что в исследуемых растворах реализуется ряд равновесий:
(1)
(2)
(3)
(4)
Рис. 2. ЭСП ZnPorS (4.99 x 10–6 М) (а) и ZnPorN (6 x 10–6 М) (б) в PBS–ДМФА (0.19 М) при титровании БСА (0–6 x 10–6 М).
Вероятно, в случае ZnPorN и ZnPorO доминируют процессы (2), (1) и, возможно, (4) и (3) для ZnPorO. В случае ZnPorS достаточно быстро протекают процессы (2) и (3). Для уточнения характера межмолекулярного взаимодействия было выполнено обратное флуоресцентное титрование БСА-растворов растворами цинк(II)порфиринов при длине волны возбуждающего света 295 нм. В данных условиях флуоресценция альбумина обусловлена наличием в полипептидной цепи флуорофоров — триптофановых остатков. При титровании альбумином ZnPorS регистрируется тушение флуоресценции (рис. 3), что говорит о непосредственной близости тушителя ZnPorS к триптофановым остаткам в полипептидной цепи белка, т.е. протекании процесса (3). Константа аффинности БСА к ZnPorS достаточно высока 6.05 × 105, к сожалению аффинность альбумина к остальным исследуемым цинк(II)порфиринам определить не удалось по причине невозможности корректного учета эффекта внутреннего фильтра для порфиринов ZnPorО и ZnPorN.
Рис. 3. Корректированные спектры флуоресценции БСА (2.24 x 10–5 М) при титровании ZnPorS (0–7.82 x 10–6 М) в PBS–ДМФА (0.19 М) с учетом поглощения ZnPorS.
Так как время жизни флуоресценции флуорофора чувствительно к его сольватному/псевдосольватному микроокружению, нами была изучена кинетика тушения флуоресценции цинк(II)порфиринов в ДМФА, PBS–ДМФА (0.3 М), PBS–ДМФА–БСА (0.19 М). Время жизни флуоресценции анализируемых цинк(II)порфиринов в ДМФА и водно-органических средах описывается биэкспоненциальной зависимостью.
Для аппроксимации полученных экспериментальных данных для цинк(II)порфиринов в ДМФА и PBS–ДМФА использовалась биэкспоненциальная модель затухания:
Среднее время жизни уровня было рассчитано по формуле:
где A1 и A2 – предэкспоненциальные множители, τ1 и τ2 – время жизни.
Полученные значения представлены в табл. 2. Предэкспоненциальные множители (Ai) отражают долю флуоресцирующих молекул с временем жизни флуоресценции (τi). Как можно видеть из полученных данных в ДМФА и PBS–ДМФА, имеются две компоненты, одна из которых — короткоживущая (τ = 0.06–1.8 нс). В научной литературе считается, что происхождение этого короткоживущего состояния обусловлено димеризацией/самоассоциацией порфиринов [23] или эффектом самотушения из-за процесса резонансной передачи энергии по Ферстеру [24]. Следует отметить, что доля более долгоживущей компоненты (τ = 2–2.8 нс) увеличивается при переходе от водно-органического растворителя к органическому (табл. 2). Вероятно, данное время флуоресценции присуще мономерным формам цинк(II)порфиринов преимущественно сольватированным молекулами ДМФА. Присутствие в анализируемых растворах альбумина меняет кинетику флуоресценции цинк(II)порфиринов появляется длительноживущая компонента (τ = 4.87–6.47). Следует отметить, что в случае ZnPorО и ZnPorS в растворе БСА кинетика тушения описывается трехэкспоненциальной зависимостью. При этом флуорофор в растворе находится как минимум в трех различных с точки зрения сольватного окружения состояниях, что согласуется с участием цинк(II)порфиринов в процессах (1, 3, 4).
Таблица 2. Время жизни флуоресценции цинк(II)порфиринов в растворах
Среда | τ1, нс | А1, % | τ2, нс | А2, % | τ3, нс | А3, % | τсред, нс | χ2 |
ZnPorO | ||||||||
PBS–ДМФА (0.3 М) | 0.064 | 99.98 | 2.170 | 0.02 | 0.081 | 1.57 | ||
ДМФА | 1.339 | 67.41 | 2.22 | 32.59 | 1.729 | 1.25 | ||
БСА–ДМФА (0.19 М)–PBS | 0.149 | 90.86 | 1.112 | 7.53 | 4.87 | 1.62 | 1.665 | 1.42 |
ZnPorN | ||||||||
PBS–ДМФА (0.3 М) | 0.124 | 99.85 | 1.55 | 0.15 | 0.150 | 1.41 | ||
ДМФА | 1.521 | 83.57 | 2.62 | 16.43 | 1.797 | 1.15 | ||
БСА–ДМФА (0.19М)–PBS | 1.756 | 93.27 | 6.47 | 6.73 | 2.75 | 1.32 | ||
ZnPorS | ||||||||
PBS–ДМФА (0.3М) | 1.80 | 93.75 | 5 | 6.25 | 1.52 | |||
ДМФА | 1.43 | 69.78 | 2.29 | 30.22 | 1.779 | 1.19 | ||
БСА–ДМФА (0.19М)–PBS | 0.20 | 90.42 | 1.05 | 8.64 | 5.46 | 0.95 | 1.282 | 1.41 |
Важной частью исследований является оценка способности порфиринов в составе биоструктур вызывать их необратимые изменения. Были определены константы наблюдаемой скорости фотоокисления белка в присутствии цинк(II)порфиринов и при фотооблучении светом 425 нм. Следует отметить, что окисление белка было обнаружено только в системах, где в качестве фотосенсибилизатора применялся ZnPorS (рис. 4). Остальные цинк(II)порфирины не проявляют яркого фотокаталитического действия.
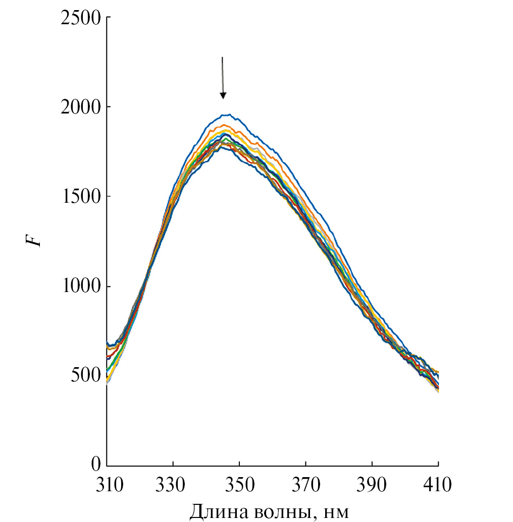
Рис. 4. Константы наблюдаемой скорости фотоокисления БСА в присутствии ZnPorХ при облучении светом 425 нм, оцененные как отношение флуоресценции БСА до облучения (lnF0) к флуоресценции БСА (Fi) при облучении.
Таким образом, проведенные исследования в ряду структурных аналогов несимметричных цинк(II)порфиринов показали, что фотохимические свойства ZnPorS, способность к фотоокислению альфаспирального белка, высокое сродство белка к указанному порфирину делает его перспективным кандидатом для оценки использования в ФДИ.
Авторы заявляют, что у них нет конфликта интересов.
ФИНАНСИРОВАНИЕ
Работа выполнена при финансовой поддержке Российского научного фонда (грант № 21-73-20140). Часть исследовательских работ проведены с использованием ресурсов Верхневолжского регионального центра физико-химических исследований.
About the authors
O. I. Koifman
G.A. Krestov Institute of Solution Chemistry, Russian Academy of Sciences; Ivanovo State University of Chemistry and Technology
Email: yurina_elena77@mail.ru
Russian Federation, Ivanovo; Ivanovo
N. S. Lebedeva
G.A. Krestov Institute of Solution Chemistry, Russian Academy of Sciences
Email: yurina_elena77@mail.ru
Russian Federation, Ivanovo
E. S. Yurina
G.A. Krestov Institute of Solution Chemistry, Russian Academy of Sciences
Author for correspondence.
Email: yurina_elena77@mail.ru
Russian Federation, Ivanovo
Yu. A. Gubarev
G.A. Krestov Institute of Solution Chemistry, Russian Academy of Sciences
Email: yurina_elena77@mail.ru
Russian Federation, Ivanovo
S. A. Syrbu
G.A. Krestov Institute of Solution Chemistry, Russian Academy of Sciences; Ivanovo State University of Chemistry and Technology
Email: yurina_elena77@mail.ru
Russian Federation, Ivanovo; Ivanovo
A. N. Kiselev
G.A. Krestov Institute of Solution Chemistry, Russian Academy of Sciences
Email: yurina_elena77@mail.ru
Russian Federation, Ivanovo
M. A. Lebedev
G.A. Krestov Institute of Solution Chemistry, Russian Academy of Sciences; Ivanovo State University of Chemistry and Technology
Email: yurina_elena77@mail.ru
Russian Federation, Ivanovo; Ivanovo
References
- Mancuso G., Midiri A., Gerace E. et al. // Pathogens. 2021. V. 10. P. 1310. https://doi.org/10.3390/pathogens10101310
- Urban-Chmiel R., Marek A., Stepie´n-Pysniak D. et al. //Antibiotics. 2022. V. 11. № 8. P. 1079. https://doi.org/10.3390/antibiotics11081079
- Ten threats to global health in 2019 // World Health Organization. 2019. V. 22. P. 2021. https://www.who.int/news-room/spotlight/ten-threats-to-global-health-in-2019
- Kenawy E.R., Worley S.D., Broughton R. // Biomacromolecules. 2007. V. 8. № 5. P. 1359. https://doi.org/10.1021/bm061150q
- Stojiljkovic I., Evavold B.D., Kumar V. // Expert opinion on investigational drugs. 2001. V. 10. № 2. P. 309. https://doi.org/10.1517/13543784.10.2.309
- König K., Teschke M., Sigusch B. et al. // Cellular Mol. Biol. 2000. V. 46. № 7. P. 1297.
- Lebedeva N.S., Gubarev Y.A., Koifman M.O. et al. // Molecules. 2020. V.25. P. 4368 https://www.mdpi.com/1420-3049/25/19/4368
- Lebedeva N.S., Koifman O.I. // Russ. J. Bioorg. Chemi. 2022. V. 48. №. 1. P. 1. https://doi.org/10.1134/S1068162022010071
- Koifman O.I., Ageeva Т.А., Beletskaya I.P. et al. // Macroheterocycles. 2020. V. 13. № 4. P. 183. https://doi.org/10.6060/mhc200814k
- Koifman O.I., Ageeva T.A., Kuzmina N. S. et al. // Macroheterocycles. 2022. V. 15. № 4. P. 207. https://doi.org/10.6060/mhc224870k
- Kiselev A.N., Lebedev M.A., Syrbu S.A. et al. // Russ. Chem. Bull. V. 71. № 12. P. 2691. https://doi.org/10.1007/s11172-022-3698-5
- Lebedeva N.S., Yurina E.S., Gubarev Y.A. et al. //Mendeleev Commun. 2017. V. 27. № 1. P. 47-49. https://doi.org/10.1016/j.mencom.2017.01.014
- Lebedeva N.S., Yurina E.S., Gubarev Y.A. et al. // J. Inclus. Phenom. Macrocycl. Chem. 2019. V. 95. № 3–4. P. 199. https://doi.org/10.1007/s10847-019-00947-1.
- Yurina E.S., Gubarev Y.A., Kiselev A.N. et al. // Mendeleev Commun. 2020. V. 30. № 2. P. 211. https://doi.org/10.1016/j.mencom.2020.03.027
- Lebedeva N.S., Yurina E.S., Gubarev Y.A. et al. // Spectrochim. Acta. A.2021. V. 246. P. 118975. https://doi.org/10.1016/j.saa.2020.11897.5
- Lebedeva N.S., Yurina E.S., Gubarev Y.A. et al. // Russ. J. Gen. Chem. 2019. V. 89. P. 565. https://doi.org/10.1134/S1070363219030368
- Ogunsipe A., Nyokong T. // J. Mol. Struct. 2004. V.689. P.89. https://doi.org/10.1016/j.molstruc.2003.10.024
- Ormond A.B., Freeman H.S. // Dyes Pigments. 2013. V. 96. № 2. P. 440. https://doi.org/10.1016/j.dyepig.2012.09.011
- Figueiredo T.L.C. Johnstone, R. A., Sørensen, A.M.S. et al. // Photochem. Photobiol. 1999. V. 69. № 5. P. 517. https://doi.org/10.1111/j.1751-1097.1999.tb03322.x
- Lebedeva N.Sh., Mal´kova E.A., Gubarev Yu.A., et al. Uch. Zap. Petrozavodsk. Gos. Univ. 2014 vol. 1. № 8 (145). P. 12.
- Rothemund P., Menotti A.R. // J. Am. Chem. Soc. 1948. V. 70. № 5. P. 1808. https://doi.org/10.1021/ja01185a047
- Kiselev A.N., Syrbu S.A., Lebedeva N.Sh. et.al. // Inorganics. 2022. V. 10. № 63. P. 1. https://doi.org/10.3390/inorganics10050063
- Akins D.L., Özçelik S., Zhu H. R. et al. // J. Phys Chem. 1996. V. 100. № 34. P. 14390. https://doi.org/10.1021/jp961013v
- Ghosh M., Nath S., Hajra A. et al. // J. Lumin. 2013. V. 141. P. 87. https://doi.org/10.1016/j.jlumin.2013.03.025
Supplementary files







