New cobalt complex with dihydroxycoumarin: synthesis and kinetics of its redox-activated dissociation
- Authors: Spiridonov К.А.1,2, Nikovskii I.A.2, Antoshkina Е.P.2,3, Khakina E.А.2, Nelyubina Y.V.2
-
Affiliations:
- Moscow State University
- Nesmeyanov Institute of Organoelement Compounds, Russian Academy of Sciences
- Moscow Institute of Physics and Technology (National Research University)
- Issue: Vol 50, No 3 (2024)
- Pages: 200-208
- Section: Articles
- URL: https://bakhtiniada.ru/0132-344X/article/view/262773
- DOI: https://doi.org/10.31857/S0132344X24030059
- EDN: https://elibrary.ru/NSJRPD
- ID: 262773
Cite item
Full Text
Abstract
A new redox-active cobalt(III) complex containing the 2-oxo-2Н-chromene-6,7-diolate dianion and 4,4ʹ-dimethoxy-2,2ʹ-bipyridine as ligands is synthesized. The reduction of the sythesized complex with ascorbic acid in an inert atmosphere is studied in situ by NMR spectrocopy. The reduction is shown to result in the release of 6,7-dihydrocycoumarin acting as a model drug. This process has the first order with respect to the initial complex.
Full Text
Злокачественные солидные опухоли представляют большую проблему в клинической практике, так как они неэффективно поддаются радио- или химиотерапии из-за гипоксии в опухолевых тканях [1, 2]. Однако дифференциация здоровых и опухолевых тканей по уровню кислорода делает возможной редокс-активируемую доставку молекул лекарственных препаратов целенаправленно в клетки опухоли [3, 4]. При этом повышается эффективность терапевтического действия препарата и уменьшается выраженность его побочных эффектов.
Комплексы металлов активно исследуются в качестве “молекулярных платформ” для адресной доставки молекул противораковых препаратов в клетки опухолей [5]. Особый интерес с этой точки зрения представляют комплексы кобальта. Кобальт является биогенным металлом, который входит в состав витамина В12. Комплексы кобальта(III) отличаются достаточно большой константой устойчивости, что обеспечивает их инертность при попадании в организм [6]. Правильный подбор лигандов позволяет получать комплексы, окислительно-восстановительный потенциал Co(III)/Co(II) которых лежит в диапазоне потенциалов биологических внутриклеточных восстановителей [7]. Комплексы кобальта(II), образующиеся при восстановлении, способны к элиминированию одного из лигандов [6]. Эта стадия как раз и приводит к высвобождению молекулы лекарственного препарата. Кроме того, восстановление иона кобальта приводит к резкому изменению его магнитных свойств: переход Co(III)/Co(II) сопровождается образованием парамагнитного иона кобальта, что делает возможным отслеживание высвобождения лекарственного препарата с помощью МРТ [8].
На данный момент в качестве потенциальных “молекулярных платформ” для адресной доставки лекарственных препаратов в клетки опухолей изучено множество комплексов кобальта с различными лигандами и получен ряд обнадеживающих результатов [9]. Например, комплекс кобальта(III), содержащий две молекулы 2,2′-бипиридина и 6,7-дигидроксикумарин, проявляет цитотоксичность по отношению к клеткам рака кишечника в условиях гипоксии [7]. Однако до сих пор не удалось довести стратегию редокс-активации до стадии клинических испытаний. Одна из основных проблем заключается в невозможности воспроизведения результатов, полученных in vitro, на моделях in vivo. Это делает необходимым проведение систематических исследований по установлению закономерностей процесса редокс-активации для дальнейшей оптимизации “молекулярных платформ” на основе комплексов кобальта.
Одним из факторов, оказывающих существенное влияние на терапевтический эффект при доставке лекарств с помощью “молекулярных платформ”, является скорость восстановления иона кобальта в комплексе и последующего высвобождения лекарственного препарата. Если восстановление протекает слишком медленно, есть риск, что комплекс будет выведен из организма до того, как достаточное количество лекарственного препарата будет высвобождено в клетки опухоли. Известно, что заместители в ароматической системе лигандов влияют на энергию молекулярных орбиталей комплексов и, как следствие, на их окислительно-восстановительный потенциал [10]. Однако в литературе отсутствуют систематические исследования того, как введение заместителей в кольцо 2,2′-бипиридина влияет на свойства комплексов кобальта(III) и кинетику высвобождения лекарственного препарата, хотя такие исследования могли бы выявить закономерности, необходимые для рационального дизайна редокс-активируемых комплексов для адресной доставки лекарств.
Ранее нами был предложен подход, позволяющий осуществлять мониторинг процессов редокс-активации лекарственных препаратов в комплексах кобальта(III) in situ с помощью спектроскопии ЯМР. Это позволило нам изучить восстановление аскорбиновой кислотой гетеролептических комплексов кобальта(III), содержащих в качестве лигандов 2,2′-бипиридин или 1,10-фенантролин и 2-оксо-2Н-хромен-6,7-диолат дианион [11], и обнаружить, что комплекс с фенантролином восстанавливается значительно быстрее.
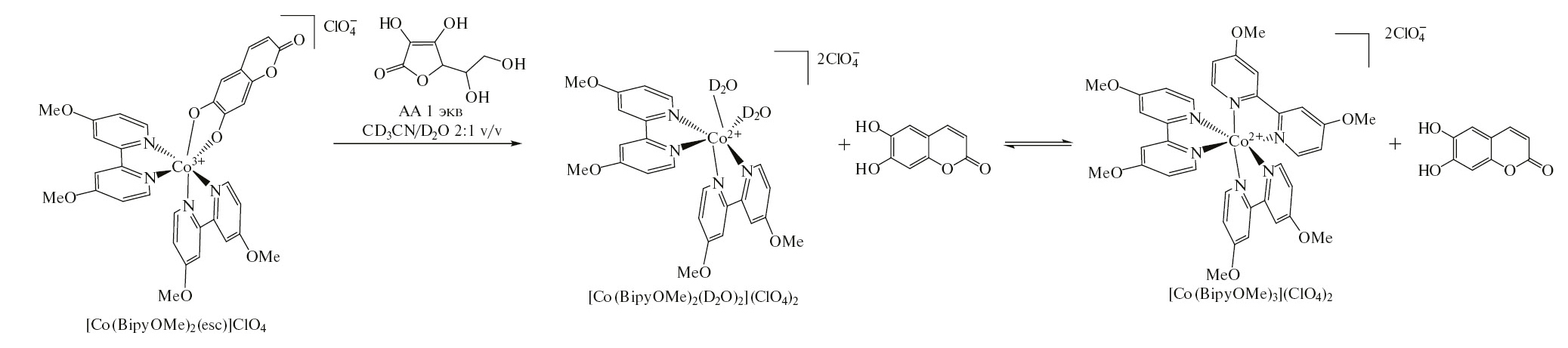
В настоящей работе нами синтезирован новый редокс-активный комплекс кобальта(III) [Co(BipyOMe)2(esc)]ClO4 (I), содержащий в качестве лигандов 4,4′-диметокси-2,2′-бипиридин и 2-оксо-2Н-хромен-6,7-диолат дианион (схема 1), и исследовано его восстановление аскорбиновой кислотой in situ с помощью спектроскопии ЯМР.
Схема 1.
Экспериментальная часть
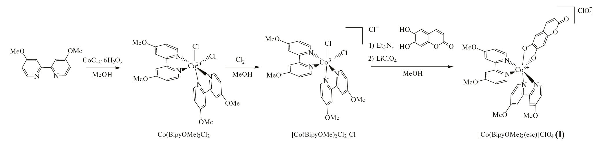
В качестве предшественника для синтеза комплекса кобальта I использовали комплекс кобальта(III) [Co(BipyОМе)2Cl2]Cl, полученный при окислении соответствующего комплекса кобальта(II) газообразным хлором [12]. Хлор получали при взаимодействии перманганата калия с концентрированной соляной кислотой и осушали пропусканием через концентрированную серную кислоту [13]. Коммерчески доступные 4,4′-диметоки-2,2′-бипиридин (97%, Sigma-Aldrich), гексагидрат хлорида кобальта(II) (98%, Sigma-Aldrich), 6,7-дигидроксикумарин (98%, Sigma-Aldrich), перхлорат лития (98%, Alfa Aesar), триэтиламин (99%, Sigma-Aldrich) использовали без предварительной очистки.
Синтез комплекса [Co(BipyОМе)2Cl2]Cl. К раствору 4,4′-диметоки-2,2′-бипиридина (1.681 ммоль, 363 мг) в метаноле добавляли раствор гексагидрата хлорида кобальта(II) (0.84 ммоль, 200 мг) в 10 мл метанола. Полученную смесь кипятили в течение 2 ч. За это время цвет раствора изменялся с желтого на красно-коричневый. Затем реакционную смесь охлаждали до комнатной температуры и барботировали через нее газообразный хлор, полученный при взаимодействии перманганата калия с концентрированной соляной кислотой. При этом целевой комплекс образовывался в виде кристаллического зеленого осадка. Осадок отделяли фильтрованием, промывали этанолом и высушивали в вакууме. Выход — 362 мг (72%).
ЯМР 1H (CD3OD; 300 МГц; δ, м.д.): 9.63 (д., J = 6.9 Гц, 2H, СН), 8.34 (д., J = 2.6 Гц, 2H, СН), 8.16 (д., J = 2.6 Гц, 2H, СН), 7.64 (д.д., J = 6.9, 2.6 Гц, 2H, СН), 7.21—6.92 (м., 4H, СН), 4.21 (с., 6H, ОСН3), 3.98 (с., 6H, ОСН3).
Масс-спектр (ESI), m/z: [Co(BipyOMe)2Cl2]+, рассчитано — 561.1, найдено — 560.9.
Синтез комплекса [Co(BipyОМе)2(esc)]ClO4 (I). Раствор 6,7-дигидроксикумарина (0.5 ммоль, 89 мг) и триэтиламина (1 ммоль, 10.2 мг, 139 мкл) в 10 мл метанола добавляли к раствору [Co(BipyОМе)2Cl2]Cl (0.5 ммоль, 299 мг) в 15 мл метанола. Полученную смесь кипятили в течение 3 ч, затем охлаждали до комнатной температуры, добавляли раствор перхлората лития (1.25 ммоль, 133 мг) в 5 мл метанола и перемешивали 30 мин при охлаждении на водяной бане для кристаллизации целевого комплекса. Образовавшийся зеленый осадок отделяли фильтрованием, промывали изопропанолом, диэтиловым эфиром и высушивали при пониженном давлении. Выход — 249 мг (65%).
ЯМР 1H (ДМСО-d6; 400 МГц; δ, м.д.): 8.59 (уш.с., 2H, СН), 8.50 (д.д., J = 42.0, 6.6 Гц, 2H, СН), 8.49 (д., J = 6.8 Гц, 2H, СН), 7.65—7.59 (м., 2H, СН), 7.57 (д., J = 9.3 Гц, 1H, СНСНСОО), 7.32 (д.д., J = 33.9, 6.4 Гц, 2H, СН), 7.17—. 7.10 (м., 2H, СН), 6.55 (с., 1H, СН), 6.41 (с., 1H, СН), 5.82 (д., J = 9.3 Гц, 1H, СНСНСОО), 4.12 (с., 6H, ОСН3), 4.02 (с., 6H, ОСН3).
ЯМР 13C (ДМСО-d6; 101 МГц; δ, м.д.): 170.07, 170.00, 169.47, 169.45, 167.89, 161.83, 158.77, 157.88, 157.84, 157.82, 152.54, 152.48, 150.63, 150.61, 149.25, 144.69, 114.79, 114.76, 114.66, 112.47, 112.46, 111.50, 110.01, 109.49, 107.58, 102.45, 57.81, 57.73.
Масс-спектр (ESI), m/z: [Co(BipyОМе)2(esc)]+, рассчитано — 667.1, найдено — 667.3.
Спектры ЯМР 1H и 13C комплексов кобальта регистрировали для растворов в дейтерированных метаноле и диметилсульфоксиде с использованием спектрометров ЯМР Bruker Avance 300 и Varian Inova 400 с рабочей частотой для протонов 300.15 и 400.13 МГц соответственно. Значения химических сдвигов определяли относительно сигналов остаточных протонов растворителей (1H 2.50 м.д., 13C 39.52 м.д. для ДМСО-d6; 1H 3.31 м.д., 13C 49.0 м.д. для CD3OD).
Масс-спектрометрический анализ комплексов кобальта и продуктов их восстановления выполняли с использованием жидкостного хромато-масс-спектрометра модели LCMS-2020 (Shimadzu, Япония) с ионизацией электрораспылением и квадрупольным детектором (регистрация положительных и отрицательных ионов с m/z в диапазоне 50—2000). Напряжение электрораспыления составляло 4.5 кВ, а температуры линии десольватирования и нагревательного блока — 250 и 400°C соответственно. В качестве распылительного и осушающего газа использовали азот (99.5%), подвижная фаза — ацетонитрил (99.9 + %, Chem-Lab) со скоростью потока 0.4 мл/мин. Объем анализируемой пробы — 0,5 мкл.
In situ спектроскопия ЯМР. В ампулу с завинчивающейся крышкой и септой помещали комплекс I (10 мкмоль, 7.7 мг), аскорбиновую кислоту (20 мкмоль, 3.6 мг), 550 мкл CD3CN и 3 мкл дибромметана (внутренний стандарт). Далее ампулу замораживали в жидком азоте, вакуумировали и заполняли аргоном.
Для исходной смеси регистрировали спектр ЯМР 1H при температуре 40°С на спектрометре Bruker Avance 300 с рабочей частотой для протонов 300.15 МГц. Значения химических сдвигов (δ, м.д.) определяли относительно остаточного сигнала растворителя (1Н 1.94 м.д. для CD3CN). Использовали следующие параметры регистрации: диапазон спектра — 150 м.д., время регистрации — 0.2 с, длительность релаксационной задержки — 0.6 с, длительность импульса — 9.5 мкс, количество накоплений — 32. Полученные спады свободной индукции обрабатывали для увеличения соотношения сигнал/шум с помощью экспоненциального взвешивания с коэффициентом до 1. Затем через септу с помощью шприца добавляли 150 мкл D2O, смесь встряхивали до полного растворения аскорбиновой кислоты. Дальнейшую регистрацию спектров ЯМР проводили каждые 2 мин в течение 40 мин при температуре 40°С с использованием параметров, как при регистрации спектра исходной смеси. Скорость конверсии оценивали по расходованию исходного комплекса. Содержание комплекса в смеси (% от исходного) рассчитывали по отношению интегральной интенсивности сигнала протонов дибромметана (5.09 м.д.) к интегральной интенсивности сигнала мультиплета 8.57—8.68 м.д., выбранного из-за удобства интегрирования, поскольку он наблюдается на всем протяжении восстановления и не перекрывается с другими сигналами.
Результаты и их обсуждение
Синтез комплекса кобальта(III) [Co(BipyOMe)2(esc)]ClO4 (I) проводили в несколько стадий (см. cхему 1). На первой стадии 4,4′-диметоки-2,2′-бипиридин вводили в реакцию комплексообразования с гексагидратом хлорида кобальта(II) [12]. Полученный в результате этого комплекс кобальта(II) [Co(BipyOMe)2Cl2] окисляли газообразным хлором, генерируемым при взаимодействии перманганата калия с концентрированной соляной кислотой [13], с образованием комплекса кобальта(III) [Co(BipyOMe)2Cl2]Cl. Последующее взаимодействие [Co(BipyOMe)2Cl2]Cl с 6,7-дигидроксикумарином в присутствии триэтиламина и перхлората лития привело к образованию целевого комплекса [Co(BipyOMe)2(esc)]ClO4 (I), охарактеризованного с помощью масс-спектрометрии (рис. 1) и спектроскопии ЯМР на ядрах 1Н и 13С (рис. 2 и 3).
Рис. 1. Масс-спектр комплекса I с ионизацией электрораспылением, зарегистрированный для положительных ионов.
Рис. 2. Спектр ЯМР 1Н комплекса I в растворе ДМСО-d6 при комнатной температуре.
Рис. 3. Спектр ЯМР 13С комплекса I в растворе ДМСО-d6 при комнатной температуре.
Для исследования восстановления комплекса I in situ c помощью спектроскопии ЯМР применяли разработанный нами ранее подход [11] с некоторыми изменениями. Для повышения точности оценки содержания комплекса использовали внутренний стандарт. В качестве такого стандарта выбрали дибромметан, так как в его спектре ЯМР 1Н наблюдается один синглет около 5 м.д., который не перекрывается сигналами протонов исследуемого комплекса. В ампулу с завинчивающейся крышкой и септой помещали навеску комплекса кобальта(III), 2 эквивалента аскорбиновой кислоты, ацетонитрил-d3 и дибромметан, замораживали в жидком азоте, вакуумировали и заполняли аргоном. Для исходной смеси регистрировали спектр ЯМР 1Н при температуре 40°С. Затем с помощью шприца через септу в ампулу добавляли дейтерированную воду с последующей регистрацией спектров ЯМР 1Н при температуре 40°С. При добавлении воды аскорбиновая кислота переходила в раствор и инициировалась реакция восстановления. Предполагаемые продукты восстановления представлены на схеме 2.
Схема 2.
На рис. 4 приведены спектры ЯМР 1Н, иллюстрирующие динамику процесса восстановления комплекса I аскорбиновой кислотой. В спектрах можно выделить диамагнитную (от 0 до 10 м.д.) и парамагнитную (от 15 до 120 м.д.) области. Первая содержит сигналы исходного комплекса, аскорбиновой кислоты, продукта ее окисления и свободного 6,7-дигидроксикумарина, а вторая — сигналы образующихся комплексов кобальта(II). По мере протекания реакции интенсивность сигналов в диамагнитной области уменьшается, а в парамагнитной, наоборот, увеличивается. Видно, что реакция протекает достаточно медленно, так как интенсивные сигналы в парамагнитной области появляются только спустя 5 сут. Число сигналов в парамагнитной области, их химический сдвиг и интегральная интенсивность соответствуют комплексу [Co(BipyOMe)3]2+, что дополнительно подтверждается масс-спектрометрическим анализом продуктов восстановления. Масс-спектр реакционной смеси, изображенный на рис. 5, содержит интенсивные сигналы с m/z 353.8, 590.2 и 526.2, относящиеся к ионам [Co(BipyOMe)3]2+, [Co(BipyOMe)2(ClO4)]+ и [Co(BipyOMe)2Cl]+. Появление в масс-спектре аддуктов с хлорид-анионом может быть связано с неполной заменой хлорид-иона на перхлорат при синтезе I из [Co(BipyOMe)2Cl2]Cl. Также в масс-спектре реакционной смеси, зарегистрированном для положительных ионов, наблюдается сигнал с m/z 680.3, который предположительно можно отнести к комплексу кобальта(II) с окисленной формой аскорбиновой кислоты в качестве одного из лигандов (рис. 5). Таким образом, восстановление комплекса кобальта(III) [Co(BipyOMe)2(esc)]ClO4 протекает с образованием комплекса кобальта(II) [Co(BipyOMe)3](ClO4)2 и сопровождается высвобождением молекулы 6,7-дигидроксикумарина. Аналогичный механизм восстановления наблюдался для комплексов кобальта(III) с 6,7-дигидроксикумарином, содержащих бипиридин или фенантролин вместо 4,4ʹ-диметоки-2,2ʹ-бипиридинового лиганда.
Рис. 4. Динамика изменения спектра ЯМР 1Н с течением времени при восстановлении комплекса I аскорбиновой кислотой в атмосфере аргона (спектр зарегистрирован в смеси ацетонитрила-d3 и дейтерированной воды, 3.7 : 1 об.).
Рис. 5. Масс-спектр продуктов восстановления комплекса I аскорбиновой кислотой, зарегистрированный для положительных ионов.
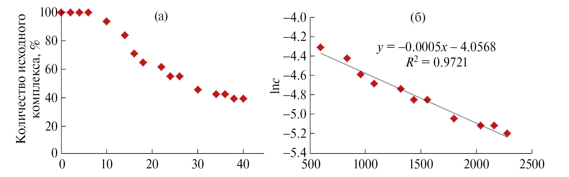
На рис. 6 представлена кинетическая кривая для комплекса I при восстановлении аскорбиновой кислотой в атмосфере аргона, полученная при анализе данных in situ спектроскопии ЯМР. Видно, что первые 10 мин соответствуют индукционному периоду реакции, когда концентрация исходного комплекса не изменялась. Далее наблюдалось медленное уменьшение количества исходного комплекса. Через 40 мин после добавления аскорбиновой кислоты конверсия составила ~60%. Зависимость натурального логарифма концентрации исходного комплекса от времени аппроксимируется прямой с коэффициентом достоверности, близким к единице (см. pис. 6). Линейная аппроксимация свидетельствует о первом порядке лимитирующей стадии процесса восстановления комплекса. Вероятнее всего, этой стадией является высвобождение молекулы 6,7-дигидроксикумарина. По тангенсу угла наклона прямой, изображенной на рис. 6, оценена константа скорости процесса восстановления комплекса I аскорбиновой кислотой в инертной атмосфере при 40°С, которая составила 5 × 10–4 с–1.
Рис. 6. Кинетическая кривая расходования комплекса I при восстановлении аскорбиновой кислотой в атмосфере аргона (а) и зависимость логарифма концентрации lnc комплекса I от времени реакции (б).
Таким образом, нами был синтезирован новый редокс-активный комплекс кобальта (III) [Co(BipyOMe)2(esc)]ClO4, содержащий в своем составе 2-оксо-2Н-хромен-6,7-диолат дианион в качестве одного из лигандов. Исследовано восстановление синтезированного комплекса аскорбиновой кислотой в инертной атмосфере in situ с помощью спектроскопии ЯМР. Показано, что при восстановлении происходит высвобождение 6,7-дигидроксикумарина и образование комплекса кобальта(II) состава [Co(BipyOMe)3]2+A2–. Лимитирующая стадия процесса восстановления исследованного комплекса имеет первый порядок, а константа скорости этого процесса составляет всего 5 × 10–4 с–1. Низкое значение константы скорости указывает на необходимость оптимизации молекулярной структуры исследованного комплекса для придания ему свойств, обеспечивающих быструю редокс-активируемую доставку лекарственных препаратов в клетки опухоли.
Авторы заявляют об отсутствии конфликта интересов.
Благодарности
Данные спектроскопии ЯМР и масс-спектрометрии получены с использованием научного оборудования Центра исследования строения молекул ИНЭОС РАН при поддержке Министерства науки и высшего образования Российской Федерации (Госзадание № 075-03-2023-642).
Финансирование
Работа выполнена при финансовой поддержке Российского научного фонда (грант № 21-73-00155).
About the authors
К. А. Spiridonov
Moscow State University; Nesmeyanov Institute of Organoelement Compounds, Russian Academy of Sciences
Email: khakina90@ineos.ac.ru
Russian Federation, Moscow; Moscow
I. A. Nikovskii
Nesmeyanov Institute of Organoelement Compounds, Russian Academy of Sciences
Email: khakina90@ineos.ac.ru
Russian Federation, Moscow
Е. P. Antoshkina
Nesmeyanov Institute of Organoelement Compounds, Russian Academy of Sciences; Moscow Institute of Physics and Technology (National Research University)
Email: khakina90@ineos.ac.ru
Russian Federation, Moscow; Moscow oblast, Dolgoprudnyi
E. А. Khakina
Nesmeyanov Institute of Organoelement Compounds, Russian Academy of Sciences
Author for correspondence.
Email: khakina90@ineos.ac.ru
Russian Federation, Moscow
Yu. V. Nelyubina
Nesmeyanov Institute of Organoelement Compounds, Russian Academy of Sciences
Email: khakina90@ineos.ac.ru
Russian Federation, Moscow
References
- Brown J.M., Giaccia A.J. // Cancer Res. 1998. V. 58. P. 1408.
- Xiong Q., Liu B., Ding M. et al. // Cancer Lett. 2020. V. 486. P. 1.
- Vaupel P., Thews O., Hoeckel M. // Med. Oncology. 2001. V. 18. P. 243.
- Ruirui L., Feifei P., Jia C. et al. // Asian J. Pharmaceutic. Sci. 2020. V. 15. P. 311.
- Renfrew A.K. // Metallomics. 2014. V. 6. P. 1324.
- Hall M.D., Failes T.W., Yamamoto N. et al. // Dalton Trans. 2007. P. 3983.
- Palmeira-Mello M.V., Caballero A.B., Ribeiro J.M. et al. // J. Inorg. Biochem. 2020. V. 211. P. 111211.
- Tsitovich P.B., Spernyak J.A., Morrow J.R. // Angew. Chem. Int. Ed. 2013. V. 52. P. 13997.
- Renfrew A.K., O′Neill E.S., Hambley T.W. et al. // Coord. Chem. Rev. 2018. V. 375. P. 221.
- McPherson J.N., Hogue R.W., Akogun F.S. et al. // Inorg. Chem. 2019. V. 58. P. 2218.
- Khakina E.A., Nikovskii I.A., Babakina D.A. et al. // Russ. J. Coord. Chem. 2023. V. 49. P. 24. https://doi.org/10.1134/S1070328422700105
- Vlcek A.A. // Inorg. Chem. 1967. V. 6. P. 1425.
- Ma D.-L., Wu C., Cheng S.-S. et al. // Int. J. Mol. Sci. 2019. V. 20. P. 341.
Supplementary files










