Effect of the Solvent Nature on a Spin Equilibrium in the Solutions of the Phenylboron-Capped Hexa-n-Butylsulfide Cobalt(II) Clathrochelate Stadied by the Paramagnetic NMR Spectroscopy
- Authors: Aleshin D.Y.1,2, Zlobina V.V.3, Belov A.S.4, Voloshin Y.Z.4, Pavlov A.A.2,4
-
Affiliations:
- Kurnakov Institute of General and Inorganic Chemistry, Russian Academy of Sciences
- Bauman Moscow State Technical University
- Moscow Institute of Physics and Technology (National Research University)
- Nesmeyanov Institute of Organoelement Compounds, Russian Academy of Sciences
- Issue: Vol 50, No 2 (2024)
- Pages: 85-91
- Section: Articles
- URL: https://bakhtiniada.ru/0132-344X/article/view/261599
- DOI: https://doi.org/10.31857/S0132344X24020021
- EDN: https://elibrary.ru/OSFIWG
- ID: 261599
Cite item
Full Text
Abstract
A spin state of the phenylbon-capped hexa-n-butylsulfide cobalt(II) clathrochelate in solutions was studied by paramagnetic NMR spectroscopy. This cage complex is found to undergo the temperature – induced spin crossover in solvents of different nature (acetonitrile, chloroform, dichloromethane, and benzene). The previously developed method for an analysis of paramagnetic shifts in NMR spectra allows to calculate of the thermodynamic parameters (enthalpy and entropy) of a given spin equilibrium in the solutions. In spite of the conformational rigidity of the macrobicyclic tris-α-dioximate molecules, the substantial changes in their electronic structures and spin crossover parameters were observed, being affected by a polarity of the solvent used. This provides an opportunity for the fine tuning of spin switch characteristics by changing this medium parameter.
Full Text
Получение новых функциональных материалов, свойства которых определяются на молекулярном уровне, является важнейшей задачей современного материаловедения. Одним из типов таких молекулярных материалов являются спиновые переключатели, проявляющие бистабильность в зависимости от условий внешней среды [1]. Благодаря этому уникальному свойству, они могут успешно использоваться в современной молекулярной электронике [2], спинтронике [3, 4], магнитно-резонансной томографии [5], сенсорике [6–8] и пищевой химии [9]. Основой спиновых переключателей в большинстве случаев являются комплексы переходных металлов, способные проявлять как свойства мономолекулярных магнитов, так и претерпевать спиновый переход. Первые проявляют квантовую бистабильность при изменении внешнего магнитного поля, поэтому перспективны для их использования в квантовых вычислениях [10]. Комплексы второго типа, претерпевающие спиновый переход, проявляют бистабильность по полному электронному спиновому моменту (S) в зависимости от условий внешней среды, в частности при изменении температуры [11] и/или давления [12], при приложении электромагнитного поля [13] или изменении кислотности среды [14]. Наиболее широко изучены претерпевающие спиновый переход комплексы ионов железа(II) [15, 16] и кобальта(II) [17, 18]. Последний может находиться в двух спиновых состояниях: низкоспиновом с величиной полного электронного спинового квантового числа S = 1/2 и высокоспиновом с S = 3/2.
Важнейшей характеристикой спинового переключателя является температура полуперехода (Т1/2), при которой соответствующие спиновые состояния равнозаселены. С точки зрения практического использования, температура полуперехода наиболее удобна для реализации заданного спинового переключателя. Этот параметр, являясь отражением электронной структуры молекулы, естественным образом зависит и от ее химической природы (т. е. от порядка ковалентных и донорно-акцепторных связей в ней). Поэтому направленный молекулярный дизайн комплексов переходных металлов с заданной величиной Т1/2 является, несомненно, актуальной задачей при создания новых “умных” магнитно-активных материалов и устройств.
Макробициклические трис-α-дииминаты переходных металлов (клатрохелаты [19, 20]) обладают уникальными физическими и физико-химическими свойствами благодаря 3D-геометрии их макрополициклических инкапсулирующих лигандов, обеспечивающих их конформационную жесткость и полную изоляцию центрального иона металла от внешних факторов [19, 20]. Благодаря этим особенностям клатрохелаты кобальта(II) обладают высокой магнитной анизотропией и химической устойчивостью в различных средах, что позволило предложить их в качестве перспективных парамагнитных меток для структурной биологии [21], парамагнитных зондов для МРТ [22], моноионных мономолекулярных магнитов [23] и спиновых переключателей [24]. Однако, несмотря на высокую конформационную жесткость их 3D-молекул, природа внешней среды может оказывать значительное влияние на магнитные характеристики этих металл-центрированных систем. В частности, ранее нами было установлено [25, 26] влияние полиморфизма кристаллов одного из клатрохелатов кобальта(II) на параметры его электронной структуры и барьер перемагничивания для его полиморфных кристаллических форм. Это являлось предпосылкой дальнейшего изучения влияния природы среды на эти параметры не только в твердой фазе, но и в растворах. Для этих целей нами был выбран типичный представитель клатрохелатов кобальта(II), образованный фенилборатным гекса-н-бутилсульфидным макробициклическим лигандом. Ранее было установлено [27], что этот комплекс проявляет температурно-индуцируемый спиновый переход в кристаллах. В настоящей работе были использованы разработанные нами ранее [28, 29] подходы парамагнитной спектроскопии ЯМР к изучению характеристик спинового перехода этого клатрохелата кобальта(II) в растворителях различной природы.
Схема 1.
Экспериментальная часть
Использовали фенилборатный гекса-н-бутилсульфидный клатрохелат кобальта(II) (I) (cхема 1), синтезированный по известной методике [27]. Его гексахлороклатрохелатный предшественник получали темплатной конденсацией на матрице – ионе кобальта(II), как описано в [19]. Состав и строение полученного комплекса подтверждены данными элементного анализа, а также спектроскопии ЯМР 1Н. Элементный анализ на углерод, азот и водород проводили на микроанализаторе Carlo Erba, модель 1106.
Найдено, %: C 49.33; H 6.17; N 8.25.
Для C42H64B2N6O6S6Co
вычислено, %: C 49.31; H 6.26; N 8.22.
Спектр ЯМР 1Н (CDCl3; 300 K; δ, м. д.): 0.60 (уш. с., 30Н, CH3CH2), 0.93 (уш. с., 12Н, CH2), 6.53 (уш. с., 12Н, CH2S), 10.05 (уш. с., 2Н, пара-Ph), 10.58 (уш. с., 4Н, мета-Ph), 16.45 (уш. с., 4Н, орто-Ph).
Спектры ЯМР 1Н при различных температурах регистрировали для растворов комплекса I в CD3CN, CD2Cl2, CDCl3 и C6D6 на спектрометре Bruker Avance 300 (300.22 МГц). Величины химических сдвигов (δ, м. д.) в спектрах определяли относительно остаточного сигнала растворителя (δ1H для CD3CN, CD2Cl2, C6D6 и CDCl3 равны 1.94, 5.32, 7.26 и 7.16 м. д. соответственно). Спектры ЯМР 1Н регистрировали с использованием следующих параметров: спектральный диапазон – 250 м. д.; время регистрации – 0.1 с; длительность релаксационной задержки – 0.1 с; длительность импульса – 9.0 мкс; число накоплений – 512. Полученные спады свободной индукции в случае необходимости повышения соотношения сигнал/шум обрабатывали, используя экспоненциальное взвешивание с коэффициентом до 3 Гц.
Все квантово-химические расчеты для молекулы I проводили с использованием пакета программ ORCA 5.0.3 [30] в рамках теории функционала плотности (DFT). Ее геометрию оптимизировали как для низкоспинового (S = 1/2), так и высокоспинового (S = 3/2) состояний с использованием гибридного функционала B3LYP [31], базисного набора def2-TZVP [32] и аппроксимации интегралов RIJCOSX [33] для уменьшения расчетного времени. В качестве начального приближения использовали молекулярную структуру этого клатрохелата, ранее установленную [27] методом монокристального РСА. Используя рассчитанную геометрию его высоко- и низкоспинового состояний, получали величины g-тензора и тензоров сверхтонкого взаимодействия для протонов молекулы I с использованием гибридного функционала B3LYP [34] и базисного набора def2-TZVP.
Контактный сдвиг рассчитывали по следующей формуле:
(1)
где – изотропная величина g-тензора; ρi – спиновая плотность на ядре i.
Результаты и их обсуждение
Ранее нами был разработан метод изучения спинового состояния комплексов переходных металлов в их растворах с использованием парамагнитной спектроскопии ЯМР [28]. В отличие от более распространенного метода Эванса, эффективность этого подхода не зависит от чистоты исследуемого образца. Его суть состоит в регистрации ЯМР-сигналов для такого парамагнитного комплекса в его растворе и их последующим анализе. В этом случае экспериментально наблюдаемый химический сдвиг определяется тремя составляющими: диамагнитным, контактным и дипольным вкладами:
δ = δдиа + δк + δд. (2)
Последние два вклада обусловлены взаимодействием магнитных моментов ядра и электрона. Их изотропная часть приводит к контактному сдвигу Ферми, а анизотропная – к дипольному сдвигу. С физической точки зрения, первый из них обусловлен перераспределением спиновой плотности на ядро через систему молекулярных орбиталей (уравнение (1)), тогда как второй – диполь-дипольным взаимодействием магнитных моментов. Как следствие, величина дипольного сдвига напрямую зависит от взаимного расположения взаимодействующих частиц в пространстве (уравнение (3)), что лежит в основе концепции парамагнитных меток для изучения пространственной структуры биологических макромолекул [35]:
(3)
где r, θ и φ – сферические координаты ядра в системе координат тензора магнитной восприимчивости (χ); ∆χax, rh – аксиальная и ромбическая анизотропия тензора χ.
Молекула изученного комплекса кобальта(II) имеет аксиальную С3-псевдосимметрию. В этом случае уравнение (3) упрощается:
(4)
Различные спиновые состояния комплекса I характеризуются различным числом неспаренных электронов и их распределением в его молекуле, что, очевидно, влияет на величины контактного и дипольного сдвигов в его ЯМР-спектрах. Таким образом, изучение парамагнитных сдвигов ЯМР предоставляет возможность определить спиновое состояние клатрохелата I, что и является целью вышеупомянутого подхода парамагнитной ЯМР-спектроскопии. В случае заселенности обоих спиновых состояний и быстрого (в шкале времени ЯМР) установления равновесия между ними наблюдаемый химический сдвиг будет средневзвешенным:
δНС = δНСηНС + δВСηВС, (5)
где δНС и δВС – величины химического сдвига данного ядра в низко- и высокоспиновом состояниях молекулы соответственно; ηНС и ηВС – заселенности этих состояний, причем ηНС + δВС = 1.
В случае температурно-индуцируемого спинового перехода заселенности спиновых состояний зависят от температуры в соответствии с его термодинамическими параметрами:
(6)
где К – константа равновесия для данного перехода; ∆Н и ∆S – соответствующие величины энтальпии и энтропии для этого процесса; R – универсальная газовая постоянная.
Обычно при анализе спинового равновесия методом парамагнитной ЯМР-спектроскопии используется закон Кюри, из которого следует, что температурная зависимость парамагнитного сдвига подчиняется следующему уравнению:
(7)
Тем не менее нами ранее было показано [36, 37], что в случае комплексов кобальта(II) в высокоспиновом состоянии уравнение (7) справедливо только в случае контактного сдвига в их ЯМР-спектрах. Температурная зависимость дипольного сдвига описывается квадратичным уравнением 8, что является следствием расщепления в нулевом поле.
(8)
В случае низкоспинового состояния иона кобальта(II) уравнение 7 справедливо для обоих вкладов в величину парамагнитного сдвига, так как для состояния с S = 1/2 понятие расщепления в нулевом поле неприменимо.
Таким образом, в рамках данной работы мы предлагаем описывать экспериментально наблюдаемую величину химического сдвига для комплексов кобальта(II) следующим образом:
(9)
где a, b, c – параметры модели. Модель становится решаемой в случае регистрации спектров при трех различных температурах, что вполне приемлемо для рутинных экспериментов ЯМР.
Уравнение (9) было использовано для определения параметров спинового равновесия двух вышеупомянутых форм комплекса I в растворителях различной природы (ацетонитрил, бензол, хлороформ и хлористый метилен). Спектры ЯМР 1Н его растворов, зарегистрированные в широком диапазоне температур, свидетельствуют о протекании температурно-индуцированного спинового перехода, тогда как уравнения (7) и (8) предполагают монотонное уменьшение величин химического сдвига при увеличении температуры (рис. 1).
Рис. 1. Спектры ЯМР 1Н раствора комплекса I в CDCl3, зарегистрированные в температурном диапазоне 225–330 K.
Для остальных изученных растворителей, наблюдается аналогичная картина (рис. 2), что свидетельствует о протекании вышеупомянутого спинового перехода 1/2 → 3/2 во всех случаях. С другой стороны, в этих растворах величины химических сдвигов сигналов протонов комплекса I значительно отличаются. Относительная разница между ними будет еще более существенной, если вычесть соответствующий диамагнитный вклад, который слабо зависит от природы растворителя.
Рис. 2. Температурная зависимость химических сдвигов в спектрах ЯМР 1Н комплекса I в различных растворителях: CDCl3 (а), CD3CN (б), C6D6 (в) и CD2Cl2 (г). Показаны данные для следующих протонов его макробициклической молекулы: орто-Ph (●), мета-Ph (■) и пара-Ph (▲). Сплошные линии соответствуют аппроксимации с использованием уравнения (9).
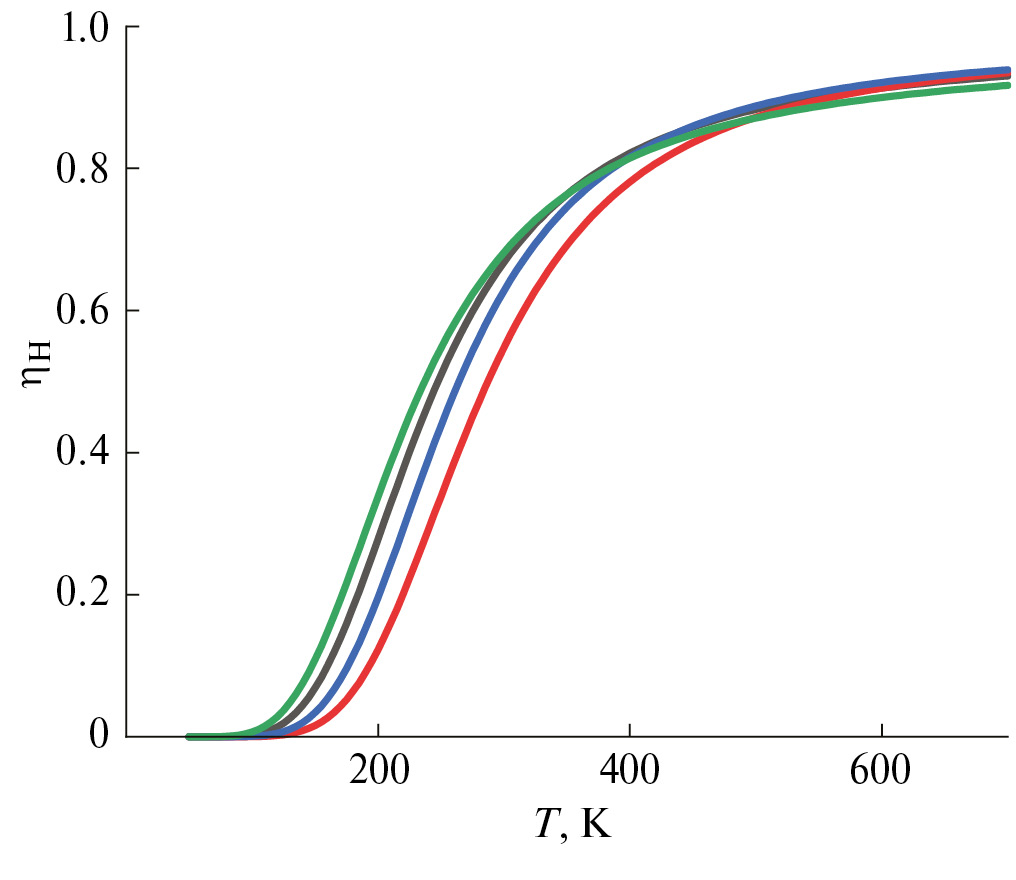
Аппроксимация экспериментально наблюденных величин химического сдвига с использованием уравнения (9) позволила определить термодинамические параметры изучаемого спинового перехода во всех растворителях (табл. 1) и визуализировать температурную зависимость заселенности спиновых состояний (рис. 3).
Рис. 3. Зависимость заселенности высокоспинового состояния комплекса I в CDCl3 (черный цвет), CD3CN (красный цвет), C6D6 (зеленый цвет) и CD2Cl2 (синий цвет).
Таблица 1. Термодинамические параметры спинового перехода 1/2 → 3/2 для комплекса I в различных растворителях
Растворитель | ΔH кДж/моль | ΔS Дж/К моль |
CDCl3 | 8.2 (0.1) | 33.3 (0.1) |
CD3CN | 10.8 (0.4) | 37.5 (0.2) |
C6D6 | 7.1 (0.1) | 30.2 (0.1) |
CD2Cl2 | 9.6 (0.3) | 36.5 (0.2) |
Наблюдается корреляция между полярностью растворителя и термодинамическими параметрами вышеупомянутого спинового перехода: при увеличении диэлектрической проницаемости растворителя увеличиваются его энтальпия ΔH и температура полуперехода T1/2, что может быть связано с увеличением зарядов на донорных атомах азота макробициклического лиганда в результате его взаимодействии с молекулами полярного растворителя (рис. 4).
Рис. 4. Влияние диэлектрической проницаемости растворителя на энтальпию ΔH и температуру полуперехода T1/2 спинового равновесия в растворах комплекса I в CDCl3 (▲), CD3CN (▼), C6D6 (■) и CD2Cl2 (●).
Таким образом, с использованием предложенного нами метода парамагнитной спектроскопии ЯМР было изучено спиновое состояние фенилборатного гекса-н-бутилсульфидного клатрохелата кобальта(II) в его растворах. Установлено, что этот клеточный комплекс претерпевает температурно-зависимый спиновый переход в среде растворителей различной природы и установлены его термодинамические характеристики. Несмотря на конформационную жесткость полиазометиновой квазиароматической 3D-молекулы, в зависимости от полярности растворителя наблюдаются существенные изменения в ее электронной структуре и параметрах спинового равновесия для нее, что открывает возможности для тонкой настройки характеристик спинового переключателя, используя изменение полярности среды.
Авторы заявляют, что у них нет конфликта интересов.
ФИНАНСИРОВАНИЕ
Работа выполнена при финансовой поддержке Российского научного фонда (грант № 22-73-00148).
About the authors
D. Yu. Aleshin
Kurnakov Institute of General and Inorganic Chemistry, Russian Academy of Sciences; Bauman Moscow State Technical University
Email: a.pavlov@emtc.ru
Russian Federation, Moscow; Moscow
V. V. Zlobina
Moscow Institute of Physics and Technology (National Research University)
Email: a.pavlov@emtc.ru
Russian Federation, Dolgoprudnyi, Moscow oblast
A. S. Belov
Nesmeyanov Institute of Organoelement Compounds, Russian Academy of Sciences
Email: a.pavlov@emtc.ru
Russian Federation, Moscow
Ya. Z. Voloshin
Nesmeyanov Institute of Organoelement Compounds, Russian Academy of Sciences
Email: a.pavlov@emtc.ru
Russian Federation, Moscow
A. A. Pavlov
Bauman Moscow State Technical University; Nesmeyanov Institute of Organoelement Compounds, Russian Academy of Sciences
Author for correspondence.
Email: a.pavlov@emtc.ru
Russian Federation, Moscow; Moscow
References
- Gamez P., Costa J. S., Quesada M. et al. // Dalton Trans. 2009. № 38. P. 7845.
- Kumar K. S., Ruben M. // Angew. Chem. Int. Ed. 2021. V. 60. № 14. P. 7502.
- Lefter C., Davesne V., Salmon L. et al. // Magnetochemistry. 2016. V. 2. № 1. P. 18.
- Manrique-Juarez M.D., Rat S., Salmon L. et al. // Coord. Chem. Rev. 2016. V. 308. P. 395.
- Jeon I.-R., Park J. G., Haney C. R. et al. // Chem. Sci. 2014. V. 5. № 6. C. 2461.
- Gentili D., Demitri N., Schäfer B. et al. // J. Mater. Chem. C. 2015. V. 3. № 30. P. 7836.
- Tissot A., Kesse X., Giannopoulou S. et al. // Chem. Commun. 2019. V. 55. № 2. P. 194.
- Wei R.-J., Tao J., Huang R.-B. et al. // Inorg. Chem. 2011. V. 50. № 17. P. 8553.
- Lada Z. G., Andrikopoulos K. S., Mathioudakis G. N. et al. // Magnetochemistry. 2022. V. 8. № 2. P. 16.
- Clemente-Juan J.M., Coronado E., Gaita-Ariño A. // Chem. Soc. Rev. 2012. V. 41. № 22. P. 7464.
- Bousseksou A., Boukheddaden K., Goiran M. et al. // Phys. Rev. B. 2002. V. 65. № 17. P. 172412.
- Gütlich P., Ksenofontov V., Gaspar A. B. // Coord. Chem. Rev. 2005. V. 249. № 17–18. P. 1811.
- Ohkoshi S.-i., Hashimoto K. // J. Photochem. Photobiol. 2001. V. 2. № 1. P. 71.
- Hosokawa H., Funasako Y., Mochida T. // Chem. Eur. J. 2014. V. 20. № 46. P. 15014.
- Halcrow M. A. // Coord. Chem. Rev. 2009. V. 253. № 21–22. P. 2493.
- Halcrow M. A. // Crystals. 2016. V. 6. № 5. P. 58.
- Krivokapic I., Zerara M., Daku M. L. et al. // Coord. Chem. Rev. 2007. V. 251. № 3–4. P. 364.
- Hayami S., Komatsu Y., Shimizu T. et al. // Coord. Chem. Rev. 2011. V. 255. № 17–18. P. 1981.
- Voloshin Y. Z., Kostromina N. A., Krämer R. Clathrochelates: Synthesis, Structure and Properties. Elsevier, 2002. 419 p.
- Voloshin Y., Belaya I., Krämer R. Cage Metal Complexes: Clathrochelates Revisited. Springer, 2017. 467 p.
- Novikov V. V., Pavlov A. A., Belov A. S. et al.// J. Phys. Chem. Lett. 2014. V. 5. № 21. P. 3799–3803.
- Voloshin Y. Z., Novikov V. V., Nelyubina Y. V. // RSC Adv. 2015. V. 5. № 89. P. 72621.
- Novikov V. V., Pavlov A. A., Nelyubina Y. V. et al. // J. Am. Chem. Soc. 2015. V. 137. № 31. P. 9792.
- Novikov V. V., Ananyev I. V., Pavlov A. A. et al. // J. Phys. Chem. Lett. 2014. V. 5. № 3. P. 496.
- Pavlov A. A., Nelyubina Y. V., Kats S. V. et al. // J. Phys. Chem. Lett. 2016. V. 7. № 20. P. 4111.
- Novikov V. V., Pavlov A. A., Nehrkorn J. et al. // Russ. J. Coord. Chem. 2020. V. 46. P. 756. https://doi.org/10.1134/S1070328420110056
- Voloshin Y. Z., Varzatskii O. A., Novikov V. V. et al. // Eur. J. Inorg. Chem. 2010. P. 5401.
- Pavlov A. A., Denisov G. L., Kiskin M. A. et al // Inorg. Chem. 2017. V. 56. № 24. P. 14759.
- Pavlov A. A., Aleshin D., Nikovskiy I. A. et al. // Eur. J. Inorg. Chem. 2019. V. 2019. № 23. P. 2819.
- Neese F. // Wiley Interdiscip. Rev. Comput. Mol. Sci. 2012. V. 2. № 1. P. 73.
- Perdew J. P., Burke K., Ernzerhof M. // Phys. Rev. Lett. 1996. V. 77. № 18. C. 3865.
- Weigend F., Ahlrichs R. // Phys. Chem. Chem. Phys. 2005. T. 7. № 18. P. 3297.
- Kossmann S., Neese F. // Chem. Phys. Lett. 2009. T. 481. № 4–6. P. 240.
- Adamo C., Barone V. // J. Chem. Phys. 1999. V. 110. № 13. P. 6158.
- Rodriguez‐Castañeda F., Haberz P., Leonov A. et al.// Magn Reson Chem. 2006. V. 44. № S1. P. S10.
- Pavlov A. A., Novikov V. V., Nikovskiy I. A. et al. // Phys. Chem. Chem. Phys. 2022. V. 24. № 2. P. 1167.
- Pavlov A. A., Nehrkorn J., Zubkevich S. V. et al. // Inorg. Chem. 2020. V. 59. № 15. P. 10746–10755.
Supplementary files







