Synthesis of peptide fragments spike glycoprotein SARS-CoV-2 and studying their binding with human blood cells
- Authors: Gribovskaya О.V.1, Yanchenko V.V.2, Tsygankov A.M.2, Martinovich V.P.1
-
Affiliations:
- Institute of Bioorganic Chemistry, National Academy of Sciences of Belarus
- Vitebsk State medical University
- Issue: Vol 50, No 5 (2024)
- Pages: 636-648
- Section: Articles
- URL: https://bakhtiniada.ru/0132-3423/article/view/272172
- DOI: https://doi.org/10.31857/S0132342324050062
- EDN: https://elibrary.ru/LRAMGQ
- ID: 272172
Cite item
Full Text
Abstract
A new method was tested that allows to evaluate activation of the Spike surface protein of SARS-CoV-2 blood leukocytes by synthetic peptides, fragments Lys-Ile-Ala-Asp-Tyr-Asn-Tyr-Lys-Leu (417–425 аа) and Val-Arg-Gln-Ala-Pro-Asn-Gly-Gln-Thr (407–415 аа). It was found that these peptides, regardless of the HLA-A phenotype of the subjects, could bind to leukocytes, which indicates the universality of reactions to peptides, especially in innate immune cells. It was shown that the Lys-Ile-Ala-Asp-Tyr-Asn-Tyr-Lys-Leu peptide contacted the blood leukocytes of the subjects, activated the lymphocytes and basophils of the subjects (statistically significant), which was confirmed by an increase in gamma interferon compared to the Val-Arg-Gln-Ala-Pro-Asn-Gly-Gln-Thr. Thus, this work demonstrates an approach to creating a new peptide vaccine against COVID-19 at the stage of in vitro research.
Keywords
Full Text
ВВЕДЕНИЕ
Пандемия коронавируса вызвала повышенный интерес ученых разных стран к поиску новых безопасных вакцин. С 2020 г. только против COVID-19 исследуется >800 вакцин. Всего 13 вакцин включены в список ВОЗ для использования в чрезвычайных ситуациях. Эти вакцины одобрены, разрешены, лицензированы, им выдано разрешение на использование в чрезвычайных ситуациях или предоставлено право использования вне клинических испытаний каким-либо образом регулирующим органом, национальным органом или другой организацией. По состоянию на март 2023 г. 50 вакцин получили одобрение ВОЗ, 183 вакцины – кандидаты, из них около трети (59 или 32%) – белковые субъединичные вакцины. Из 199 вакцин, находящихся на стадии доклинических исследований, 76 (38%) – белковые субъединичные. Таким образом, в настоящее время разработка вакцин на основе белковых платформ представляется перспективной.
Традиционная разработка вакцины может занимать до 15 лет, начиная с фазы открытия, во время которой разрабатываются вакцины и проводятся предварительные доклинические исследования. Доклиническая стадия длится от 1.5 до 2.5 лет и довольно избирательна. Клинические испытания проходят менее 20% вакцин-кандидатов. Некоторые исследования терпят неудачу вследствие неэффективности продукта, другие прекращаются из-за отсутствия финансирования. Следующий этап испытаний вакцины – тестирование на людях, включающее получение одобрения FDA (США) и EMA (Европа), эти испытания проводят на десятках (I фаза), сотнях (II фаза) и тысячах добровольцев (III и IV фазы). Поскольку цель состоит в том, чтобы определить эффективную дозу вакцины и, что более важно, минимизировать побочные эффекты, всегда предпочтительнее проводить испытания на небольших выборках. Если вакцина-кандидат успешно проходит III фазу испытаний, подается заявление на получение лицензии на вакцину, которое рассматривается регулирующими органами, и вакцина лицензируется. После этого начинается серийное производство лицензированной вакцины и проводится серия постмаркетинговых исследований [1, 2]. Кроме того, подходы in silico могут быть использованы для разработки вакцин за счет более быстрого скрининга и более точного прогнозирования последовательностей аминокислот с высокой иммуногенностью и аффинностью к молекулам HLA I и II классов. Эти вычислительные подходы могут предсказать аффинность специфических пептидных последовательностей к молекулам HLA I и II классов, к рецепторам В-клеток. Антигенность, аллергенность, физико-химические параметры, а также вторичная и третичная структура этих белков точно предсказываются in silico.
Вакцины на основе пептидов в настоящее время разрабатываются для использования как в качестве терапевтического, так и профилактического средства при множестве заболеваний, начиная от рака и вирусных инфекций, заканчивая аллергией и болезнью Альцгеймера. Учитывая, что только специфические аминокислотные последовательности полноразмерных белковых антигенов ответственны за эффективные иммунные ответы, для вакцин предлагаются иммуногенные пептиды, имитирующие В- и Т-клеточные эпитопы [3].
Можно выделить четыре основных преимущества вакцин на основе пептидов: 1) крупномасштабный синтез пептидов относительно недорог, а технология хорошо отработана; 2) пептиды могут складываться в трехмерные эпитопы, способные индуцировать гуморальный ответ на линейные и конформационные структуры; 3) уникальные эпитопы могут быть выбраны, чтобы избежать аутоиммунных ответов, которые могут быть вызваны полноразмерным белком; 4) новые эпитопы могут быть легко добавлены к смеси пептидов по мере выявления новых вирусных мутаций [4].
Антитела после введения белковой субъединичной (пептидной) вакцины могут вообще не появиться. Вакцинация только эпитопами Т-клеток подходит как для профилактической, так и для терапевтической вакцинации – может помочь быстрее выздороветь. Не следует ожидать, что вакцина из Т-клеточных эпитопов предотвратит инфицирование, как традиционные вакцины, которые стимулируют появление нейтрализующих антител. Индукция Т-клеток против нескольких разных белков обеспечивает защиту от вирусных мутаций, как обсуждалось применительно к вирусу гриппа. В случае еще неизвестных вариантов SARS-CoV-2 этот тип вакцины также может быть эффективным [5–8].
До пандемии COVID-19 ~500 пептидных вакцин против различных заболеваний не достигли IV фазы испытаний. Большинство пептидных вакцин в клинических испытаниях были направлены против различных видов рака, далее следуют вирусные инфекции, аллергии и аутоиммунные заболевания. Конечной их целью заявлялась разработка безопасной, воспроизводимой и генетически стабильной вакцины, которая способна вызывать соответствующий иммунный ответ. Стоит отметить, что существует несколько вакцин против COVID-19 на основе пептидов: ЭпиВакКорона (ФБНУ “Государственный научный центр вирусологии и биотехнологии “Вектор”, Россия; одобрена ВОЗ и разрешена для применения в других странах), UB-612 (United Biomedical Inc., США; III фаза испытаний), CoVepiT (OSE Immunotherapeutics, Франция; I фаза испытаний), B-pVAC-SARS-CoV-2 (University Hospital Tuebingen, Германия; II фаза испытаний). Эксперименты для проверки активности пептидов in vivo проводились как непосредственно после биоинформационных исследований, так и с лабораторным этапом in vitro.
В связи с вышесказанным, разработка новых белковых вакцин против COVID-19 представляется актуальной задачей.
Целью данной работы был синтез пептидов Lys-Ile-Ala-Asp-Tyr-Asn-Tyr-Lys-Leu (IX) (417– 425 а.о.) и Val-Arg-Gln-Ala-Pro-Asn-Gly-Gln-Thr (XVIII) (407–415 а.о.) – фрагментов поверхностного гликопротеина Spike коронавируса SARS-CoV-2 – как потенциальных компонентов вакцины против COVID-19 и изучение их связывания с клетками крови человека.
РЕЗУЛЬТАТЫ И ОБСУЖДЕНИЕ
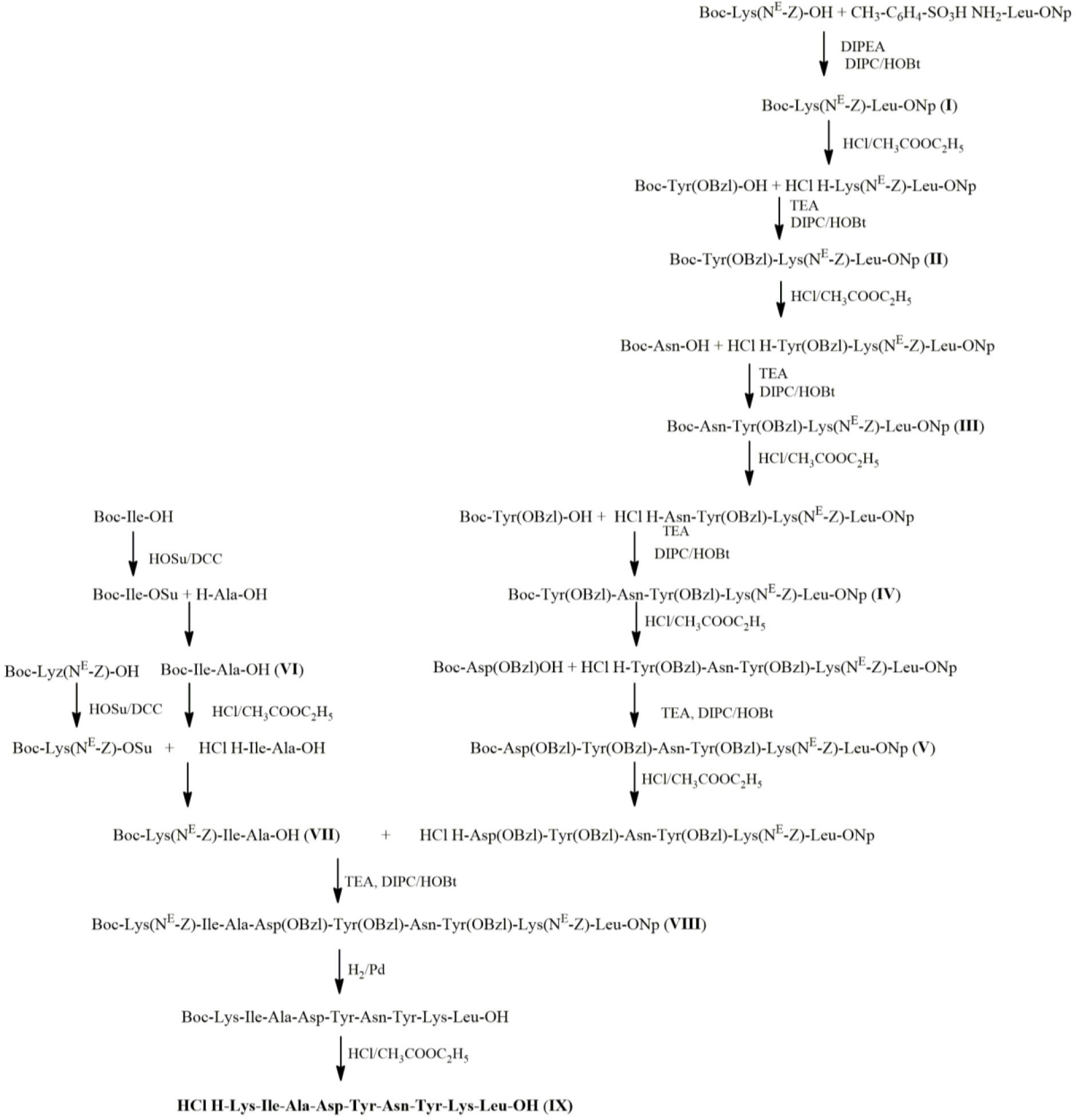
Синтез пептидов (IX) и (XVIII). Синтез пептида (IX) осуществляли по схеме 1, используя тактику максимальной защиты боковых функциональных групп аминокислот.
Схема 1. Синтез пептида (IX).
Гексапептид (V) получали последовательным наращиванием пептидной цепи, начиная с С-конца, лейцин вводили в реакцию в виде п-нитрофенилового эфира, который конденсировали с BocLys(Nε-Z)-ОН. В качестве основного конденсирующего агента использовали DIPC с добавлением HOBt. Для блокирования α-аминогрупп применяли Вос-защитную группу. Ее отщепление проводили обработкой 4.5 М раствором HCl в этилацетате. Гидрохлориды пептидов после отщепления Вос-защитной группы, которое протекало с выходами, близким к количественным (93– 98%), использовали в синтезе после определения их однородности методом тонкослойной хроматографии. Полной характеризации гидрохлоридов не проводили, т.к. кислотный гидролиз Вос-группы протекает, как правило, без рацемизации и изменения структуры пептидной цепи [9].
N-Концевой трипептид (VII) получали методом активированных эфиров, причем Boc-Lys(Nε-Z)-OSu и Boc-Ile-OSu вводили в реакцию, отфильтровав осадок дициклогексилмочевины, что позволило сократить время и количество растворителей на выделение эфиров. Нанопептид (VIII) получали с использованием карбодиимидного метода. Защиту с боковых функциональных групп аминокислот удаляли гидрированием пептида над катализатором (палладиевой чернью) в растворе уксусной кислоты.
Для синтеза пептида (XVIII) была предложена схема 2. С-Концевой пентапептид (XIII) получали конденсацией трипептида (XI) и дипептида Boc-Ala-Pro-OH (XII). Последний получали методом активированных эфиров с использованием Boc-Ala-OSu, который вводили в реакцию без выделения. N-Концевой тетрапептид (XVI) получали путем сшивки двух дипептидов, Boc-Val-Arg(NO2)ОН и HCl∙H-Gln-Ile-OH, также полученных с использованием активированных эфиров.
Схема 2. Синтез пептида (XVIII).
Целевые пептиды до снятия защит боковых функциональных групп подвергали очистке методом колоночной хроматографии на сефадексе G-10. Как видно из схемы 2, для защиты боковой гуанидиновой группы аргинина использовали водородолабильную нитрогруппу, которую также удаляли пропусканием тока водорода через раствор пептида в уксусной кислоте в присутствии палладиевого катализатора в течение 8 ч.
Идентификацию соединений на всех стадиях синтеза выполняли методом масс-спектрометрии, гомогенность подтверждали хроматографическими методами.
Пептиды, меченные FITC (FITC-Val-Arg-Gln-Ile-Ala-Pro-Gly-Gln-Thr-OMe, FITC-Lys-Ile-Ala-Asp-Tyr-Asn-Tyr-Lys-Leu-OH), получали путем биоконъюгации одной молекулы FITC с молекулой пептида DMF в течение 4 ч.
Влияние пептидов (IX) и (XVIII) на лейкоциты. Влияние пептидов (IX) и (XVIII) на лейкоциты крови исследовали методом проточной цитометрии с использованием моноклональных антител против молекул, которые экспрессируются на лейкоцитах (CD45), отвечают за раннюю активацию лимфоцитов (CD69) и базофилов (CD203c, CD63), на 80 образцах венозной крови добровольцев, средний возраст которых составил 26.9 ± 9.4 года. Для пептида (IX) концентрация полуингибирования (IC50) для HLA 02 : 01 составила 16.0 нМ, а для пептида (XVIII) – 4.5 мкМ.
Трансмембранная протеинтирозинфосфатаза CD45 – ключевой регулятор передачи сигналов антигенных рецепторов в T- и B-клетках. CD45 имеет высокий уровень экспрессии во всех клонах кроветворных клеток на всех стадиях развития. Функционально CD45 подавляет клеточную пролиферацию, опосредованную IL-3, эритропоэтин-зависимый гемопоэз и противовирусные ответы in vitro и in vivo [10].
CD69 – антиген очень ранней активации, экспрессия которого на поверхности лейкоцитов и тромбоцитов быстро повышается при активации вирусами. CD69 вовлечен в передачу сигнала на начальных этапах активации, может быть использован для характеристики напряженности иммунитета. CD69 – интегральный мембранный белок II типа с внеклеточным лектиновым доменом C-типа. Это самый ранний гликопротеин, экспрессируемый на поверхности клеток при активации Т-, В- и NK-клеток in vitro. CD69 конститутивно экспрессируется на субпопуляциях тимоцитов и тромбоцитов, плазмоцитоидных дендритных клеток и клеток-предшественников [11], его активация запускает каскад внутриклеточных процессов, связанных с представленными ниже молекулами.
CD203c (ENPP3, эктонуклеотидпирофосфатаза/фосфодиэстераза) экспрессируется на клетках многих органов, в том числе на эпителии, особенно на базофилах и тучных клетках. Функция этого фермента состоит в подавлении АТФ-зависимого воспаления. Базофилы и тучные клетки участвуют в реакции на определенные патогены, а также на острые и хронические воспалительные и аллергические процессы. CD203c можно использовать как для идентификации, так и в качестве активационного маркера. Его экспрессия на базофилах быстро увеличивается при манипуляциях с клетками или во время стимуляции базофилов без дегрануляции [12].
Антиген CD63 обнаруживается на поверхности моноцитов/макрофагов и слабо экспрессируется покоящимися гранулоцитами, Т-лимфоцитами и В-лимфоцитами. Антиген CD63 присутствует в азурофильных гранулах нестимулированных нейтрофилов, экспрессируется на поверхности нейтрофилов и базофилов после активации [13].
Для подтверждения активации лимфоцитов синтезированными пептидами (IX) и (XVIII) было взято за основу определение содержания гамма-интерферона (IFN-γ), который применяется в различных вариациях [14, 15]. IFN-γ представляет собой цитокин, играющий важную роль в различных биологических реакциях, включая защиту от инфекций, противоопухолевое действие и регуляцию эффекторных клеток как врожденного, так и адаптивного иммунитета. Он способствует усилению презентации антигена молекулами главного комплекса гистосовместимости, дифференцировке клеток, стимуляции фагоцитов, координации взаимодействий лейкоцитов и эндотелия, влияет на клеточную пролиферацию и апоптоз, а также на стимуляцию и подавление различных генов. IFN-γ регулирует дифференцировку, активацию и гомеостаз лимфоцитов, активацию М1-подтипа макрофагов, индуцирует рекрутирование эффекторных клеток при различных видах воспаления. Он рассматривается как ключевое звено между врожденным и адаптивным иммунным ответом и как главный переключатель каскада цитокинов [16].
Анализ полученных данных показал, что большее количество нейтрофилов, моноцитов и лимфоцитов после суточной инкубации реагировало на пептид (XVIII), нежели на пептид (IX). Напротив, лейкоциты в целом и эозинофилы в частности реагировали на пептид (IX) в большей степени за короткое время в сравнении с пептидом (XVIII). Следует учесть, что за сутки инкубирования часть клеток становилась нежизнеспособной, и пептид (XVIII) активировал большее количество базофилов и лимфоцитов на 35.00 и 25.92% соответственно. Анализ показал, что количество лимфоцитов (CD45), моноцитов (CD45), эозинофилов (CD45) и активированных базофилов (CD203с+) достоверно отличалось (р ˂ 0.05) при взаимодействии с данными пептидами. Для нейтрофилов (CD45) и активированных лимфоцитов (CD69+) достоверных отличий при активации пептидами (IX) и (XVIII) не выявлено (р ˂ 0.05). Таким образом, мы выяснили, что существуют достоверные различия между ответом лейкоцитов на пептиды: лимфоциты (CD45) и моноциты (CD45) прореагировали с пептидом (XVIII) в большем количестве, чем с пептидом (IX). В случае эозинофилов (CD45) пептид (XVIII) активировал достоверно большее количество базофилов (CD203с+), в отличие от пептида (IX). В табл. 1 отражены медианные значения количества клеток, отмечены достоверные отличия.
Таблица 1. Количество клеток, отреагировавших на пептиды (IX) и (XVIII) (в расчете на 30 000 клеток)
Тип клеток и количество наблюдений (n) для пептидов (IX)/(XVIII) | Количество клеток, ответивших на пептиды (IX)/(XVIII) соответственно |
Лейкоциты всего (CD45), n = 70/54, из них: | 233.0 (71.0–761.0)/175.0 (80.0–380.0) |
лимфоциты (CD45), n = 20/51 | 1.0 (1.0–2.5)/12.0 (6.0–22.0)* |
моноциты (CD45), n = 37/50 | 2.0 (1.0–4.0)/6.0 (3.0–11.8)* |
нейтрофилы (CD45), n = 70/54 | 32.0 (21.0–100.0)/75.0 (20.0–141.5) |
эозинофилы (CD45), n = 70/54 | 25.0 (8.0–85.0)/15.0 (6.0–29.0)* |
Активированные лимфоциты CD69+, n = 78 | 65.0 (31.5–117.5)/92.0 (35.3–145.0) |
Активированные базофилы CD203с+, n = 77 | 9.0 (3.0–25.5)/16.0 (5.0–32.0)* |
Примечание: данные представлены в виде средних значений, в скобках указан интерквартильный размах в виде 25 и 75 процентилей.
* Статистически значимые отличия (p < 0.05).
При анализе методом ИФА содержания IFN-γ, который был секретирован лимфоцитами в ответ на пептиды, был выявлен рост значений при использовании пептида (IX) в отличие от пептида (XVIII) (табл. 2). Таким образом, показано, что пептид (IX) достоверно активировал лимфоциты посредством секреции ими IFN-γ.
Таблица 2. Анализ содержания IFN-γ, секретированного лимфоцитами в ответ на активацию пептидами (IX) и (XVIII)
Активация пептидами | Средняя концентрация IFN-γ, пг/мл (n = 51) |
(IX) | 7.98* |
(XVIII) | 5.54* |
* Статистически значимые отличия (p < 0.05).
Всесторонние исследования in vivo показали, что длинные пептиды способствуют более качественному Т-клеточному ответу, но, с другой стороны, они сильно зависят от процессинга и могут быть представлены только профессиональными антиген-презентирующими клетками. При анализе информации о вакцинах-кандидатах и вакцинах, одобренных к применению, отмечено, что не менее трети из них представляют собой белковые субъединичные (в т.ч. пептидные) препараты, что поддерживает идею создания пептидной вакцины. Первый шаг в этом направлении – подтверждение гипотезы об активации лимфоцитов короткими пептидами.
Показано, что используемые в данной работе пептиды достоверно взаимодействуют с лейкоцитами. Пептид (IX) продемонстрировал достоверное влияние на эозинофилы, в отличие от пептида (XVIII). Нами показана достоверная активация базофилов (CD203с+), а также лимфоцитов (CD69+) пептидом (XVIII) в большей степени, чем пептидом (IX) (табл. 3), причем рост содержания IFN-γ у активированных лимфоцитов характерен для последнего соединения. Вне зависимости от HLA-A-фенотипа добровольцев, пептиды могли взаимодействовать с лейкоцитами, что говорит об их универсальности. Стоит отметить, что отсутствие ответа или слабый ответ на пептид мог быть обусловлен иным HLA-A-фенотипом добровольцев. Пептид (XVIII) после суточной инкубации активировал клетки врожденного иммунитета (базофилы) и клетки адаптивного иммунитета (лимфоциты) чаще, чем пептид (IX), за короткий срок инкубации. Наличие хронических заболеваний достоверно повлияло на активацию лимфоцитов. Для усовершенствования протокола исследований стоит уменьшить время инкубации с пептидами до 2 ч.
Таблица 3. Результаты анкетирования и связь с активированными лейкоцитами
Категории | Количество респондентов (n), ответивших утвердительно, % | Активированные лимфоциты (CD69+) и базофилы (CD203с+) |
Хронические заболевания | n =15 или 18.8% (95% ДИ: 10.2–27.3%) | Статистически значимо (р ˂ 0.05) для лимфоцитов, активированных пептидом (IX) |
В течение 14 дней до забора крови | ||
Стресс | n = 27 или 33.8% (95% ДИ: 23.4–44.1%) | Статистически не значимо (р > 0.05) для лимфоцитов и базофилов, активированных пептидом (IX) |
Физические нагрузки выше среднего | n = 26 или 32.5% (95% ДИ: 22.2–42.8%) | |
Прием лекарственных средств | n = 12 или 15.0% (ДИ: 7.2–22.8%) | |
Двухразовое питание | n = 23 или 28.8% (ДИ: 18.8–38.7%) | |
Трехразовое питание и более 3 раз в день | n = 57 или 71.3% (ДИ: 61.3–81.2%) | |
Контакт с инфекционными больными | n = 15 или 18.8% (ДИ: 10.2–27.3%) | |
Примечание: данные представлены в виде количества и процента респондентов, ответивших утвердительно, в скобках указан доверительный интервал (ДИ).
ЭКСПЕРИМЕНТАЛЬНАЯ ЧАСТЬ
Синтез пептидов. В работе были использованы аминокислоты, реагенты и растворители (Novabiochem, Германия; Tokyo Chemical Industry, Япония, США; Экос-1, Россия). Процессы синтеза соединений, удаления защитных групп контролировали методом ТСХ на пластинках с закрепленным слоем силикагеля (Sorbfil, Россия) в системах растворителей: этилацетат/пиридин/уксусная кислота/вода (5 : 3 : 2 : 1) (А); хлороформ/метанол/25%-ный раствор аммиака (6 : 4 : 1) (Б); бутанол/уксусная кислота/вода (4 : 1 : 1) (В). Вещества обнаруживали на пластинках с помощью хлор-бензидинового реагента.
N-Концевую трет-бутильную защиту удаляли 4.5 н. раствором хлороводорода в этилацетате. Выходы в реакциях деблокирования были близки к количественным.
Аналитическую ВЭЖХ и масс-спектрометрию (ионизация распылением в электрическом поле (ESI MS) в режиме сканирования положительных ионов) проводили на хроматографе Agilent 1200 с масс-селективным детектором типа тройной квадруполь Agilent 6140 (США), колонка Agilent ZorbaxSBC18 RR (2.1 × 30 мм), размер частиц 3.5 мкм. Использовали градиент концентраций ацетонитрила 10–95% в 0.05%-ном растворе муравьиной кислоты в деионизированной воде.
Температуры плавления определяли на приборе Кофлера и не корректировали. Удельное вращение соединений измеряли на автоматическом поляриметре Hanon Р850 Pro (Китай) при λ = 589.3 м, длина кюветы 100 мм.
Boc-Lys(Nε-Z)-Leu-ONp (I). К раствору 1.23 г (2.8 ммоль) п-толуолсульфоната п-нитрофенилового эфира лейцина в 3.5 мл DMF добавляли 0.55 мл (3.3 ммоль) DIPEA. Реакционную смесь перемешивали в течение 20 мин, затем добавляли 1.07 г (2.8 ммоль) Boc-Lys(Nε-Z)-OH. После охлаждения до 0°С в реакционный сосуд последовательно добавляли 0.4 г (3.0 ммоль) HOBt и 0.7 г (3.4 ммоль) DCC. Реакционную смесь перемешивали в течение 2 ч при 0°С и 4 ч при комнатной температуре, осадок отфильтровывали, промывали на фильтре 1 мл DMF. В фильтрат добавляли 10 мл этилацетата, полученный раствор промывали 9%-ным раствором лимонной кислоты, 5%-ным раствором NaHCO3, насыщенным раствором NaCl, водой, затем сушили над Na2SO4. После сушки этилацетат упаривали, а образовавшийся остаток растирали с петролейным эфиром и сушили над Р2О5. После сушки в эксикаторе получили 1.4 г (81%) пептида (I) с т. пл. 96–98°С; [α]25D –21.877 ± 0.225° (с 0.00308 г/мл, MeOH), Rf 0.82 (А), 0.78 (В). ESI MS, m/z: 615.7 [M + H]+, 637.7 [M + Na]+, 659.7 [M – Н + 2Na]+.
Boc-Tyr(OBzl)-Lys(Nε-Z)-Leu-ONp (II). К раствору 1.2 г (2.2 ммоль) HCl∙H-Lys-(Nε-Z)-Leu-ONp (получен обработкой соединения (I) HCl в этилацетате) в 4.5 мл DMF добавляли 0.39 мл (2.8 ммоль) TEA. Реакционную смесь перемешивали в течение 20 мин и вносили 0.82 г (2.2 ммоль) Boc-Tyr(OBzl)-OH. После охлаждения до 0°С в реакционный сосуд последовательно добавляли 0.31 г (2.3 ммоль) HOBt и 0.41 мл (2.6 ммоль) DIPC. Время прохождения реакции – 12 ч. Очистку и выделение трипептида проводили по методике, описанной для соединения (I). Выход соединения (II) составил 1.45 г (76%) c т. пл. 93°С; [α]25D –7.792 ± 0.0° (с 0.00308 г/мл, MeOH), Rf 0.90 (А). ESI MS, m/z: 868.9 [M + H]+, 1758.8 [2M + Na]+.
Boc-Asn-Tyr(OBzl)-Lys(Nε-Z)-Leu-ONp (III). К раствору 1.21 г (1.5 ммоль) HCl∙H-Tyr(OBzl)-Lys-(Nε-Z)-Leu-ONp (получен обработкой соединения (II) HCl в этилацетате) в 4 мл DMF добавляли 0.26 мл (1.9 ммоль) TEA. Реакционную смесь перемешивали в течение 20 мин и вносили 0.4 г (1.7 ммоль) Boc-Asn-OH. После охлаждения до 0°С в реакционный сосуд последовательно добавляли 0.22 г (1.6 ммоль) HOBt и 0.28 мл (1.8 ммоль) DIPC. Время прохождения реакции – 8 ч. Очистку и выделение тетрапептида проводили по методике, описанной для соединения (I). Выход соединения (III) составил 1.15 г (78%) c т. пл. 81–82°С; [α]25D –38.561 ± 0.242° (с 0.00196 г/мл, MeOH), Rf 0.88 (А), Rf 0.79 (Б). ESI MS, m/z: 983.1 [M + H]+, 1005.1 [M + Na]+, 2010.0 [2M + 2Na]+.
Boc-Tyr(OBzl)-Asn-Tyr(OBzl)-Lys(Nε-Z)-Leu-ONp (IV). К раствору 1.02 г (1.1 ммоль) HCl∙H-Asn-Tyr(OBzl)-Lys-(Nε-Z)-Leu-ONp (получен обработкой соединения (II) HCl в этилацетате) в 4 мл DMF добавляли 0.26 мл (1.9 ммоль) TEA. Реакционную смесь перемешивали в течение 20 мин и вносили 0.4 г (1.7 ммоль) Boc-Asn-OH. После охлаждения до 0°С в реакционный сосуд добавляли последовательно 0.22 г (1.6 ммоль) HOBt и 0.28 мл (1.8 ммоль) DIPC. Время прохождения реакции – 8 ч. Очистку и выделение пентапептида проводили по методике, описанной для соединения (I). Выход соединения (IV) составил 1.15 г (78%) c т. пл. 97–102°С; [α]25D –5.069 ± 0.537° (с 0.0032, MeOH), Rf 0.88 (А), Rf 0.79 (Б). ESI MS, m/z: 1236.2 [M + H]+, 1258.3 [M + Na]+.
Boc-Asp(OBzl)-Tyr(OBzl)-Asn-Tyr(OBzl)-Lys(Nε-Z)-Leu-ONp (V). К раствору 0.9 г (1 ммоль) HCl∙Tyr(OBzl)-Asn-Tyr(OBzl)-Lys(Nε-Z)-Leu-ONp (получен обработкой соединения (IV) HCl в этилацетате) в 3.5 мл DMF добавляли 0.18 мл (1.3 ммоль) TEA. Реакционную смесь перемешивали в течение 20 мин и вносили 0.39 г (1.2 ммоль) Boc-Asp(OBzl)-OH. После охлаждения до 0°С в реакционный сосуд последовательно добавляли 0.15 г (1.1 ммоль) HOBt и 0.19 мл (1.2 ммоль) DIPC. Время прохождения реакции – 8 ч. Обработку реакционной смеси проводили по методике, описанной для соединения (I). Выход соединения (V) составил 0.8 г (67%) c т. пл. 94–96°С; [α]25D –12.356 ± 0.123° (с 0.00467 г/мл, MeOH), Rf 0.63 (А). ESI MS, m/z: 1141.7 [M + H]+, 1462.7 [M – Н + Na]+, 2927.2 [2M + 2Na]+.
Boc-Ile-Ala-OH (VI). К раствору 0.48 г (5 ммоль) аланина в 3 мл воды добавляли Boc-Ile-OSu, полученный без выделения в диоксане из 1.15 г (5.0 ммоль) Boc-Ile-ОН при добавлении 0.59 г (5.1 ммоль) HOSu и 1.07 г (5.2 ммоль) DCC. Реакционную смесь перемешивали в течение 5 ч, затем диоксан упаривали в вакууме, а остаток подкисляли 9%-ным раствором лимонной кислоты до pH 5. Продукт трижды экстрагировали этилацетатом, (3 × 5 мл), сушили этилацетатные вытяжки над Na2SO4. После сушки этилацетат упаривали, а образовавшийся остаток растирали с петролейным эфиром и сушили над Р2О5. Получили 1.13 г (74%) маслообразного соединения (VI) c т. пл. 127–128°С; [α]25D –32.739 ± 0.854° (с 0.0092 г/мл, MeOH), Rf 0.93 (А). ESI MS, m/z: 303.3 [M + H]+, 324.3 [M – Н + Na]+, 627.7 [2M + Na]+.
Boc-Lys(Nε-Z)-Ile-Ala-OH (VII). К раствору 0.65 г (2.7 ммоль) HCl∙H-Ile-Ala-OH (получен обработкой соединения (VI) HCl в этилацетате) в 2 мл DMF добавляли 0.42 мл (3.5 ммоль) TEA. Реакционную смесь перемешивали в течение 20 мин и вносили Boc-Lys(Nε-Z)-OSu, полученный без выделения в диоксане из 1.22 г (3.2 ммоль) Boc-Ile-ОН при добавлении 0.44 г (3.8 ммоль) HOSu и 0.8 г (3.9 ммоль) DCC. Реакционную смесь перемешивали в течение 5 ч, затем диоксан упаривали в вакууме, а остаток подкисляли 9%-ным раствором лимонной кислоты до pH 5. Продукт трижды экстрагировали этилацетатом (3 × 5 мл), сушили этилацетатные вытяжки над Na2SO4. После сушки этилацетат упаривали, а образовавшийся остаток растирали с петролейным эфиром и сушили над Р2О5. Получили 1.13 г (74%) маслообразного соединения (VII) с т. пл. 82–83°С [α]25D –6.545 ± 0.17° (с 0.0044 г/мл, MeOH), Rf 0.94 (А), Rf 0.83 (Б). ESI MS, m/z: 565.7 [M + H]+, 587.7 [M + Na]+.
Boc-Lys(Nε-Z)-Ile-Ala-Asp(OBzl)-Tyr(OBzl)-Asn-Tyr(OBzl)-Lys(Nε-Z)-Leu-ONp (VIII). К раствору 0.56 г (0.4 ммоль) HCl∙H-Asp(OBzl)-Tyr(OBzl)-Asn-Tyr(OBzl)-Lys(Nε-Z)-Leu-ONp (получен обработкой соединения (V) HCl в этилацетате) в 3 мл смеси DMF/СH2Cl2 в соотношении 1 : 1 добавляли 0.06 мл (0.5 ммоль) TEA. Перемешивали реакционную смесь в течение 20 мин и вносили 0.23 г (0.4 ммоль) Boc-Lys(Nε-Z)-Ile-Ala-OH. После охлаждения до 0°С в реакционный сосуд прибавляли последовательно 0.05 г (0.4 ммоль) HOBt и 0.08 мл (0.5 ммоль) DIPC. После окончания реакции (6 ч) осадок отфильтровывали, промывали на фильтре 0.5 мл DMF. В фильтрат добавляли 15 мл диэтилового эфира, выпавший осадок переосаждали из метанола эфиром. Очистку соединения проводили методом колоночной хроматографии на сефадексе G-10 (0.02–0.045 мм), используя в качестве элюента смесь хлороформ/метанол/вода в соотношении 20 : 24 : 1. Фракции, содержащие чистый пептид, объединяли и упаривали. После сушки в эксикаторе получили 0.39 г (60%) соединения (VIII) с т. пл. 121–122°С; [α]25D –24.667 ± 0.228° (с 0.003 г/мл, уксусная кислота), Rf 0.85 (А), 0.80 (В). По данным ВЭЖХ содержание целевого соединения (VIII) составило 98%. ESI MS, m/z: 1942.8 [M + H]+, 1964.7 [M + Na]+, 1986.9 [M – Н + 2Na]+.
HCl∙H-Lys-Ile-Ala-Asp-Tyr-Asn-Tyr-Lys-Leu-OH (IX). Через раствор 0.16 г (0.1 ммоль) соединения (VIII) в смеси 1 мл уксусной кислоты и 2 мл метанола пропускали в течение 5 ч ток водорода в присутствии катализатора – 2.5 мг палладиевой черни – при постоянном перемешивании. После деблокирования пептида (контроль ТСХ) катализатор отделяли фильтрованием, фильтрат упаривали, а к остатку добавляли 1 мл этилацетата и 1.7 мл 4.5 М раствора HCl в этилацетате. Перемешивали взвесь в течение 45 мин, растворитель упаривали, а остаток промывали этилацетатом, эфиром, сушили в эксикаторе над NaOH. Выход соединения (IX) составил 0.109 г (94%), т. пл. 230–232°С; [α]25D –2.043 ± 0.138° (с 0.0102 г/мл, вода), Rf 0.31 (Б). По данным ВЭЖХ содержание целевого пептида (IX) составило 96%. ESI MS, m/z: 1164.9 [M + H]+, 1185.9 [M – Н + Na]+, 2291.3 [2M – НCl]+.
Boc-Gln-Thr-OMe (X). К раствору 1.00 г (5.9 ммоль) хлоргидрата метилового эфира треонина в 4 мл DMF добавляли 2.5 г (5.9 ммоль) дициклогексиламмонийной соли Вос-Gln-OH. Реакционную смесь перемешивали в течение 20 мин, после охлаждения до 0°С в реакционный сосуд последовательно добавляли 0.84 г (6.2 ммоль) HOBt и 1.1 мл (7.1 ммоль) DIPC. Реакционную смесь перемешивали в течение 2 ч при 0°С и 6 ч при комнатной температуре, осадок отфильтровывали, промывали на фильтре 1 мл DMF. В фильтрат добавляли 12 мл этилацетата и полученный раствор промывали 9%-ным раствором лимонной кислоты, 5%-ным раствором NaHCO3, насыщенным раствором NaCl, водой, затем сушили над Na2SO4. После сушки этилацетат упаривали, а образовавшийся остаток растирали с петролейным эфиром и сушили над Р2О5. После сушки в эксикаторе получили 1.81 г (85%) пептида (I) с т. пл. 65–67°С; [α]25D –12.333 ± 0.972° (с 0.0012 г/мл, MeOH), Rf 0.98 (А), 0.88 (Б). Масс-спектр ESI, m/z: 362.22 [M + H]+, 383.21 [M – Н + Na]+, 406.21 [M – H + 2Na]+.
Boc-Gly-Gln-Thr-OMe (XI). К раствору 1.34 г (4.5 ммоль) HCl∙H-Gln-Thr-OMe (получен обработкой соединения (X) HCl в этилацетате) в 5.5 мл DMF добавляли 0.71 мл (5.8 ммоль) TEA. Реакционную смесь перемешивали в течение 20 мин и вносили 0.85 г (4.5 ммоль) Boc-Gly-OH. После охлаждения до 0°С в реакционный сосуд последовательно добавляли 0.63 г (4.7 ммоль) HOBt и 0.84 мл (5.4 ммоль) DIPC. Время прохождения реакции – 6 ч. Обработку синтеза проводили по методике, описанной для соединения (I). Выход соединения (XI) составил 1.75 г (83%); [α]25D –10.386 ± 0.653° (с 0.0015 г/мл, MeOH), Rf 0.91 (Б), 0.95 (А). ESI MS, m/z: 469.8 [M + H]+, 490.8 [M – Н + Na]+, 960.6 [2M + Na]+.
Boc-Ala-Pro-OH (XII). К раствору 0.48 г (4.2 ммоль) пролина в 3 мл воды добавляли Boc-Ala-OSu, полученный без выделения в диоксане из 1 г (5.3 ммоль) Boc-Ala-ОН при добавлении 0.72 г (6.3 ммоль) HOSu и 1.31 г (6.3 ммоль) DCC. Реакционную смесь перемешивали в течение 5 ч, затем диоксан упаривали в вакууме, а остаток подкисляли 9%-ным раствором лимонной кислоты до pH 5. Продукт трижды экстрагировали этилацетатом (3 × 5 мл), сушили этилацетатные вытяжки над Na2SO4. После сушки этилацетат упаривали, а образовавшийся остаток растирали с петролейным эфиром и сушили над Р2О5. Получили 1.1 г (73%) соединения (XII) в виде масла [α]25D –16.160 ± 0.196° (с 0.00574 г/мл, MeOH), Rf 0.86 (А). ESI MS, m/z: 287.2 [M + H]+, 574.4 [2M + H]+.
Boc-Ala-Pro-Gly-Gln-Thr-OMe (XIII). К раствору 0.81 г (2.0 ммоль) HCl∙H-Gly-Gln-Thr-OMe (получен обработкой соединения (XI) HCl в этилацетате) в 3.5 мл DMF вносили 0.43 мл (2.6 ммоль) DIPEA. Перемешивали реакционную смесь в течение 20 мин, поскольку добавление данного количества основания не привело к нужному значению pH 8–9 в реакционной смеси, добавляли еще 0.3 мл DIPEA, затем вносили 0.56 г (2.0 ммоль) Boc-Ala-Pro-OH. После охлаждения до 0°С в реакционный сосуд последовательно добавляли 0.28 г (2.1 ммоль) HOBt и 0.37 мл (2.4 ммоль) DIPC. После окончания реакции (8 ч) осадок отфильтровывали, промывали на фильтре 0.5 мл DMF. В фильтрат добавляли 12 мл этилацетата и полученный раствор промывали 9%-ным раствором лимонной кислоты, 5%-ным раствором NaHCO3, насыщенным раствором NaCl, водой, затем сушили над Na2SO4. После сушки этилацетат упаривали, а образовавшийся остаток растирали с петролейным эфиром и сушили над Р2О5. После сушки в эксикаторе получили 0.89 г (66%) пептида (XIII) с т. пл. 87–89°С; [α]25D –25.765 ± 0.115° (с 0.00345 г/мл, MeOH), Rf 0.86 (А), 0.73 (В). ESI MS, m/z: 674.1 [M + H]+, 696.2 [M + Na]+,1347.1 [2M + H]+.
Boc-Val-Arg(NO2)-OH (XIV). Нитроаргинин в количестве 0.83 г (3.8 ммоль) растворяли в 3 мл 1 н. NaOH, добавляли Boc-Val-OSu, полученный без выделения в диоксане из 1.01 г (5.0 ммоль) Boc-Val-ОН при добавлении 0.63 г (5.5 ммоль) HOSu и 1.23 г (6.0 ммоль) DCC. Реакционную смесь перемешивали в течение 12 ч, затем диоксан упаривали в вакууме, а остаток подкисляли 9%-ным раствором лимонной кислоты до pH 5. Продукт трижды экстрагировали этилацетатом (3 × 5 мл), сушили этилацетатные вытяжки над Na2SO4. После сушки этилацетат упаривали, а образовавшийся остаток растирали с петролейным эфиром и сушили над Р2О5. Получили 0.63 г (75%) соединения (XIV) c т. пл. 69–70°С; [α]25D –17.735 ± 0.146о (с 0.00642 г/мл, MeOH), Rf 0.78 (А). ESI MS, m/z: 464.5 [M + 2Na]+.
Boc-Gln-Ile-OH (XV). Изолейцин в количестве 0.43 г (3.3 ммоль) растворяли в 3 мл 1 н. NaOH, добавляли Boc-Gln-OSu, полученный без выделения в диоксане из 1 г (4.1 ммоль) Boc-Gln-ОН при добавлении 0.56 г (4.9 ммоль) HOSu и 1.01 г (4.9 ммоль) DCC. Реакционную смесь перемешивали в течение 8 ч, затем диоксан упаривали в вакууме, а остаток подкисляли 9%-ным раствором лимонной кислоты до pH 5. Продукт трижды экстрагировали этилацетатом (3 × 5 мл), сушили этилацетатные вытяжки над Na2SO4. После сушки этилацетат упаривали, а образовавшийся остаток растирали с петролейным эфиром и сушили над Р2О5. Получили 0.83 г (70%) соединения (XV) c т. пл. 123–129°С; [α]25D –16.224 ± 0.383° (с 0.00196 г/мл, MeOH), Rf 0.75 (А), Rf 0.82 (Б). ESI MS, m/z: 381.3 [M – H + Na]+.
Boc-Val-Arg(NO2)-Gln-Ile-OH (XVI). К раствору 0.6 г (2.0 ммоль) HCl∙H-Gln-Ile-OH (получен обработкой соединения (XV) HCl в этилацетате) в 3 мл DMF приливали 0.36 мл (2.6 ммоль) ТЕА. Реакционную смесь перемешивали в течение 20 мин и добавляли Boc-Val-Arg(NO2)-OSu (получен без выделения в DMF из 0.97 г (2.3 ммоль) соединения (XIV) при добавлении 0.31 г (2.7 ммоль) HOSu и 0.56 г (2.7 ммоль) DCC). Реакционную смесь перемешивали в течение 5 ч, осадок отфильтровывали. В фильтрат добавляли 20 мл диэтилового эфира. После двукратного переосаждения из метанола диэтиловым эфиром и сушки в вакууме над Р2О5 получили 0.9 г (68%) (XVI) c т. пл. 120–122°С; [α]25D –10.569 ± 0.087° (с 0.00562 г/мл, MeOH), Rf 0.75 (А), Rf 0.86 (Б). ESI MS, m/z: 682.3 [M – H + Na]+, 703.4 [M – 2H + 2Na]+.
Boc-Val-Arg(NO2)-Gln-Ile-Ala-Pro-Gly-Gln-Thr-OMe (XVII). К раствору 0.42 г (0.7 ммоль) HCl∙H-Ala-Pro-Gly-Gln-Tyr-OMe (получен обработкой соединения (XIII) HCl в этилацетате) в 2 мл DMF приливали 0.12 мл (0.9 ммоль) ТЕА. Перемешивали реакционную смесь в течение 20 мин и вносили 0.46 г (0.7 ммоль) Boc-Val-Arg(NO2)-Gln-Ile-OH. После охлаждения до 0°С в реакционный сосуд добавляли последовательно 0.1 г (0.7 ммоль) HOBt и 0.12 мл (0.8 ммоль) DIPC. После окончания реакции (8 ч) осадок отфильтровывали, промывали на фильтре 0.5 мл DMF. В фильтрат добавляли 15 мл диэтилового эфира, выпавший осадок переосаждали из метанола эфиром. Очистку соединения проводили методом колоночной хроматографии на сефадексе G-10 (0.02–0.045 мм), используя в качестве элюента смесь хлороформ/метанол/вода в соотношении 20 : 24 : 1. Фракции, содержащие чистый пептид, объединяли и упаривали. После сушки в эксикаторе получили 0.6 г (71%) соединения (XVII). Rf 0.82 (А). По данным ВЭЖХ содержание целевого соединения (XVII) составляло 98%. ESI MS, m/z: 1216.1 [M + H]+, 1237.2 [M – Н + Na]+.
HCl∙H-Val-Arg-Gln-Ile-Ala-Pro-Gly-Gln-Thr-OMe (XVIII). Через раствор 0.2 г (0.16 ммоль) соединения (XVII) в 2 мл уксусной кислоты пропускали в течение 8 ч ток водорода в присутствии катализатора (3 мг палладиевой черни) при постоянном перемешивании. После деблокирования пептида (контроль ТСХ) катализатор отделяли фильтрованием, фильтрат упаривали, а к остатку добавляли 1 мл этилацетата и 2.4 мл 4.5 М раствора HCl в этилацетате. Перемешивали взвесь в течение 45 мин, растворитель упаривали, а остаток промывали этилацетатом, эфиром, сушили в эксикаторе над NaOH. Выход соединения (XVIII) составил 0.145 г (81%), Rf 0.40 (Б) c т. пл. 124–126°С; [α]25D –9.659 ± 0.180° (с 0.00352 г/мл, вода). По данным ВЭЖХ содержание целевого пептида (XVIII) составляло 97%. ESI MS, m/z: 984.8 [M + H – HCl]+, 1005.8 [M – Н + Na – HCl]+, 2013.5 [2M + 2Na – НCl]+.
FITC-Lys-Ile-Ala-Asp-Tyr-Asn-Tyr-Lys-Leu-OH. Соединение (IX) в количестве 0.09 г (0.08 ммоль) растворяли в 2 мл смеси DMF/СH2Cl2 в соотношении 1 : 1, добавляли 13.3 мкл (0.1 ммоль) ТЕА, перемешивали в течение 15 мин и вносили 0.031 г (0.08 ммоль) FITC. После окончания реакции (4 ч) осадок отфильтровывали, а к фильтрату добавляли 10 мл диэтилового эфира. Выпавший осадок переосаждали из метанола эфиром, сушили в вакууме над Р2О5. Получили 0.12 г флуоресцентно меченого соединения (IX) с количественным выходом.
FITC-Val-Arg-Gln-Ile-Ala-Pro-Gly-Gln-ThrOMe получали аналогичным способом. Соединение (XVIII) в количестве 0.12 г (0.11 ммоль) растворяли в 2 мл смеси DMF/СH2Cl2 в соотношении 1 : 1, добавляли 20.9 мкл (0.15 ммоль) ТЕА, перемешивали в течение 15 мин и вносили 0.043 г (0.11 ммоль) FITC. После окончания реакции (4 ч) осадок отфильтровывали, а к фильтрату добавляли 10 мл диэтилового эфира. Выпавший осадок переосаждали из метанола эфиром, сушили в вакууме над Р2О5. Получали 0.15 г флуоресцентно меченого соединения (XVIII) с количественным выходом.
Добровольцы. Обследовали 80 добровольцев, чьи образцы венозной крови были собраны в период пандемии COVID-19 в 2020–2021 гг. Участники заполняли ретроспективную анкету, давали добровольное информированное согласие. Вопросы в анкетах касались анамнеза (в том числе по COVID-19), возраста, наличия хронических заболеваний. Переболевшими считались лица с подтвержденным наличием SARS-CoV-2 в мазках из носоглотки методом ПЦР, что не исключало обследуемых с бессимптомным носительством SARS-CoV-2 в анамнезе. При анализе 80 анкет выявили, что 28 человек переболели COVID-19 за 3–12 месяцев до исследования. Среди обследуемых оказалось 13 женщин (16.25%) и 67 мужчин (83.75%). Получивших две дозы инактивированной вакцины Vero Cell (Sinovac Life Sciences Co., КНР) было трое (3.75%), привитых вакциной Спутник V и Спутник Лайт (ФГБУ “НИЦЭМ им. Н.Ф. Гамалеи”, Россия) – четыре человека (5%). Среди переболевших COVID-19 вакцинированных не было, наблюдалось бессимптомное течение или острая респираторная инфекция легкой степени тяжести. Средний возраст участников составил 26.9 ± 9.4 года. Осуществляли забор 5 мл венозной крови из кубитальной вены в стеклянную пробирку со 100 мкл гепарина (100 ед.).
Показатели клеточного иммунитета определяли методом проточной цитометрии на приборе Cytomics FC 500 (Beckman Coulter Inc., США) и меченных FITC, R-фикоэритрином (PE), конъюгатом PE-Texas Red (PE–TR) моноклональных антител (Сорбент, Россия).
К 100 мкл цельной гепаринизированной крови добавляли 2.5 мкл водного раствора флуоресцентно меченого пептида в концентрации 1 мл/мл и моноклональные антитела CD45 PE–TR, содержимое перемешивали пипетированием и помещали в темное место при комнатной температуре на 15 мин. Добавляли 500 мкл лизирующего эритроциты раствора OptiLyse C (Beckman Coulter Inc., США) и помещали в термостат (37°С, 10 мин), после чего добавляли 500 мкл буферного раствора и исследовали на проточном цитометре клетки крови в количестве 30 000 клеток (лейкоциты, лимфоциты, моноциты, нейтрофилы и эозинофилы).
К 500 мкл крови добавляли 2.5 мкл водного раствора немеченого пептида в концентрации 1 мл/мл, встряхивали 5 с на шейкере, термостатировали в течение 15 мин при 37°С, добавляли по 2.5 мкл моноклональных антител CD63 FITC, CD203с PE, содержимое перемешивали пипетированием и помещали в темное место при комнатной температуре на 15 мин. Затем добавляли 500 мкл раствора OptiLyse C и помещали в термостат с температурой 37°С на 10 мин, добавляли 500 мкл буферного раствора и исследовали на проточном цитометре 30 000 клеток (активированные базофилы CD203с+).
К 100 мкл крови добавляли 2.5 мкл моноклональных антител CD69 FITC и CD45 PE–TR, содержимое перемешивали пипетированием и помещали в темное место при комнатной температуре на 15 мин. Добавляли 500 мкл раствора OptiLyse C и помещали в термостат с температурой 37°С на 10 мин, далее в пробирку вносили 500 мкл буферного раствора и исследовали на проточном цитометре 30 000 клеток (активированные лимфоциты CD69+).
К 500 мкл крови добавляли 2.5 мкл водного раствора немеченого пептида в концентрации 1 мл/мл, встряхивали в течение 5 с на шейкере и помещали в термостат на одни сутки. Затем добавляли моноклональные антитела CD45 PE–TR, содержимое перемешивали пипетированием и помещали в темное место при комнатной температуре на 15 мин. Вносили 500 мкл раствора OptiLyse C и помещали в термостат при 37°С на 10 мин, после чего добавляли 500 мкл буферного раствора и исследовали клетки крови на проточном цитометре в количестве 30 000 клеток (лейкоциты, лимфоциты, моноциты, нейтрофилы и эозинофилы). После центрифугирования при 3000 об/мин в течение 10 мин получали для замораживания надосадочную жидкость, содержащую IFN-γ. В качестве стандартного раствора для определения IFN-γ использовали надосадочную жидкость, полученную при термостатировании в течение суток и центрифугировании при 3000 об/мин в течение 10 мин цельной гепаринизированной крови. Содержание IFN-γ определяли методом иммуноферментного анализа с использованием диагностических тест-систем ЗАО “Вектор-Бест” (Новосибирск, Россия).
Статистический анализ данных проводили с использованием непараметрических критериев Манна–Уитни с использованием программы Statistica 10 (StatSoft Inc., США).
ЗАКЛЮЧЕНИЕ
В ходе проведенной работы осуществлен синтез фрагментов поверхностного Spike-белка коронавируса SARS-CoV-2 – Lys-Ile-Ala-Asp-Tyr-Asn-Tyr-Lys-Leu (417–425 а.о.) и Val-Arg-Gln-Ala-Pro-Asn-Gly-Gln-Thr (407–415 а.о.). На примере данных соединений апробирован метод, позволяющий оценивать влияние коротких пептидов на лейкоциты крови. Показано, что полученные пептиды достоверно взаимодействуют с лейкоцитами, активируя их посредством секреции IFN-γ. Предложенный нами метод оценки влияния коротких пептидов на клетки крови стал первым шагом в разработке новой пептидной вакцины против СOVID-19.
В дальнейших исследованиях мы планируем увеличить количество участников исследования, использовать моноклональные антитела против биомаркера стволовых клеток CD34, исследовать другие синтезированные пептиды иных возбудителей инфекционных заболеваний, а также проанализировать возможный HLA-A-фенотип будущих участников исследования и сопоставить с имеющейся информацией в общедоступной базе биоинформационных данных.
СОБЛЮДЕНИЕ ЭТИЧЕСКИХ СТАНДАРТОВ
Все эксперименты, выполненные в данном исследовании с участием людей, соответствуют этическим стандартам институционального и/или национального комитета по исследовательской этике и Хельсинской декларации 1964 года и ее последующим изменениям или сопоставимым нормам этики.
От каждого из включенных в исследование участников было получено информированное добровольное согласие.
Программа исследования одобрена Этическим комитетом Витебского государственного медицинского университета (протокол № 1 от 25.02.2021 г.).
КОНФЛИКТ ИНТЕРЕСОВ
Авторы заявляют об отсутствии конфликта интересов.
About the authors
О. V. Gribovskaya
Institute of Bioorganic Chemistry, National Academy of Sciences of Belarus
Author for correspondence.
Email: olymelnik@yandex.ru
Belarus, ul. Akad. Kuprevicha 5/2, Minsk, 220084
V. V. Yanchenko
Vitebsk State medical University
Email: olymelnik@yandex.ru
Belarus, pr. Frunze 27, Vitebsk, 210023
A. M. Tsygankov
Vitebsk State medical University
Email: olymelnik@yandex.ru
Russian Federation, pr. Frunze 27, Vitebsk, 210023
V. P. Martinovich
Institute of Bioorganic Chemistry, National Academy of Sciences of Belarus
Email: olymelnik@yandex.ru
Russian Federation, ul. Akad. Kuprevicha 5/2, Minsk, 220084
References
- Mathieu E., Ritchie H., Ortiz-Ospina E., Roser M., Hasell J., Appel C., Giattino Ch., Rodés-Guirao L. // Nat. Hum. Behav. 2021. V. 5. P. 947–953. https://doi.org/10.1038/s41562-021-01122-8
- Pollard A.J., Bijker E.M. // Nat. Rev. Immunology. 2021. V. 21. P. 83–100. https://doi.org/10.1038/s41577-020-00479-7
- Park J.H., Lee H.K. // Vaccines. 2021. V. 9. P. 524–539. https://doi.org/10.3390/vaccines9050524
- Yang H., Cao J., Lin X., Yue J., Zieneldien T., Kim J., Wang L., Fang J., Huang R.-P., Bai Yu., Sneed K., Cao Ch. // Viruses. 2022. V. 14. P. 449–463. https://doi.org/10.3390/v14030449
- Heidary M., Kariar V.H., Shirani M., Ghanavati R., Motahar M., Sholeh M., Ghahramanpour H., Khoshnood S. // Front. Microbiol. 2022. V. 13. P. 927306–927306. https://doi.org/10.3389/fmicb.2022.927306
- Chiplunkar S., Baravkar A., Paricharak S., Masal A., Aher N. // J. Young. Pharm. 2022. V. 14. P. 133–139.
- Triccas J.A., Kint J., Wurm F.M. // NPJ Vaccines. 2022. V. 7. P. 1–2. https://doi.org/10.1038/s41541-022-00507-8
- Hanan N., Doud R.L., Jr., Park In-W., Jones H.P., Mathew S.O. // Vaccines. 2021. V. 9. P. 596–613. https://doi.org/10.3390/vaccines9060596
- Крит Н.А., Филатова Н.П., Ковальчук О.В., Бесчастная Н.В. // Биоорг. химия. 1981. Т. 7. С. 965–970.
- Hermiston M.L., Xu Z., Weiss A. // Annu. Rev. Immunol. 2003. V. 21. P. 107–137. https://doi.org/10.1146/annurev.immunol.21.120601.140946
- Sancho D., Gomez M., Sanchez-Madrid F. // Trends Immunol. 2005. V. 26. P. 136–140. https://doi.org/10.1016/j.it.2004.12.006
- Gorelik A., Randriamihaja A., Illes K., Nagar B. // FEBS J. 2018. V. 285. P. 2481–2494. https://doi.org/10.1111/febs.14489
- Pols M.S., Klumperman J. // Exp. Cell Res. 2009. V. 315. P. 1584–1592. https://doi.org/10.1016/j.yexcr.2008.09.020
- Murugesan K., Jagannathan P., Pham Th.D., Pandey S., Bonilla H.F., Jacobson K., Parsonnet J., Andrews J.R., Weiskopf D., Sette A., Pinsky B.A., Singh U., Banaei N. // Clin. Infect. Dis. 2021. V. 73. P. 3130–3132. https://doi.org/doi: 10.1093/cid/ciaa1537
- Aiello A., Coppola A., Vanini V., Petrone L., Cuzzi G., Salmi A., Altera A.M.G., Tortorella C., Gualano G., Gasperini C., Scolieri P., Beccacece A., Vita S., Bruzzese V., Lorenzetti R., Palmieri F., Nicastri E., Goletti D. // Int. J. Infect. Dis. 2022. V. 122. P. 841– 849. https://doi.org/10.1016/j.ijid.2022.07.049
- Todorovic-Rakovic N., Whitfield J.R. // Cytokine. 2021. V. 146. P. 1537–1556. https://doi.org/10.1016/j.cyto.2021.155637




