Human epithelial protein SLURP-2 as a prototype of drugs for wound healing
- Authors: Bychkov M.L.1, Shlepova O.V.1,2, Shulepko M.A.3, Kulbatskii D.S.1, Bertrand D.4, Kirichenko A.V.1,2, Shenkarev Z.O.1, Kirpichnikov M.P1,5, Lyukmanova E.N.1,2,3,5
-
Affiliations:
- Shemyakin–Ovchinnikov Institute of Bioorganic Chemistry RAS
- Moscow Institute of Physics and Technology (National Research University)
- Shenzhen MSU-BIT University
- HiQScreen Sàrl
- Lomonosov Moscow State University
- Issue: Vol 50, No 3 (2024)
- Pages: 269-278
- Section: Articles
- URL: https://bakhtiniada.ru/0132-3423/article/view/261474
- DOI: https://doi.org/10.31857/S0132342324030059
- EDN: https://elibrary.ru/NZXTGW
- ID: 261474
Cite item
Full Text
Abstract
Wound healing is a complex process based on the regulation of proliferation and migration of epithelial cells. Chronic wounds are characterized by increased proliferation and lack of migration of epidermal cells. The secreted human protein SLURP-2 regulates the growth and differentiation of epithelial cells. It has previously been shown that the targets of SLURP-2 are various types of nicotinic acetylcholine receptors (nAChRs), as well as muscarinic acetylcholine receptors involved in the regulation of epithelial cell homeostasis. In this work, we found that the previously demonstrated acceleration of keratinocyte migration under the incubation with SLURP-2 is due to its interaction with α7 type nAChR. Using alanine scanning mutagenesis, we showed that the R20A mutation of the SLURP-2 molecule increases the inhibitory activity of SLURP-2 towards α7-nAChR and leads to an even greater stimulation of Het-1A keratinocyte migration, while, in contrast to SLURP-2, does not stimulate, but suppresses the proliferation of Het-1A cells. At the same time, other SLURP-2 mutations simultaneously lead to inhibition of α7-nAChR, proliferation and migration of keratinocytes. Thus, new information was obtained about the localization of regions of the SLURP-2 molecule, the replacement of which can lead to a targeted change in the biological activity of SLURP-2. Further research into the possibility of regulating the activity of SLURP-2 and the creation of targeted drugs based on it may be useful for the development of new drugs that stimulate wound healing.
Full Text
Сокращения: nAChR – никотиновый ацетилхолиновый рецептор; mAChR – мускариновый ацетилхолиновый рецептор; ACh – ацетилхолин; α-Bgtx – α-бунгаротоксин.
ВВЕДЕНИЕ
Нарушение процесса ранозаживления приводит к появлению хронически незаживающих ран, что зачастую влечет за собой инвалидизацию и потерю трудоспособности пациентов. Хронически незаживающие раны характеризуются гиперпролиферативным и немигрирующим эпидермисом [1]. Несмотря на наличие различных методов лечения, успешное заживление ран остается серьезной проблемой современной медицины. Одна из перспективных стратегий лечения ран – активация сигнальных путей, контролирующих миграцию клеток, играющую важную роль в реэпителизации ран [2].
Известно, что никотиновые и мускариновые ацетихолиновые рецепторы (nAChR и mAChR соответственно) вовлечены в процессы миграции и пролиферации кератиноцитов [3–5]. Активация nAChR ацетилхолином (ACh) или никотином приводит к замедлению миграции эпидермальных кератиноцитов [6], подавляет врожденный иммунитет и антимикробную активность кожи [7]. Гомопентамерный рецептор α7-типа (α7-nAChR) экспрессируется в эпителиальных, иммунных клетках и вовлечен в развитие и прогрессирование различных заболеваний кожи, таких как атопический дерматит, склеродерма, псориаз и др. [8], а также в регуляцию процесса заживления ран [9]. Активация α7-nAChR ингибирует реэпителизацию, ангиогенез и пролиферацию эпителиальных клеток в модели закрытой раны in vivo [10], а селективный необратимый антагонист α7-nAChR-α-бунгаротоксин (α-Bgtx) усиливает спонтанную миграцию кератиноцитов [3].
Некоторые белки с “трехпетельной” пространственной структурой, принадлежащие семейству Ly6/uPAR [11], экспрессируются в эпителиальных клетках и могут быть вовлечены в процессы реэпителизации. Например, экспрессия белка uPAR повышается в тканях, претерпевающих активное ремоделирование, в том числе в кератиноцитах при заживлении ран [12]. Cекретируемые белки человека SLURP-1 и SLURP-2 рассматриваются как ауто/паракринные регуляторы эпителиального гомеостаза, поскольку предотвращают онкотрансформацию кератиноцитов, вызванную нитрозаминами [13], и регулируют дифференцировку кератиноцитов [14, 15]. Экспрессия гена SLURP2 в коже людей, больных псориазом, повышена в 3 раза по сравнению с кожей здоровых людей [16]. Точечные мутации в белке SLURP-1 приводят к развитию аутосомного воспалительного заболевания кожи Mal de Meleda [17]. Кроме того, нокаут гена slurp1 или slurp2 у мышей также приводит к развитию этого заболевания [18, 19]. Известно, что SLURP-1 подавляет пролиферацию [20, 21] и миграцию кератиноцитов [22], а SLURP-2, наоборот, усиливает пролиферацию и миграцию кератиноцитов [22, 23]. Кроме того, SLURP-2 увеличивает экспрессию интегринов α5 и αV [22], участвующих в регуляции миграции клеток при ранозаживлении, и подавляет экспрессию провоспалительных цитокинов в эпителиальных клетках кишечника и иммуноцитах [24]. Было показано, что SLURP-2 может взаимодействовать с субъединицами α3, α4, α5, α7, β2, и β4 nAChR, а также с mAChR M1- и M3-типов. SLURP-2 ингибирует ток через α4β2, α3β2 и α7-nAChR в микромолярных концентрациях, построены компьютерные модели его взаимодействия с nAChR [23]. Однако не было изучено, какие участки молекулы SLURP-2 важны для регуляции пролиферации и миграции кератиноцитов и взаимодействие с каким именно рецептором обусловливает активность белка SLURP-2 человека.
Цель данной работы – определение рецепторов, опосредующих влияние SLURP-2 на миграцию кератиноцитов, и поиск функционального эпитопа модулятора.
РЕЗУЛЬТАТЫ И ОБСУЖДЕНИЕ
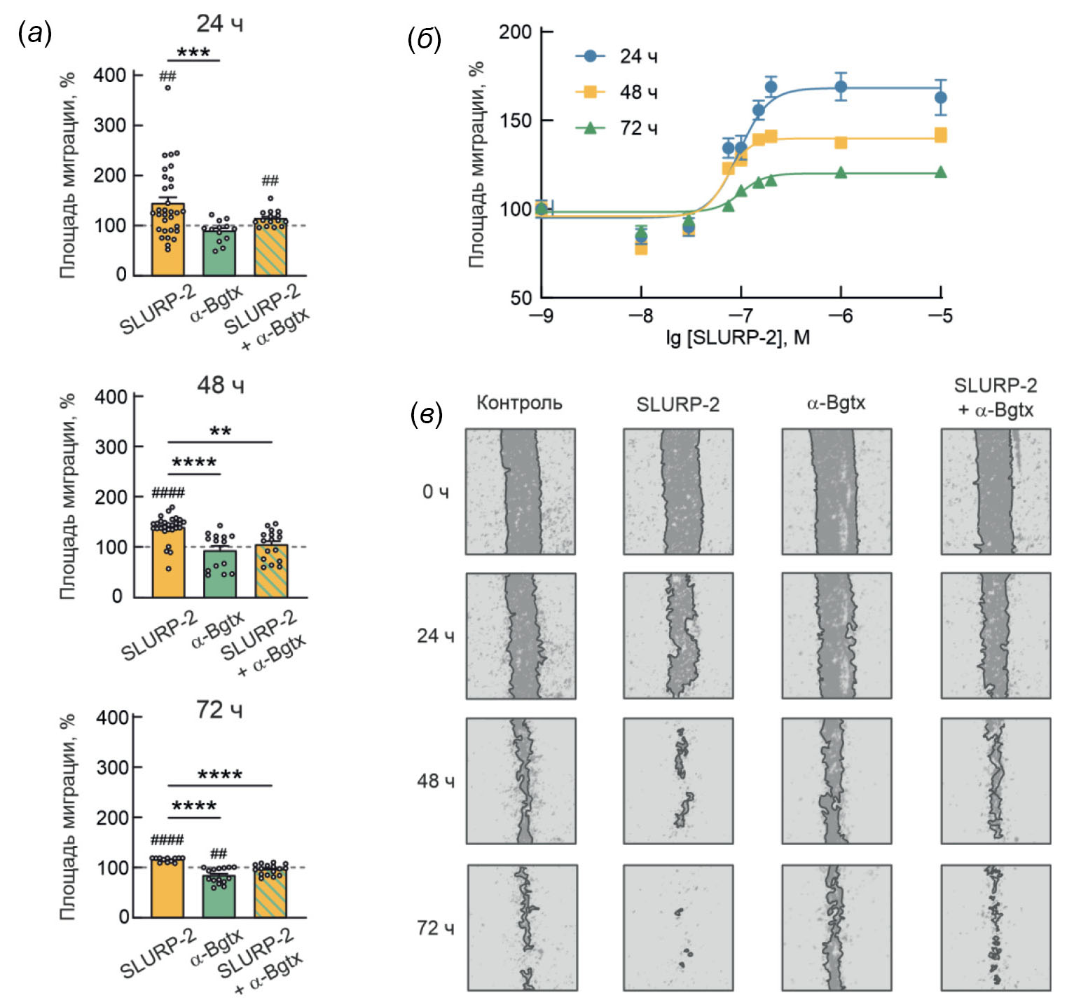
Стимулирующий миграцию кератиноцитов эффект SLURP-2 обусловлен взаимодействием с α7-nAChR. Ранее было показано, что рекомбинантный SLURP-2 усиливает пролиферацию кератиноцитов с эффективной концентрацией (EC50) ~8 нМ при 48-часовой инкубации [23]. В данной работе, используя тест на зарастание раны (scratch-test), мы показали, что SLURP-2 в концентрации 1 мкМ после 24-часовой инкубации ускоряет миграцию кератиноцитов Het-1A на ~70%. Стимулирующее влияние SLURP-2 на миграцию сохранялось и при более длительной инкубации в течение 48 и 72 ч (рис. 1а). Величина воздействия SLURP-2 на миграцию зависела от концентрации, при этом значения EC50 составили 95.1 ± 21.6, 72.0 ± 15.8 и 99.5 ± 17.4 нМ для 24-, 48-, и 72-часовой инкубации соответственно (рис. 1а). Разный диапазон EC50, возможно, обусловлен взаимодействием модулятора с разными рецепторами. Ранее было выявлено, что SLURP-2 усиливает пролиферацию кератиноцитов, взаимодействуя с α3β2-nAChR и M1-mAChR [23].
Рис. 1. Влияние рекомбинантного белка SLURP-2 и α-Bgtx на миграцию клеток Het-1A: (а) – влияние различных концентраций SLURP-2 на площадь миграции после 24-, 48- и 72-часовой инкубации. Данные представлены в процентах от контроля ± стандартная ошибка среднего (n = 8–30), 100% соответствует площади миграции необработанных клеток. Данные аппроксимированы уравнением Хилла (y = A1 + (100% – A1)/(1 + ([SLURP-2]/EC50)nH). Рассчитанные параметры EC50, nH и A1 составили 95.1 ± 21.6 нМ, 2.9 ± 1.2 и 168 ± 11% для 24 ч, 72.0 ± 15.8 нМ, 3.9 ± 1.7 и 140 ± 6% для 48 ч и 99.5 ± 17.4 нМ, 3.6 ± 2.1 и 120 ± 4% для 72 ч; (б) – площадь, занимаемая мигрирующими клетками Het-1A после 24-, 48- и 72-часовой инкубации. Данные представлены в процентах от контроля ± стандартная ошибка среднего (n = 13–30), 100% соответствует площади миграции необработанных клеток. ## p < 0.01 и #### p < 0.0001 указывают на достоверное отличие от контроля (100%) по одностороннему критерию Стьюдента c последующим Holm-Sidak/hoc-тестом; ** p < 0.01 и *** p < 0.001 означают достоверное отличие от группы “SLURP-2” по одностороннему тесту ANOVA с последующим Dunnet’s/hoc-тестом; (в) – репрезентативные изображения теста “заживление раны” для клеток Het-1A, инкубированных c 100 нМ SLURP-2, 1 мкМ α-Bgtx и 100 нМ SLURP-2 совместно с 1 мкМ α-Bgtx в течение 0, 24, 48 и 72 ч.
Мы предположили, что влияние SLURP-2 на миграцию может быть обусловлено взаимодействием с α7-nAChR. Для проверки этого предположения мы изучили влияние SLURP-2 на миграцию клеток Het-1A в присутствии селективного необратимого ингибитора α7-nAChR, α-Bgtx. Одновременная инкубация кератиноцитов с 1 мкМ α-Bgtx и 1 мкМ SLURP-2 отменяла стимулирующий эффект модулятора на миграцию, как и инкубация кератиноцитов только с α-Bgtx (рис. 1б, 1в). Таким образом, подавление активности α7-nAChR с помощью ингибитора α-Bgtx отменяет эффект SLURP-2, указывая на α7-nAChR как на рецептор, обусловливающий влияние SLURP-2 на миграцию кератиноцитов.
Точечные мутации в I и III петлях, а также в “голове” молекулы SLURP-2 усиливают ингибирование тока через α7-nAChR. Для определения функционально значимых участков молекулы SLURP-2 был проведен аланин-сканирующий мутагенез заряженных и ароматических остатков (F9A, R17A, R20A, D21A, R31A, E37A, D38A, D52A, Y61A) с одиночными аминокислотными заменами в петлях I–III и “голове” белка (рис. 2а, 2б). Для полученных девяти мутантных вариантов SLURP-2 были выполнены электрофизиологические записи с использованием ооцитов Xenopus laevis, экспрессирующих α7-nAChR человека. Амплитуду ACh-вызванных токов, зарегистрированных в отсутствие SLURP-2 или его мутантов сравнивали с токами, наблюдаемыми в присутствии 0.3 мкМ модулятора или его мутантов. Ингибирование тока через α7-nAChR вариантами SLURP-2 с заменами R31A, D38A во II (центральной) петле и D52A в III петле не отличалось от действия белка SLURP-2 дикого типа. Напротив, мутации F9A, R20A, D21A и Y61A в первой и третьей петлях, а также в “голове” молекулы SLURP-2 привели к усилению ингибирования тока через α7-nAChR (рис. 2в).
Рис. 2. Влияние SLURP-2 и его мутантов на ацетилхолин-индуцированные токи через каналы α7-nAChR, экспрессированные в ооцитах Xenopus laevis: (а) – аминокислотная последовательность SLURP-2. Остатки цистеина выделены желтым, дисульфидные связи показаны скобками. Мутированные аминокислотные остатки подписаны снизу; (б) – пространственная структура SLURP-2 (PDB: 2n99) с обозначенными на ней остатками, замененными на аланин; (в) – амплитуда токов, вызванных 40 мкМ AСh, в ооцитах Xenopus laevis, экспрессирующих α7-nAChR, в присутствии 1 мкМ SLURP-2 (SL-2) или его мутантов. Данные представлены в процентах от контроля ± стандартная ошибка среднего (n = 3), 100% соответствуют амплитуде тока, вызванного 40 мкМ AСh, в необработанных ооцитах. * p < 0.05 и ** p < 0.01 означают достоверное отличие от группы “SLURP-2” по одностороннему тесту ANOVA с последующим Dunnet’s/hoc-тестом.
Примечательно, что ни одна из выбранных мутаций не приводила к отмене ингибирующего эффекта SLURP-2 по отношению к α7-nAChR, что свидетельствует о том, что данные аминокислотные остатки не являются ключевыми во взаимодействии SLURP-2 именно с этим рецептором, но, возможно, они важны для взаимодействия с другим белком-партнером α7-nAChR, участвующим в регуляции гомеостаза эпителия. Наличие у α7-nAChR такого белка-партнера было предсказано ранее [25–27]. Так, для другого трехпетельного белка из эпителия SLURP-1 было показано, что некоторые точечные мутации его молекулы приводят к появлению проапоптотической активности модулятора, возможно, обусловленной уменьшением взаимодействия модулятора с рецептором эпидермального фактора роста (EGFR) и усилением взаимодействия с α7-nAChR [21]. Стоит отдельно отметить, что возможность образования комплекса α7-nAChR/EGFR была подтверждена в клетках рака легочного эпителия [28]. Похожая ситуация может наблюдаться и для эпидермального модулятора SLURP-2. Аминокислотные остатки, замена которых приводят к усилению ингибирования тока через α7-nAChR, могут быть ответственны за взаимодействие с другими клеточными рецепторами, участвующими в регуляции миграции и/или пролиферации. Как и в случае SLURP-1, ослабление взаимодействия с другой мишенью может приводить к усилению взаимодействия с α7-nAChR, изменяя активность SLURP-2. Для проверки этой гипотезы мы исследовали влияние мутантов SLURP-2 на пролиферацию и миграцию кератиноцитов.
Точечные мутации во второй и третьей петлях, а также в “голове” молекулы SLURP-2 приводят к появлению антипролиферативной активности модулятора. Мы изучили влияние полученных мутантных вариантов белка SLURP-2 на пролиферацию кератиноцитов Het-1A. Ранее было показано, что инкубация клеток Het-1A c 1 мкМ SLURP-2 оказывает небольшой, но достоверный стимулирующий эффект на пролиферацию (~16% [23]). В данном исследовании мы также наблюдали достоверное умеренное увеличение числа жизнеспособных клеток под действием SLURP-2, однако ни один из исследуемых мутантных вариантов белка не оказывал такого же воздействия на пролиферацию кератиноцитов (рис. 3). Мутант с заменой F9A не оказывал влияния на рост клеток, а все остальные мутанты SLURP-2 заметно снижали пролиферацию кератиноцитов на ~20–30% относительно контроля (рис. 3).
Рис. 3. Влияние SLURP-2 и его мутантов на пролиферацию клеток Het-1A. Клетки инкубировали в течение 48 ч с 1 мкМ SLURP-2 (SL-2) или его мутантов. Число жизнеспособных клеток определяли с помощью WST1-теста. Данные приведены в процентах от контроля ± стандартная ошибка среднего (n = 4–6), 100% жизнеспособных клеток соответствует необработанным клеткам. * p < 0.05, ** p < 0.01 и **** p < 0.0001 указывают на достоверное отличие от контроля (100%) по одностороннему критерию Стьюдента c последующим Holm-Sidak/hoc-тестом.
Отсутствие закономерности и связи эффектов мутантов SLURP-2, наблюдаемых для проводимости канала α7-nAChR и пролиферации кератиноцитов, позволяет предположить, что влияние модулятора на пролиферацию обусловлено взаимодействием с другими рецепторами. Это согласуется с выдвинутой выше гипотезой и ранее полученными данными, показавшими, что применение ингибиторов α3β2-nAChR или mAChR приводит к отмене усиления пролиферации белком SLURP-2 [23]. Интересно, что SLURP-2 дикого типа ингибирует рост некоторых типов раковых клеток, карциномы толстой кишки, молочной железы и кожи, но не карциномы легкого [29, 30]. Избирательное действие SLURP-2, вероятно, определяется различным репертуаром ацетилхолиновых рецепторов, экспрессирующихся на поверхности клеток разного типа. Аминокислотные остатки, мутации в которых приводят к появлению антипролиферативной активности в отношении кератиноцитов Het-1A, вероятно, являются ключевыми для взаимодействия с рецепторами, экспрессия которых выше в кератиноцитах, чем в раковых клетках. Таким образом, репертуар рецепторов, с которыми взаимодействует мутантный вариант SLURP-2 с заменой R20A в клетках Het-1A, по-видимому, такой же, как репертуар рецепторов, с которыми взаимодействует белок SLURP-2 дикого типа в раковых клетках.
Введение мутации R20A в молекулу SLURP-2 приводит к усилению стимуляции миграции кератиноцитов. α7-nAChR – один из рецепторов, контролирующих миграцию клеток, и его ингибирование ускоряет спонтанную миграцию кератиноцитов [3]. SLURP-2 также ускоряет миграцию кератиноцитов, и этот эффект обусловлен участием α7-nAChR (рис. 1а). Мы предположили, что мутации в белке SLURP-2, приводящие к усилению ингибирования тока через α7-nAChR, могут усиливать стимулирующее действие модулятора на миграцию кератиноцитов. При этом для поиска варианта SLURP-2, который мог бы выступить в качестве прототипа ранозаживляющего препарата, мы исключили из последующего анализа мутант SLURP-2 с заменой F9A в первой петле, не оказывающий какого-либо влияния на пролиферацию (рис. 3). Также круг исследуемых мутантов с заменами во второй, третьей петлях и в “голове” был сужен до мутантов с заменами R20A и Y61A, продемонстрировавших наибольшее ингибирующее влияние на α7-nAChR (рис. 2). В качестве контроля для подтверждения связи между ингибирующим действием на α7-nAChR и влиянием на миграцию кератиноцитов были выбраны мутанты с заменами D38A (вторая петля) и D52A (третья петля), ингибирующие α7-рецептор c той же эффективностью, что и SLURP-2 дикого типа (рис. 2).
C помощью теста на миграцию (scratch assay) мы показали, что инкубация кератиноцитов с 1 мкМ мутантов SLURP-2 в течение 24, 48 и 72 ч во всех случаях приводила к значительному повышению площади, занятой мигрирующими клетками, по сравнению с необработанными клетками. При этом влияние мутанта SLURP-2 с заменой R20A на количество мигрировавших клеток после 48-часовой инкубации оказалось значительно сильнее эффекта SLURP-2 дикого типа (рис. 4a, 4б), что согласуется с предположением, что более сильный ингибирующий эффект на α7-nAChR соответствует бо́льшему стимулирующему влиянию на миграцию. В то же время замена Y61A, приводящая к увеличению ингибирующего эффекта по отношению к α7-nAChR (рис. 2в) и ингибированию пролиферации (рис. 3), не оказывала заметного влияния на миграционную активность SLURP-2 (рис. 4a, 4б). При этом, как и ожидалось, мутант с заменой D38A, не влияющий на активность SLURP-2 по отношению к α7-nAChR, продемонстрировал влияние на миграцию кератиноцитов, схожее с эффектом SLURP-2, а мутант с заменой D52A, не оказывающий влияния на активность SLURP-2 по отношению к α7-nAChR, наоборот, показал снижение стимулирующего воздействия на миграцию (рис. 4a, 4б). Возможно, существуют дополнительные факторы, обусловливающие роль α7-nAChR в регуляции гомеостаза кератиноцитов и активность SLURP-2.
Рис. 4. Влияние SLURP-2 и его мутантов на миграцию клеток Het-1A: (а) – репрезентативные изображения теста “заживление раны” для клеток Het-1A, инкубированных c 1 мкМ SLURP-2 (SL-2) или его мутантов в течение 0, 24, 48 и 72 ч; (б) – площадь, занимаемая мигрирующими клетками Het-1A после 24-, 48- и 72-часовой инкубации. Данные представлены в процентах от контроля ± стандартная ошибка среднего (n = 16), 100% соответствует площади миграции необработанных клеток. #### p < 0.0001 указывает на достоверное отличие от контроля (100%) по одностороннему критерию Стьюдента c последующим Holm-Sidak/hoc-тестом; * p < 0.05 и *** p < 0.001 означают достоверное отличие от группы “SLURP-2” по одностороннему тесту ANOVA с последующим Dunnet’s/hoc-тестом.
Таким образом, наиболее удачным вариантом SLURP-2, способным одновременно ингибировать пролиферацию и стимулировать миграцию кератиноцитов, оказался мутант с заменой R20A в “голове” молекулы модулятора – он продемонстрировал наибольший ингибирующий эффект по отношению к α7-nAChR. Важно отметить, что в последнее время появляется все больше подтверждений, что петлевой участок, расположенный в “голове” трехпетельных белков, может играть важную роль в их активности, стабилизируя взаимодействие как с мембранным окружением рецепторов-мишеней, так и обусловливая селективность по отношению к различным мишеням [31–33].
ЭКСПЕРИМЕНТАЛЬНАЯ ЧАСТЬ
Культивирование клеток. Клетки Het-1A человека (иммортализованная линия кератиноцитов полости рта человека) были получены из Американской коллекции типовых культур (ATCC, CRL2692, США). Клетки культивировали при 37°C и 5% CO2 в среде BEBM (Lonza/Clonetics Corporation, Швейцария) с добавлением факторов роста BEGM (Lonza) в соответствии с рекомендациями ATCC. Культуральные планшеты предварительно покрывали раствором 0.01 мг/мл фибронектина (Sigma-Aldrich, США), 0.03 мг/мл бычьего коллагена I типа (Sigma-Aldrich, США) и 0.01 мг/мл бычьего сывороточного альбумина (BSA) (Sigma-Aldrich, США). Клетки культивировали при 37°C и 5% CO2, пересевали минимум 2 раза в неделю.
Получение SLURP-2 и его мутантов. Мутантные гены SLURP2, кодирующие мутанты с заменами F9A, R17A, R20A, D21A, R31A, E37A, D38A, D52A и Y61A, были получены методом сайт-направленного мутагенеза и клонированы в плазмидный вектор pET22b(+) (Merck KGaA, Германия) по сайтам NdeI и HindIII. Рекомбинантный препарат SLURP-2 и его мутанты получали в клетках E. coli, как описано ранее [29]; чистоту и корректную пространственную структуру препаратов подтверждали с помощью масс-спектрометрии, высокоэффективной жидкостной хроматографии и 1Н-ЯМР-спектроскопии.
Электрофизиологические эксперименты. Эксперименты с двухэлектродной фиксацией потенциала проводили с использованием ооцитов Xenopus laevis. Ооциты были подготовлены, как описано ранее [34]. В ооциты вводили 2 нг кДНК, кодирующей α7-nAChR человека, и проводили электрофизиологический анализ проводимости канала рецептора через 2–5 суток. Все записи выполняли с помощью автоматизированной двухэлектродной системы фиксации напряжения (HiClamp, MultiChannel System, Германия). Ооциты фиксировали при –100 мВ и перфузировали в растворе, содержащем 82.5 мМ NaCl, 2.5 мМ KCl, 2.5 мМ CaCl2, 1 мМ MgCl2, 5 мМ HEPES и 20 мкг/мл BSA. Раствор доводили до pH 7.4. Данные оцифровывали и анализировали с использованием MATLAB (Mathworks, США).
Влияние SLURP-2 и его мутантов на жизнеспособность клеток Het-1A. Клетки высевали в 96-луночные планшеты (5 × 103 клеток на лунку), через 24 ч к клеткам добавляли 1 мкМ SLURP-2 или его мутантов, разведенных в культуральной среде из 250 мкМ стокового раствора в 100%-ном DMSO. Затем клетки инкубировали при 37°C и 5% CO2 в течение 48 ч, жизнеспособность клеток оценивали с использованием реагента WST-1 (водорастворимая соль тетразолия 1; Santa Cruz, США). WST-1 растворяли в 20 мМ HEPES (рН 7.4), а реагент переноса электронов, 1-м-PMS (1-метокси-5-метилфеназиний метилсульфат, Santa Cruz), растворяли в деионизированной воде. Затем растворы смешивали и добавляли в лунки (0.5 мМ WST-1 и 20 мкМ 1-м-PMS на лунку). После 3-часовой инкубации при 37°C и 5% CO2 с WST-1 жизнеспособность клеток оценивали путем измерения оптической плотности при 450 нм с выравниванием на фон при 655 нм на планшетном ридере Bio-Rad 680 (BioRad, США). Полученные результаты анализировали с помощью программы Graphpad Prism 8.0 (GraphPad Software, США).
Влияние SLURP-2 и его мутантов на миграцию клеток Het-1A. Анализ влияния SLURP-2, его мутантов и α-бунгаротоксина на миграцию клеток Het-1A в модели “заживление раны” in vitro (scratch assay) проводили согласно методике, описанной ранее [25]. Клетки Het-1A высевали в 96-луночные планшеты (3 × 104 клеток/лунку) и выращивали при 37°C и 5% CO2 в течение 24 ч. Затем стерильным наконечником пипетки объемом 10 мкл процарапывали вертикаль-ную полосу (насадка GenFollower, E-FTB10S, Китай), после чего клетки промывали PBS и добавляли 1 мкМ SLURP-2 или его мутантов, или 1 мкМ α-Bgtx, или 1 мкМ SLURP-2 совместно с 1 мкМ α-Bgtx, разведенных в среде из 250 мкМ стокового раствора в 100%-ном DMSO. Снимки лунок с процарапанными полосами анализировали через 0, 24, 48 и 72 ч при увеличении 20×, используя систему анализа клеток CloneSelect Imager (Molecular Devices, США). Центр лунки планшета отмечали как центральную точку отсчета, чтобы обеспечить фотографирование лунки без сдвига. Получали цифровые изображения, площадь царапин оценивали с помощью программ ImageJ (NIH, США) и MS Excel (Microsoft, США), вычисляя процент поверхности царапин, занятой мигрирующими клетками. Полученные результаты анализировали с помощью программы Graphpad Prism 8.0 (GraphPad Software).
Статистическая обработка данных. Данные представлены как среднее ± стандартная ошибка среднего. Количество образцов (n) указано в подписях к рисункам. Статистический анализ проводили с использованием программного обеспечения GraphPad Prism 8.0. Данные были проанализированы на предмет нормального распределения с помощью теста Шапиро–Уилка. Анализ проводили с использованием одностороннего критерия Стьюдента c последующим Holm-Sidak/hoc-тестом и одностороннего теста ANOVA с последующим Dunnet’s/hoc-тестом. Различия между группами считали статистически значимыми при р < 0.05.
ЗАКЛЮЧЕНИЕ
Впервые показано, что белок эпителия человека SLURP-2 ускоряет миграцию кератиноцитов за счет взаимодействия с α7-nAChR. Мутация в “голове” модулятора R20A приводит к усилению ингибирования тока через α7-nAChR, благодаря этому мутант SLURP-2 с заменой R20A ускоряет миграцию кератиноцитов эффективнее, чем SLURP-2 дикого типа, при этом, в отличие от SLURP-2, мутация приводит не к стимуляции, а к ингибированию пролиферации.
Таким образом, ингибирование α7-nAChR с помощью эндогенных белков или их мутантов может являться перспективной стратегией для разработки новых ранозаживляющих препаратов.
ФОНДОВАЯ ПОДДЕРЖКА
Работа выполнена при финансовой поддержке Российского научного фонда (проект № 23-24-00636).
СОБЛЮДЕНИЕ ЭТИЧЕСКИХ СТАНДАРТОВ
Настоящая статья не содержит описания исследований с участием людей или использованием животных в качестве объектов исследования.
КОНФЛИКТ ИНТЕРЕСОВ
Авторы заявляют об отсутствии конфликта интересов.
About the authors
M. L. Bychkov
Shemyakin–Ovchinnikov Institute of Bioorganic Chemistry RAS
Email: ekaterina-lyukmanova@yandex.ru
Russian Federation, ul. Miklukho-Maklaya 16/10, Moscow, 117997
O. V. Shlepova
Shemyakin–Ovchinnikov Institute of Bioorganic Chemistry RAS; Moscow Institute of Physics and Technology (National Research University)
Email: ekaterina-lyukmanova@yandex.ru
Russian Federation, ul. Miklukho-Maklaya 16/10, Moscow, 117997; Institutskiy per. 9, Dolgoprudny, Moscow Region, 141701
M. A. Shulepko
Shenzhen MSU-BIT University
Email: ekaterina-lyukmanova@yandex.ru
China, International University Park Road 1, Dayun New Town, Longgang District, Shenzhen, Guangdong Province, 518172 PRC
D. S. Kulbatskii
Shemyakin–Ovchinnikov Institute of Bioorganic Chemistry RAS
Email: ekaterina-lyukmanova@yandex.ru
Russian Federation, ul. Miklukho-Maklaya 16/10, Moscow, 117997
D. Bertrand
HiQScreen Sàrl
Email: ekaterina-lyukmanova@yandex.ru
Switzerland, 6 rte de Compois, 1222, Vésenaz, Geneva
A. V. Kirichenko
Shemyakin–Ovchinnikov Institute of Bioorganic Chemistry RAS; Moscow Institute of Physics and Technology (National Research University)
Email: ekaterina-lyukmanova@yandex.ru
Russian Federation, ul. Miklukho-Maklaya 16/10, Moscow, 117997; Institutskiy per. 9, Dolgoprudny, Moscow Region, 141701
Z. O. Shenkarev
Shemyakin–Ovchinnikov Institute of Bioorganic Chemistry RAS
Email: ekaterina-lyukmanova@yandex.ru
Russian Federation, ul. Miklukho-Maklaya 16/10, Moscow, 117997
M. P Kirpichnikov
Shemyakin–Ovchinnikov Institute of Bioorganic Chemistry RAS; Lomonosov Moscow State University
Email: ekaterina-lyukmanova@yandex.ru
Interdisciplinary Scientific and Educational School of Moscow University “Molecular Technologies of the Living Systems and Synthetic Biology”, Faculty of Biology, Lomonosov Moscow State University
Russian Federation, ul. Miklukho-Maklaya 16/10, Moscow, 117997; Leninskiye Gory 1/12, Moscow, 119234E. N. Lyukmanova
Shemyakin–Ovchinnikov Institute of Bioorganic Chemistry RAS; Moscow Institute of Physics and Technology (National Research University); Shenzhen MSU-BIT University; Lomonosov Moscow State University
Author for correspondence.
Email: ekaterina-lyukmanova@yandex.ru
Interdisciplinary Scientific and Educational School of Moscow University “Molecular Technologies of the Living Systems and Synthetic Biology”, Faculty of Biology, Lomonosov Moscow State University
Russian Federation, ul. Miklukho-Maklaya 16/10, Moscow, 117997; Institutskiy per. 9, Dolgoprudny, Moscow Region, 141701; International University Park Road 1, Dayun New Town, Longgang District, Shenzhen, Guangdong Province, 518172 PRC; Leninskiye Gory 1/12, Moscow, 119234References
- Eming S.A., Martin P., Tomic-Canic M. // Sci. Transl. Med. 2014. V. 6. P. 265sr6. https://doi.org/10.1126/scitranslmed.3009337
- Seeger M.A., Paller A.S. // Adv. Wound Care. 2015. V. 4. P. 213–224. https://doi.org/10.1089/wound.2014.0540
- Chernyavsky A.I. // J. Cell Sci. 2004. V. 117. P. 5665–5679. https://doi.org/10.1242/jcs.01492
- Nguyen V.T., Chernyavsky A.I., Arredondo J., Bercovich D., Orr-Urtreger A., Vetter D.E., Wess J., Beaudet A.L., Kitajima Y., Grando S.A. // Exp. Cell Res. 2004. V. 294. P. 534–549. https://doi.org/10.1016/j.yexcr.2003.12.010
- Curtis B.J., Radek K.A. // J. Invest. Dermatol. 2012. V. 132. P. 28–42. https://doi.org/10.1038/jid.2011.264
- Kishibe M., Griffin T.M., Radek K.A. // Int. Immunopharm. 2015. V. 29. P. 63–70. https://doi.org/10.1016/j.intimp.2015.05.047
- Radek K.A., Elias P.M., Taupenot L., Mahata S.K., O’Connor D.T., Gallo R.L. // Cell Host Microbe. 2010. V. 7. P. 277–289. https://doi.org/10.1016/j.chom.2010.03.009
- Stegemann A., Böhm M. // Exp. Dermatol. 2020. V. 29. P. 924–931. https://doi.org/10.1111/exd.14173
- Werner S., Grose R. // Physiol. Rev. 2003. V. 83. P. 835– 870. https://doi.org/10.1152/physrev.2003.83.3.835
- Li J.-Y., Jiang S.-K., Wang L.-L., Zhang M.-Z., Wang S., Jiang Z.-F., Liu Y.-L., Cheng H., Zhang M., Zhao R., Guan D.-W. // Inflammation. 2018. V. 41. P. 474–484. https://doi.org/10.1007/s10753-017-0703-5
- Vasilyeva N.A., Loktyushov E.V., Bychkov M.L., Shenkarev Z.O., Lyukmanova E.N. // Biochem. Mosc. 2017. V. 82. P. 1702–1715. https://doi.org/10.1007/s10753-017-0703-5
- Rømer J., Lund L.R., Eriksen J., Pyke C., Kristensen P., Danø K. // J. Invest. Dermatol. 1994. V. 102. P. 519–522. https://doi.org/10.1007/s10753-017-0703-5
- Arredondo J., Chernyavsky A.I., Grando S.A. // Biochem. Pharmacol. 2007. V. 74. P. 1315–1319. https://doi.org/10.1016/j.bcp.2007.06.026
- Arredondo J., Chernyavsky A.I., Jolkovsky D.L., Webber R.J., Grando S.A. // J. Cell. Physiol. 2006. V. 208. P. 238–245. https://doi.org/10.1002/jcp.20661
- Arredondo J., Chernyavsky A.I., Webber R.J., Grando S.A. // J. Invest. Dermatol. 2005. V. 125. P. 1236– 1241. https://doi.org/10.1111/j.0022-202X.2005.23973.x
- Tsuji H., Okamoto K., Matsuzaka Y., Iizuka H., Tamiya G., Inoko H. // Genomics. 2003. V. 81. P. 26–33. https://doi.org/10.1016/S0888-7543(02)00025-3
- Perez C., Khachemoune A. // Am. J. Clin. Dermatol. 2016. V. 17. P. 63–70. https://doi.org/10.1007/s40257-015-0157-1
- Adeyo O., Allan B.B., Barnes R.H., Goulbourne C.N., Tatar A., Tu Y., Young L.C., Weinstein M.M., Tontonoz P., Fong L.G., Beigneux A.P., Young S.G. // J. Invest. Dermatol. 2014. V. 134. P. 1589–1598. https://doi.org/10.1038/jid.2014.19
- Allan C.M., Procaccia S., Tran D., Tu Y., Barnes R.H., Larsson M., Allan B.B., Young L.C., Hong C., Tontonoz P., Fong L.G., Young S.G., Beigneux A.P. // J. Invest. Dermatol. 2016. V. 136. P. 436–443. https://doi.org/10.1016/j.jid.2015.11.003
- Lyukmanova E.N., Shulepko M.A., Kudryavtsev D., Bychkov M.L., Kulbatskii D.S., Kasheverov I.E., Astapova M.V., Feofanov A.V., Thomsen M.S., Mikkelsen J.D., Shenkarev Z.O., Tsetlin V.I., Dolgikh D.A., Kirpichnikov M.P. // PLoS One. 2016. V. 11. P. e0149733. https://doi.org/10.1371/journal.pone.0149733
- Shulepko M.A., Bychkov M.L., Shenkarev Z.O., Kulbatskii D.S., Makhonin A.M., Paramonov A.S., Chugunov A.O., Kirpichnikov M.P., Lyukmanova E.N. // J. Invest. Dermatol. 2021. V. 141. P. 2229–2237. https://doi.org/10.1016/j.jid.2021.01.035
- Chernyavsky A.I., Kalantari-Dehaghi M., Phillips C., Marchenko S., Grando S.A. // Wound Repair Regen. 2012. V. 20. P. 103–113. https://doi.org/10.1111/j.1524-475X.2011.00753.x
- Lyukmanova E.N., Shulepko M.A., Shenkarev Z.O, Bychkov M.L., Paramonov A.S., Chugunov A.O., Kulbatskii D.S., Arvaniti M., Dolejsi E., Schaer T., Arseniev A.S., Efremov R. G., Thomsen M., Dolezal V., Bertrand D., Dolgikh D.A., Kirpichnikov M.P. // Sci. Rep. 2016. V. 6. P. 30698. https://doi.org/10.1038/srep30698
- Chernyavsky A.I., Galitovskiy V., Shchepotin I.B., Grando S.A. // BioMed Res. Int. 2014. V. 2014. P. 609086. https://doi.org/10.1155/2014/609086
- Bychkov M.L., Shulepko M.A., Shlepova O.V., Kulbatskii D.S., Chulina I.A., Paramonov A.S., Baidakova L.K., Azev V.N., Koshelev S.G., Kirpichnikov M.P., Shenkarev Z.O., Lyukmanova E.N. // Front. Cell Dev. Biol. 2021. V. 9. P. 739391. https://doi.org/10.3389/fcell.2021.739391
- Shlepova O.V., Shulepko M.A., Shipunova V.O., Bychkov M.L., Kukushkin I.D., Chulina I.A., Azev V.N., Shramova E.I., Kazakov V.A., Ismailova A.M., Palikova Y.A., Palikov V.A., Kalabina E.A., Shaykhutdinova E.A., Slashcheva G.A., Tukhovskaya E.A., Dyachenko I.A., Murashev A.N., Deyev S.M., Kirpichnikov M.P., Shenkarev Z.O., Lyukmanova E.N. // Front. Cell Dev. Biol. 2023. V. 11. P. 1256716. https://doi.org/10.3389/fcell.2023.1256716
- Chernyavsky A.I., Arredondo J., Qian J., Galitovskiy V., Grando S.A. // J. Biol. Chem. 2009. V. 284. P. 22140–22148. https://doi.org/10.1074/jbc.M109.011395
- Chernyavsky A.I., Shchepotin I.B., Grando S.A. // Int. Immunopharm. 2015. V. 29. P. 36–44. https://doi.org/10.1016/j.intimp.2015.05.033
- Lyukmanova E.N., Shulepko M.A., Bychkov M.L., Shenkarev Z.O., Paramonov A.S., Chugunov A.O., Arseniev A.S., Dolgikh D.A., Kirpichnikov M.P. // Acta Nat. 2014. V. 6. P. 60–66. https://doi.org/10.32607/20758251-2014-6-4-60-66
- Lyukmanova E., Bychkov M., Sharonov G., Efremenko A., Shulepko M., Kulbatskii D., Shenkarev Z., Feofanov A., Dolgikh D., Kirpichnikov M. // Br. J. Pharmacol. 2018. V. 175. P. 1973–1986. https://doi.org/10.1111/bph.14194
- Lesovoy D.M., Bocharov E.V., Lyukmanova E.N., Kosinsky Y.A., Shulepko M.A., Dolgikh D.A., Kirpichnikov M.P., Efremov R.G., Arseniev A.S. // Biophys. J. 2009. V. 97. P. 2089–2097. https://doi.org/10.1016/j.bpj.2009.07.037
- Shenkarev Z.O., Chesnokov Y.M., Zaigraev M.M., Chugunov A.O., Kulbatskii D.S., Kocharovskaya M.V., Paramonov A.S., Bychkov M.L., Shulepko M.A., Nolde D.E., Kamyshinsky R.A., Yablokov E.O., Ivanov A.S., Kirpichnikov M.P., Lyukmanova E.N. // Commun. Biol. 2022. V. 5. P. 1344. https://doi.org/10.1038/s42003-022-04308-6
- Lyukmanova E.N., Mironov P.A., Kulbatskii D.S., Shulepko M.A., Paramonov A.S., Chernaya E.M., Logashina Y.A., Andreev Y.A., Kirpichnikov M.P., Shenkarev Z.O. // Toxins. 2023. V. 15. P. 378. https://doi.org/10.3390/toxins15060378
- Hogg R.C., Bandelier F., Benoit A., Dosch R., Bertrand D. // J. Neurosci. Methods. 2008. V. 169. P. 65–75. https://doi.org/10.1016/j.jneumeth.2007.11.028
Supplementary files







