Recombinant SLURP-1 Inhibits Growth and Migration of U251 MG Glioma by Cell Cycle Arrest and Modulation of MAPK and AKT Signaling Pathways
- Authors: Shulepko M.A.1,2, Bychkov M.L.2, Kirpichnikov M.P.2,3, Lyukmanova E.N.1,2,3
-
Affiliations:
- Shenzhen MSU-BIT University, International University Park Road 1
- Shemyakin-Ovchinnikov Institute of Bioorganic Chemistry, Russian Academy of Sciences
- Interdisciplinary Scientific and Educational School of Moscow University “Molecular Technologies of the Living Systems and Synthetic Biology”, Faculty of Biology, Lomonosov Moscow State University
- Issue: Vol 49, No 4 (2023)
- Pages: 403-410
- Section: Articles
- URL: https://bakhtiniada.ru/0132-3423/article/view/139176
- DOI: https://doi.org/10.31857/S0132342323040401
- EDN: https://elibrary.ru/ODXOTP
- ID: 139176
Cite item
Full Text
Abstract
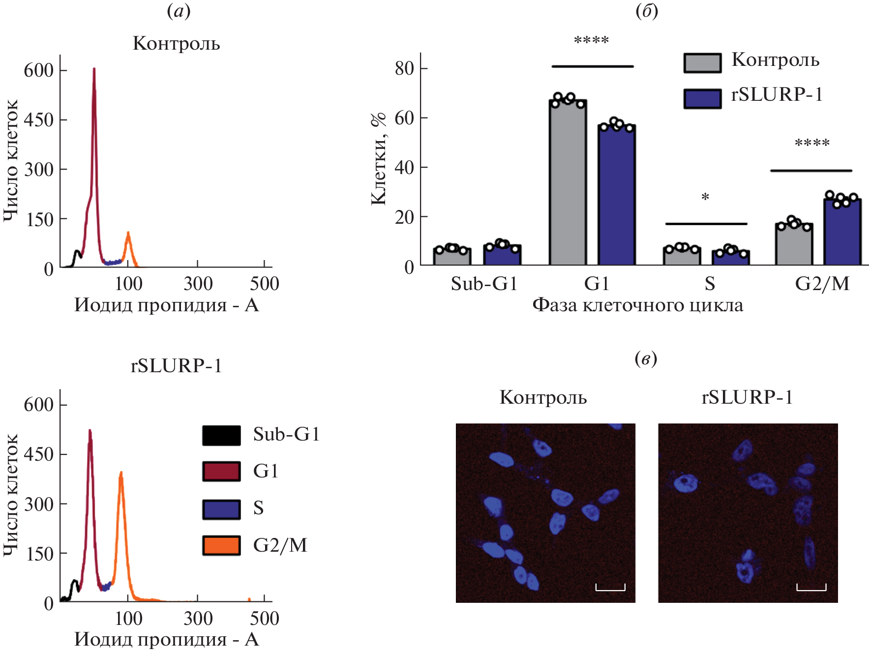
A recombinant analog of the human SLURP-1 protein (rSLURP-1) effectively inhibits the growth of carcinomas by interaction with the α7-type nicotinic acetylcholine receptor. Recently, rSLURP-1 inhibition of gliomas growth in vitro was shown by the authors, although, the mechanism of rSLURP-1 action was not studied. Here, we showed that rSLURP-1 selectively inhibits the growth of U251 MG glioma cells but not of normal astrocytes, and controls glioma cell migration. In addition, rSLURP-1 induces cell cycle arrest in the G2/M phase in U251 MG glioma cells, but does not result in apoptosis. Incubation of U251 MG cells with rSLURP-1 causes inhibition of phosphorylation of ERK, p38 MAPK, and AKT kinases, the activation of which contributes to the progression of gliomas. At the same time, rSLURP-1 does not affect the activity of JNK kinase. Thus, rSLURP-1 is an endogenous protein promising for the development of drugs based on it for the treatment of not only carcinomas, but also gliomas.
Keywords
About the authors
M. A. Shulepko
Shenzhen MSU-BIT University, International University Park Road 1; Shemyakin-Ovchinnikov Institute of Bioorganic Chemistry, Russian Academy of Sciences
Email: ekaterina-lyukmanova@yandex.ru
PRC, 518172, Guangdong Province, Shenzhen, Dayun New Town,
Longgang District; Russia, 117997, Moscow, ul. Miklukho-Maklaya 16/10
M. L. Bychkov
Shemyakin-Ovchinnikov Institute of Bioorganic Chemistry, Russian Academy of Sciences
Email: ekaterina-lyukmanova@yandex.ru
Russia, 117997, Moscow, ul. Miklukho-Maklaya 16/10
M. P. Kirpichnikov
Shemyakin-Ovchinnikov Institute of Bioorganic Chemistry, Russian Academy of Sciences; Interdisciplinary Scientific and Educational School of Moscow University “Molecular Technologies of the Living Systems and Synthetic Biology”, Faculty of Biology, Lomonosov Moscow State University
Email: ekaterina-lyukmanova@yandex.ru
Russia, 117997, Moscow, ul. Miklukho-Maklaya 16/10; Russia, 119234, Moscow,
Leninskiye Gory 1/12
E. N. Lyukmanova
Shenzhen MSU-BIT University, International University Park Road 1; Shemyakin-Ovchinnikov Institute of Bioorganic Chemistry, Russian Academy of Sciences; Interdisciplinary Scientific and Educational School of Moscow University “Molecular Technologies of the Living Systems and Synthetic Biology”, Faculty of Biology, Lomonosov Moscow State University
Author for correspondence.
Email: ekaterina-lyukmanova@yandex.ru
PRC, 518172, Guangdong Province, Shenzhen, Dayun New Town,
Longgang District; Russia, 117997, Moscow, ul. Miklukho-Maklaya 16/10; Russia, 119234, Moscow,
Leninskiye Gory 1/12
References
- Cahill D., Turcan S. // Semin. Neurol. 2018. V. 38. P. 5–10. https://doi.org/10.1055/s-0037-1620238
- Hu Y., Jiang Y., Behnan J., Ribeiro M.M., Kalantzi C., Zhang M.D., Lou D., Häring M., Sharma N., Okawa S., Del Sol A., Adameyko I., Svensson M., Persson O., Ernfors P. // Sci. Adv. 2022. V. 8. P. eabm6340. https://doi.org/10.1126/sciadv.abm6340
- Ostrom Q.T., Gittleman H., Truitt G., Boscia A., Kruchko C., Barnholtz-Sloan J.S. // Neuro Oncol. 2018. V. 20. P. iv1–iv86. https://doi.org/10.1093/neuonc/noy131
- Tan A.C., Ashley D.M., López G.Y., Malinzak M., Friedman H.S., Khasraw M. // CA Cancer J. Clin. 2020. V. 70. P. 299–312. https://doi.org/10.3322/caac.21613
- Schuller H.M. // Nat. Rev. Cancer. 2009. V. 9. P. 195–205. https://doi.org/10.1038/nrc2590
- Egleton R.D., Brown K.C., Dasgupta P. // Trends Pharmacol. Sci. 2008. V. 29. P. 151–158. https://doi.org/10.1016/j.tips.2007.12.006
- Zoli M., Pucci S., Vilella A., Gotti C. // Curr. Neuropharmacol. 2018. V. 16. P. 338–349. https://doi.org/10.2174/1570159X15666170912110450
- Wessler I., Kirkpatrick C.J. // Br. J. Pharmacol. 2008. V. 154. P. 1558–1571. https://doi.org/10.1038/bjp.2008.185
- Grando S.A. // Nat. Rev. Cancer. 2014. V. 14. P. 419–429. https://doi.org/10.1038/nrc3725
- Tsurutani J., Castillo S.S., Brognard J., Granville C.A., Zhang C., Gills J.J., Sayyah J., Dennis P.A. // Carcinogenesis. 2005. V. 26. P. 1182–1195. https://doi.org/10.1093/carcin/bgi072
- Dasgupta P. // J. Clin. Invest. 2006. V. 116. P. 2208–2217. https://doi.org/10.1172/JCI28164
- Arredondo J., Chernyavsky A.I., Jolkovsky D.L., Pinkerton K.E., Grando S.A. // FASEB J. 2007. V. 22. P. 1356–1368. https://doi.org/10.1096/fj.07-9965com
- Wang S., Hu Y. // Oncol. Lett. 2018. V. 16. P. 1375–1382. https://doi.org/10.3892/ol.2018.8841
- Shulepko M.A., Bychkov M.L., Lyukmanova E.N., Kirpichnikov M.P. // Dokl. Biochem. Biophys. 2020. V. 493. P. 211–214. https://doi.org/10.1134/S1607672920040134
- Loughner C.L., Bruford E.A., McAndrews M.S., Delp E.E., Swamynathan S., Swamynathan S.K. // Hum. Genomics. 2016. V. 10. P. 10. https://doi.org/10.1186/s40246-016-0074-2
- Vasilyeva N.A., Loktyushov E.V., Bychkov M.L., Shenkarev Z.O., Lyukmanova E.N. // Biochemistry (Moscow). 2017. V. 82. P. 1702–1715. https://doi.org/10.1134/S0006297917130090
- Shulepko M.A., Kulbatskii D.S., Bychkov M.L., Lyukmanova E.N. // Russ. J. Bioorg. Chem. 2019. V. 45. P. 66–75. https://doi.org/10.1134/S1068162019020122
- Liu J.-F., Mao L., Bu L.-L., Ma S.-R., Huang C.-F., Zhang W.-F., Sun Z.-J. // Am. J. Cancer Res. 2015. V. 5. P. 3505–3515.
- Jacobsen B., Kriegbaum M.C., Santoni-Rugiu E., Ploug M. // World J. Clin. Oncol. 2014. V. 5. P. 621–632. https://doi.org/10.5306/wjco.v5.i4.621
- Choi S.H., Kong H.K., Park S.Y., Park J.H. // Int. J. Oncol. 2009. V. 35. P. 601–607. https://doi.org/10.3892/ijo_00000371
- Su S.-C., Lin C.-W., Yang W.-E., Fan W.-L., Yang S.-F. // Expert Opin. Ther. Targets. 2016. V. 20. P. 551–566. https://doi.org/10.1517/14728222.2016.1113260
- Fu X.W., Song P.F., Spindel E.R. // Int. Immunopharmacol. 2015. V. 29. P. 93–98. https://doi.org/10.1016/j.intimp.2015.05.022
- Reiter R.E., Gu Z., Watabe T., Thomas G., Szigeti K., Davis E., Wahl M., Nisitani S., Yamashiro J., Le Beau M.M. // Proc. Natl. Acad. Sci. USA. 1998. V. 95. P. 1735–1740. https://doi.org/10.1073/pnas.95.4.1735
- Bergqvist C., Kadara H., Hamie L., Nemer G., Safi R., Karouni M., Marrouche N., Abbas O., Hasbani D.J., Kibbi A.G. // Int. J. Dermatol. 2018. V. 57. P. 162–170. https://doi.org/10.1111/ijd.13850
- Russo P., Cardinale A., Margaritora S., Cesario A. // Life Sci. 2012. V. 91. P. 1087–1092. https://doi.org/10.1016/j.lfs.2012.05.003
- Throm V.M., Männle D., Giese T., Bauer A.S., Gaida M.M., Kopitz J., Bruckner T., Plaschke K., Grekova S.P., Felix K. // Oncotarget. 2018. V. 9. P. 11734–11751. https://doi.org/10.18632/oncotarget.24312
- Luo L., McGarvey P., Madhavan S., Kumar R., Gusev Y., Upadhyay G. // Oncotarget. 2016. V. 7. P. 11165–11193. https://doi.org/10.18632/oncotarget.7163
- Chernyavsky A.I., Arredondo J., Galitovskiy V., Qian J., Grando S.A. // Am. J. Physiol. Cell Physiol. 2010. V. 299. P. 903–911. https://doi.org/10.1152/ajpcell.00216.2010
- Pettersson A. Nylund G., Khorram-Manesh A., Nordgren S., Delbro D.S. // Auton. Neurosci. 2009. V. 148. P. 97–100. https://doi.org/10.1016/j.autneu.2009.03.002
- Arredondo J., Chernyavsky A.I., Grando S.A. // Life Sci. 2007. V. 80. P. 2243–2247. https://doi.org/10.1016/j.lfs.2007.01.003
- Lyukmanova E.N., Shulepko M.A., Kudryavtsev D.S., Bychkov M.L., Kulbatskii D.S., Kasheverov I.E., Astapova M.V., Feofanov A.V., Thomsen M.S., Mikkelsen J.D., Shenkarev Z.O., Tsetlin V.I., Dolgikh D.A., Kirpichnikov M.P. // PLoS One. 2016. V. 11. e0149733. https://doi.org/10.1371/journal.pone.0149733
- Lyukmanova E.N., Bychkov M.L., Sharonov G.V., Efremenko A.V., Shulepko M.A., Kulbatskii D.S., Shenkarev Z.O., Feofanov A.V., Dolgikh D.A., Kirpichnikov M.P. // Br. J. Pharmacol. 2018. V. 175. P. 1973–1986. https://doi.org/10.1111/bph.14194
- Lyukmanova E.N., Shulepko M.A. Bychkov M.L., Shenkarev Z.O., Paramonov A.S., Chugunov A.O., Arseniev A.S., Dolgikh D.A., Kirpichnikov M.P. // Acta Naturae. 2014. V. 6. P. 60–66.
- Shulepko M.A., Bychkov M.L., Shlepova O.V., Shenkarev Z.O., Kirpichnikov M.P., Lyukmanova E.N. // Int. Immunopharmacol. 2020. V. 82. P. 106303. https://doi.org/10.1016/j.intimp.2020.106303
- Bychkov M.L., Shulepko M.A., Shlepova O.V., Kulbatskii D.S., Chulina I.A., Paramonov A.S., Baidakova L.K., Azev V.N., Koshelev S.G., Kirpichnikov M.P., Shenkarev Z.O., Lyukmanova E.N. // Front. Cell Dev. Biol. 2021. V. 9. P. 739391. https://doi.org/10.3389/fcell.2021.739391
- Chernyavsky A.I., Shchepotin I.B., Grando S.A. // Int. Immunopharmacol. 2015. V. 29. P. 36–44. https://doi.org/10.1016/j.intimp.2015.05.033
- Kirichenko A.V., Shlepova O.V., Bychkov M.L., Mikhaylova I.N., Shulepko M.A., Lyukmanova E.N. // J. Invest. Dermatol. 2021. V. 141. P. 9. https://doi.org/10.1016/j.jid.2021.02.065
- Thompson E.G., Sontheimer H. // Cells. 2019. V. 8. P. 1203. https://doi.org/10.3390/cells8101203
- Kajstura M. Halicka H.D., Pryjma J., Darzynkiewicz Z. // Cytom. Part J. Int. Soc. Anal. Cytol. 2007. V. 71. P. 125–131. https://doi.org/10.1002/cyto.a.20357
- Bychkov M.L., Shenkarev Z.O., Shulepko M.A., Shlepova O.V., Kirpichnikov M.P., Lyukmanova E.N. // PLoS One. 2019. V. 14. P. e0217339. https://doi.org/10.1371/journal.pone.0217339
- Grave N., Scheffel T.B., Cruz F.F., Rockenbach L., Goettert M.I., Laufer S., Morrone F.B. // Front. Pharmacol. 2022. V. 13. P. 975197. https://doi.org/10.3389/fphar.2022.975197
- Chen D., Zuo D., Luan C., Liu M., Na M., Ran L., Sun Y., Persson A., Englund E., Salford L.G. // PLoS One. 2014. V. 9. P. e87281. https://doi.org/10.1371/journal.pone.0087281
- Zhang Z.-Q., Wang X., Xue B.-H., Zhao Y., Xie F., Wang S.-D., Xue C., Wang Y., Zhang Y.-S., Qian L.-J. // Oncol. Rep. 2021. V. 46. P. 202. https://doi.org/10.3892/or.2021.8153
- Pucci S., Fasoli F., Moretti M., Benfante R., Di Lascio S., Viani P., Daga, A., Gordon T.J., McIntosh M., Zoli M. // Pharmacol. Res. 2021. V. 163. P. 105336. https://doi.org/10.1016/j.phrs.2020.105336
- McConnell D.D., Carr S.B., Litofsky N.S. // Expert Rev. Neurother. 2019. V. 19. P. 545–555. https://doi.org/10.1080/14737175.2019.1617701
- Schildge S., Bohrer C., Beck K., Schachtrup C. // J. Vis. Exp. 2013. P. e50079. https://doi.org/10.3791/50079
- Shulepko M.A., Lyukmanova E.N., Paramonov A.S., Lobas A., Shenkarev Z.O., Kasheverov I.E., Dolgikh D.A., Tsetlin V.I., Arseniev A.S., Kirpichnikov M.P. // Biochemistry (Moscow). 2013. V. 78. P. 204–211. https://doi.org/10.1134/S0006297913020090
Supplementary files






