Amplitude reconstruction of acoustic emission signals on the base of its mathematical modeling as a stochastic process
- Authors: Berkovich V.N.1,2,3,4, Builo S.I.2, Builo B.I.5
-
Affiliations:
- Don Cossack State Institute of Food Industry and Business, Rostov branch of Razumovsky
- Southern Federal University (SFU), Vorovich Institute of Mathematics, Mechanics and Computer Science
- Moscow State University of Technologies and Management (First Cossack University)
- Rostov Branch of the Russian Customs Academy (RCA)
- Russian University of Transport (RTU)
- Issue: No 5 (2024)
- Pages: 36-48
- Section: Acoustic methods
- URL: https://bakhtiniada.ru/0130-3082/article/view/257599
- DOI: https://doi.org/10.31857/S0130308224040031
- ID: 257599
Cite item
Full Text
Abstract
The problem of random oscillations generated by inner defect within the neighborhood of the boundary of the elastic massive body under the pre-failure stage is considered. The investigation is based on results of the invariants’ method in acoustic emission (AE) theory consisting in the stability conditions of the mean of statistic distribution parameters of signal characteristics under the same pre-failure stage. The mathematical model of arising wave process of displacement oscillations in the massive body is constructed and the correctness of its using is studied. The problem in question is reduced to the investigation of a boundary integral equation in special stochastic process classes. The task of reconstructing from AE signals and describing the nature of the random process of defect radiation at the free boundary of the body is set. Some numerical are presented.
Full Text
В последнее время метод акустической эмиссии (АЭ) как метод неразрушающего контроля имеет разнообразные применения в различных областях механики и неразрушающего контроля при решении вопросов техногенной безопасности в режиме реального времени, включая анализ прочности элементов машиностроительных конструкций, объектов промышленного и гражданского строительства, геофизических объектов и др. [1—12]. Комплексное применение различных физико-математических подходов обеспечивает вполне удовлетворительную достоверность метода АЭ по косвенным информативным признакам стадий предразрушения исследуемого материала, содержащего развивающиеся дефекты различного происхождения [1, 2, 7—12]. Вместе с тем следует отметить, что результаты вышеупомянутых работ не позволяют производить прямые оценки механических характеристик напряженно-деформируемого состояния материала. В этих работах отмечаются лишь перспективы получения этих прямых оценок, которые, безусловно, могут повысить достоверность результатов АЭ диагностики. Поэтому вышеуказанная проблема является по-прежнему актуальной, поскольку оказывается многофакторной, междисциплинарной и требует для своего решения привлечения не только современных экспериментальных, но и современных аналитических методов физики, механики, математики.
Одним из аналитических подходов к исследованию отмеченной выше проблемы является использование метода математического моделирования волнового процесса в материале исследуемого объекта для получения дополнительной информации о взаимосвязи параметров сигналов АЭ на свободной поверхности объекта с параметрами излучения дефекта. Данный метод был реализован нами в работах [13, 14] и др. в рамках классической постановки краевой задачи динамической теории упругости, но лишь для модели детерминированного процесса. Одновременно с этим изменения микроструктуры материала эксплуатируемых объектов порождают волновой процесс, который, как известно, имеет стохастический характер, что вносит существенные сложности в математическое описание и поэтому в существующих математических моделях указанного процесса пока не находил должного отражения.
Целью работы является разработка метода повышения достоверности результатов АЭ на основе построения соответствующей физико-математической модели волнового процесса внутри массивного тела с учетом стохастического характера этого процесса, исследование вопросов корректности применения указанной модели, а также анализа взаимосвязи между параметрами акустического излучения дефекта и характеристиками прочности материала внутри упругого тела c откликом его свободной поверхности.
Сформулированная проблема связана с постановкой и решением одного из классов задач динамической теории упругости [15], позволяющих осуществить восстановление амплитуд излучения дефекта и дать оценку характеристик прочности упругого материала на основе анализа сигналов АЭ на свободной поверхности. В настоящей работе развивается подход, основанный на использовании метода граничных интегральных уравнений, учитывающих стохастический характер процесса АЭ. Указанный подход основан на построении корректной математической модели стохастического волнового поля смещений в диагностируемом объекте и использует нижеследующие теоретико-экспериментальные результаты и предположения.
- Изменение амплитуд волнового поля колебаний, порождаемого дефектом, излучающим сигналы АЭ в массивном теле, будем считать процессом с независимыми приращениями при отсутствием последействия.
- Статистические законы распределения параметров сигналов АЭ от дефекта подчиняются условию инвариантности во времени при нахождении тела в одной и той же стадии предразрушения [16]. Это дает основания утверждать, что такой же инвариантностью будут обладать также и законы распределения параметров волнового поля колебаний, порождаемого излучающим дефектом в массивном теле в анализируемом промежутке времени, следовательно, и характеристики прочности материала в окрестности излучающего дефекта.
- Предположения 1 и 2, согласно современной теории случайных процессов, позволяют утверждать, что в пределах одной и той же стадии предразрушения для любых фиксированных моментов времени s ≤ t любые семейства конечномерных распределений волновых полей смещений можно рассматривать как случайные процессы, для которых среднестатистические значения интересующих параметров в последующие (будущие) моменты времени t близки к возможным значениям этих параметров в текущий (настоящий) момент s ≤ t при условии, что измерения в эти моменты времени осуществляются с помощью одних и тех же измерительных средств.
- Развитие дефекта (при отсутствии вблизи него других неоднородностей) происходит в направлении свободной границы рассматриваемого тела, поэтому максимальная концентрация напряжений, а, следовательно, и максимальная интенсивность излучения сигналов АЭ, будут наблюдаться в конечной точке дефекта, ближайшей к границе [1, 16]. Эта интенсивность существенно затухает вдоль берегов дефекта к конечной точке, удаленной от границы.
- Моделируемый стохастический процесс АЭ обладает свойством эргодичности, т.е. осреднение исследуемых параметров процесса по времени совпадает с осреднением этих же параметров по множеству возможных реализаций.
В рамках одного и того же предразрушающего состояния условие 3 означает, что параметры сигналов стохастического процесса АЭ могут быть моделированы функциями случайного процесса ζt с ограниченными среднестатистическими характеристиками, который подчиняется условиям ζτ = E(ζt | Fτ), τ ≤ t , где E — условное математического ожидание, Fτ — вероятностная мера к моменту времени τ. Случайные функции с такими свойствами называют мартингалами [17]. Аппарат их исследования, свойства и приложения при анализе случайных процессов в различных областях экономики и естественных наук достаточно хорошо известны. В частности, эти функции могут рассматриваться как элементы известного в математике функционального пространства средней ограниченной осцилляции BMO (Bounded Mean Oscillation) [18, 19], имеющего важные приложения в стохастическом анализе.
1. ПОСТАНОВКА ЗАДАЧИ
Учитывая сказанное выше, будем рассматривать задачу о нестационарных колебаниях антиплоского сдвига упругого полупространства Ω, моделирующего массивное тело и возбуждаемого источниками случайных колебаний на границах внутреннего линейного дефекта (рис. 1), моделируемого конечным излучающим линейным разрезом J.
Нестационарные колебания смещений можно моделировать случайной функцией ζt (x, y), имеющей спектральное представление:
(1)
Справедливость указанного спектрального представления установлена в [19] и показывает, каким образом случайная функция времени ζt (x, y) складывается из элементарных случайных гармонических колебаний e–itωdZ(x, y, ω) с круговой частотой ω и элементарных случайных комплексных амплитуд dZ.
Рис. 1. Массивное тело с излучающим дефектом J, порождающим нестационарный колебательный процесс; ⊗ — колебания смещений перпендикулярны плоскости чертежа.
Постановка описанной выше проблемы в рамках динамической теории упругости в условиях антиплоской деформации приводит к следующей смешанной начально-краевой задаче для волнового уравнения относительно случайных смещений пространственного сдвига U(x, y, t) в области Ω с разрезом J:
(2)
где μ, D — модуль сдвига и плотность материала упругого тела соответственно; c — скорость распространения волн сдвига в массивном теле; n — внешняя нормаль к границе; f(r, ζ) — случайная функция, которая предполагается аналитической по ζ, моделирующая источники нестационарных колебаний, распределенных по границам разреза J; ζt — случайный процесс, стартующий при t = 0 из точки разреза J, ближайшей к свободной границе Γ, с мгновенным излучением упругих волн. В условиях возникновения случайных колебаний поставим задачу: установить взаимосвязь между характеристиками волнового поля смещений на границе Γ свободной поверхности Ω и параметрами излучения дефекта J.
Представление (1) дает основания воспользоваться для решения задачи (2) техникой интегрального преобразования Лапласа по времени t. Параметр преобразования Лапласа p можно выбрать в виде Re p ≥ 0, а изображение по Лапласу случайной функции f(r, ζt) на берегах — в виде . В дальнейшем верхняя волна над функцией означает ее изображение по Лапласу. В случае Re p = 0 (p = –iωc–1) будем также предполагать выполнение принципа излучения в форме Зоммерфельда (n — внешняя нормаль к границе волнового фронта):
, (3)
Метод решения граничной задачи (2) с помощью преобразования Лапласа основан на ее сведении к некоторому граничному интегральному уравнению, которое далее исследуется. Для этого используем функцию Грина, которая строится методами интегральных преобразований, удовлетворяет уравнению и первому граничному условию (2), условию (3) и, согласно [14], имеет вид (k = pc–1):
где (x, y) — точка «наблюдения»; Kν(z) — функции Макдональда [20]. В рассматриваемом случае будем использовать интегральное представление регулярного решения уравнения Гельмгольца [21], имеющее вид:
, (x, y) ∈ ΩR (4)
В указанном представлении — скачки на разрезе J комплексных амплитуд смещений и безразмерных напряжений сдвига в изображениях по Лапласу. Замкнутый контур содержит излучающий разрез J внутри полуокружности CR, содержащей линейную часть ΓR свободной границы Γ. Устремим R →∞ в последнем равенстве, учитывая достаточно быстрое убывание на бесконечности по пространственным координатам изображений по Лапласу смещений, а также условие излучения Зоммерфельда (3). С учетом асимптотического поведения подынтегральных функций в (4) на контуре ∂ΩR приходим к следующему выражению образов Лапласа комплексных амплитуд смещений полупространства Ω в форме криволинейного интеграла по «правому» берегу разреза J+:
(x, y) ∈ Ω (5)
Устремим в равенстве (5) точку «наблюдения» (x, y) на берег разреза J+ и перейдем к локальным координатам r, ρ вдоль берегов разреза с начальной точкой на свободной границе Γ. Тогда на основе использования техники интегрального преобразования Конторовича—Лебедева [21] и осуществления предельного перехода указанная задача сводится к следующему вспомогательному граничному интегральному уравнению (ГИУ) относительно изображения по Лапласу случайных скачков безразмерных напряжений
(6)
где — модифицированные функции Бесселя [21], функции достаточно быстро убывают на разрезе J при r→b, согласно начальному предположению 4. Функция K(z) — четна, мероморфна в комплексной плоскости z, имеет в ней нули и полюса с конечной плотностью распределения. При этом и обладает асимптотикой K(z) = O(|z|–1), δ > 0 — вспомогательный параметр, позволяющий корректно построить решение ГИУ (6). Далее в построенном решении будем считать δ→0. В окрестности действительной оси существует полоса Π регулярности функции K(z).
Для восстановления требуемой взаимосвязи между волновым полем смещений на границе Γ свободной поверхности Ω и параметрами излучения дефекта J в соотношении (5) необходимо определить безразмерные скачки амплитуд напряжений в образах Лапласа на дефекте J. Согласно [14], общее решение (6) может быть записано в виде:
(7)
При этом — есть изображения Лапласа от любых реализаций случайных функций ξ(i)(z) и находятся из некоторой системы интегральных уравнений, допускающей точное решение [22]. Функции , как результат факторизации функции K(z), являются аналитическими в полуплоскостях Im z > 0, Im z < 0 комплексной плоскости z соответственно. Детальный анализ позволяет установить наличие у решения степенных особенностей вида:
(8)
что в рамках линейной механики разрушения соответствует наличию концентрации напряжений в граничных точках дефекта J. Появление степенной особенности вида (8) связано с расходимостью интегралов, содержащих функции в случае ρ→a, ρ→b. При этом первый интеграл расходится при ρ→b, а второй интеграл — при ρ→a. Для получения асимптотики (8) используются равномерные асимптотические представления произведений модифицированных функций Бесселя при больших значениях аргумента [14] в выражении решения (7), а множители произведения K(z) = K+(z)K–(z) в результате факторизации относительно контура интегрирования Γ2 выражаются в форме отношения Γ-функций Эйлера [20], содержащих угол α наклона дефекта J к оси ОХ. Тогда при вычислении контурного интеграла по Γ2 степенные особенности решения (8) в конечных точках дефекта J выделяются в явном виде.
Использование таблиц обратных интегральных преобразований Лапласа позволяют получить ГИУ и его решение в оригиналах, которые аналогичны построенным в [22], но ввиду их громоздкости в данной работе не приводятся.
Замечание 1.1. Рассмотрение в данной работе случая антиплоской деформации не вполне соответствует природе явления АЭ, поскольку вносит дополнительную трансляционную симметрию в направлении пространственной координаты z, перпендикулярной плоскости чертежа на рис. 1. Однако, как показывают исследования [22], переход к случаю плосконапряженного состояния в детерминированном случае не вносит существенных изменений в качественный результат, но привносит существенные математические сложности в описание процесса. Поэтому авторы на данном этапе решили ограничиться рассмотрением случая антиплоской деформации в целях простоты описания полученных в работе результатов.
Замечание 1.2. АЭ как поток импульсов, излучаемых ближайшей к границе тела вершиной линейного дефекта, вообще говоря, может порождать колебания границ дефекта лишь в малой окрестности этой вершины. Размещение источников колебаний смещений на границах дефекта с быстро убывающей амплитудой вдоль его берегов к концу, удаленному от свободной границы, является, в данном случае, лишь упрощающим элементом математического моделирования. Указанное обстоятельство позволяет рассматривать предлагаемую математическую модель в предположении когерентности и усредненной интенсивности источников излучения на берегах разреза, равной f(r, ζt). В дальнейшем будем полагать, что скачки амплитуд смещений на разрезе [U]J = 0. При этом ГИУ (6) будет иметь тот же вид.
Уравнение вида, аналогичного (6), детально исследовано в работах [18, 22], где изучены вопросы его однозначной разрешимости, указан вид общего решения и установлено соотношение корректности между образами Лапласа любых реализаций случайных функций смещений и скачка напряжений в классах, отражающих согласованность этих механических характеристик с конечным потоком упругой энергии через разрез J и свободную поверхность Γ.
2. АНАЛИЗ КОРРЕКТНОСТИ МАТЕМАТИЧЕСКОЙ МОДЕЛИ
Описанные выше результаты позволяют провести анализ вопросов корректности использования предлагаемой математической модели в рамках постановки исходной начально-краевой задачи (2). Пусть в этой задаче функция f(r, ζt) источника колебаний на отрезке J обладает конечной дисперсией как случайная функция времени t, а по геометрической координате r порождает конечный поток упругой энергии через отрезок J как детерминированная функция. Тогда можно утверждать, что существует единственное решение U(x, y, t) задачи (2) как случайная функция t, обладающая конечной дисперсией. Как детерминированная функция геометрических координат (x, y), она порождает конечный поток энергии через отрезок J и свободную поверхность Γ упругого массивного тела.
Доказательство сформулированного результата достаточно громоздко и выходит за рамки данной статьи. Отметим лишь, что при анализе свойств решения начально-краевой задачи предварительно используются описанные выше результаты по исследованию вопросов разрешимости ГИУ (7) в изображениях по Лапласу. Затем обратным преобразованием Лапласа осуществляется переход к оригиналам U(x, y, t), которые оказываются в математических классах функций средней ограниченной осцилляции как случайных функций времени. Смещения U(x, y, t) как детерминированные функции геометрических координат (x, y), учитывая свойства их гладкости, оказываются принадлежащими энергетическим функциональным пространствам Соболева—Слободецкого [22], которые являются отражением указанных выше свойств этих функций. Математическое соотношение корректности при этом выражается в терминах этих пространств и позволяет установить единственность решения (7) для ГИУ (6).
Рис. 2. Акт АЭ микротрещины и его регистрация приемной аппаратурой: 1 — тонкая структура акта излучения АЭ; 2 — поток излученных актов АЭ; 3 — поток регистрируемых радиоимпульсов АЭ; τₐ, τ — постоянные времени актов излучения и регистрируемых радиоимпульсов АЭ.
Полученным выше результатам, в частности, удовлетворяет также и случай, рассмотренный в настоящей работе, когда амплитуда смещений f(ρ, ζt) на излучающем сигналы АЭ дефекте J лишь кусочно-дифференцируема (рис. 2) [1].
Замечание 2.1. Изображенный на рис. 2 механизм излучения приводит в рамках линейной механики к необходимости рассмотрения модели реализаций случайной функции смещений на дефекте f(r, ζt) в форме линейной комбинации пилообразных импульсов АЭ в зависимости от времени, задаваемых функцией Ak(r)hk(t), где Ak(r), α < r < b — распределение их амплитуд, затухающее вдоль дефекта J к нижней точке r = b, а функция времени hk(t) имеет вид (0 < α < 1, k = 0, 1, 2, …, N):
В результате вычислений их трансформант Лапласа получаем следующую асимптотику , p→0 ввиду наличия в выражениях вронскианов от функций K−iz(κr), I−iz(κρ), κ = pc−1[21]. Вышеуказанные оценки, а также ограниченность произведений K−iz(κρ), (κa), I−iz(κρ)(κb) при κ = pc–1→0, обеспечивают существование всех пределов в равенстве (11). Рассмотрение случая, когда hk(t) являются функциями Хевисайда , приводит к тем же результатам. Указанные рассуждения являются математическим обоснованием достоверности результатов, использующих метод осреднения по времени при вычислении различных устойчивых среднестатистических характеристик для небольшого числа реализаций на основе проведения непосредственных экспериментальных измерений.
3. СВЯЗЬ СИГНАЛОВ АЭ С ОТКЛИКОМ СВОБОДНОЙ ПОВЕРХНОСТИ
Для анализа задачи восстановления взаимосвязи между параметрами сигналов АЭ от дефекта и откликом свободной поверхности тела следует в представлении (5) амплитуд смещений устремить точку «наблюдения» (x, y) на свободную поверхность Γ. Тогда с учетом граничных условий для функции Грина G и предположениях о когерентности и равной интенсивности источников излучения АЭ на берегах дефекта (см. Замечание 2) получим следующее, вытекающее из (5), представление случайных амплитуд смещений свободной поверхности в изображениях по Лапласу:
(9)
В формуле (9) скачки образов амплитуд напряжений выражаются через образы амплитуды смещений fp на дефекте J. Для восстановления по амплитудам откликов свободной поверхности Γ можно воспользоваться известным методом наименьших квадратов, как это показано в [13]. Восстановленные этим методом амплитуды сигналов АЭ на дефекте J позволяют восстановить в изображениях по Лапласу также и амплитуды скачков напряжений на дефекте J с помощью соотношения (7).
Тогда можно утверждать, что в оригиналах по Лапласу соотношение (9) будет устанавливать аналитическую взаимосвязь между волновым полем смещений на границе Γ свободной поверхности массивного тела и параметрами излучения дефекта J.
В силу соотношения (1) амплитудно-частотная характеристика (АЧХ) смещений свободной поверхности является спектральной функций (x, y, p) случайного процесса (1), которая будет удовлетворять ГИУ (6), изученному в работах [14, 18], с сохранением его корректной разрешимости ГИУ при значении параметра p = –iω обратного преобразования Лапласа в (3).
Рис. 3. АЧХ смещений свободной поверхности от сигналов АЭ дефекта: 1 — α = 1°, l = 5,0 · 10⁻³ м; 2 — α = 45°, l = 1,5 · 10⁻⁴ м; материал — Сталь 20.
На рис. 3 показана рассчитанная на основе формулы (9) спектральная функция амплитуд A смещений свободной поверхности, представленная амплитудно-частотной характеристикой (АЧХ) ее отклика на сигналы АЭ от линейного дефекта J в зависимости от угла наклона α и длины l дефекта J.
Расчет производился для выбранной реализации случайного процесса со смещениями U = 10–5 м на дефекте.
Соотношение (1) позволяет восстановить случайное поле смещений U(x, y, t) свободной поверхности Γ в следующем виде:
где случайная функция определяется формулами (7), (9) на основе решения (7) ГИУ (6).
В рассматриваемой задаче для восстановления осредненных характеристик изучаемого случайного процесса предлагается несколько другой подход. Согласно предположению 3, в рассматриваемой модели можно строго доказать [22], что случайные смещения U(x, y, t), как функции времени t, являются мартингалом. Тогда для любой точки (x, y) случайная функция |U(x, y, t)| также является мартингалом [18]. Существование предела (условие Слуцкого [23]) для автокорреляционной функции KU(x, y, τ) стохастического волнового процесса для любой точки (x, y) случайного поля является достаточным условием эргодичности рассматриваемого мартингала. Это означает, что осреднение |Uk(x, y, t)| для любой реализации случайной функции U(x, y, t) ≥ 0 по времени совпадает с ее статистическим средним E[U] по множеству их реализаций («ансамблю») с вероятностью, равной 1, и существует единственный предел:
(10)
не зависящий от выбора реализации Uk(x, y, t), где Pr — символ вероятности; E — символ математического ожидания (статистического осреднения по «ансамблю» реализаций). Но тогда из свойств преобразования Лапласа [24], связанных с оператором осреднения [25] по времени, а также из [26], с вероятностью, равной 1, вытекает следующая формула:
(11)
Верхнее подчеркивание Ū(x, y), как принято в теоретической статистике, означает величину, среднестатистическую по всем реализациям, а Ũk(x, y) — преобразование Лапласа от любой реализации случайного процесса динамических упругих смещений. Используя асимптотическое свойство функции (x, y, p) = o (p|ln2 p|, p → 0 получаемое с помощью соотношений (10), (11), можно доказать выполнение условия Слуцкого, указанного выше и обеспечивающего эргодичность изучаемого случайного процесса в данной математической модели.
Замечание 3.1. Отметим, что точное выполнение условия Слуцкого [23] и равенства (11) имеют место лишь в рамках предлагаемой математической модели изучаемого процесса, рассматриваемого при t→∞. В реальной ситуации для t ≫ 1 следует считать, что вышеуказанные соотношения выполняются приближенно до наступления процесса разрушения.
Формула (11) может быть использована для вычислений как среднестатистических характеристик регистрируемых сигналов АЭ, так и механических характеристик материала, позволяющих более точно диагностировать стадии предразрушения.
В качестве примера рассмотрим случай, когда излучающий дефект представлен внутренней трещиной в процессе выхода на границу свободной поверхности Γ. Ранее этот случай был проанализирован нами лишь в условиях установившихся колебаний [14].
Анализ формул (11) показывает, что для оценки осредненных значений физических характеристик АЭ в условиях стохастических упругих колебаний можно использовать результаты, ранее полученные нами на основе формального рассмотрения математической модели процесса в условиях установившихся колебаний [14].
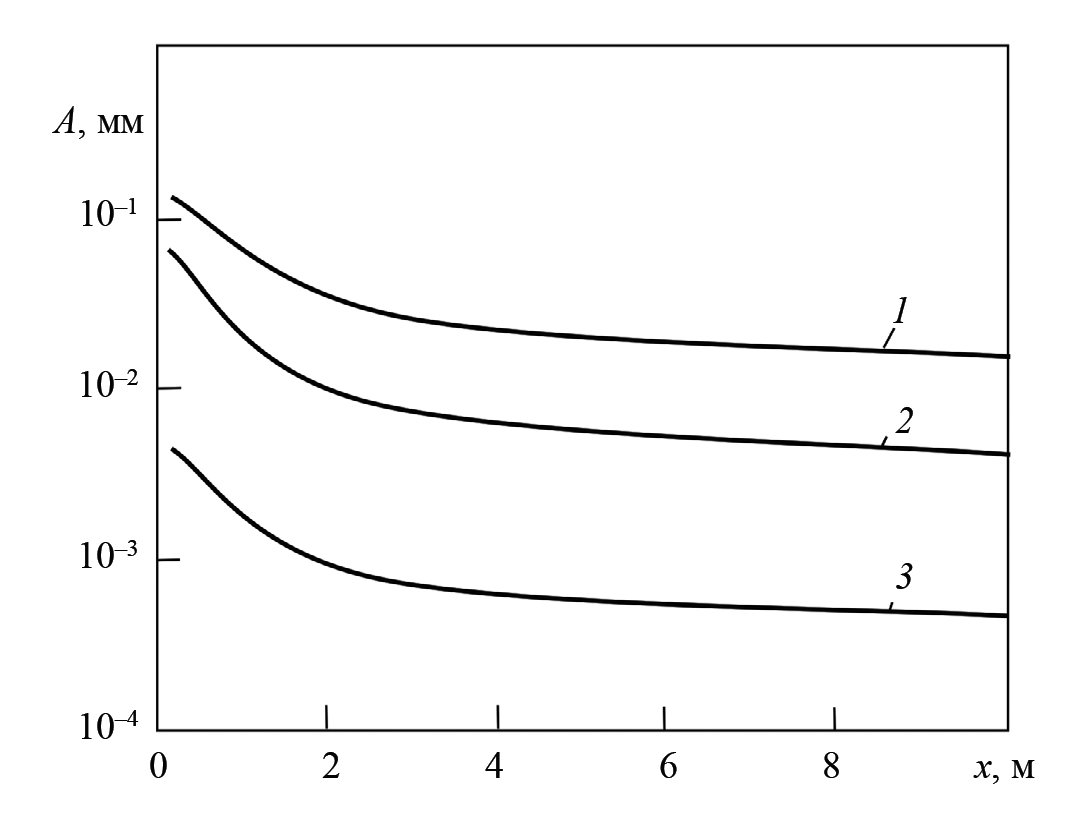
Рис. 4. Среднестатистическая амплитуда отклика свободной поверхности: 1 — α = 1°, f = 1,0 МГц, l = 10⁻³ м; 2 — α = 45°, f = 1,0 МГц, l = 10⁻⁴ м; 3 — α = 45°, f = 1,0 МГц, l = 10⁻⁶
На рис. 4 представлены полученные зависимости среднестатистических значений модулей амплитуд A отклика свободной поверхности Γ от расстояния от точки предполагаемого выхода О вершины трещины J на свободную границу Γ до точки x наблюдения на границе Γ.
Рассмотрение ГИУ (6) и результаты анализа его решения позволяют аналогичным образом оценивать и осредненные механические характеристики контролируемого материала, в частности, осредненный по времени среднестатистический скачок напряжений (ρ) на дефекте с помощью соотношения (7). Согласно результатам анализа корректной разрешимости и соотношениям (7), (8), (11), можно рассчитать и среднестатистический коэффициент интенсивности напряжений как одну из важных характеристик в линейной механике разрушения материала [27]. Среднестатистические коэффициенты интенсивности имеют следующий вид:
в верхней точке J дефекта ρ = a в окрестности границы Γ:
(12)
в нижней точке дефекта ρ = b, удаленной от границы Γ:
(13)
Трансформанты Лапласа скачков напряжений в (12), (13) с помощью (10) и метода работы [13] выражаются через трансформанты реализаций Ữ(x, 0, p) смещений, регистрируемых на свободной поверхности Γ.
Рис. 5. Зависимость осредненных коэффициентов интенсивности напряжений K–a(α) (непрерывная кривая) и K–b(α)(штриховая линия) от длины l линейного дефекта J и угла наклона α к свободной поверхности: 1 и 6 — l = 2,2 мм; 2 и 5 — l = 1,6 мм; 3 и 4 — l = 1,2 мм.
На рис. 5 показаны кривые осредненных коэффициентов интенсивности напряжений . При этом максимальная средняя интенсивность напряжений имеет место в случаях, когда направление выхода дефекта в процессе его развития составляет угол α = π/2 со свободной поверхностью Γ, что хорошо согласуется с результатами экспериментов.
ОСНОВНЫЕ ЗАКЛЮЧЕНИЯ И ВЫВОДЫ
- Предложена математическая модель волнового поля в упругом полупространстве, моделирующим массивное упругое тело, возбуждаемое линейным дефектом, излучающим сигналы АЭ в предположении стохастического характера процесса, что более адекватно отражает сущность этого физического явления.
- Показано, что на основе метода интегральных преобразований проблема анализа стохастического волнового поля может быть сведена к анализу некоторого граничного интегрального уравнения (ГИУ) на конечном линейном разрезе, моделирующем излучающий дефект. Приведены результаты, устанавливающие корректность применения предложенной математической модели для описания рассматриваемого процесса.
- Предложенная модель позволяет установить аналитические соотношения связи параметров отклика свободной поверхности упругого полупространства с параметрами излучения сигналов АЭ от линейного дефекта. Получено аналитическое соотношение связи вышеуказанных параметров со среднестатистическими характеристиками напряженно-деформированного состояния (НДС), материала в окрестности дефекта, включая и коэффициент интенсивности напряжений, играющий важную роль в линейной механике разрушения. Эти результаты дают основания утверждать, что при рассмотрении явления АЭ как случайный процесс, вычисление среднестатистических характеристик НДС для всего «ансамбля» различных реализаций можно заменить вычислением их устойчивых усреднений по времени в рамках небольшого количества реализаций случайной последовательности актов АЭ. Это существенно упрощает и ускоряет процесс диагностики прочности.
Таким образом, предложенный подход позволяет повысить оперативность и достоверность результатов метода АЭ диагностики.
About the authors
V. N. Berkovich
Don Cossack State Institute of Food Industry and Business, Rostov branch of Razumovsky; Southern Federal University (SFU), Vorovich Institute of Mathematics, Mechanics and Computer Science; Moscow State University of Technologies and Management (First Cossack University); Rostov Branch of the Russian Customs Academy (RCA)
Author for correspondence.
Email: vberkovich@mail.ru
Russian Federation, Semashko str., 55, Rostov-on-Don 344007; Milchakova str., 8A, Rostov-on-Don 344090; Budennovskiy ave., 10, Rostov-on-Don 344007
S. I. Builo
Southern Federal University (SFU), Vorovich Institute of Mathematics, Mechanics and Computer Science
Email: sibuilo@yandex.ru
Russian Federation, Milchakova str., 8A, Rostov-on-Don 344090
B. I. Builo
Russian University of Transport (RTU)
Email: builobi@mail.ru
Russian Federation, Obraztsova str., 9, Moscow 127055
References
- Builo S.I. Physico-mechanical, statistical and chemical aspects of acoustic emission diagnostics. Rostov-on-Don: Publishing House of the Southern Federal University, 2017. 184 p.
- Ivanov V.I., Barat V.A. Acoustic emission diagnostics. M.: Spektr, 2017. 368 p.
- Builo S.I., Builo B.I., Chebakov M.I. Probalistic-Information Approach to Assessing the Reliability of the Results of the Acoustic-Emission Method of Testing and Diagnostics // Defectoscopya. 2021. No. 5. P. 37—44.
- Ivanov V.I. Actual problems of acoustic emission diagnostics / All-Russian conference with the international participation of “Actual problems of the acoustic emission method” (APMAE-2021). St. Petersburg. Sven Publishing House, 2021. P. 37—44.
- Senkevich Yu.I., Marapulets Yu.V., Lukovenkova O.O., Solodchuk A.A. Methodology for identifying informative features in geoacoustic emission signals // Proceedings of SPIIRAN. 2019. V. 18. No. 5. P. 1066—1092.
- Tretyakova T.V., Dushko A.N., Strungar E.M., Zubova E.M., Lobanov D.S. Comprehensive analysis of mechanical behavior and fracture processes of specimens of three-dimensional reinforced carbon fiber in tensile tests // PNRPU Mechanics Bulletin. 2019. № 1. P. 173—183.
- Lobanov D. S., Strungar E. M., Zubova E. M., Wildemann V. E. Studying the Development of a Technological Defect in Complex Stressed Construction CFRP Using Digital Image Correlation and Acoustic Emission Methods // Russian Journal of Non-destructive Testing. 2019. V. 55. No. 9. P. 631—638.
- Lobanov D.S., Zubova E.M. Research of temperature aging effects on mechanical behaviour and properties of composite material by tensile tests with used system of registration acoustic emission signal // Procedia Structural Integrity. 2019. V. 18. P. 347—352.
- Saveliev V.N., Makhmudov H.F. Investigation of the acoustic properties of heterogeneous rocks and concrete lining in field conditions // Journal of Technical Physics. 2020. Is. 1. P. 143—147.
- Inshakov D.V., Kuznetsov K.A. Diagnostics of the technical condition of heat exchangers by the method of acoustic pulse reflectometry at hazardous production facilities // Science and Technology. 2019. No. 12. P. 24—29.
- Panaev V.A., Lebedev D.V. Connection of the power and acoustic emission criteria for determining the stress concentration in the defect zone. The method of experimental determination of the stress intensity coefficient at the crack tip / All-Russian conference with the international participation of “Actual problems of the acoustic emission method” (APMAE-2021). St. Petersburg: Sven Publishing House, 2021. P. 119.
- Khun H.H., Bashkov O.V. Development of a technique for identifying developing damages based on the acoustic emission method / All-Russian conference with the international participation of “Actual problems of the acoustic emission method” (APMAE-2021). Saint-Petersburg: Sven publishing house, 2021. P. 127—128.
- Berkovich V.N., Builo S.I., Reconstructing the Amplitude of Radiation of a Defect Based on Acoustic Emission Signals at the Free Boundary of a Massive Body // Defectoscopya. 2019. No. 4. P. 18—23.
- Berkovich V.N. Acoustic radiation in an elastic medium from an internal defect with a fracture // International Scientific Research Journal. 2018. No. 3. P. 11—14.
- Vatulyan A.O., Solovyov A.N. Direct and inverse problems for homogeneous and inhomogeneous elastic and electroelastic bodies. Rostov-on-Don: Publishing House of the Southern Federal University, 2008. 175 p.
- Builo S.I. On the Information Value of the Method of Invariants of Acoustic-Emission Signals in the Diagnostics of Pre-Failure State in Materials // Defectoscopya. 2018. No. 4. P. 18—23.
- Getoore R.K., Sharpe M.J. Conformal martingales // Inventiones Mathematicae. 1972. V. 16. P. 271—308.
- Berkovich V.N. Nonstationary mixed problem of dynamics of inhomogeneously elastic wedge-shaped medium // Ecological Bulletin of Research Centers of the Black Sea Economic Cooperation. Krasnodar. 2005. No. 3. P. 14—20.
- Gihman I.I., Skorokhod A.V. Introduction to the theory of random processes. Moscow: Nauka, 1977. 564 p.
- Batemen H., Erdelyi A. Higher Transcendental Functions. V. 2. New York — Toronto — London: McGrow-Hill Dook Company. Inc., 1953. 342 p.
- Lebedev N.N. Special functions of their application. M.—L.: Fizmatgiz, 1963. 358 p.
- Berkovich V.N., Builo S.I., Reconstructing Defect Radiation Amplitude Based on Acoustic Emission Signals under Conditions of a Plane Stress State // Defectoscopya. 2020. No. 4. P. 40—50.
- Gasnikov A.V., Gorbunov E.A., Guz S.A., Chernousova E.O., Shirobokov M.G., Shulgin E.V. Lectures on random processes. Moscow: MIPT, 2019. 285 p.
- Ditkin V.A., Prudnikov A.P. Integral transformations and operational calculus. M.: Nauka, 1974. 542 p.
- Grebennikov E.A. Averaging method in applied problems. M.: Nauka. The main edition of phys.-mat. lit., 1986. 255 p.
- Wiener N. The Fourier Integral and Certain of Its Applications. Cambridge. 1933.
- Parton V.Z., Morozov E.M. Mechanics of elastic-plastic destruction. M.: Nauka. The main edition of phys.-mat. lit., 1974. 416 p.
Supplementary files







