Application of laser scanning thermography and regression analysis to determine characteristics of defects in polymer composite materials
- Authors: Divin A.G.1,2, Ponomarev S.V.2, Mishchenko S.V.2, Zakharov Y.A.1,2, Karpova N.A.2, Samodurov A.A.1, Golovin D.Y.1, Tyurin A.I.1
-
Affiliations:
- Derzhavin Tambov State University
- Tambov State Technical University
- Issue: No 1 (2024)
- Pages: 40-48
- Section: Thermal methods
- URL: https://bakhtiniada.ru/0130-3082/article/view/255532
- DOI: https://doi.org/10.31857/S0130308224010047
- ID: 255532
Cite item
Full Text
Abstract
The method of laser point scanning thermography is highly sensitive and allows for reliable detection of surface and subsurface defects in products made of polymer composite materials. When implementing this method, the use of robotic manipulators as a scanning device makes it possible to inspect small objects with a curved surface or to further examine questionable areas identified by other methods. The article provides information about the layout of a robotic complex for laser scanning thermography based on a five-axis robotic manipulator, laser power up to 3 W and wavelength 405 nm, as well as a COX CG640 thermal imager. A technique for processing experimental data has been proposed and regression models have been developed to make it possible to measure the size of defects along the trajectory and determine their location. To test the protocol, a control sample was made from fiberglass laminate, including artificial defects of the “delamination” type, in the form of squares of various sizes. The coefficient of determination R2 of regression models turned out to be no worse than 0.94, the root mean square error of the defect model and the transverse size were no worse than ±0.2 and ±1.5 mm2, respectively.
Full Text
ВВЕДЕНИЕ
Полимерные композиционные материалы широко применяются в авиа- и автомобилестроении для изготовления деталей, работающих в условиях повышенных нагрузок. При этом существенно возрастает роль контроля внутренних дефектов в материале изделия на всех этапах его жизненного цикла. Пропущенный дефект, например, расслоение, может привести к разрушению элемента конструкции в процессе эксплуатации изделия.
Одним из основных видов дефектоскопии является неразрушающий контроль материалов и изделий. Для обнаружения дефектов в изделиях из композиционных материалов часто применяют ультразвуковой [1], радиационный и термографический виды контроля [2]. Последний имеет преимущество при идентификации поверхностных и подповерхностных дефектов [3]. Существует ряд модификаций теплового метода, таких как импульсный [4], импульсно-фазовый [5], ступенчатый [6] способы термографии и др. [7]. Активно разрабатывают комбинированные методы ультразвуковой (УЗ) термотомографии, основанные на генерации тепловой энергии в дефектах за счет ультразвукового излучения и последующей тепловизионной регистрации и анализе поверхностных динамических температурных полей. Это позволяет определять характеристики дефектов малых размеров, «сомкнутых» («слипнутых») и др. [8]. Для идентификации подобных дефектов также используют метод электросиловой термографии [9].
В ходе контроля важное значение имеет не только факт обнаружения дефектов, но также определение их количественных характеристик, например, глубины залегания и поперечного размера (ширины). В настоящее время известно несколько способов оценки глубины залегания дефектов. Все они, как правило, основаны на использовании максимального температурного контраста, а также технологий машинного обучения или аналитических зависимостей [10]. Метод пикового температурного контраста [11] позволяет оценивать глубину на основе характерного времени достижения максимальной разности температур [12]. Однако при этом не учитывают тот факт, что как на величину температурного контраста, так и на время достижения его максимального значения влияют не только глубина залегания дефекта, но также его геометрические размеры (особенно при малых размерах).
В настоящей статье приводятся результаты исследования зависимости термографических данных от геометрических размеров и глубины залегания дефектов типа «расслоение». При этом применяют метод точечной сканирующей термографии, имеющий высокую чувствительность по сравнению с методами, основанными на тепловой стимуляции объекта контроля с применением галогенных ламп. В комбинации с другими методами контроля он позволяет наиболее достоверно диагностировать дефекты [13] и одновременно определять их глубину залегания и поперечный размер, чему до сих пор не уделялось достаточного внимания.
МЕТОДИКА ПРОВЕДЕНИЯ ИССЛЕДОВАНИЙ И ОБРАЗЦЫ
Для экспериментальных исследований был изготовлен тестовый образец (см. рис. 1), склеенный из четырех прямоугольных фрагментов электротехнического листового стеклотекстолита (ГОСТ 12652—74) толщиной 2 мм, в двух из которых предварительно фрезеровкой выбраны углубления в форме квадратов различных размеров и толщиной 1 мм. Таким образом, образец имел три группы дефектов, обозначенных как А, B и C, расположенных соответственно на глубинах 3, 2 и 1 мм от поверхности (см. табл. 1). При этом поверхность образца была покрыта черной краской для обеспечения лучшей поглощающей и излучательной способности.
Рис. 1. Эскиз тестового образца.
Таблица 1
Обозначения и характеристики дефектов тестового образца
Размеры дефекта, мм | Глубина залегания дефекта, мм | ||
3±0,1 | 2±0,1 | 1±0,1 | |
10×10 | A1 | B1 | C1 |
12,5×12,5 | A2 | B2 | C2 |
16×16 | A3 | B3 | C3 |
20×20 | A4 | B4 | С4 |
25×25 | A5 | B5 | С5 |
Для экспериментального обнаружения дефектов тестового образца и определения их параметров разработана лабораторная установка (см. рис. 2), основой которой является робот-манипулятор 1 PASKAL DELTA 5Х-ARMDUINO со сферической зоной обслуживания (далее — Delta 5X) производства компании ООО НПО «ПАСКАЛЬ УТ» (Россия). Delta 5Х относится к классу манипуляторов, оснащенных системой прямого компьютерного управления класса PСNC (Personal Computer Numerical Control). Блок управления роботом 6 получает готовые данные от компьютера 5, осуществляет их интерпретацию и управление движением рабочим органом 2 (лазером), запитанным от блока питания 4 через дискретный выход блока управления 6. Управление выходной мощностью лазера осуществляется при помощи контроллера 3.
Рис. 2. Схема лабораторной установки:
1 — манипулятор; 2 — лазер; 3 — блок контроллера с ШИМ выходом; 4 — блок питания; 5 — компьютер; 6 — контроллер манипулятора; 7 — тепловизор; 8 — объект контроля.
Для получения информации о температурном поле объекта контроля 8 применяли тепловизионную камеру 7 COX CG640. Камера использует неохлаждаемый микроболометрический детектор длинноволнового диапазона с разрешением 640×480 пикселей, а также объектив с фокусным расстоянием от 20 мм, допускающий ручную фокусировку, и имеет температурную чувствительность не хуже 30 мК.
При проведении эксперимента температурное поле регистрировали с максимальной технически возможной частотой кадров для выбранной камеры — (20—30) Гц.
Скорость перемещения пятна нагрева диаметром 5 мм, перпендикулярно сторонам дефектов, составила 5 мм/с, что обеспечивало достаточный прогрев образца, и вместе с тем максимальная температура в пятне нагрева не превышала максимально допустимую для материала используемого образца (155 °C).
Для обработки записей инфракрасной камеры применяли программное обеспечение собственной разработки «Анализатор термофильмов CRD», реализующее следующие основные функции:
- визуализация динамического температурного поля в поле зрения тепловизора в виде карты цветов;
- регистрация термограмм вдоль заданной траектории сканирования в заданные значения интервала времени после прохождения центральной точки пятна нагрева;
- регистрация температурного поля и его характеристик (максимального и минимального значений температуры, стандартного отклонения и др.) в заданной локальной области объекта контроля как функции времени.
РЕЗУЛЬТАТЫ ИССЛЕДОВАНИЙ И ИХ ОБСУЖДЕНИЕ
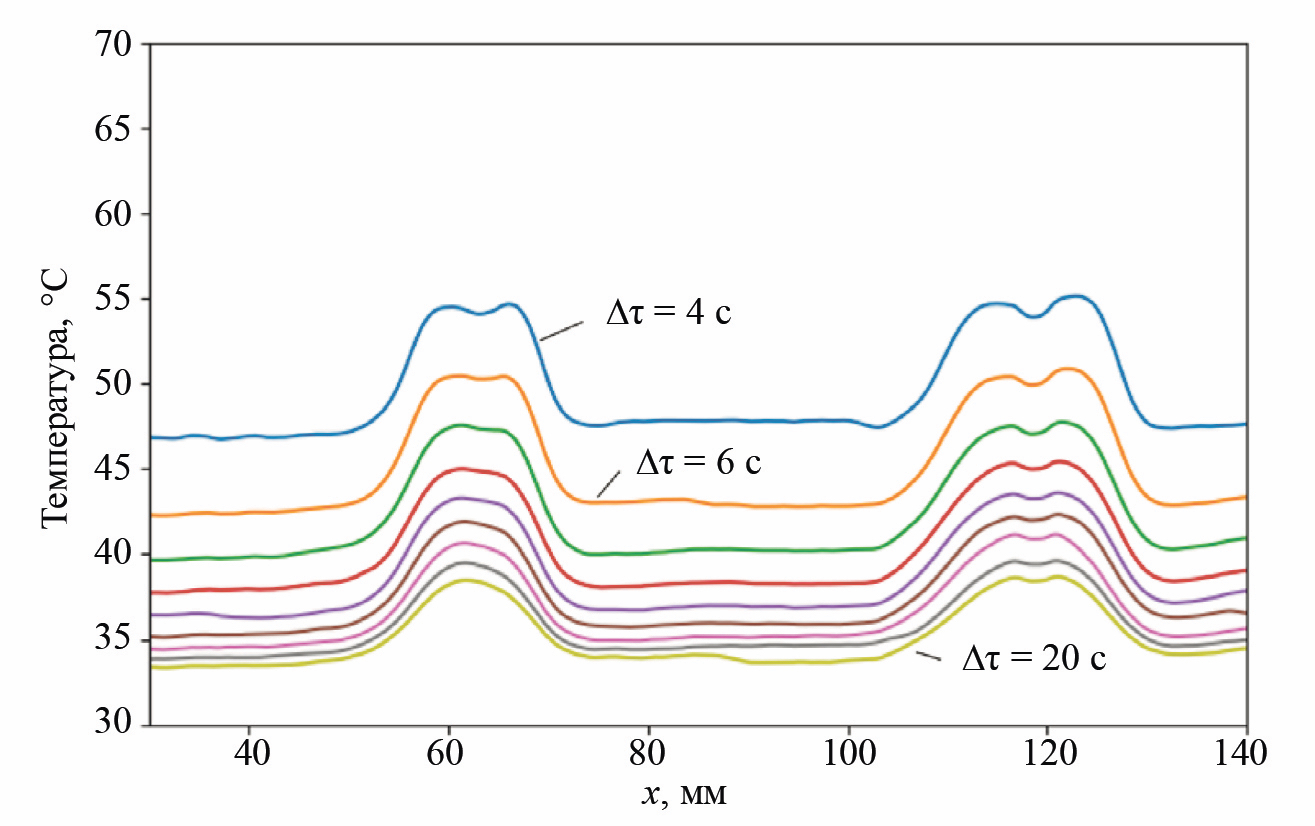
С применением вышеописанных программно-технических средств для всех дефектов контрольного образца были получены термограммы как функции времени и координаты x. В качестве примера на рис. 3 показаны температурные поля вдоль линии сканирования поверхности контрольного образца над дефектами С3, С4 в моменты времени через 4—20 с после теплового воздействия пятном лазера. Дефекты данного типа проявляют себя в виде пиков температуры, амплитуда которых зависит от интервала времени, прошедшего с момента прохождения пятна от лазера над дефектом, а также от характеристик самого дефекта, как это видно на рис. 4а и 4б.
Рис. 3. Термограммы для дефектов С3 и С4.
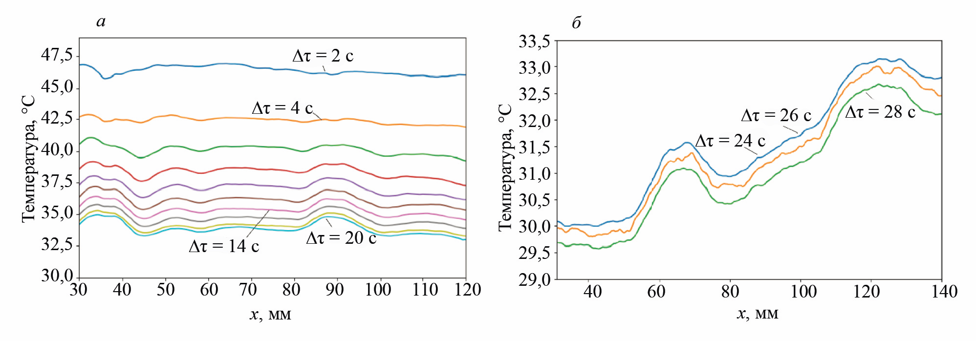
Рис. 4. Термограммы, полученные с интервалом времени 2 с для участков образца, содержащих дефекты B4, B5 (а) и А4, А5 (б).
Анализ термограмм для дефектов различных размеров и расположенных на различных глубинах позволил выявить следующие закономерности, характерные для активного теплового контроля:
- с увеличением глубины залегания дефекта растет время достижения максимальной разности температур между дефектной и бездефектной областями образца (температурного контраста);
- чем меньше глубина залегания дефекта, тем больше температурный контраст между дефектной и бездефектной областями образца;
- с увеличением глубины залегания происходит уменьшение влияния неоднородности поверхности образца и размера дефекта на температурное поле T(x, τ);
- с уменьшением размеров дефекта уменьшается температурный контраст.
Для определения максимальной разности температур в дефектной и бездефектной зонах как функции времени вычисляли разность температур в соответствии с выражением:
ΔT(τ) = Td(xd, τ – Δτ) – Tr(xr, τ), (1)
где ΔT(τ) — разность температур дефектной и бездефектной областей как функция времени; Td(xd, τ) и Tr(xr, τ) — температуры в момент времени τ для дефектной и бездефектной области в точке с координатами xd и xr соответственно; Δτ — временной интервал между моментами начала нагрева в точках контроля c координатами xd, xr, принадлежащих соответственно дефектной и бездефектной областям.
По выражению (1) для всех дефектов было вычислено изменение температурного контраста во времени. Эти зависимости позволили определить максимальный контраст ΔTmax(τ) и время τmax – Δτ0 его наступления после момента начала нагрева. Пример таких зависимостей для дефекта C5 показан на рис. 5.
Рис. 5. Термограммы Td(x1, τ – Δτ), Tr(x2, τ) и температурный контраст ΔTmax(τ).
Для определения границ каждого дефекта был применен следующий алгоритм:
- для каждой области локального максимума температуры на термограмме определяли значение τmax и ΔTmax(τ);
- из массива термограмм для каждого значения координаты x траектории движения пятна нагрева выбирали значения температуры, соответствующие τmax после начала нагрева. В результате чего получали термограмму в момент максимального температурного контраста (см. рис. 6);
- для полученного распределения температур вычисляли первую производную dT(x, τmax)/dx (рис. 7): впервые такой способ был предложен в работе [14];
- полученная производная содержит два экстремума — минимум xi2 и максимум xi1. Их принимали в качестве границ дефектов. Соответственно, ширина дефекта wm вычисляется как
wm= xi2 – xi1. (2)
Рис. 6. Термограмма в зоне дефекта С4.
Рис. 7. График зависимости производной температурного поля по координате x для дефекта C4.
Эксперименты показали, что точность оценки ширины дефекта снижалась по мере увеличения глубины залегания дефекта из-за «сглаживания» термограммы и «размытия» контуров дефекта (рис. 9).
В связи с этим представляется целесообразным для прогноза действительной ширины дефекта, а также его глубины залегания, использовать многомерную линейную регрессионную модель, в которой в качестве признаков (предикторов) будут участвовать максимальный температурный контраст ΔTmax, время τmax – τ0 достижения максимального температурного контраста, а также вычисленная по формуле (2) ширина дефекта.
Для дефектов групп А, B и C на основе экспериментально полученных термограмм были определены значения ΔTmax, τmax и wm, показанные в табл. 2 и использованные затем для обучения регрессионных моделей и оценки ширины дефекта и глубины его залегания.
Таблица 2
Структура обучающей выборки для построения регрессионной модели
№ | Дефект | Глубина залегания, мм | ∆Tmax, °С | τmax – τ0, с | Ширина дефекта, мм | |
Действительная | Оцененная ширина wm | |||||
1 | A1 | 3 | 0,56 | 24 | 10 | 7,1 |
2 | A2 | 3 | 0,75 | 25 | 12,5 | 10 |
3 | A3 | 3 | 0,82 | 24,1 | 16 | 13,6 |
4 | A4 | 3 | 0,83 | 26 | 20 | 15,6 |
5 | A5 | 3 | 0,91 | 26,5 | 25 | 17,2 |
6 | B1 | 2 | 1,63 | 16,3 | 10 | 9,01 |
7 | B2 | 2 | 1,76 | 17,4 | 12,5 | 11,0 |
8 | B3 | 2 | 1,86 | 17,62 | 16 | 14,1 |
9 | B4 | 2 | 2,06 | 18,9 | 20 | 17,7 |
10 | B5 | 2 | 2,87 | 21 | 25 | 23,1 |
11 | C1 | 1 | 4,74 | 6,95 | 10 | 9,8 |
12 | C2 | 1 | 5,69 | 6,89 | 12,5 | 12,0 |
13 | C3 | 1 | 6,9 | 8,07 | 16 | 15,6 |
14 | C4 | 1 | 6,73 | 8,34 | 20 | 19,8 |
15 | C5 | 1 | 8,43 | 8,052 | 25 | 23,2 |
Регрессионный анализ проводили средствами языка программирования Python и его библиотек. Для обучения были была сформирована обучающая выборка, структура которой аналогична табл. 2. Объем выборки оказался равным 60 строкам, по 20 результатов измерений на каждый признак. Для прогнозирования ширины дефектов была получена модель вида (3), диаграмма рассеяния для которой представлена на рис. 8:
, (3)
Рис. 8. Диаграмма рассеяния для регрессионной модели ширины дефекта.
При этом метрики качества модели, такие как средняя квадратическая ошибка (MSE) и коэффициент детерминации R2 составили соответственно ±0,185 мм2 и 0,95.
Для прогнозирования глубины залегания дефекта была получена модель (4), диаграмма рассеяния для которой представлена на рис. 9:
, (4)
и следующие метрики качества: MSE = ±0,2 мм2 и R2 = 0,98.
Рис. 9. Диаграмма рассеяния для регрессионной модели глубины залегания дефекта.
Проведенные испытания по контрольной выборке из пяти измерений подтвердили работоспособность модели для конкретного тестового образца. Метрики качества для модели глубины дефекта оказались равными MSE = ±0,1 мм2; R2 = 0,983, а для ширины дефекта — MSE = ±1,71 мм2; R2 = 0,944.
ВЫВОДЫ
В статье приведены результаты применения многомерного регрессионного анализа для прогнозирования ширины и глубины залегания дефектов типа «расслоение» для полимерных композиционных материалов на основе стеклопластика по экспериментально полученным данным от тепловизионной камеры с применением метода точечной сканирующей термографии. Очевидно, что более точные результаты идентификации дефектов могут дать численные или аналитические решения обратных задач теплопроводности при условии, что известны все параметры теплового воздействия, теплофизические характеристики материала и свойства его поверхности. Однако на практике эти задачи содержат множество неизвестных, поэтому для ряда случаев, когда не требуется высокая точность, проще применять модели, полученные с применением методов машинного обучения на основе набора исходных данных для признаков, оказывающих заметное влияние на определяемые параметры. Такие признаки можно определить эмпирически или на основе физических закономерностей.
Приведенные в статье результаты регрессионного анализа для прогнозирования ширины дефекта и глубины залегания показали достаточную для практики точность, что позволяет проводить мониторинг развития дефектов и делать выводы о пригодности предложенного метода при контроле конкретных типов изделий из полимерных композиционных материалов в конкретных условиях эксплуатации.
Исследование выполнено за счет гранта Российского научного фонда № 20-19-00602 (https://rscf.ru/project/20-19-00602/) с использованием оборудования ЦКП ФГБОУ ВО «ТГУ имени Г.Р. Державина» и ЦКП «Робототехника» ФГБОУ ВО «ТГТУ».
About the authors
A. G. Divin
Derzhavin Tambov State University; Tambov State Technical University
Author for correspondence.
Email: divin.ag@tstu.ru
Russian Federation, 392036, Tambov, Internatsionalnaya st., 33; 392000, Tambov, Sovetskaya str., 106/5
S. V. Ponomarev
Tambov State Technical University
Email: divin.ag@tstu.ru
Russian Federation, 392000, Tambov, Sovetskaya str., 106/5
S. V. Mishchenko
Tambov State Technical University
Email: divin.ag@tstu.ru
Russian Federation, 392000, Tambov, Sovetskaya str., 106/5
Yu. A. Zakharov
Derzhavin Tambov State University; Tambov State Technical University
Email: divin.ag@tstu.ru
Russian Federation, 392036, Tambov, Internatsionalnaya st., 33; 392000, Tambov, Sovetskaya str., 106/5
N. A. Karpova
Tambov State Technical University
Email: divin.ag@tstu.ru
Russian Federation, 392000, Tambov, Sovetskaya str., 106/5
A. A. Samodurov
Derzhavin Tambov State University
Email: divin.ag@tstu.ru
Russian Federation, 392036, Tambov, Internatsionalnaya st., 33
D. Yu. Golovin
Derzhavin Tambov State University
Email: nano@tsutmb.ru
Russian Federation, 392036, Tambov, Internatsionalnaya st., 33
A. I. Tyurin
Derzhavin Tambov State University
Email: divin.ag@tstu.ru
Russian Federation, 392036, Tambov, Internatsionalnaya st., 33
References
- Shen Q., OmarM., Dongri S. Ultrasonic NDE Techniques for Impact Damage Inspection on CFRP Laminates // J. Mater. Sci. Res. 2011. V. 1. No. 1. doi: 10.5539/jmsr.v1n1p2
- Golovin Y.I., Golovin D.Y., Tyurin A.I. Dynamic Thermography for Technical Diagnostics of Materials and Structures // Russ. Metall. 2021. V. 2021. No. 4. doi: 10.1134/S0036029521040091
- Chulkov A., Vavilov V., Nesteruk D., Burleigh D., Moskovchenko A. A method and apparatus for characterizing defects in large flat composite structures by Line Scan Thermography and neural network techniques // Frat. ed Integrita Strutt. 2023. V. 17. No. 63. doi: 10.3221/IGF-ESIS.63.11
- D’Accardi E., Palumbo D., Galietti U. Experimental Procedure to Assess Depth and Size of Defects with Pulsed Thermography // J. Nondestruct. Eval. 2022. V. 41. No. 2. doi: 10.1007/s10921-022-00870-5
- Maldague X.P.V. Introduction to NDT by active infrared thermography // Materials Evaluation. 2002. V. 60. No. 9.
- Palumbo D., Cavallo P., Galietti U. An investigation of the stepped thermography technique for defects evaluation in GFRP materials // NDT E. Int. 2019. V. 102. doi: 10.1016/j.ndteint.2018.12.011
- Feuillet V., Ibos L., Fois M., Dumoulin J., Candau Y. Defect detection and characterization in composite materials using square pulse thermography coupled with singular value decomposition analysis and thermal quadrupole modeling // NDT E. Int. 2012. V. 51. doi: 10.1016/j.ndteint.2012.06.003
- Kaledin V.O., Vyachkina E.A., Vyachkin E.S., Budadin O.N., Kozel’skaya S.O. Applying Ultrasonic Thermotomography and Electric-Loading Thermography for Thermal Characterization of Small-Sized Defects in Complex-Shaped Spatial Composite Structures // Russ. J. Nondestruct. Test. 2020. V. 56. No. 1. doi: 10.1134/S1061830920010052
- Budadin O., Razin A., Aniskovich V., Kozelskaya S., Abramova E. New approaches to diagnostics of quality of structures from polymeric composite materials under force and shock impact using the analysis of temperature fields // Journal of Physics: Conference Series. 2020. V. 1636. No. 1. doi: 10.1088/1742- 6596/1636/1/012022
- Angioni S.L., Ciampa F., Pinto F., Scarselli G., Almond D.P., Meo M. An Analytical Model for Defect Depth Estimation Using Pulsed Thermography // Exp. Mech. 2016. V. 56. No. 6. doi: 10.1007/s11340-016- 0143-4
- D’Accardi E., Palumbo D., Galietti U. A comparison among different way to perform the lock-in multifrequency test in a CFRP composite sample. 2020. doi: 10.21611/qirt.2020.119
- Zeng Z., Zhou J., Tao N., Feng L., Zhang C. Absolute peak slope time based thickness measurement using pulsed thermography // Infrared Phys. Technol. 2012. V. 55. No. 2—3. doi: 10.1016/j.infrared.2012.01.005
- Rellinger T., Underhill P.R., Krause T.W., Wowk D. Combining eddy current, thermography and laser scanning to characterize low-velocity impact damage in aerospace composite sandwich panels // NDT E. Int. 2021. V. 120. doi: 10.1016/j.ndteint.2021.102421
- Vavilov V.P., Shiryaev V.V. The method for determining defect size in thermal testing // Defectoscopiya. 1979. No. 11. P. 101—103.
Supplementary files











