Antiproliferative effect of L1CAM-specific aptamers in human glioblastoma cell cultures
- Authors: Kolesnikova V.A.1, Mitina A.K.2, Ryabova A.V.3, Fab L.V.1, Pronin I.N.4, Pavlova G.V.1,4,5
-
Affiliations:
- Institute of Higher Nervous Activity and Neurophysiology of RAS
- Pirogov Russian National Research Medical University
- Natural Sciences Center of Prokhorov General Physics Institute RAS
- Federal State Autonomous Institution «N. N. Burdenko National Medical Research Center of Neurosurgery» of the Ministry of Health of the Russian Federation
- Sechenov First Moscow State Medical University
- Issue: Vol 74, No 1 (2024)
- Pages: 109-121
- Section: ЭКСПЕРИМЕНТАЛЬНЫЕ ИССЛЕДОВАНИЯ
- URL: https://bakhtiniada.ru/0044-4677/article/view/259312
- DOI: https://doi.org/10.31857/S0044467724010112
- ID: 259312
Cite item
Full Text
Abstract
Glioblastoma remains an uncurable form of brain tumor. Existing methods of therapy allows to insignificantly prolong patient’s lifespan with this diagnosis. Thus, it is necessary to search for new approaches and develop new principals of glioblastoma therapy. In this paper, we describe the principle of impact on glioblastoma tumor cells, which consists in targeted inhibition of the proliferation of L1CAM-positive cells using aptamers. L1CAM is considered to be a marker of tumor glioma stem cells, the presence of which in a tumor may be responsible for resistance to therapy. As a result of the work, the yly12 aptamer was selected from a panel of aptamers for L1CAM and its antiproliferative effect was shown, which was more pronounced on human glioblastoma cells with increased expression of L1CAM. Thus, the effect can solve the problem of glioblastoma cell resistance and prevent tumor recurrence by influencing cancer glioma stem cells.
Keywords
Full Text
ВВЕДЕНИЕ
Глиобластома – это самая распространенная и агрессивная форма опухоли головного мозга, относящаяся к глиомам IV Grade. Согласно статистике, процент выживаемости пациентов с этим диагнозом составляет около 42.5% (Caruso et al., 2017; Louis et al., 2021; Ostrom et al., 2021; Stoyanov et al., 2022). На настоящий момент высокой выживаемостью считается 36 месяцев с момента первого хирургического вмешательства и проведения лучевой и химиотерапии для предотвращения возможных рецидивов заболевания. Процент пациентов, проживших более 36 месяцев, в среднем составляет примерно 15%, больных, проживших более 5 лет, – 6,8% (Louis et al., 2021; Stoyanov et al., 2022). Согласно статистике, в среднем на 100 тыс. человек каждый год выявляют примерно 3–5 человек с данным диагнозом (Caruso et al., 2017; Louis et al., 2021).
Одной из причин устойчивости клеток глиобластомы к существующим видам терапии может считаться наличие популяции опухолевых стволовых клеток глиомы (ОСКГ), составляющих, по разным данным, 1–5% опухолевой массы (Biserova et al., 2021). Эти клетки обладают способностью к самообновлению (Aum et al., 2014; Li et al., 2009) и продуцированию прогениторных клеток опухоли (Biserova et al., 2021). ОСКГ характеризуются наличием таких маркеров, как CD133, CD44, L1CAM, Nestin, и очевидно, что это не конечный их список (Tang et al., 2021). Также стоит отметить такие особенности ОСКГ, как склонность к инвазии, устойчивость к лекарственным препаратам и лучевой терапии. Исследователи отмечают, что ОСКГ обладают общими молекулярным маркерами и функциональным сходством с обычными стволовыми клетками (Pesenti et al., 2019).
На сегодняшний день нет точной характеристики ОСКГ, поэтому можно сделать предположение о существовании различных популяций ОСКГ, характеризующихся более выраженным наличием одного или нескольких маркеров. В данной работе основное внимание уделяется маркеру L1CAM как мишени для воздействия на ОСКГ, для которых характерна экспрессия этого маркера.
L1CAM представляет собой поверхностный маркер, отвечающий за клеточную адгезию, а также связанный с процессами выживания, миграции нервных клеток и разрастанием их аксонов (Maness, Schachner, 2007). Высокий уровень экспрессии L1CAM обычно связан с худшим прогнозом и более неблагоприятным исходом у пациентов (Giordano, Cavallaro, 2020; Wachowiak et al., 2018). Клетки, экспрессирующие L1CAM, могут проявлять повышенную инвазивность и метастатические свойства. Интересно отметить, что высокий уровень экспрессии L1CAM часто наблюдается в клетках, которые также экспрессируют CD133, также предположительно связанный со стволовостью (Bao et al., 2009).
Молекула L1 (L1CAM) является молекулой клеточной адгезии и представляет собой гликопротеин, присутствующий в клеточной мембране и имеющий массу от 200 до 220 кДа. В ее полноразмерной форме, известной как L1CAM-FL (FL), она содержит длинный эктодомен, состоящий из шести иммуноглобулиноподобных (Ig) доменов, за которыми следуют пять повторов фибронектина III типа. Кроме того, L1CAM содержит один трансмембранный домен и относительно короткий, но высококонсервативный цитоплазматический домен (Herron и др., 2009). У человека L1CAM кодируется геном L1CAM, расположенном на длинном плече Х-хромосомы (Xq28; chrX: 153,861,514–153,886,173 (GRCh38/hg38)), и включает в себя 29 экзонных областей (база данных PubMed Gene). На настоящий момент, помимо основной формы белка, обнаружены еще 2 изоформы, получающиеся в результате альтернативного сплайсинга, в которых отсутствуют экзоны 2 или 27 (Yunusova et al., 2019).
Помимо мембранной локализации, обнаруживается еще цитоплазматическая локализация L1CAM, где эта молекула отвечает за взаимодействие с другими белками и участвует в различных клеточных процессах, таких как сигнальные пути и регуляция клеточной активности (Guo et al., 2017; Maten et al., 2019; Raveh et al., 2009).
Роль L1CAM во множестве биологических процессов клетки, в том числе в росте нейронов, фасцикуляции, клеточной адгезии, миграции клеток, миелинизации и выживании клеток, указывает на его участие в активации сигнальных путей, отвечающих за реализацию данных процессов. L1CAM может активировать важные сигнальные пути в опухолевых стволовых клетках глиобластомы, включая PI3K/Akt/mTOR, Wnt/β-катенин и Notch (Almeida Magalhães de et al., 2020; Cheriyamundath, Ben-Ze’ev, 2020; Jhanwar-Uniyal et al., 2015).
В сигнальном пути PI3K/Akt/mTOR, который важен для клеточного роста и выживаемости, L1CAM активирует фосфоинозитид-3-киназу (PI3K), что приводит к фосфорилированию белка Akt и активации молекулярного комплекса mTOR. То есть активированный L1CAM способствует выживаемости и пролиферации опухолевых стволовых клеток глиобластомы (Jhanwar-Uniyal et al., 2015).
Сигнальный путь Wnt/β-катенин играет важную роль в регуляции клеточной пролиферации и дифференцировки. L1CAM может взаимодействовать с участниками этого пути, включая фосфопротеин γ-катенин, и активировать сигнальные механизмы, связанные с β-катенином. Активация этого пути влияет на судьбу опухолевых стволовых клеток глиобластомы и их способность продуцировать прогениторные клетки опухоли разной дифференцировочной специализации (Cheriyamundath, Ben-Ze’ev, 2020).
Также L1CAM может связываться с рецепторами Notch и влиять на активацию сигнального пути Notch. Активированный Notch регулирует различные клеточные процессы, включая пролиферацию и выживаемость клеток, в том числе клеток глиобластомы (Almeida Magalhães de et al., 2020).
В данной работе мы акцентируем внимание на молекуле L1CAM как маркере ОСКГ глиобластомы человека и ее взаимосвязи с пролиферативным потенциалом этих клеток.
Аптамеры, которые являются аналогами антител, представляют собой структурированные короткие одноцепочечные олигонуклеотиды на основе молекул ДНК или РНК с оптимальной длиной 30–40 нуклеотидов, которые специфично связываются со своими молекулами-мишенями. Они являются перспективным инструментом для диагностики и терапии различных патологий, в том числе опухолей. По сравнению с антителами аптамеры имеют некоторые преимущества: процесс их получения более простой и менее дорогостоящий, аптамеры не обладают иммуногенностью и токсичностью (Bouchard et al., 2010). Синтез аптамеров осуществляется с помощью технологии SELEX (Systematic Evolution of Ligands by EXponential enrichment), благодаря которому в процессе позитивной, а затем негативной селекции происходит постепенный отбор аптамеров с наибольшим сродством к мишени. На сегодняшний день разработано множество вариаций этой технологии, выбор осуществляется исходя из задач исследования и возможностей метода (Sharma et al., 2017).
В нашей работе в качестве блокаторов активности L1CAM были использованы аптамеры, исследованные Wang L. et al. (Wang et al., 2018). Для аптамеров ylQ3, yly12 и yly10 была доказана мишень L1CAM, и экспериментально было доказано их ингибирующее действие на процессы роста нейронов. Аптамеры yly11 и yly4 были сконструированы на базе приведенных выше аптамеров (Kelly et al., 2021; Zhou et al., 2019).
В ходе исследований из панели аптамеров был выбран аптамер, показавший наилучший антипролиферативный эффект и не обладающий цитотоксическими свойствами. В работе продемонстрирована разница в ответе L1CAM-обогащенных и L1CAM-обедненных клеток глиобластомы человека в ответ на воздействие аптамером. Полученные результаты подтверждают значимость молекулы L1CAM в жизнедеятельности клеток глиобластомы и открывают перспективы для дальнейшего использования антипролиферативного подхода с использованием аптамеров в терапии экспрессирующих L1CAM опухолей.
МЕТОДИКА
Клеточные культуры G01 и Sus\fP2
Клеточные культуры G01 и Sus\fP2 выращивали в среде DMEM/F12 (Dulbecco’s Modified Eagle Medium/Nutrient Mixture F-12) (Gibco, Великобритания) с добавлением 10% бычьей сыворотки (FBS) (Fetal Bovine Serum) и 1% глутамина (ПанЭко, Россия). Культуры содержали в СО2-инкубаторе при 37 °C.
Иммуномагнитная сепарация
Для удаления конгломератов клетки в количестве 1*10^7 пропускали через фильтр с диаметром 40 микрон, после чего клетки центрифугировали при 1000 об/мин в течение 10 мин. Для проведения разделения клеток по маркеру L1CAM использовали набор L1CAM MicroBead Kit (Miltenyi Biotec, США). Мечение и разделение клеток на колонке проводили согласно протоколу.
Полученные фракции L1CAM+ и L1CAM– центрифугировали при 1000 об/мин в течение 10 мин. После центрифугирования клетки подсчитывали и высаживали в культуральные флаконы.
Культивирование клеточных культур в присутствии L1CAMспецифичных аптамеров
В качестве подавляющих клеточную пролиферацию агентов были выбраны аптамеры yly4, yly10, yly11, yly12, ylQ3 (GenTerra, Россия) (табл. 1).
Таблица 1. Список используемых в работе ДНК-аптамеров
Table 1. List of DNA aptamers used in the work
Название аптамера | Длина аптамера (нукл.) | Последовательность |
ylQ3 | 85 | AAGGAGCAGCGTGGAGGATAGGGGGTAGCTCGGTCGTGTTTTTGGGTTGTTTGGTGGGTCTTCTGTTAGGGTGTGTCGTCGTGGT |
yly4 | 57 | TGGAGGATAGGGGGTAGCTCGGTCGTGTTTTTGGGTTGTTTGGTGGGTCTTCTGTTA |
yly10 | 54 | TGGAGGATAGGGGGTAGCTCGGTCGTGTTTTTGGGTTGTTTGGTGGGTCTTCTG |
yly11 | 54 | AGGATAGGGGGTAGCTCGGTCGTGTTTTTGGGTTGTTTGGTGGGTCTTCTGTTA |
yly12 | 51 | AGGATAGGGGGTAGCTCGGTCGTGTTTTTGGGTTGTTTGGTGGGTCTTCTG |
Аптамер преформировали перед его введением в среду культивирования клеточной культуры глиобластомы человека. Преформация проводилась при 95 °C в течение 5 мин с последующим охлаждением при комнатной температуре в течение 1 ч. В работе использовались аптамеры в концентрациях 37.5 и 10 мкМ.
МТS-тест
Для оценки влияния исследуемых аптамеров на пролиферацию клеток глиобластомы G01 и Sus\fP2 использовали MTS-тест. Клетки высаживали из расчета 1000 клеток на лунку на 96-луночные плашки (Corning, США). Культуры глиобластом человека вели на среде DMEM/F12 (Gibco, США) с добавлением 10% FBS (Gibco, США) и L-глутамина (ПанЭко, Россия) при 37 оС во влажной атмосфере с 5% СО2. При постановке МТS-теста производили смену среды и из расчета 1:10 к 100 мкл свежей среды добавляли 10 мкл реагента MTS. Клетки инкубировали в течение 2 ч во влажной атмосфере с 5% СО2. Для определения оптической плотности использовали анализатор SPECTROstar Nano при длине волны 495 нм с использованием программы MARS. В качестве контроля использовали клетки без добавления аптамера.
Аптоцитохимическое окрашивание клеток аптамерами и антителами
Иммунофлуоресцентное окрашивание клеточных культур глиобластом человека проводили для детекции связывания исследуемого аптамера с целевой молекулой-мишенью. Клетки в количестве 20 000 высевали на покровные стекла для культуральных планшетов (SPL Lifesciences, Корея), вложенные в 4-луночный планшет, и на следующий день в среду добавляли аптамеры, меченные флуоресцентной меткой в необходимой концентрации. Инкубирование культур производили в термостате при 37 оС и 5% СО2 в течение 3 ч. Затем производили отмывку культур от среды с использованием раствора фосфатно-солевого буфера (PBS) (рН 7.3) и дальнейшую фиксацию клеток с помощью параформальдегида в течение 20 мин при температуре +4 оС. После чего производили трехкратную 5-минутную отмывку в PBS.
Далее клетки инкубировали в растворе первичных антител кролика против L1CAM (разведение 1:100, PA5–85876, Invitrogen, США) с добавлением 0.3% Triton X-100 (Sigma, США). После инкубации при комнатной температуре в течение 1 ч клетки трижды промывали в PBS в течение 5 мин. Затем проводилась инкубация клеток с вторичными ослиными анти-кроличьими антителами, конъюгированными с флуоресцентным красителем Alexa Fluor 594 (Jackson ImmunoResearch, США), в PBS с 0.3% Triton X-100. Инкубацию производили в темноте при комнатной температуре в течение 1 ч. После этого клетки 3 раза по 5 мин промывали в растворе PBS.
Для окраски клеточных ядер использовали раствор бисбензимида Hoechst 33342 (Sigma-Aldrich, Германия), который добавляли к клеткам глиобластомы на 5 мин, и далее промывали в растворе PBS в течение 5 мин. Клетки фиксировали с использованием среды на основе поливинилового спирта Mowiol 4–88 (Sigma-Aldrich, Германия). Оценку флуоресцентной окраски проводили с помощью лазерного сканирующего конфокального микроскопа Carl Zeiss LSM 900.
Иммуноцитохимическое окрашивание клеточных культур глиобластом человека
Клетки высаживали на покровные стекла для культуральных планшетов (SPL Lifesciences, Корея) в количестве 2*10^4 с добавлением 350 мкл среды DMEM/F12 (Gibco, Великобритания). Инкубацию проводили в течение 10 суток, при этом исследуемый аптамер вносили каждые три дня. По истечении времени эксперимента среду удаляли, клетки промывали в PBS (pH 7.3) (Gibco, Великобритания). Клетки фиксировали добавлением 500 мкл 4%-го параформальдегида и выдерживали при температуре +4 °C в течение 20 мин. После этого клетки снова промывали в PBS трижды по 5 мин.
После отмывки клетки окрашивали первичными антителами в пяти различных комбинациях:
1) кроличьи антитела против L1CAM (титр 1:100, PA5–85876, Invitrogen, США) + мышиные антитела против CD133/1 (титр 1:50, W6B3C1, MiltenyiBiotec, США);
2) кроличьи антитела против L1CAM (титр 1:100, PA5–85876, Invitrogen, США) + мышиные антитела против CD44 (титр 1:100, FNab01483, FineTest, Китай);
3) кроличьи антитела против ki67 (титр 1:100, ab15580, Abcam, Великобритания) + мышиные антитела против L1CAM (титр 1:100, ab24345, Abcam, Великобритания);
4) козлиные антитела против Nestin (титр 1:25, sc-21248, Santa Cruz Biotechnology, США) + кроличьи антитела против Sox2 (титр 1:100, ab97959, Abcam, Великобритания).
Инкубацию проводили в течение 1 ч при комнатной температуре. После инкубации с первичными антителами клетки отмывали трижды в PBS в течение 5 мин. Далее клетки инкубировали с вторичными ослиными антителами к IgG кролика, конъюгированными с флуоресцентным красителем Alexa Fluor 488 (Jackson ImmunoResearch, США) и ослиными антителами к IgG мыши и козла, конъюгированными с флуоресцентным красителем Alexa Fluor 594 (Jackson ImmunoResearch, США) в соотношении 1:50 в PBS с добавлением 0.3% Triton X-100. Инкубацию производили в темном месте в течение 1 ч. По истечении времени инкубации клетки промывали раствором PBS3 раза по 5 мин. Для визуализации клеточных ядер клетки инкубировали в растворе бисбензимида (разведение 1:500, Hoechst 33342, Sigma) в течение 5 мин. Затем клетки трижды отмывали в PBS в течение 5 мин. Клетки фиксировали с использованием среды на основе поливинилового спирта Mowiol 4–88 (Sigma-Aldrich, Germany). Оценку флуоресцентной окраски проводили с помощью лазерного сканирующего конфокального микроскопа Carl Zeiss серии LSM 900.
ПЦР-РВ
Оценку экспрессии маркеров стволовости CD133, CD44, Nestin, L1CAM, Sox2 и GFAP после воздействия аптамера проводили при помощи метода ПЦР в реальном времени (ПЦР-РВ) на клеточных культурах глиобластомы человека G01 L1CAM⁺ и G01 L1CAM⁻. В качестве контроля использовали клеточные культуры без действия аптамера.
Для выделения тотальной РНК с помощью RNAzol® RT использовали протокол RNAzol® RT RNA Isolation Reagent User Manual (MRC, США). Для синтеза кДНК применяли обратную транскриптазу MMLV (MMLV RT kit, Евроген) и рандомный N10 праймер (Евроген) в соответствии с протоколом производителя. Реакцию проводили с помощью амплификатора LightCycler 96 (Roche, Швейцария) и набора 5X qPCRmix-HS SYBR (Евроген, Россия).
Для проведения ПЦР-РВ были использованы специфические праймеры, перечисленные в табл. 2. Праймеры подбирали с использованием программы Primer-Blast (NCBI). В качестве генов «домашнего хозяйства» были выбраны GAPDH и HPRT.
Таблица 2. Панель праймеров для ПЦР-РВ
Table 2. Panel of primers for RT-qPCR
Исследуемые гены | Нуклеотидная последовательность прямых праймеров, 5̕ – 3̕ | Нуклеотидная последовательность обратных праймеров, 5̕ – 3̕ |
CD133 | TGGATGCAGAACTTGACAACGT | ATACCTGCTACGACAGTCGTGGT |
CD44 | CCCCAGCAACCCTACTGATG | GCCTCTTGGTTGCTGTCTCA |
Nestin | TTGCCTGCTACCCTTGAGAC | GGGCTCTGATCTCTGCATCTAC |
L1CAM | CATGTGATGGAGCCACCTGT | CCCAGCTCTTCCTTGGGTTT |
Sox2 | GCTCGCAGACCTACATGAAC | GGGAGGAAGAGGTAACCACA |
GFAP | GCACGCAGTATGAGGCAATG | TAGTCGTTGGCTTCGTGC TT |
HPRT | TGAGGATTTGGAAAGGGTGT | GAGCACACAGAGGGCTACAA |
GAPDH | AGATCCCTCCAAAATCAAGTGG | GGCAGAGATGATGACCCTTTT |
Исследование проводили с использованием следующих температурных условий: нагрев смеси при 95 °C 5 мин, далее денатурация ДНК при 94 °C 20 сек, отжиг праймеров при 60 °C 12 сек и элонгация при 72 °C 15 сек. Количество циклов 41.
Для анализа полученных данных использовали программное обеспечение CFX96, поставляемое с прибором LightCycler® 96 SW 1.1 (Roche, Швейцария). Для каждого образца выполняли 3 повтора.
Статистическая обработка
Статистическую обработку проводили с использованием программы GraphPad Prism 9. Полученные данные представлены в виде means ± SD. Для анализа использовали метод ANOVA, статистически значимые различия показаны с помощью астериксов, * – p < 0.05, ** – p < 0.01, *** – p < 0.001, **** – p < 0.0001.
РЕЗУЛЬТАТЫ ИССЛЕДОВАНИЙ
Подбор клеточных культур глиобластом человека с различной экспрессией L1CAM и определение рабочей концентрации аптамеров, специфичных к L1CAM
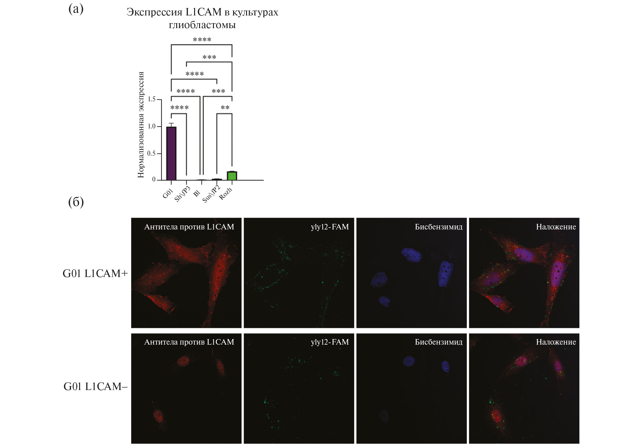
С помощью ПЦР-РВ в пяти культурах глиобластом человека (IV Grade) была исследована экспрессия L1CAM, и на основе полученных данных были выбраны две культуры, с высокой и низкой экспрессией этого маркера. Из рис. 1 (а) видно, что наибольшей экспрессией L1CAM обладает культура глиобластомы человека G01. В качестве культуры сравнения была выбрана культура глиобластомы человека Sus\fP2 с низкой экспрессией целевого гена.
Рис. 1. Экспрессия L1CAM в культурах клеток глиобластомы и аптоцитохимическое окрашивание культур клеток G01 L1CAM+ и G01 L1CAM- антителами против L1CAM и меченым аптамером yly12-FAM. (а) – уровни экспрессии гена L1CAM в клеточных культурах глиобластомы человека G01, Sus\fP2, Bl, Sh\fP3, Rozh. Данные представлены в виде mean ± SD; n = 3 для каждой группы. Статистически значимые различия показаны с помощью астериксов (One-Way ANOVA, post-hoc Tukey HSD Test, ** – p < 0.01, *** – p < 0.001, **** – p < 0.0001). (б) – Аптоцитохимическое окрашивание клеток глиобластомы человека G01 L1CAM+ и G01 L1CAM- аптамером yly12-FAM (зеленое свечение) и антителами против L1CAM (красное свечение). Ядра клеток окрашивали раствором бисбензимида (Hoechst 33342) – синее свечение.
Fig. 1. Expression of L1CAM in glioblastoma cell cultures and aptocytochemical staining of G01 L1CAM+ and G01 L1CAMcells with anti-L1CAM antibodies and labeled yly12-FAM aptamer. (а) – Levels of L1CAM expression in human glioblastoma cell cultures G01, Sus\fP2, Bl, Sh\fP3, Rozh. Data are represented as mean ± SD. n = 3 for each group. Statistically significant differences between the control and the treatment groups are indicated by asterisks (One-Way ANOVA, post-hoc Tukey HSD Test, ** – p < 0.01, *** – p < 0.001, **** – p < 0.0001). (б) – Aptocytochemical staining of human glioblastoma cells G01 L1CAM+ and G01 L1CAM- with yly12-FAM aptamer (green), and anti-L1CAM antibodies (red). Nuclei are stained with Hoechst 33342 (blue).
Для изучения влияния аптамеров на уровень пролиферативной активности клеточных культур глиобластомы были выбраны две концентрации аптамеров: 10 и 37.5 мкМ. Оценка пролиферативной активности проводилась с использованием метода MTS-теста (рис. 2 (а)). Для клеток культуры G01 не наблюдалось статистически значимого снижения пролиферации. В случае с культурой Sus\fP2 антипролиферативный эффект был выражен у аптамеров yly4, yly10 и yly11 в концентрации 10 мкМ (рис. 2 (б)).
Рис. 2. Результаты MTS-теста при однократном и трехкратном добавлении аптамеров к L1CAM к клеткам глиобластомы человека. МTS-тест на 10-й день после добавления к клеткам глиобластомы (а) – G01, (б) – Sus\fP2 аптамеров к L1CAM yly4, yly10, yly11, yly12, ylQ3 в концентрациях 10 и 37.5 мкМ. МTS-тест на 10-й день после добавления аптамеров к L1CAM yly4, yly10, yly11, yly12, ylQ3 в концентрации 10 мкМ к клеткам G01 L1CAM+ и G01 L1CAM- (в) однократно и (г) каждые три дня. Данные представлены в виде mean ± SD; n = 3 для каждой группы. Статистически значимые различия показаны с помощью астериксов (Two-Way ANOVA, post-hoc Bonferroni test, ** – p < 0.01, *** – p < 0.001, **** – p < 0.0001).
Fig. 2. Results of the MTS assay for single and triple addition of aptamers to L1CAM to human glioblastoma cells. MTS-assays on the 10th day after exposure to L1CAM aptamers yly4, yly10, yly11, yly12, ylQ3 to glioblastoma cells (а) – G01, (б) – Sus\fP2 in concentrations 10 mcM and 37.5 mcM. MTS-assays on the 10th day after exposure to L1CAM aptamers yly4, yly10, yly11, yly12, ylQ3 in concentration 10 mcM to glioblastoma cells G01 L1CAM+ and G01 L1CAM- (в) once and (г) every three days. Data are represented as mean ± SD. n = 3 for each group. Statistically significant differences between the control and the treatment groups are indicated by asterisks (Two-Way ANOVA, post-hoc Bonferroni Test, ** – p < 0.01, *** – p < 0.001, **** p < 0.0001).
На основании этих результатов для дальнейших исследований была выбрана концентрация 10 мкМ, которая показала выраженный антипролиферативный эффект на культуре Sus\fP2.
Анализ влияния L1CAM–специфичных аптамеров на пролиферативный потенциал G01 L1CAM+ и G01 L1CAM⁻ культур клеток глиобластомы
Для проверки специфичности аптамеров, которые должны оказывать действие, связываясь с целевой молекулой L1CAM, проводилось исследование на обогащенных и обедненных по L1CAM клетках культуры глиобластомы человека G01. Аптамеры в концентрации 10 мкМ добавлялись на следующие сутки после высева клеток, на 10-й день эксперимента проводился MTS-тест.
Как видно из рис. 2 (в), при однократном добавлении аптамеров в концентрации 10 мкМ на культуре G01 L1CAM+ не наблюдалось значительного снижения пролиферативной активности клеток, за исключением аптамера yly11. Культура клеток G01 L1CAM– оказалась менее устойчивой к воздействию аптамерами, значимое снижение пролиферации наблюдалось при действии аптамерами yly11, yly12 и ylQ3.
Чтобы проверить, будет ли усиление антипролиферативного эффекта для клеток G01 L1CAM+ после многократного добавления аптамеров, был выбран интервал добавления аптамеров раз в три дня.
Снижение пролиферации в G01 L1CAM⁺ отмечалось при действии всех исследуемых аптамеров (рис. 2 (г)). При этом аптамер ylQ3 оказал антипролиферативный эффект при действии на культуру G01 L1CAM⁻, что указывает на его неспецифичность, следовательно, он является неподходящим для дальнейшего исследования.
Для дальнейшей работы был выбран аптамер yly12, значительно снижающий пролиферацию клеток G01 L1CAM⁺.
Оценка связывания аптамера yly12 с целевой молекулой-мишенью L1CAM
Аптоцитохимический анализ локализации в клетке аптамера yly12-FAM, связанного с флуоресцентной меткой, проводился на клеточных культурах глиобластомы человека, обогащенных (G01 L1CAM⁺) и обедненных (G01 L1CAM⁻) по целевому маркеру. В качестве подтверждения связывания аптамера именно с L1CAM использовался иммуноцитохимический анализ с применением антител против L1CAM (титр 1:100, PA5–85876, Invitrogen, США).
Показано, что клеточная культура G01 L1CAM⁻ обладает низким сигналом красной флуоресценции, детектируемой в основном в области ядра, характерной для экспрессии L1CAM, что подтверждает отсутствие данной молекулы на поверхности и ее преимущественную локализацию в нуклеоплазме (рис. 1 (б)). На изображении слева, в опыте с G01 L1CAM⁺, наблюдается высокий уровень сигнала для L1CAM, в основном располагающегося в области цитоплазмы и по периметру клетки на мембране опухолевых клеток (рис. 1 (б)). Данный результат подтверждает специфичность yly12 к белку-мишени L1CAM.
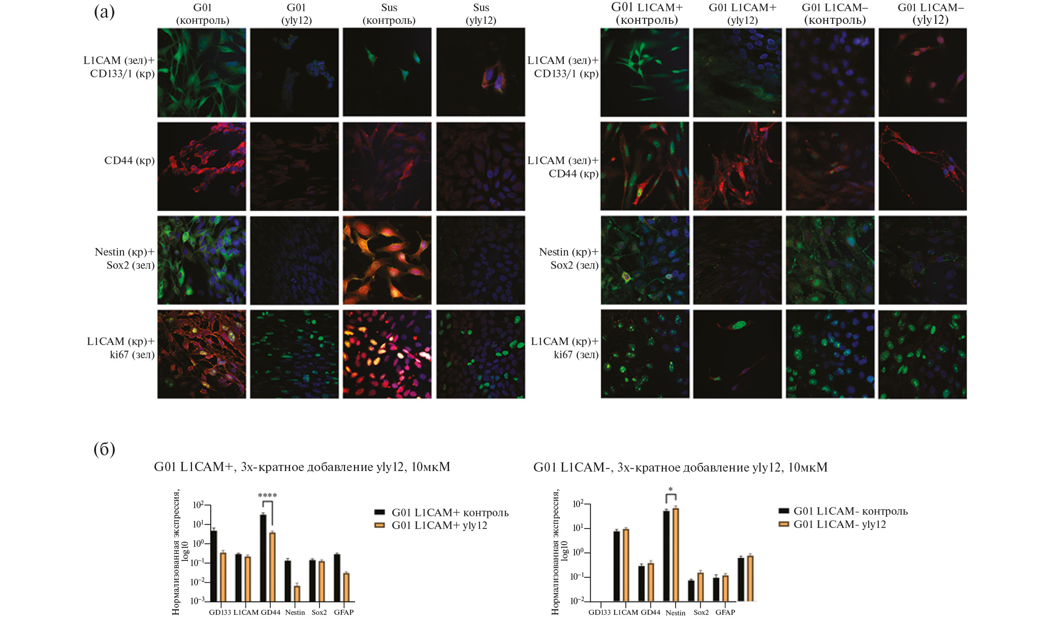
Иммуноцитохимический анализ влияния L1CAM-специфичного аптамера yly12 на экспрессию маркеров стволовости клеток глиобластомы человека
Был проведен иммуноцитохимический анализ клеточных культур глиобластомы человека G01 с высокой экспрессией L1CAM и Sus\fP2 с низкой экспрессией L1CAM после воздействия аптамера yly12. Разработчики yly12 показали, что yly12 специфически связывается с L1CAM, что мы также подтвердили в своих экспериментах (Wang et al., 2018). Было обнаружено, что при воздействии yly12 на клетки G01 обнаруживается снижение экспрессии на уровне белка L1CAM с одновременным снижением CD133, что может говорить о влиянии на клетки, имеющие общие маркеры стволовости L1CAM и CD133 (рис. 3 (а)). При этом при воздействии yly12 на клетки Sus\fP2 (где незначительна экспрессия L1CAM) обнаруживается представленность CD133 в клетках, что подтверждает тот факт, что yly12 не ингибирует экспрессию CD133 в отсутствие L1CAM (рис. 3 (а)). Для подтверждения этого предположения мы проанализировали воздействие аптамера yly12 на G01 L1CAM⁺ и G01 L1CAM⁻, где подтвердили предположение (рис. 3 (а)). В G01 L1CAM⁺ после добавления аптамера yly12 экспрессия CD133 резко снижалась до отсутствия визуализации, тогда как в G01 L1CAM⁻ после введения yly12 в небольшом количестве присутствовали клетки CD133-позитивные (рис. 3 (а)).
Рис. 3. Иммуноцитохимическое окрашивание клеток глиобластомы G01, Sus\fP2, G01 L1CAM⁺ и G01 L1CAM⁻ и ПЦР-анализ клеток глиобластомы G01 L1CAM⁺ и G01 L1CAM⁻ после воздействия аптамером к L1CAM yly12. (а) – иммуноцитохимическое окрашивание клеток G01, Sus\fP2, G01 L1CAM⁺ и G01 L1CAM⁻ после воздействия аптамером yly12 на маркеры стволовости CD133, L1CAM, CD44, Nestin, Sox2 и маркер пролиферирующих клеток ki67. Зел – зеленое свечение, кр – красное свечение. Ядра клеток окрашивали раствором бисбензимида (Hoechst 33342) – синее свечение. (б) – ПЦР-РВ генов, ассоциированных со стволовостью CD133, L1CAM, CD44, Nestin, Sox2 и GFAP, в культурах клеток G01 L1CAM⁺ и G01 L1CAM⁻ после воздействия аптамером yly12. Статистически значимые различия показаны с помощью астериксов (Two-Way ANOVA, post-hoc Bonferroni test, * – p < 0.05, **** – p < 0.0001).
Fig. 3. Immunocytochemical staining of glioblastoma cells G01, Sus\fP2, G01 L1CAM⁺ and G01 L1CAM⁻ and PCR analysis of glioblastoma cells G01 L1CAM⁺ and G01 L1CAM⁻ after exposure to the aptamer to L1CAM yly12. (а) –Immunocytochemical staining of G01, Sus\fP2, G01 L1CAM⁺ and G01 L1CAM⁻ cells after exposure to yly12 aptamer on stem cell markers CD133, L1CAM, CD44, Nestin, Sox2 and proliferation marker ki67. Зел – green, кр – red. Nuclei are stained with Hoechst 33342 (blue). (б) – Real-time quantitative PCR associated with stemness CD133, L1CAM, CD44, Nestin, Sox2 and GFAP, in cell cultures G01 L1CAM⁺ and G01 L1CAM⁻ after exposure to yly12 aptamer. Statistically significant differences between the control and the treatment groups are indicated by asterisks (Two-Way ANOVA, post-hoc Bonferroni Test, * – p < 0.05, **** – p < 0.0001).
При анализе других маркеров стволовости в клетках G01 и Sus\fP2 было обнаружено, что в обеих культурах после добавления аптамера yly12 снижается экспрессия Sox2 и Nestin (рис. 3 (а)). При этом мы обратили внимание, что в клетках G01, обладающих высокой пролиферативной активностью и высокой представленностью L1CAM, Nestin-позитивных клеток существенно меньше, чем в клеточной культуре Sus/fP2. После воздействия аптамера yly12 Nestin-позитивных клеток мы не обнаруживали ни в одной культуре (рис. 3 (а)). Что касается маркера CD44, то мы обнаружили существенное снижение его представленности в клетках Sus\fP2 и незначительное снижение в клетках G01 воздействия yly12 (рис. 3 (а)).
При разделении G01 на две культуры – G01 L1CAM⁺ и G01 L1CAM⁻ – было показано, что после введения в культуры аптамера yly12 снижалась экспрессия Sox2 (рис. 3 (а)). Что касается Nestin-позитивных клеток, то до воздействия мы обнаруживали их только в клеточной культуре G01 L1CAM⁺, но не в G01 L1CAM-, а после использования аптамера экспрессия Nestin не наблюдалась ни в G01 L1CAM⁺, ни в G01 L1CAM⁻ (рис. 3 (а)). Данный результат сопоставим с результатом на неразделенных клеточных культурах G01 и Sus/fP2.
Кроме того, после воздействия аптамера yly12 наблюдается падение ki67 – маркера пролиферативной активности опухолевой клетки в культуре G01 L1CAM⁺, при этом в G01 L1CAM⁻ этот показатель не меняется (рис. 3 (а)).
Оценка уровня экспрессии маркерных генов стволовости на уровне РНК в культурах G01 L1CAM⁺ и G01 L1CAM⁻ после воздействия аптамера yly12
В целях сравнения стволовых характеристик в культурах G01 L1CAM⁺ и G01 L1CAM⁻ после воздействия yly12 проводили анализ экспрессии генов, ассоциированных со стволовостью, CD133, L1CAM, CD44, Nestin, Sox2 и GFAP с помощью ПЦР-РВ. Анализ экспрессии генов на уровне мРНК проводили на 10-й день после воздействия аптамера yly12. В качестве контроля использовали клетки, инкубированные в тех же условиях без использования yly12.
При анализе данных, полученных в результате ПЦР-РВ для клеточной культуры G01 L1CAM⁺, приведенных на рис. 3 (б), отмечается значимое снижение экспрессии гена CD44 после воздействия аптамером yly12. В то же время после действия yly12 в культуре G01 L1CAMнаблюдалось повышение экспрессии гена CD44 (рис. 3 (б)).
ОБСУЖДЕНИЕ РЕЗУЛЬТАТОВ
Глиобластома как одна из наиболее агрессивных и сложных форм опухоли продолжает представлять серьезную медицинскую проблему с ограниченными возможностями лечения. Традиционные методы, такие как хирургическое удаление, химиотерапия и радиотерапия, оказывают временный эффект и не способны не только обеспечить полное излечение пациентов, но и увеличить их продолжительность жизни (Rong et al., 2022). В связи с этим исследование глиобластомы и поиск новых подходов к ее лечению становятся особенно актуальными. Один из перспективных подходов – использование ДНК-аналогов антител – аптамеров. В данном исследовании использовали ряд аптамеров, специфичных к молекуле L1CAM, которая играет важную роль в функционировании клеток глиобластомы (Wachowiak et al., 2018). L1CAM считается одним из маркеров опухолевых стволовых клеток глиобластомы (ОСКГ) (Terraneo et al., 2020), предполагается, что данный мембранный белок участвует в поддержании выживания этих клеток (Bao et al., 2009). Кроме того, известно, что L1CAM активирует NBS1, который является участником комплекса NBS1/hMre11/Rad50, необходимого для репарации двухцепочечных разрывов ДНК (Cheng et al., 2011).
Таким образом, L1CAM является особенно привлекательной мишенью для разработки новых подходов к терапии глиобластомы, посредством воздействия на ОСКГ (Cheng et al., 2011). Однако мы обнаружили, что клеточные культуры глиобластом человека имеют достаточно различную экспрессию L1CAM. Поэтому для работы мы выбрали две клеточные культуры глиобластомы человека – G01 и Sus\fP2, – которые имели высокую и низкую экспрессию гена L1CAM соответственно (рис. 1 (а)). Важно было понять, насколько существенно влияет специфичный к L1CAM аптамер на экспрессию маркеров, характерных для ОСКГ. Мы отметили, что однократное добавление всех анализируемых аптамеров к L1CAM показало низковыраженный эффект на клеточной культуре G01, что заставило нас предположить, что для перехода в «восприимчивое» состояние клеткам необходимо более длительное воздействие, поскольку на переключение сигнальных путей может требоваться больше времени. Поэтому в дальнейшем использовали добавление аптамеров каждые три дня в течение 10 дней эксперимента. Для точности исследований из клеточной культуры G01 были получены обедненная (G01 L1CAM–) и обогащенная (G01 L1CAM+) по L1CAM клеточные культуры, на которых была подтверждена эффективность трехкратного воздействия аптамеров. Кроме того, было показано, что наибольшим антипролиферативным эффектом обладает yly12 (рис. 2 (г)). В ходе исследования из всех аптамеров, специфично блокирующих L1CAM, был выбран yly12, так как именно этот аптамер показал наилучший дозозависимый антипролиферативный эффект на обеих клеточных культурах глиобластом при использовании двух концентраций – 10 и 37.5 мкМ.
Иммуноцитохимическое окрашивание клеток G01 L1CAM⁻ и G01 L1CAM⁺, предварительно меченных специфичным к L1CAM аптамером, антителами против L1CAM показало, что в клетках глиобластомы G01 L1CAM⁻ L1CAM встречается в единичных клетках в области ядра, а в G01 L1CAM⁺ высоко представлен на поверхности клеток (рис. 1 (б)). При этом yly12 проявляет аффинность к L1CAM глиобластомы человека, а также способен не только взаимодействовать с мембранной формой L1CAM, но и проникать внутрь клетки и взаимодействовать с ядерной формой L1CAM, оказывать антипролиферативное действие путем ингибирования L1CAM, что подтверждается результатами MTS-тестов (рис. (2)). Очень интересна ядерная локализация L1CAM. По этому поводу крайне мало сообщений, но в работе F. Angiolini показана цитоплазматическая форма L1CAM, которую авторы назвали L1-ΔTM, характерная именно для опухолевых стволовых клеток. Авторами показано, что L1-ΔTM получается посредством NOVA2-опосредованного альтернативного сплайсинга. L1-ΔTM проявляет проангиогенную активность и активируется в опухолевых сосудах, что может иметь большое клиническое значение (Angiolini et al., 2019). Данное наблюдение не является целью наших исследований, но может служить объяснениями ряда наших результатов.
Мы показали, что при воздействии на клеточную культуру G01 с высокой экспрессией L1CAM аптамером yly12 наблюдается падение экспрессии некоторых белков, характерных для ОСКГ, таких как CD133, CD44, Sox2, Nestin (иммуноцитохимический анализ). При этом в низко-экспрессирующей L1CAM клеточной культуре Sus/fP2 воздействие yly12 стимулировало понижение экспрессии CD44, Sox2, Nestin, но не влияло на представленность CD133 в небольшом количестве клеток. Для более подробного исследования феномена одновременного падения экспрессии маркеров L1CAM и CD133 в культуре клеток G01 и падения экспрессии маркера L1CAM без изменения экспрессии CD133 в культуре клеток Sus\fP2 после воздействия аптамера yly12 мы решили проанализировать этот эффект на культурах клеток G01 L1CAM⁻ и G01 L1CAM⁺.
Полученный результат совпал с результатом на G01 и Sus\fP2. Было обнаружено, что в G01 L1CAM⁺ после воздействия yly12 падает экспрессия L1CAM и CD133, в то время как в G01 L1CAM⁻ при падении экспрессии L1CAM экспрессия CD133 возрастает (рис. 3 (а)). Вероятно, в случае G01 L1CAM⁺ мы имеем дело с нормальной молекулой L1CAM, взаимодействие с которой влияет на представленность CD133 в клетках. А в случае G01 L1CAM–, вероятно, мы имеем дело с растворимой формой L1-ΔTM, которая никак не связана с каскадами, управляющими CD133. Данный результат очень интересен для дальнейших исследований разных типов опухолевых стволовых клеток глиобластомы. Кроме того, для дальнейших исследований важен тот факт, что из всех аптамеров, специфичных к L1CAM, только yly12 специфичен к любой форме этого белка, что показывает его универсальность и предпочтительность. Кроме того, мы обнаружили, что при воздействии аптамера yly12 на клеточные культуры Sus\fP2 и G01 падает экспрессия другого белка, связанного с опухолевыми столовыми клетками глиобластомы, – Sox2. Причем подобное падение Sox2 характерно не только для обеих культур, но и для G01 L1CAM⁺ и G01 L1CAM–, что говорит о том, что ингибирование молекулы L1CAM при помощи аптамера yly12 оказывает влияние на процессы клеточного самообновления. Это дает основания предположить, что L1CAM играет важную роль в сигнальном пути Wnt/β-катенин.
Мы обратили внимание, что в опухолевых клетках крайне плохо представлен маркер нейральных стволовых клеток Nestin. Так, его практически нет в клеточной культуре с высокой экспрессией L1CAM G01 и очень мало в низко-экспрессирующей L1CAM Sus\fP2; воздействие на клеточные культуры аптамером либо снижает эту экспрессию, либо блокирует вовсе (как это видно в культуре G01 L1CAM–) (рис. 3 (а)).
В обеих культурах глиобластом человека – G01 и Sus\fP2 – аптамер yly12 снижал экспрессию CD44. Такой эффект может свидетельствовать о большом количестве определенных ОСКГ, обладающих высокой степенью адгезии. Считается, что данный ген связан с процессами стволовости и пролиферации и высоко экспрессируется в ОСКГ (Mesrati et al., 2021; Morath et al., 2016). Результат подтверждается и на культурах G01 L1CAM⁺ и G01 L1CAM– (рис. 3 (б)). Таким образом, можно заключить, что аптамер yly12 оказывает влияние на процессы, происходящие в стволовых клетках, и может изменять экспрессию Sox2, CD44, Nestin, CD133. При этом разная представленность маркеров стволовых клеток и изменение экспрессии этих маркеров в ответ на добавление аптамеров, специфичных к L1CAM, позволяют изучать в дальнейшем разные типы ОСКГ.
ЗАКЛЮЧЕНИЕ
В целом, данное исследование подтверждает антипролиферативный эффект аптамера yly12, что особенно выражено на клетках с повышенной экспрессией L1CAM. Эти результаты могут иметь важное значение для разработки новых подходов к лечению глиобластомы и преодоления ее лекарственной резистентности.
ФИНАНСИРОВАНИЕ
Работа выполнена при финансовой поддержке Министерства науки и высшего образования Российской Федерации (соглашение № 075–15–2021–1343).
About the authors
V. A. Kolesnikova
Institute of Higher Nervous Activity and Neurophysiology of RAS
Author for correspondence.
Email: v.kolesnikova@ihna.ru
Russian Federation, Moscow
A. K. Mitina
Pirogov Russian National Research Medical University
Email: v.kolesnikova@ihna.ru
Russian Federation, Moscow
A. V. Ryabova
Natural Sciences Center of Prokhorov General Physics Institute RAS
Email: v.kolesnikova@ihna.ru
Russian Federation, Moscow
L. V. Fab
Institute of Higher Nervous Activity and Neurophysiology of RAS
Email: v.kolesnikova@ihna.ru
Russian Federation, Moscow
I. N. Pronin
Federal State Autonomous Institution «N. N. Burdenko National Medical Research Center of Neurosurgery» of the Ministry of Health of the Russian Federation
Email: v.kolesnikova@ihna.ru
Russian Federation, Moscow
G. V. Pavlova
Institute of Higher Nervous Activity and Neurophysiology of RAS; Federal State Autonomous Institution «N. N. Burdenko National Medical Research Center of Neurosurgery» of the Ministry of Health of the Russian Federation; Sechenov First Moscow State Medical University
Email: v.kolesnikova@ihna.ru
Russian Federation, Moscow; Moscow; Moscow
References
- Almeida Magalhães T. de, Cruzeiro G. A.V., Sousa G. R. de, Silva K. R. da, Lira R. C.P., Scrideli C. A., Tone L. G., Valera E. T., Borges K. S. Notch pathway in ependymoma RELA-fused subgroup: upregulation and association with cancer stem cells markers expression. Cancer Gene. Ther. 2020. 27 (6): 509–512.
- Angiolini F., Belloni E., Giordano M., Campioni M., Forneris F., Paronetto M. P., Lupia M., Brandas C., Pradella D., Matteo A. Di, Giampietro C., Jodice G., Luise C., Bertalot G., Freddi S., Malinverno M., Irimia M., Moulton J. D., Summerton J., Chiapparino A., Ghilardi C., Giavazzi R., Nyqvist D., Gabellini D., Dejana E., Cavallaro U., Ghigna C. A novel L1CAM isoform with angiogenic activity generated by NOVA2-mediated alternative splicing. Elife. 2019. 8: 1–27.
- Aum D. J., Kim D. H., Beaumont T. L., Leuthardt E. C., Dunn G. P., Kim A. H. Molecular and cellular heterogeneity: The hallmark of glioblastoma Neurosurg. Focus 2014. 37 (6): 1–11.
- Bao S., Wu Q., Li Z., Sathornsumetee S., Wang H., Mc Lendon R.E., Hjelmeland A. B., Rich J. N. Targeting cancer stem cells through L1CAM suppresses glioma growth. Cancer Res. 2009. 68 (15): 6043–6048.
- Biserova K., Jakovlevs A., Uljanovs R., Strumfa I. Cancer stem cells: Significance in origin, pathogenesis and treatment of glioblastoma. Cells. 2021. 10 (3): 1–20.
- Bouchard P. R., Hutabarat R. M., Thompson K. M. Discovery and development of therapeutic aptamers. Annu. Rev. Pharmacol. Toxicol. 2010. 50: 237–257.
- Caruso R., Pesce A., Wierzbicki V. A very rare case report of long-term survival: A patient operated on in 1994 of glioblastoma multiforme and currently in perfect health Int. J. Surg. Case Rep. 2017. 33: 41–43.
- Cheng L., Wu Q., Huang Z., Guryanova O. A., Huang Q., Shou W., Rich J. N., Bao S. L1CAM regulates DNA damage checkpoint response of glioblastoma stem cells through NBS1. EMBO J. 2011. 30 (5): 800–813.
- Cheriyamundath S., Ben-Ze’ev A. Wnt/β-catenin target genes in colon cancer metastasis: The special case of l1cam. Cancers (Basel). 2020. 12 (11): 1–13.
- Giordano M., Cavallaro U. Different shades of l1cam in the pathophysiology of cancer stem cells. J. Clin. Med. 2020. 9 (5): 1502.
- Guo J. C., Xie Y. M., Ran L. Q., Cao H. H., Sun C., Wu J. Y., Wu Z. Y., Liao L. Di, Zhao W. J., Fang W. K., Li E. M., Xu L. Y., Schachner M., Xie J. J. L1CAM drives oncogenicity in esophageal squamous cell carcinoma by stimulation of ezrin transcription. J. Mol. Med. 2017. 95 (12): 1355–1368.
- Herron L. R., Hill M., Davey F., Gunn-Moore F. J. The intracellular interactions of the L1 family of cell adhesion molecules. Biochem. J. 2009. 419 (3): 519–531.
- Jhanwar-Uniyal M., Labagnara M., Friedman M., Kwasnicki A., Murali R. Glioblastoma: Molecular pathways, stem cells and therapeutic targets. Cancers (Basel). 2015. 7 (2): 538–555.
- Kelly L., Maier K. E., Yan A., Levy M. A comparative analysis of cell surface targeting aptamers. Nat. Commun. 2021 12 (1): 6275.
- Li G., Chen Z., Hu Y. De, Wei H., Li D., Ji H., Wang D. L. Autocrine factors sustain glioblastoma stem cell selfrenewal. Oncol. Rep. 2009. 21 (2): 419–424.
- Louis D. N., Perry A., Wesseling P., Brat D. J., Cree I. A., Figarella-Branger D., Hawkins C., Ng H. K., Pfister S. M., Reifenberger G., Soffietti R., Deimling A. Von, Ellison D. W. The 2021 WHO classification of tumors of the central nervous system: A summary. Neuro. Oncol. 2021. 23 (8): 1231–1251.
- Maness P. F., Schachner M. Neural recognition molecules of the immunoglobulin superfamily: Signaling transducers of axon guidance and neuronal migration. Nat. Neurosci. 2007 10 (1): 19–26.
- Maten M. V., Reijnen C., Pijnenborg J. M.A., Zegers M. M. L1 cell adhesion molecule in cancer, a systematic review on domain-specific functions. Int. J. Mol. Sci. 2019. 20 (17): 4180.
- Mesrati M. H., Syafruddin S. E., Mohtar M. A., Syahir A. CD44: A multifunctional mediator of cancer progression. Biomolecules. 2021. 11 (12): 1850.
- Morath I., Hartmann T. N., Orian-Rousseau V. CD44: More than a mere stem cell marker. Int. J. Biochem. Cell Biol. 2016. 81: 166–173.
- Ostrom Q. T., Cioffi G., Waite K., Kruchko C., BarnholtzSloan J.S. CBTRUS statistical report: primary brain and other central nervous system tumors diagnosed in the United States in 2014–2018. Neuro. Oncol. 2021. 23 (12 Suppl 2): iii1–iii105.
- Pesenti C., Navone S. E., Guarnaccia L., Terrasi A., Costanza J., Silipigni R., Guarneri S., Fusco N., Fontana L., Locatelli M., Rampini P., Campanella R., Tabano S., Miozzo M., Marfia G. The genetic landscape of human glioblastoma and matched primary cancer stem cells reveals intratumour similarity and intertumour heterogeneity. Stem. Cells Int. 2019: 2617030.
- Raveh S., Gavert N., Ben-Ze’ev A. L1 cell adhesion molecule (L1CAM) in invasive tumors. Cancer Lett. 2009. 282 (2): 137–145.
- Rong L., Li N., Zhang Z. Emerging therapies for glioblastoma: current state and future directions. J. Exp. Clin. Cancer Res. 2022. 41 (1): 1–18.
- Sharma T. K., Bruno J. G., Dhiman A. ABCs of DNA aptamer and related assay development. Biotechnol Adv. 2017. 35 (2): 275–301.
- Stoyanov G. S., Lyutfi E., Georgieva R., Georgiev R., Dzhenkov D. L., Petkova L., Ivanov B. D., Kaprelyan A., Ghenev P. Reclassification of glioblastoma multiforme according to the 2021 World Health Organization classification of central nervous system tumors: a single institution report and practical significance. Cureus 2022. 1. 14 (2): e21822.
- Tang X., Zuo C., Fang P., Liu G., Qiu Y., Huang Y., Tang R. Targeting glioblastoma stem cells: a review on biomarkers, signal pathways and targeted therapy. Front. Oncol. 2021. 11: 701291.
- Terraneo N., Jacob F., Peitzsch C., Dubrovska A., Krudewig C., Huang Y.-L., Heinzelmann-Schwarz V., Schibli R., Béhé M., Grünberg J. L1 Cell adhesion molecule confers radioresistance cell population. Cancers (Basel). 2020. 12 (217): 1–17.
- Wachowiak R., Krause M., Mayer S., Peukert N., Suttkus A., Müller W. C., Lacher M., Meixensberger J., Nestler U. Increased L1CAM (CD171) levels are associated with glioblastoma and metastatic brain tumors. Med. (United States). 2018. 97 (38): e12396.
- Wang L., Bing T., Liu Y., Zhang N., Shen L., Liu X., Wang J., Shangguan D. Imaging of neurite network with an anti-L1CAM aptamer generated by Neurite-SELEX. J. Am. Chem. Soc. 2018. 140 (51): 18066–18073.
- Yunusova N. V., Patysheva M. R., Molchanov S. V., Zambalova E. A., Grigor’eva A.E., Kolomiets L. A., Ochirov M. O., Tamkovich S. N., Kondakova I. V. Metallo proteinases at the surface of small extrcellular vesicles in advanced ovarian cancer: Relationships with ascites volume and peritoneal canceromatosis index. Clin. Chim. Acta. 2019. 494: 116–122.
- Zhou F., Fu T., Huang Q., Kuai H., Mo L., Liu H., Wang Q., Peng Y., Han D., Zhao Z., Fang X., Tan W. Hypoxiaactivated PEGylated conditional aptamer/antibody for cancer imaging with improved specificity. J. Am. Chem. Soc. 2019. 141 (46): 18421–18427.
Supplementary files





