Conformal Mapping of a Z-Shaped Domain
- Авторлар: Skorokhodov S.L.1
-
Мекемелер:
- Federal Research Center “Computer Science and Control” of the Russian Academy of Sciences
- Шығарылым: Том 63, № 12 (2023)
- Беттер: 2131-2154
- Бөлім: General numerical methods
- URL: https://bakhtiniada.ru/0044-4669/article/view/233041
- DOI: https://doi.org/10.31857/S0044466923120256
- EDN: https://elibrary.ru/BWPFIE
- ID: 233041
Дәйексөз келтіру
Толық мәтін
Аннотация
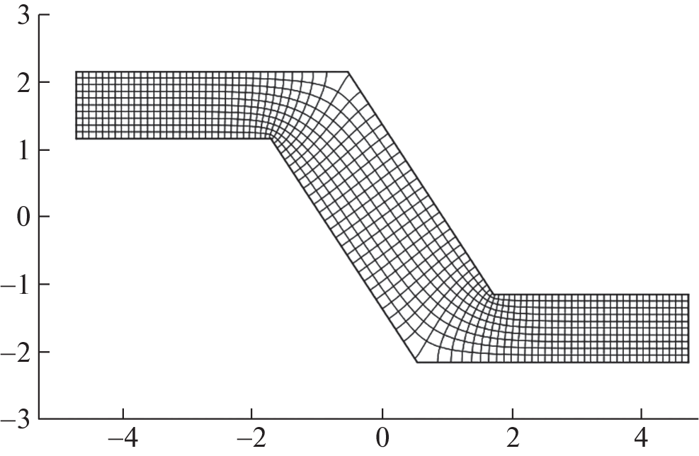
For the problem of conformal mapping of a half-plane onto a Z-shaped domain with arbitrary geometry, an efficient method is developed for finding parameters of the Schwarz–Christoffel integral, i.e., the preimages of the vertices (prevertices) and the pre-integral multiplier. Special attention is given to the situation of crowding prevertices, in which case conventional integration methods face significant difficulties. For this purpose, the concept of a cluster is introduced, its center is determined, and all integrand binomials with prevertices from this cluster are expanded into a fast-convergent series by applying a unified scheme. Next, the arising integrals are reduced to single or double series in terms of Gauss hypergeometric functions F(a, b, c, q). The fast convergence of the resulting expansions is ensured by applying formulas for analytic continuation of F(a, b, c, q) to a neighborhood of the point q = 1 and using numerically stable recurrence relations. The constructed expansions are also fairly efficient for choosing initial approximations for prevertices in Newton’s iteration method. By using the leading terms of these expansions, the approximations for the prevertices are expressed in explicit form in terms of elementary functions, and the subsequent iterations ensure the fast convergence of the algorithm. After finding the parameters in the integral, the desired mapping is constructed as a combination of power series expansions at prevertices, regular expansions at the preimage of the center of symmetry, a Laurent series in a semi-annulus, and special series near the preimages of the vertical segments. Numerical results demonstrate the high efficiency of the developed method, especially in the case of strong crowding of prevertices.
Авторлар туралы
S. Skorokhodov
Federal Research Center “Computer Science and Control” of the Russian Academy of Sciences
Хат алмасуға жауапты Автор.
Email: sskorokhodov@gmail.com
119333, Moscow, Russia
Әдебиет тізімі
- Канторович Л.В., Крылов В.И. Приближенные методы высшего анализа. Л.: Физматгиз, 1962.
- Коппенфельс В., Штальман Ф. Практика конформных отображений. М.: Изд-во иностр. лит., 1963.
- Gaier D. Konstructive Methoden der konformen Abbildung. Springer Tracts in Natural Philosophy. V. 3. Berlin: Springer–Verlag, 1964.
- Trefethen L.N. Numerical computation of the Schwarz–Christoffel transformation // SIAM J. Sci. Stat. Comput. 1980. V. 1. P. 82–102.
- Trefethen L.N., Ed. Numerical Conformal Mapping, Amsterdam: North-Holland, 1986.
- Driscoll T.A. A MATLAB toolbox for Schwarz–Christoffel mapping // ACM Trans. Math. Soft. 1996. V. 22. P. 168–186.
- Henrici P. Applied and computational complex analysis. V. 3: N.-Y.–London, Sidney, Toronto: Jonh Willey & Sons, 1991.
- Driscoll T.A., Trefethen L.N. Schwarz–Christoffel mapping, Vol. 8 of Cambridge Monographs on Applied and Comput. Math. Cambridge: Cambridge Univer. Press, 2002.
- Trefethen L.N., Driscoll T.A. Schwarz–Christoffel transformation. Cambridge: Cambridge University Press, 2005.
- Zemach C. A conformal map formula for difficult cases // J. Comput. Appl. Math. 1986. V. 14. P. 207–215.
- Krikeles B.C., Rubin R.L. On the crowding of parameters associated with Schwarz–Christoffel transformation // Appl. Math. Comput. 1988. V. 28. № 4. P. 297–308.
- Wegmann R. An estimate for crowding in conformal mapping to elongated regions // Complex Variables. 1992. V. 18. P. 193–199.
- Безродных С.И., Власов В.И. Задача Римана–Гильберта в сложной области для модели магнитного пересоединения в плазме // Ж. вычисл. матем. и матем. физ. 2002. Т. 42. № 3. С. 277–312.
- Gautschi W. A Survey of Gauss–Christoffel quadrature formulae. Christoffel E.B. The Influence of His Work on Mathematics and the Physical Sciences, Ed. P.L. Butzer, F. Feher, Birkhauser Basel, Basel, 1981, 72–147.
- Боголюбский А.И., Скороходов С.Л. Разработка обобщенных квадратур Гаусса–Якоби с помощью методов компьютерной алгебры // Программирование. 2005. Т. 31. № 2. С. 72–80.
- Hale N., Townsend A. Fast and accurate computation of Gauss–Legendre and Gauss–Jacobi quadrature nodes and weights // SIAM J. Sci. Comput. 2013. V. 35. № 2. P. A652–A674.
- Gil A., Segura J., Temme N.M. Fast and reliable high-accuracy computation of Gauss–Jacobi quadrature // N-umer. Algor. 2021. V. 87. P. 1391–1419. https://doi.org/10.1007/s11075-020-01012-6
- Wegmann R. Methods for numerical conformal mapping. – In: Handbook of Complex Analysis: Geometric Function Theory, V. 2. Ed. by R. Kühnau. Amsterdam: Elsevier, 2005, p. 351–477.
- Papamichael N., Stylianopoulos N.S. Numerical conformal mapping: domain decomposition and the mapping of quadrilaterals. New Jersey–London–Singapore: World Scientific, 2010.
- Безродных С.И. Функция Лауричеллы и конформное отображение многоугольников // Матем. заметки. 2022. Т. 112. Вып. 4. С. 500–520.
- Безродных С.И. Гипергеометрическая функция Лауричеллы и некоторые приложения // Успехи матем. наук. 2018. Т. 73. Bып. 6 (444). С. 3–94.
- Безродных С.И. Формулы для вычисления функции Лауричеллы в ситуации кроудинга переменных // Ж. вычисл. матем. и матем. физ. 2022. Т. 62. № 12. С. 2054–2076.
- Безродных С.И. Формулы для вычисления интегралов типа Эйлера и их приложение к задаче построения конформного отображения многоугольников // Ж. вычисл. матем. и матем. физ. 2023. Т. 63. № 11. С. 1763–1798.
- Власов В.И., Скороходов С.Л. Конформное отображение -образной области в аналитическом виде // Ж. вычисл. матем. и матем. физ. 2022. Т. 62. № 12. С. 1943–1980.
- Бабакова О.И. О кручении стержня с -образным сечением // Докл. АН УССР. 1954. № 5. С. 319–323 (на укр.).
- Власов В.И. Краевые задачи в областях с криволинейной границей. М.: ВЦ АН СССР, 1987.
- Бейтмен Г., Эрдейи А. Высшие трансцендентные функции. Гипергеометрическая функция. Функции Лежандра. М.: Наука, 1973.
- Gautschi W. Computational aspects of three-term recurrence relations // SIAM Rev. 1967. V. 9. № 1. P. 24–82.
- Ортега Дж., Рейнболдт В. Итерационные методы решения нелинейных систем уравнений со многими неизвестными. М.: Мир, 1975.
- Лаврентьев М.А., Шабат Б.В. Методы теории функций комплексного переменного. М.: Наука, 1973.
Қосымша файлдар









