Analysis of Defects and Harmonic Grid Generation in Domains with Angles and Cutouts
- Authors: Bezrodnykh S.I.1, Vlasov V.I.1
-
Affiliations:
- Federal Research Center “Computer Science and Control” of the Russian Academy of Sciences
- Issue: Vol 63, No 12 (2023)
- Pages: 2096-2129
- Section: General numerical methods
- URL: https://bakhtiniada.ru/0044-4669/article/view/233039
- DOI: https://doi.org/10.31857/S0044466923120062
- EDN: https://elibrary.ru/RDOLTG
- ID: 233039
Cite item
Full Text
Abstract
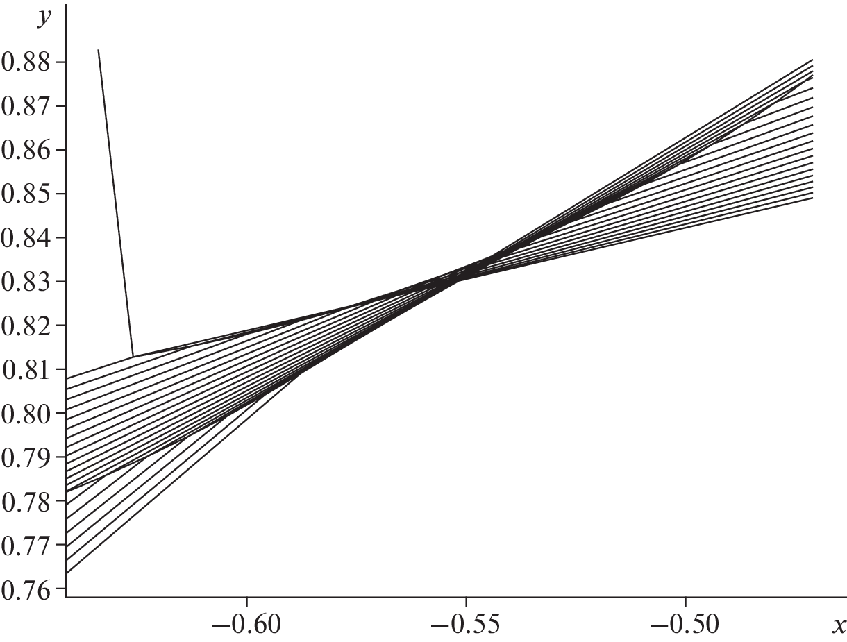
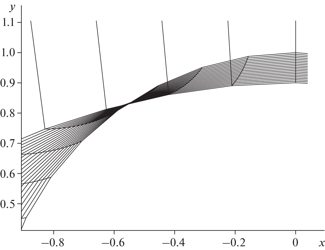
A survey of works concerning difficulties associated with harmonic grid generation in plane domains with angles and cutouts is given, and some new results are presented. It is well known that harmonic grids produced by standard methods in domains with cutouts or reentrant angles (i.e., interior angles greater than π) may contain defects, such as self-overlappings or exit beyond the domain boundary. It is established that, near the vertex of a reentrant angle, these defects follow from the asymptotics constructed for the underlying harmonic mapping, according to which the grid line leaving the angle vertex is tangent to one of the angle sides at the vertex (an effect referred to as “adhesion”), except for a special case. A survey of results is given for domains z of three types with angles or cutouts (L-shaped, horseshoe, and a domain with a rectangular cutout), for which standard methods for harmonic grid generation encounter difficulties. Applying the multipole method to such domains yields a harmonic mapping for them with high accuracy: the a posteriori error estimate of the mapping in the C(z) norm is 10–7 in the case of using 120 approximative functions.
About the authors
S. I. Bezrodnykh
Federal Research Center “Computer Science and Control” of the Russian Academy of Sciences
Email: sbezrodnykh@mail.ru
119333, Moscow, Russia
V. I. Vlasov
Federal Research Center “Computer Science and Control” of the Russian Academy of Sciences
Author for correspondence.
Email: vlasovvi46@gmail.com
119333, Moscow, Russia
References
- Radó T. Aufgabe 41 // Jahresbericht der Deutschen Mathematiker Vereiningung. 1926. V. 35. P. 49.
- Kneser H. Lösung der Aufgabe 41 // Jahresbericht der Deutschen Mathematiker Vereiningung. 1926. V. 35. P. 123–124.
- Choquet G. Sur un type de transformation analitiques généralisant la représentation conforme et définie au moyen de fonctions harmoniques // Bull. Sci. Math. 1945. V. 69. № 2. P. 156–165.
- Duren P. Harmonic mappings in the plane, “Cambrige Tracts in Mathematics”. V. 156. Cambrige: Cambrige Univer. Press, 2004.
- Кудрявцев Л.Д. О свойствах гармонических отображений плоских областей // Матем. сб. 1955. Т. 36 (4.12). № 2. С. 201–208.
- Hamilton R. Harmonic maps of manifolds with boundary. In: “Lecture Notes in Computer Science”. Vl. 471. Berlin, Heidelberg, New York: Springer-Verlag, 1975.
- Clunie J., Sheil-Small T. Harmonic univalent functions // Ann. Acad. Sci. Fenn. Ser A. I. Math. 1984. V. 9. P. 3–25.
- Jost J. Lectures on harmonic maps. “Lecture Notes in Mathematics”. V. 1161, Berlin, New York: Springer-Verlag, 1985.
- Winslow A.M. Numerical solution of the quazilinear Poisson equations in a nonuniform triangle mesh // J. Comp. Phys. 1966. V. 1. № 2. P. 149–172.
- Годунов С.К., Прокопов Г.П. Об использовании подвижных сеток в газодинамических расчетах // Ж. вычисл. матем. и матем. физ. 1972. Т. 12. № 2. P. 429–440.
- Thompson J.F., Thames C.W., Mastin C.W. Automatic numerical generation of body fitted curvilinear coordinate system for field containing any number of arbitrary two-dimensional bodies // J. Comput. Phys. 1974. V. 15. P. 299–319.
- Яненко Н.Н., Данаев Н.Т., Лисейкин В.Д. О вариационном методе построения сеток // Численные методы в механике сплошной среды. Новосибирск. 1977. Т. 8. № 4. С. 157–163.
- Brackbill J.U., Saltzman J.S. Adaptive zoning for singular problems in two dimensions // J. Comput. Phys. 1982. V. 46. № 3. P. 342–368.
- Castillo J.E., Steinberg S., Roache P.J. Mathematical aspects of variational grid generation II // J. Comp. and Appl. Math. 1987. V. 20. P. 127–135.
- Иваненко С.А. Построение невырожденных сеток // Ж. вычисл. матем. и матем. физ. 1988. Т. 28. № 10. С. 1498–1506.
- Иваненко С.А., Чарахчьян А.А. Криволинейные сетки из выпуклых четырехугольников // Ж. вычисл. матем. и матем. физ. 1988. Т. 28. № 4. С. 503–514.
- Годунов С.К., Забродин А.В., Иванов М.Я., Прокопов Г.П., Крайко А.М. Численное решение многомерных задач газовой динамики. М.: Наука, 1976.
- Лисейкин В.Д., Шокин Ю.И., Васева И.А., Лиханова Ю.В. Технология построения разностных сеток. Новосибирск: Наука, 2009.
- Thompson J.F., Warsi Z.U.A., Mastin C.W. Numerical grid generation. Foundations and Applications N.-Y.: North-Holland, 1985.
- Sengupta S., Hauser J., Eiseman P.R., Thompson J.F. (Eds.) Numerical Grid Generation in Computational Fluid Mechanics’88. N.-Y.: Pineridge Press Ltd, 1988.
- Castillo J.E. (Ed.) Mathematical Aspects of Numerical Grid Generation. Philadelphia: SIAM, 1991.
- Knupp P., Steinberg S. Fundamentals of Grid Generation. Florida: CRC Press. Boca Raton, 1992.
- Иваненко С.А. Адаптивно-гармонические сетки. М.: Изд-во ВЦ РАН, 1997.
- Ivanenko S.A. Harmonic Mappings. In: Thompson J.E., Soni B.K., Weatherill N.P. (Eds.) Handbook of Grid Generation. Boca Raton, London, N.Y., Washington, D.C.: RCR Press LLC, 1999.
- Marcum D.L. Unstructured Grid Generation Using Automatic Point Insertion and Local Reconnection. In: Thompson J.E., Soni B.K., Weatherill N.P. (Eds.) Handbook of Grid Generation. Boca Raton, London, N.Y., Washington, D.C.: RCR Press LLC, 1999.
- Liseikin V.D. Grid generation methods. N.-Y.: Springer-Verlag, 2017.
- Thompson J.F., Warsi Z.U.A., Mastin C.W. Boundary-fitted coordinate systems for numerical solutions of partial differential equations // J. Comput. Phys. 1982. V. 47. № 2. P. 1–109.
- Лисейкин В.Д. Технология конструирования трехмерных сеток для задач аэрогидродинамиеки (обзор) // Вопр. атомной науки и техн. Матем. моделирование физ. процессов. 1991. Вып. 3. С. 31–45.
- Софронов И.Д., Рассказова В.В., Нестеренко Л.В. Нерегулярные сетки в методах расчета нестационарных задач газовой динамики // Вопр. матем. моделирования, вычисл. матем. и информатики. М.: Арзамас-16, Мин. РФ Атомной энергии, 1994. С. 131–183.
- Лисейкин В.Д. Обзор методов построения структурированных адаптивных сеток // Ж. вычисл. матем. и матем. физ. 1996. Т. 36. № 1. С. 3–41.
- Иваненко С.А., Прокопов Г.П. Методы построения адаптивно-гармонических сеток // Ж. вычисл. матем. и матем. физ. 1997. Т. 37. № 6. С. 643–662.
- Прокопов Г.П. Методология вариационного подхода к построению квазиортогональных сеток // Вопросы атомной науки и техники. Сер. Матем. моделир. физ. процессов. 1998. № 1. С. 37–46.
- Иваненко С.А. Управление формой ячеек в процессе построения сетки // Ж. вычисл. матем. и матем. физ. 2000. Т. 40. № 11. С. 1662–1684.
- Безродных С.И., Власов В.И. Об одной проблеме конструктивной теории гармонических отображений // Современная математика. Фундаментальные направления. 2012. Т. 46. С. 5–30.
- Roache P.J., Steinberg S., Moeny W.M. Interactive electric field calculations for lasers // AIAA Paper No. 84-1655, Proc. AIAA 17-th Fluid Dynamics, Plasma Dynamics, and Lasers Conference, Snomass. Colorado, June, 1984.
- Roache P.J., Steinberg S. A new approach to grid genaration using a variational formulation // AIAA Paper No. 85-1527-CP, Proc. AIAA 7-th Computational Fluid Dynamics Conference, Cincinnati OH, July, 1985. P. 360–370.
- Castillo J.E., Steinberg S., Roache P.J. On the folding of numerically generated grids: use of a reference grid // Comm. Appl. Numer. Method. 1988. V. 4. P. 471–481.
- Knupp P., Luczak R. Truncation error in grid generation: a case study // Numer. Meth. Part. Differ. Equats. 1995. V. 11. P. 561–571.
- Азаренок Б.Н. О построении структурированных сеток в двумерных невыпуклых областях с помощью отображений // Ж. вычисл. матем. и матем. физ. 2009. Т. 49. № 5. С. 826–839.
- Азаренок Б.Н., Чарахчьян А.А. О построении структурированных сеток в двумерных невыпуклых областях с помощью отображений // Матем. моделирование. 2014. Т. 26. № 12. С. 48–64.
- Стренг Г., Фикс Дж. Теория метода конечных элементов. М.: Мир, 1977.
- Самарский А.А., Николаев Е.С. Методы решения сеточных уравнений. М.: Наука, 1978.
- Марчук Г.И., Агошков В.И. Введение в проекционно-разностные методы. М.: Наука, 1981.
- Безродных С.И., Власов В.И. О поведении гармонического отображения в углах // Матем. заметки. 2017. Т. 101. № 3. С. 474–480.
- Bezrodnykh S.I., Vlasov V.I. Singular behavior of harmonic maps near corners // Complex Variables and Elliptic Equations. 2019. V. 64. № 5. P. 838–851.
- Власов В.И. Об одном методе решения некоторых смешанных задач для уравнения Лапласа // Докл. АН СССР. 1977. Т. 237. № 5. С. 1012–1015.
- Власов В.И. Краевые задачи в областях с криволинейной границей. Дисс. … докт. физ.-мат. наук. М.: ВЦ АН СССР, 1990.
- Vlasov V.I. Multipole method for solving some boundary value problems in complex–shaped domains // Zeitschr. Angew. Math. Mech. 1996. V. 76. Suppl. 1. P. 279–282.
- Безродных С.И., Власов В.И. Об одной вычислительной проблеме двумерных гармонических отображений // Научные ведомости БелГУ. 2009. № 13 (4.2). Вып. 17/2. С. 30–44.
- Bezrodnykh S.I., Vlasov V.I. The method of harmonic mapping of regions with a notch // Math. Notes. 2022. V. 112. № 6. P. 831–844.
- Лаврентьев М.А., Шабат Б.В. Методв теории функций комплексного переменного. М.: Наука, 1987.
- Бахвалов Н.С., Жидков Н.П., Кобельков Н.С. Численные методы. М.: Наука, 1987.
- Архипов Г.И., Садовничий В.А., Чубариков В.А. Лекции по математическому анализу. М.: Изд. Московского университета, 2004.
Supplementary files






















