Internal Gravity Waves from a Localized Source in Stratified Medium Flow with a Model Buoyancy Frequency Distribution
- Autores: Bulatov V.V.1, Vladimirov I.Y.2
-
Afiliações:
- Ishlinsky Institute for Problems in Mechanics, Russian Academy od Sciences, 119526, Moscow, Russia
- Shirshov Institute of Oceanology, Russian Academy od Sciences, 117997, Moscow, Russia
- Edição: Volume 63, Nº 8 (2023)
- Páginas: 1343-1353
- Seção: Mathematical physics
- URL: https://bakhtiniada.ru/0044-4669/article/view/136206
- DOI: https://doi.org/10.31857/S0044466923080045
- EDN: https://elibrary.ru/WRZZHG
- ID: 136206
Citar
Texto integral
Resumo
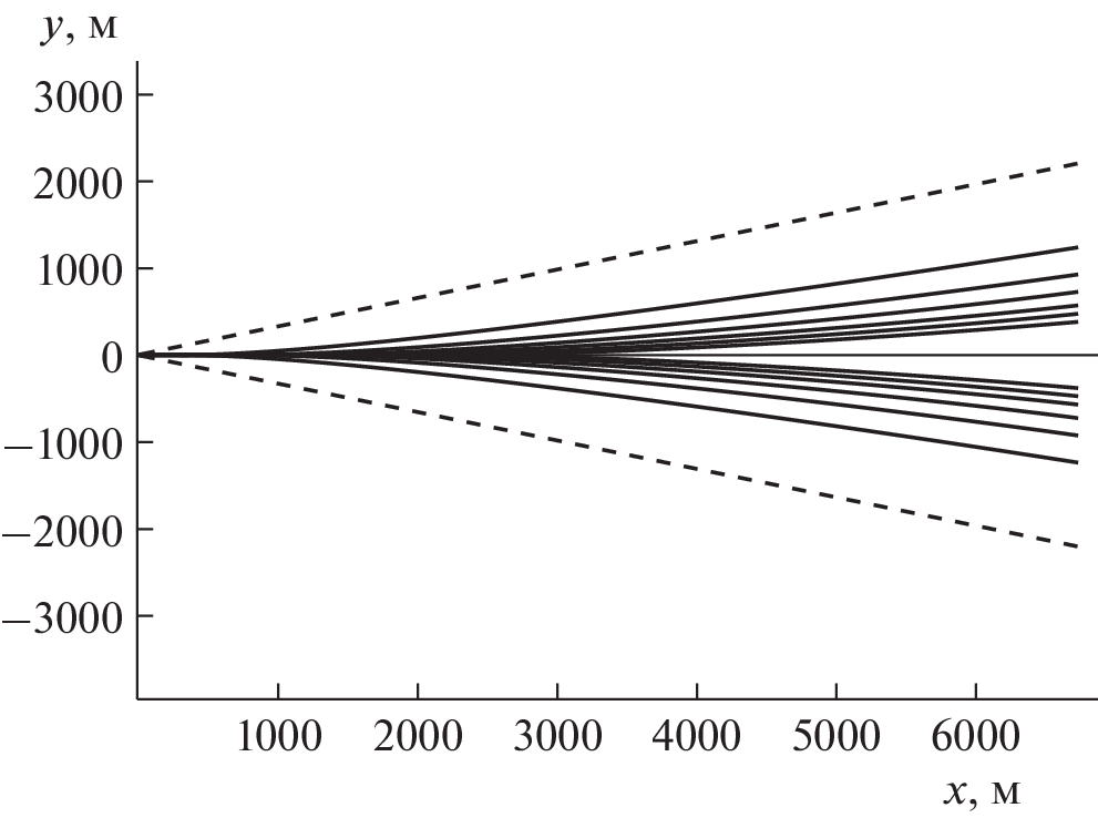
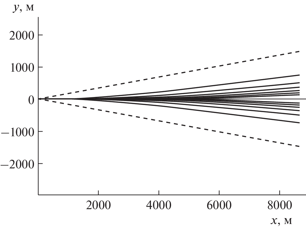
The problem of calculating internal gravity wave fields generated by a localized source in a stratified flow of finite thickness with a model buoyancy frequency distribution is considered. By using analytical representations of the buoyancy frequency, an implicit form of the dispersion relation is obtained, which depends on the Bessel functions of real index. Numerical results for dispersion curves, lines of equal phase, and wave amplitudes for various wave modes and stratified flow velocities are presented. The thickness of the stratified layer, the vertical gradient of the buoyancy frequency, and the magnitude of the flow velocity are the main factors affecting the amplitude-phase spatial transformation of the wave fields excited downstream.
Palavras-chave
Sobre autores
V. Bulatov
Ishlinsky Institute for Problems in Mechanics, Russian Academy od Sciences, 119526, Moscow, Russia
Email: internalwave@mail.ru
Russian, Moscow
I. Vladimirov
Shirshov Institute of Oceanology, Russian Academy od Sciences, 117997, Moscow, Russia
Autor responsável pela correspondência
Email: iyuvladimirov@rambler.ru
Russian, Moscow
Bibliografia
- Миропольский Ю.З. Динамика внутренних гравитационных волн в океане. Ленинград: Гидрометеоиздат, 1981. 302 с.
- Pedlosky J. Waves in the ocean and atmosphere: introduction to wave dynamics. Berlin-Heildelberg: Springer, 2010. 260 p.
- Sutherland B.R. Internal gravity waves. Cambridge: Cambridge Univ. Press, 2010. 394 p.
- Ozsoy E. Geophysical fluid dynamics II. Stratified rotating fluid dynamics of the atmosphere-ocean. Springer Textbook in Earth Sciences. Geography and Environment. Switzerland AG Cham: Springer Nature, 2021. 323 p.
- Morozov E. G. Oceanic internal tides. Observations, analysis and modeling. Berlin: Springer, 2018. 317 p.
- Velarde M.G., Tarakanov R.Yu., Marchenko A.V. (Eds.) The ocean in motion. Springer Oceanography. Springer International Publishing AG, 2018. 625 p.
- Булатов В.В., Владимиров Ю.В. Волны в стратифицированных средах. М.: Наука, 2015. 735 с.
- Сабинин К.Д., Серебряный А.Н. “Горячие” точки в поле внутренних волн в океане // Акустич. ж. 2007. Т. 53. № 3. С. 410–436.
- Abdilghanie A.M., Diamessis P.J. The internal gravity wave field emitted by a stably stratified turbulent wake // J. Fluid Mech. 2013. V. 720. P. 104–139.
- Voelker G.S., Myers P.G., Walter M., Sutherland B.R. Generation of oceanic internal gravity waves by a cyclonic surface stress disturbance // Dynamics Atm. Oceans. 2019. V. 86. P. 116–133.
- Сидняев Н.И. Теоретические исследования гидродинамики при подводном взрыве точечного источника // Инженерный журнал: наука и инновации. 2013. № 2. URL: https://engjournal.ru/catalog/appmath/hidden/614.html https://doi.org/10.18698/2308-6033-2013-2-614
- Беляев М.Ю., Десинов Л.В., Крикалев С.К., Кумакшев С.А., Секерж-Зенькович С.Я. Идентификация системы океанских волн по фотоснимкам из космоса // Изв. РАН. Теория и системы управления. 2009. № 1. С. 117–127.
- Матюшин П.В. Процесс формирования внутренних волн, инициированных начальным движением тела в стратифицированной вязкой жидкости // Изв. РАН. МЖГ. 2019. № 3. С. 83–97.
- Chai J., Wang Z., Yang Z., Wang Z. Investigation of internal wave wakes generated by a submerged body in a stratified flow // Ocean Engineer. 2022. V. 266. P. 112840.
- Wang J., Wang S., Chen X., Wang W., Xu Y. Three-dimensional evolution of internal waves rejected from a submarine seamount // Phys. Fluid. 2017. V. 29. P. 106601.
- Garrett C., Munk W. Space-time scales of internal waves // Geophys. Fluid Dyn. 1972. V. 3. P. 225–264.
- Свиркунов П.Н., Калашник М.В. Фазовые картины диспергирующих волн от движущихся локализованных источников // УФН. 2014. Т. 184. № 1. С. 89–100.
- Gnevyshev V., Badulin S. Wave patterns of gravity–capillary waves from moving localized sources // Fluids. 2020. V. 5. P. 219.
- Bulatov V., Vladimirov Yu. Generation of internal gravity waves far from moving non-local source // Symmetry. 2020. V. 12 (11). P. 1899.
- Булатов В.В., Владимиров Ю.В. Аналитические решения уравнения внутренних гравитационных волн в полубесконечном слое стратифицированной среды переменной плавучести // Ж. вычисл. матем. и матем. физ. 2019. Т. 59. № 5. С. 792–795.
- Рындина В.В. Собственные частоты внутренних волн в жидкости и частота Брента–Вяйсяля. Ростов-на-Дону: Изд-во ЦВВР, 2007. 128 с.
- Бейтмен Г., Эрдейи А. Высшие трансцендентные функции. Т. 2. Функции Бесселя, функции параболического цилиндра, ортогональные многочлены. М.: Наука, 1974. 296 с.
- Никифоров А.Ф., Уваров В.В. Специальные функции математической физики. М.: ИД Интеллект, 2008. 344 с.
- Доброхотов С.Ю., Миненков Д.С., Назайкинский В.Е. Представления функций Бесселя с помощью канонического оператора Маслова // Теор. и матем. физ. 2021. Т. 208. № 2. С. 196–217.
Arquivos suplementares












