ЧИСЛЕННЫЙ АЛГОРИТМ ОПРЕДЕЛЕНИЯ ИСТОЧНИКА ДИФФУЗИОННО-ЛОГИСТИЧЕСКОЙ МОДЕЛИ ПО ДАННЫМ ИНТЕГРАЛЬНОГО ТИПА, ОСНОВАННЫЙ НА ТЕНЗОРНОЙ ОПТИМИЗАЦИИ
- Авторы: Звонарева Т.А.1,2, Кабанихин С.И.2,3, Криворотько О.И.1,2,3
-
Учреждения:
- ИВМиМГ СО РАН
- НГУ
- ИМ им. С.Л. Соболева СО РАН
- Выпуск: Том 63, № 9 (2023)
- Страницы: 1513-1523
- Раздел: ОПТИМАЛЬНОЕ УПРАВЛЕНИЕ
- URL: https://bakhtiniada.ru/0044-4669/article/view/136195
- DOI: https://doi.org/10.31857/S0044466923090193
- EDN: https://elibrary.ru/DFESUX
- ID: 136195
Цитировать
Полный текст
Аннотация
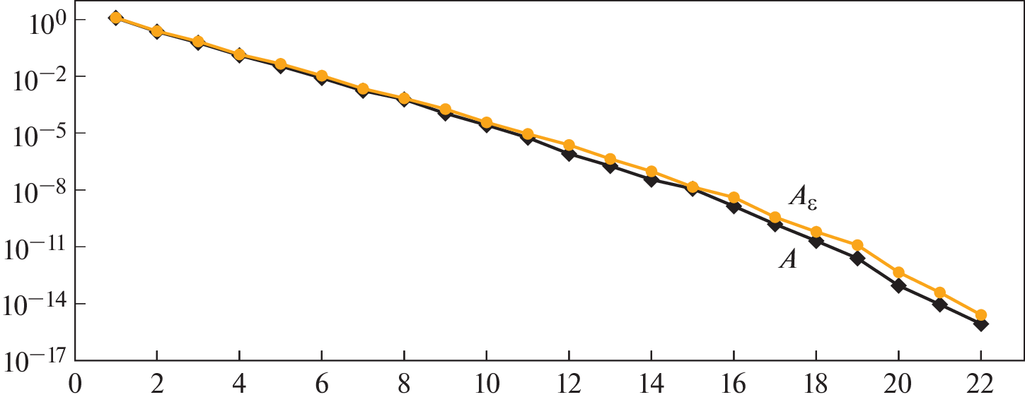
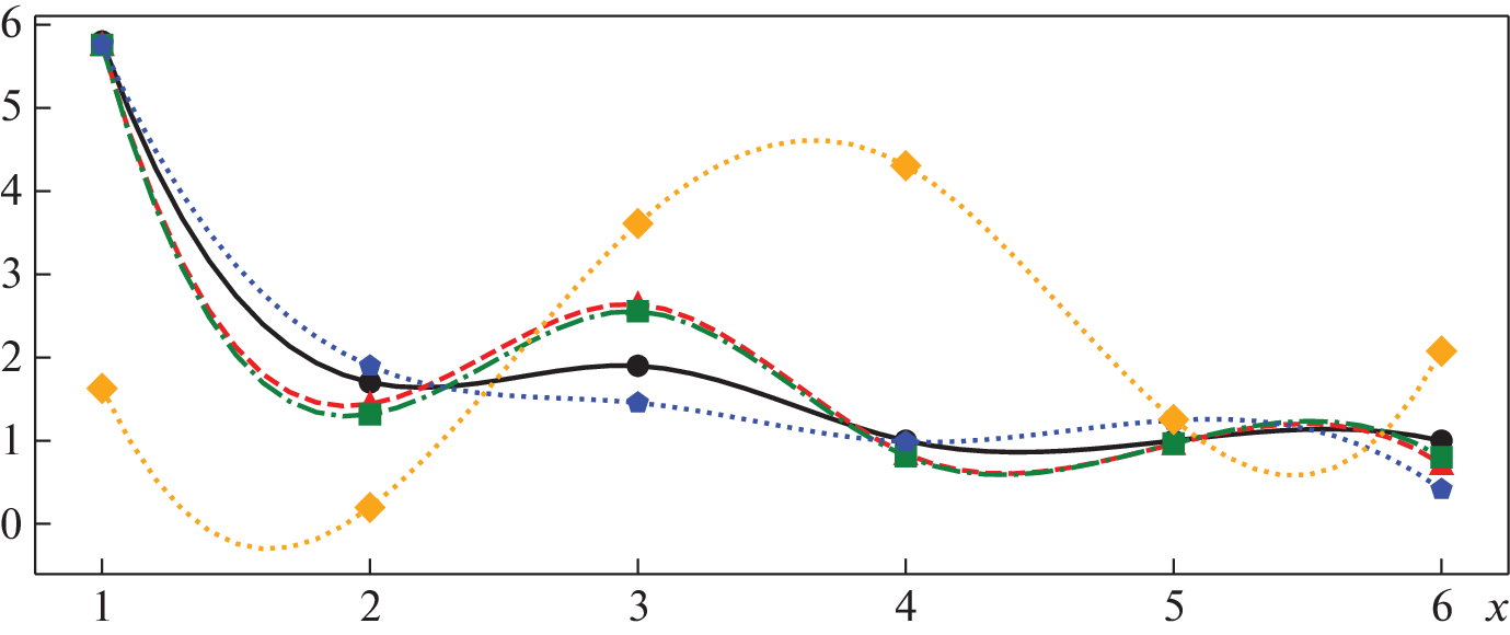
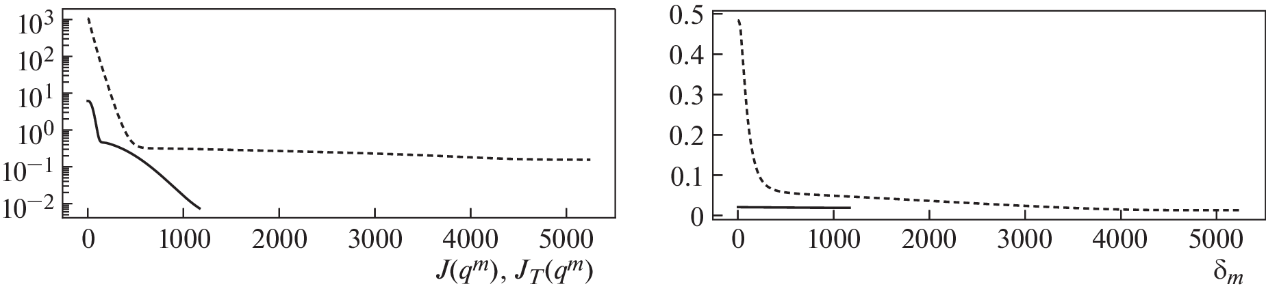
Разработан алгоритм численного решения задачи определения источника в модели распространения информации в синтетических онлайн социальных сетях, описываемой уравнениями типа “реакции–диффузии”, по дополнительной информации о процессе в фиксированные моменты времени. Исследована степень некорректности задачи определения источника в параболическом уравнении, основанная на анализе сингулярных чисел линеаризованного оператора обратной задачи. Разработанный алгоритм основан на комбинации метода тензорной оптимизации и градиентного спуска с учетом регуляризации А.Н. Тихонова. Численные расчеты демонстрируют наименьшую относительную погрешность восстановленного источника, полученную разработанным алгоритмом в сравнении с классическими подходами. Библ. 26. Фиг. 4. Табл. 2.
Об авторах
Т. А. Звонарева
ИВМиМГ СО РАН; НГУ
Email: krivorotko.olya@mail.ru
Россия, 630090, Новосибирск, пр-кт Акад. Лаврентьева, 6; Россия, 630090, Новосибирск, ул. Пирогова, 2
С. И. Кабанихин
НГУ; ИМ им. С.Л. Соболева СО РАН
Email: krivorotko.olya@mail.ru
Россия, 630090, Новосибирск, ул. Пирогова, 2; Россия, 630090, Новосибирск, пр-кт Акад. Коптюга, 4
О. И. Криворотько
ИВМиМГ СО РАН; НГУ; ИМ им. С.Л. Соболева СО РАН
Автор, ответственный за переписку.
Email: krivorotko.olya@mail.ru
Россия, 630090, Новосибирск, пр-кт Акад. Лаврентьева, 6; Россия, 630090, Новосибирск, ул. Пирогова, 2; Россия, 630090, Новосибирск, пр-кт Акад. Коптюга, 4
Список литературы
- Четверушкин Б.Н., Осипов В.П., Балута В.И. Подходы к моделированию последствий принятия решений в условиях противодействия // Препринт ИПМ им. М.В. Келдыша. 2018. № 43. 15 с.
- Wang F., Wang H., Xu K., Wu J., Jia X. Characterizing Information Diffusion in Online Social Networks with Linear Diffusive Model // Proceed. of ICDCS. 2013. P. 307–316.
- Колмогоров А.Н., Петровский И.Г., Пискунов Н.С. Исследование уравнения диффузии, соединенной с возрастанием вещества, и его применение к одной биологической проблеме // Бюлл. МГУ. Сер. А. Математика и механика. 1937. Т. 1. № 6. С. 1–26.
- Владимиров В.С. Уравнения математической физики. М.: Наука, 1981.
- Самохвалов Д.И. Определение аккаунтов злоумышленников в социальной сети ВКонтакте при помощи методов машинного обучения // Тр. Института системного программирования РАН. 2020. Т. 32. № 3. С. 109–117.
- Kabanikhin S. Definitions and examples of inverse and ill-posed problems // J. Inverse Ill-Posed Probl. 2009. V. 16. № 4. P. 317–357.
- Бухгейм А.Л., Клибанов М.В. Единственность в целом одного класса многомерных обратных задач // Докл. АН СССР. 1981. Т. 260. № 2. С. 269–272.
- Yamamoto M., Zou J. Simultaneous reconstruction of the initial temperature and heat radiative coefficient // Inverse Problems. 2001. V. 17. P. 1181.
- Bellassoued M., Yamamoto M. Inverse source problem for a transmission problem for a parabolic equation // J. Inverse Ill-Posed Probl. 2006. V. 14(1). P. 47–56.
- Cristofol M., Garnier J., Hamel F., Roques L. Uniqueness from pointwise observations in a multi-parameter inverse problem // Commun. Pure and Appl. Analys. 2012. V. 11(1). P. 173–188.
- Isakov V. Inverse Problems for Partial Differential Equations. New York: Springer, 2017.
- Hasanov A. Simultaneous determination of source terms in a linear parabolic problem from the final overdetermination: Weak solution approach // J. Math. Analys. Appl. 2007. V. 330. Iss. 2. P. 766–779.
- Penenko A., Mukatova Z. Inverse modeling of diffusion-reaction processes with image-type measurement data // 2018 11th Inter. Multiconference Bioinformatics of Genome Regulation and Structure/Systems Biology (BGRS/SB). 2018. P. 39–43.
- Kaltenbacher B., Rundell W. The inverse problem of reconstructing reaction–diffusion systems // Inverse Problems. 2020. V. 36. P. 065011.
- Моисеев Т.Е., Мышецкая Е.Е., Тишкин В.Ф. О близости решений невозмущенных гиперболизированных уравнений теплопроводности для разрывных начальных данных // Докл. АН. Математика. 2018. Т. 481. № 6. С. 605–609.
- Четверушкин Б.Н., Ольховская О.Г. Моделирование процесса лучистой теплопроводности на высокопроизводительных вычислительных системах // Докл. АН. Математика, информатика, процессы управления. 2020. Т. 491. № 1. С. 111–114.
- Тихонов А.Н. Об устойчивости обратных задач // Докл. АН СССР. 1943. Т. 39. № 5. С. 195–198.
- Тихонов А.Н. О зависимости решений дифференциальных уравнений от малого параметра // Матем. сб. 1948. Т. 22(64). № 2. С. 193–204.
- Krivorotko O., Zvonareva T., Zyatkov N. Numerical solution of the inverse problem for diffusion-logistic model arising in online social networks // Commun. Comput. Info. Sci. 2021. V. 1476. P. 444–459.
- Тихонов А.Н., Гончарский А.В., Степанов В.В., Ягола А.Г. Регуляризирующие алгоритмы и априорная информация. М.: Наука, 1983.
- Zheltkova V.V., Zheltkov D.A., Grossman Z., Bocharov G.A., Tyrtyshnikov E.E. Tensor based approach to the numerical treatment of the parameter estimation problems in mathematical immunology // J. Inverse Ill-Posed Probl. 2018. V. 26. № 1. P. 51–66.
- Oseledets I.V., Tyrtyshnikov E.E. TT-cross approximation for multidimensional arrays // Linear Algebra Appl. 2010. V. 432. № 1. P. 70–88.
- Goreinov S.A., Oseledets I.V., Savostyanov D.V., Tyrtyshnikov E.E., Zamarashkin N.L. How to Find a Good Submatrix // Matrix Methods: Theory, Algorithms and Appl. 2010. P. 247–256.
- Mikhalev A., Oseledets I. Rectangular maximum-volume submatrices and their applications // Linear Algebra Appl. 2018. V. 538. P. 187–211.
- Gasnikov A.V., Nesterov Y.E. Universal method for stochastic composite optimization problems // Comput. Math. Math. Phys. 2018. V. 58. № 1. P. 48–64.
- Звонарева Т.A., Криворотько О.И. Сравнительный анализ градиентных методов определения источника диффузионно-логистической модели // Ж. вычисл. матем. и матем. физ. 2022. Т. 62. № 4. С. 694–704.
Дополнительные файлы







