О решениях краевой задачи для одного дифференциального уравнения второго порядка с параметром и разрывной правой частью
- Авторы: Басков О.В.1, Потапов Д.К.1
-
Учреждения:
- Санкт-Петербургский государственный университет
- Выпуск: Том 63, № 8 (2023)
- Страницы: 1296-1308
- Раздел: ОБЫКНОВЕННЫЕ ДИФФЕРЕНЦИАЛЬНЫЕ УРАВНЕНИЯ
- URL: https://bakhtiniada.ru/0044-4669/article/view/136191
- DOI: https://doi.org/10.31857/S0044466923080021
- EDN: https://elibrary.ru/IIAYWK
- ID: 136191
Цитировать
Полный текст
Аннотация
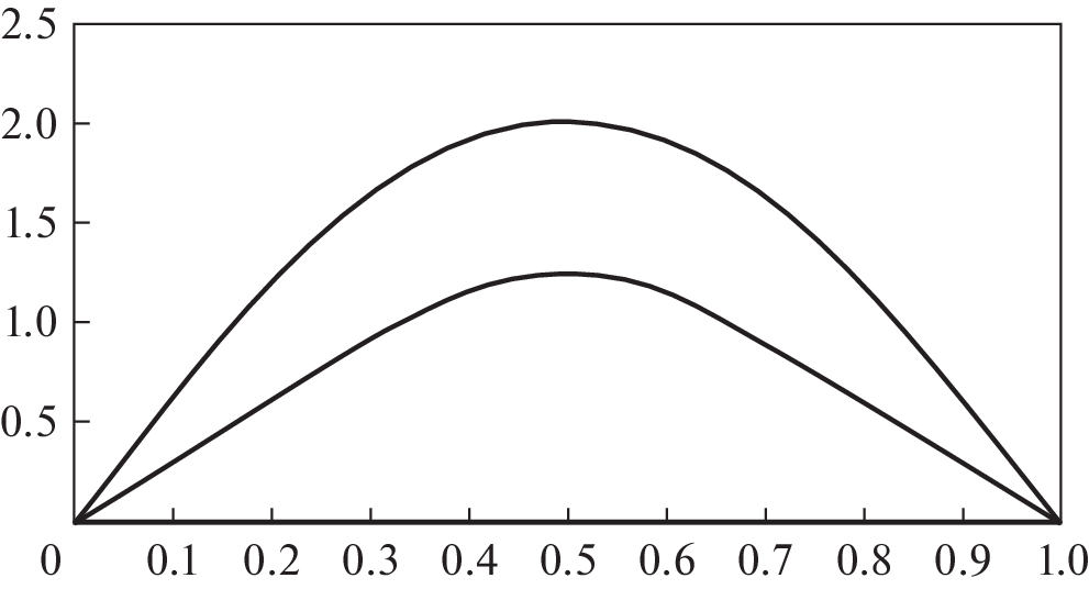
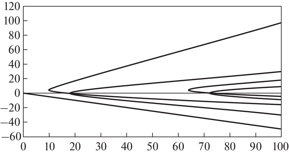
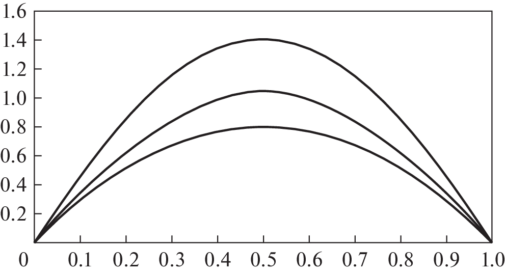
Рассматривается краевая задача для обыкновенного дифференциального уравнения второго порядка с параметром и разрывной правой частью. Устанавливаются теоремы о числе решений для исследуемой задачи. Полученные решения иллюстрируются графиками. Описывается процесс численного решения изучаемой краевой задачи. Библ. 13. Фиг. 9.
Об авторах
О. В. Басков
Санкт-Петербургский государственный университет
Email: d.potapov@spbu.ru
Россия, 199034, Санкт-Петербург, Университетская наб., 7/9
Д. К. Потапов
Санкт-Петербургский государственный университет
Автор, ответственный за переписку.
Email: d.potapov@spbu.ru
Россия, 199034, Санкт-Петербург, Университетская наб., 7/9
Список литературы
- Потапов Д.К. Задача Штурма–Лиувилля с разрывной нелинейностью // Дифференц. ур-ния. 2014. Т. 50. № 9. С. 1284–1286.
- Kamachkin A.M., Potapov D.K., Yevstafyeva V.V. Solution to second-order differential equations with discontinuous right-hand side // Electron. J. Differ. Equat. 2014. № 221. P. 1–6.
- Llibre J., Teixeira M.A. Periodic solutions of discontinuous second order differential systems // J. Singularities. 2014. V. 10. P. 183–190.
- Потапов Д.К. Существование решений, оценки дифференциального оператора и “разделяющее” множество в краевой задаче для дифференциального уравнения второго порядка с разрывной нелинейностью // Дифференц. ур-ния. 2015. Т. 51. № 7. С. 970–974.
- Самойленко А.М., Нижник И.Л. Дифференциальные уравнения с биустойчивой нелинейностью // Укр. матем. ж. 2015. Т. 67. № 4. С. 517–554.
- Bonanno G., D’Agui G., Winkert P. Sturm–Liouville equations involving discontinuous nonlinearities // Minimax Theory Appl. 2016. V. 1. № 1. P. 125–143.
- Kamachkin A.M., Potapov D.K., Yevstafyeva V.V. Non-existence of periodic solutions to non-autonomous second-order differential equation with discontinuous nonlinearity // Electron. J. Differ. Equat. 2016. № 04. P. 1–8.
- Kamachkin A.M., Potapov D.K., Yevstafyeva V.V. Existence of solutions for second-order differential equations with discontinuous right-hand side // Electron. J. Differ. Equat. 2016. № 124. P. 1–9.
- Bensid S., Diaz J.I. Stability results for discontinuous nonlinear elliptic and parabolic problems with a S-shaped bifurcation branch of stationary solutions // Disc. Contin. Dyn. Syst. Ser. B. 2017. V. 22. № 5. P. 1757–1778.
- da Silva C.E.L., da Silva P.R., Jacquemard A. Sliding solutions of second-order differential equations with discontinuous right-hand side // Math. Meth. Appl. Sci. 2017. V. 40. № 14. P. 5295–5306.
- Павленко В.Н., Постникова Е.Ю. Задача Штурма–Лиувилля для уравнения с разрывной нелинейностью // Челяб. физ.-матем. ж. 2019. Т. 4. Вып. 2. С. 142–154.
- da Silva C.E.L., Jacquemard A., Teixeira M.A. Periodic solutions of a class of non-autonomous discontinuous second-order differential equations // J. Dyn. Contr. Syst. 2020. V. 26. № 1. P. 17–44.
- Калиткин Н.Н. Численные методы. М.: Наука, 1978.
Дополнительные файлы











