On Model Two-Dimensional Pressureless Gas Flows: Variational Description and Numerical Algorithm Based on Adhesion Dynamics
- Авторлар: Klyushnev N.V.1, Rykov Y.G.1
-
Мекемелер:
- Federal Research Center Keldysh Institute of Applied Mathematics, Russian Academy of Sciences
- Шығарылым: Том 63, № 4 (2023)
- Беттер: 639-656
- Бөлім: Mathematical physics
- URL: https://bakhtiniada.ru/0044-4669/article/view/136168
- DOI: https://doi.org/10.31857/S0044466923040105
- EDN: https://elibrary.ru/IPHKRD
- ID: 136168
Дәйексөз келтіру
Толық мәтін
Аннотация
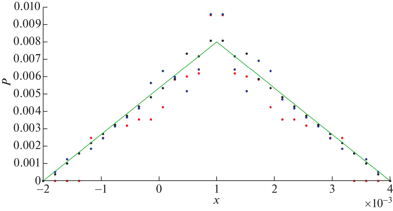
Weak solutions of the system of pressureless gas dynamics equations in two dimensions are studied. Theoretical issues are considered, namely, the general mathematical theory of conservation laws for the system is addressed. Emphasis is placed on an important distinctive feature of this system: the emergence of strong density singularities along manifolds of different dimensions. This property is characterized as the formation of a hierarchy of singularities. In earlier application-oriented works (e.g., by A.N. Krayko, et al., including more complicated cases of 3D two-phase flows), this property was studied at the physical level of rigor. In this paper, the formation of a hierarchy of singularities is examined mathematically, since, for example, the existence of a solution with a strong singularity at a point (in the 2D case) is rather difficult to prove rigorously. Accordingly, a special numerical algorithm is used to develop mathematical hypotheses concerning solution behavior. Approaches to the construction of a variational principle for weak solutions are considered theoretically. A numerical algorithm based on approximate adhesion dynamics in the multidimensional case is implemented. The algorithm is tested on several examples (2D Riemann problem) in terms of internal convergence and is compared with mathematical results, including those obtained by other authors.
Авторлар туралы
N. Klyushnev
Federal Research Center Keldysh Institute of Applied Mathematics, Russian Academy of Sciences
Email: n_klyushnev@mail.ru
125047, Moscow, Russia
Yu. Rykov
Federal Research Center Keldysh Institute of Applied Mathematics, Russian Academy of Sciences
Хат алмасуға жауапты Автор.
Email: n_klyushnev@mail.ru
125047, Moscow, Russia
Әдебиет тізімі
- Крайко А.Н. О поверхностях разрыва в среде, лишенной собственного давления // Приклад. матем. и мех. 1979. Т. 43. № 3. С. 500–510.
- Крайко А.Н., Сулайманова С.М. Двужидкостные течения смеси газа и твердых частиц с “пеленами”и “шнурами”, возникающими при обтекании непроницаемых поверхностей // ПММ. 1983. Т. 47. № 4. С. 619–630.
- Крайко А.Н. Математические модели для описания течений газа и инородных частиц и нестационарной фильтрации жидкости и газа в пористых средах // Вестник ЮУрГУ. Сер. Матем. моделирование и программирование. 2014. Т. 7. № 1. С. 34–48.
- Гурбатов С.Н., Саичев А.И., Шандарин С.Ф. Крупномасштабная структура Вселенной. Приближение Зельдовича и модель слипания // Успехи физ. наук. 2012. Т. 182. № 3. С. 233–261.
- Bouchut F. On zero-pressure gas dynamics // in: B. Perthame (Ed.), Advances in Kinetic Theory and Computing, Ser. Adv. Math. Appl. Sci. Singapore.: World Sci. 1994. V. 22. P. 171–190.
- И В., Рыков Ю.Г., Синай Я.Г. Вариационный принцип Лакса-Олейник для некоторых одномерных систем квазилинейных уравнений // Успехи матем. наук. 1995. Т. 50. № 1. С. 193–194.
- Grenier E. Existence globale pour la systeme des gaz sans pression // C.R. Acad. Sci. Ser. 1. Math. 1995. V. 321. № 2. P. 171–174.
- E W., Rykov Yu.G., Sinai Ya.G. Generalized variational principles, global weak solutions and behavior with random initial data for systems of conservation laws arising in adhesion particle dynamics // Comm. Math. Phys. 1996. V. 177 P. 349–380.
- Huang F., Wang Z. Well posedness for pressureless flow // Comm. Math. Phys. 2001. V. 222. № 1. P. 117–146.
- Li J. and Warnecke G. Generalized characteristics and the uniqueness of entropy solutions to zero-pressure gas dynamics // Adv. Differential Equations. 2003. V. 8. № 8. P. 961–1004.
- Hynd R. Sticky particle dynamics on the real line // Not. Am. Math. Soc. 2019. V. 66. № 2. P. 162–168.
- Hynd R. A trajectory map for the pressureless Euler equations // Transact. Am. Math. Soc. 2020. V. 373. № 10. P. 6777–6815.
- Li J., Zhang T., Yang S.L. The Two-Dimensional Riemann Problem in Gas Dynamics. London: Longman, 1998.
- Рыков Ю.Г. Особенности типа ударных волн в среде без давления, решения в смысле теории меры и в смысле Коломбо // Препринты ИПМ им. М.В. Келдыша. 1998. № 30. URL: https://library.keldysh.ru/preprint.asp?id_1998-30.
- Rykov Yu.G. On the nonhamiltonian character of shocks in 2-D pressureless gas // Boll. Unione Mat. Ital. Sez. B. Ser. 8. 2002. V. 5-B. P. 55–78.
- Colombeau J.F. Elementary introduction to new generalized functions. North-Holland Math. Studies. V. 113, 1985.
- Pang Y. The Riemann problem for the two-dimensional zero-pressure Euler equations // J. Math. Anal. Appl. 2019. V. 472. № 2. P. 2034–2074.
- Li J., Yang H. Delta-shock waves as limits of vanishing viscosity for multidimensional zero-pressure gas dynamics // Quart. Appl. Math. 2001. V. LIX. P. 315–342.
- Шелкович В.М. Сингулярные решения систем законов сохранения типа δ и δ'-ударных волн и процессы переноса и концентрации // Успехи матем. наук. 2008. Т. 63. Вып. 3. С. 73–146.
- Albeverio S., Rozanova O.S., Shelkovich V.M. Transport and concentration processes in the multidimensional zero-pressure gas dynamics model with energy conservation law // https://arxiv.org /abs/1101.5815.
- Аптекарев А.И., Рыков Ю.Г. Вариационный принцип для многомерных законов сохранения и среды без давления // Успехи матем. наук. 2019. Т. 74. Вып. 6. С. 159–160.
- Khanin K., Sobolevski A. Particle dynamics inside shocks in Hamilton-Jacobi equations // Phil. Trans. Roy. Soc. A. 2010. V. 368. P. 1579–1593.
- Khanin K., Sobolevski A. On Dynamics of Lagrangian Trajectories for Hamilton–Jacobi Equations // Arch. Ration. Mech. Anal. 2016. V. 219. Iss. 2. P. 861–885.
- Аптекарев А.И., Рыков Ю.Г. Детализация механизма образования особенностей в системе уравнений газовой динамики без давления // Докл. РАН. 2019. Т. 484. № 6. С. 655–658.
- Рыков Ю.Г. Двумерная газовая динамика без давления и вариационный принцип // Препринты ИПМ им. М.В. Келдыша. 2016. № 94. URL: https://library.keldysh.ru/preprint.asp?id 16-94.
- Chertock A., Kurganov A., Rykov Yu. A new sticky particle method for pressureless gas dynamics // SIAM J. N-umer. Anal. 2007. V. 45. №6. P. 2408–2441.
- Рыков Ю.Г. Решения с распадом вещества в системе уравнений газовой динамики без давления // М-атем. заметки. 2020. Т. 108. № 3. С. 477–480.
- Klyushnev N.V., Rykov Yu.G. Non-conventional and conventional solutions for one-dimensional pressureless gas // Lobachevskii J. Math. 2021. V. 42. № 11. P. 2615–2625.
- Bressan A., Nguyen T. Non-existence and non-uniqueness for multidimensional sticky particle systems // K-inetic and Relatet Model. 2014. V. 7 (2), P. 205–218.
- Bianchini S., Daneri S. On the sticky particle solutions to the multi-dimensional pressureless Euler equations // Preprint arXiv:2004.06557 (2020).
Қосымша файлдар










