Glutamate and GABA receptors in non-neural animals (Placozoa): Preadaptation to neural transmission
- Authors: Nikitin M.A.1, Borman S.I.2
-
Affiliations:
- Belozersky Institute of Physico-Chemical Biology, Lomonosov Moscow State University
- Koltzov Institute of Developmental Biology, RAS
- Issue: Vol 84, No 3 (2023)
- Pages: 163-176
- Section: Articles
- URL: https://bakhtiniada.ru/0044-4596/article/view/136440
- DOI: https://doi.org/10.31857/S0044459623030053
- EDN: https://elibrary.ru/ZFEFJW
- ID: 136440
Cite item
Full Text
Abstract
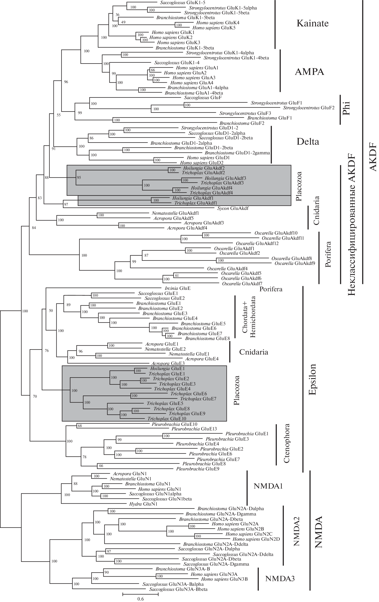
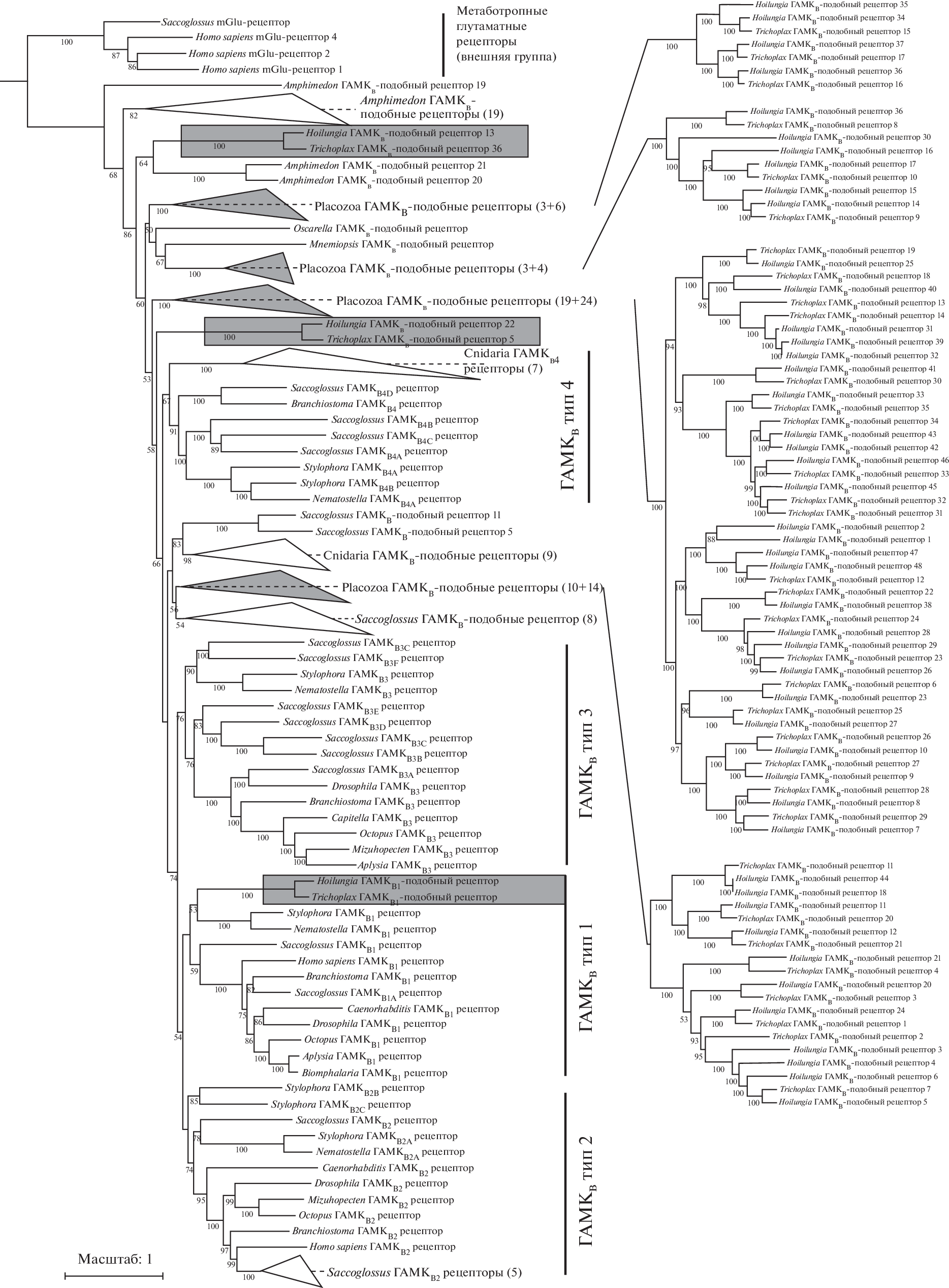
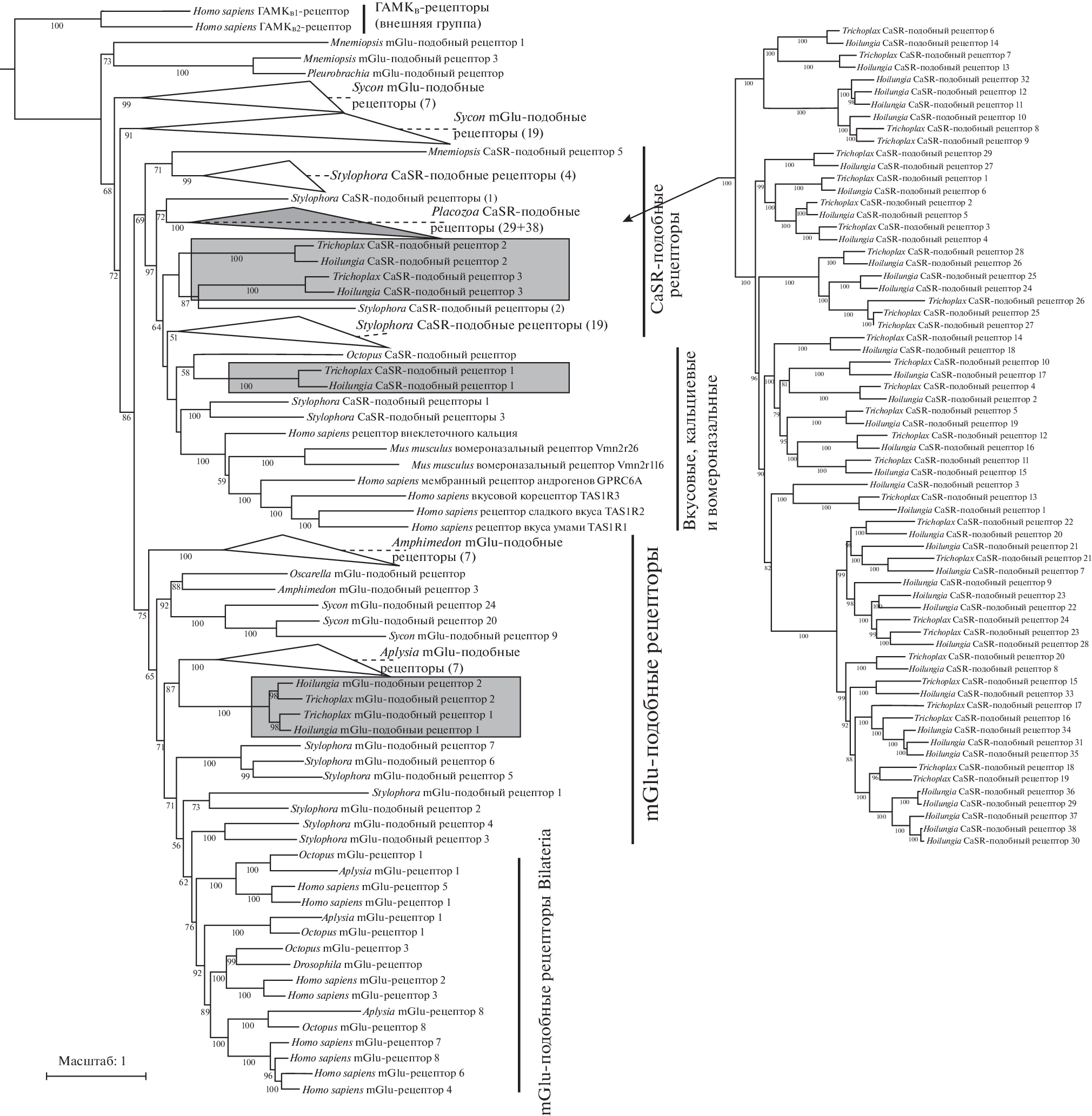
Origins of neural system is one of the major transitions in planetary evolution. Many details of these transitions are still unknown. In particular, high diversity of neurotransmitters lacks convincing explanation so far. We analyze homologues of neuronal glutamate and gamma-aminobutyric acid (GABA) receptors of Placozoa – animal phyla lacking neurons but displaying motility and complex behaviour. Phylogenetic analysis and comparison of amino acids in ligand-binding pockets show that glutamate and GABA-like receptors of Placozoa are surprisingly numerous, diverse and fast-evolving. All these traits are characteristic of odorant rather than neurotransmitter receptors of higher animals. We argue that chemoreception system was an important source of diverse receptors for emerging nervous system to recruit, and that amino acid neurotransmitters (glutamate, GABA, glycine) were relevant external stimuli for early animals before the emergence of nervous system.
About the authors
M. A. Nikitin
Belozersky Institute of Physico-Chemical Biology, Lomonosov Moscow State University
Author for correspondence.
Email: nikitin.fbb@gmail.com
Russia, 119992, Moscow, Leninskye gory, 1, bld. 40
S. I. Borman
Koltzov Institute of Developmental Biology, RAS
Email: nikitin.fbb@gmail.com
Russia, 119334, Moscow, Vavilov st., 26
References
- Алешин В.В., Петров Н.Б., 2002. Молекулярные свидетельства регресса в эволюции Metazoa // Журн. общ. биологии. Т. 63. № 3. С. 195–208.
- Бузников Г.А., 1987. Нейротрансмиттеры в эмбриогенезе. М.: Наука. 232 с.
- Закатаева Н.П., Кутукова Е.А., Гронский С.В., Трошин П.В., Лившиц В.А., Алёшин В.В., 2006. Экспорт метаболитов белками семейств DMT и RhtB и их возможная роль в межклеточной коммуникации // Микробиология. Т. 75. № 4. С. 509–520.
- Окштейн И.Л., 1987. К биологии Trichoplax sp. (Placozoa) // Зоол. журн. Т. 66. № 3. С. 325–338.
- Серавин Л.Н., 1987. Особенности ориентировки беспозвоночных в трехмерном пространстве // Зоол. журн. Т. 66. № 9. С. 1285–1292.
- Aagaard J., Yi X., Maccoss M., Swanson W., 2006. Rapidly evolving zona pellucida domain proteins are a major component of the vitelline envelope of abalone eggs // Proc. Natl. Acad. Sci. USA. V. 103. P. 17302–17307.
- Agnati L.F., Bjelke B., Fuxe K., 1995. Volume versus wiring transmission in the brain: A new theoretical frame for neuropsychopharmacology // Med. Res. Rev. V. 15. № 1. P. 33–45.
- Alberstein R., Grey R., Zimmet A., Simmons D.K., Mayer M.L., 2015. Glycine activated ion channel subunits encoded by ctenophore glutamate receptor genes // Proc. Natl. Acad. Sci. USA. V. 112. № 44. P. 6048–6057.
- Altschul S.F., Madden T.L., Schäffer A.A., Zhang J., Zhang Z. et al., 1997. Gapped BLAST and PSI-BLAST: A new generation of protein database search programs // Nucleic Acids Res. V. 25. № 17. P. 3389–3402.
- Anderson P.A.V., Trapido-Rosenthal H.G., 2009. Physiological and chemical analysis of neurotransmitter candidates at a fast excitatory synapse in the jellyfish Cyanea capillata (Cnidaria, Scyphozoa) // Invert. Neurosci. V. 9. № 3. P. 167–173.
- Anjard C., 2006. GABA induces terminal differentiation of Dictyostelium through a GABAB receptor // Development. V. 133. № 11. P. 2253–2261.
- Armstrong N., Gouaux E., 2000. Mechanisms for activation and antagonism of an AMPA-sensitive glutamate receptor: Crystal structures of the GluR2 ligand binding core // Neuron. V. 28. № 1. P. 165–181.
- Bansal P., Wang S., Liu S., Xiang Y.-Y., Lu W.-Y., Wang Q., 2011. GABA Coordinates with insulin in regulating secretory function in pancreatic INS-1 β-cells // PLoS One. V. 6. № 10. Art. e26225. https://doi.org/10.1371/journal.pone.0026225
- Bortoli S., de, Teardo E., Szabò I., Morosinotto T., Alboresi A., 2016. Evolutionary insight into the ionotropic glutamate receptor superfamily of photosynthetic organisms // Biophys. Chem. V. 218. P. 14–26.
- Bucci G., Ramoino P., Diaspro A., Usai C., 2005. A role for GABAA receptors in the modulation of Paramecium swimming behavior // Neurosci. Lett. V. 386. № 3. P. 179–183.
- Chen G.Q., Cui C., Mayer M.L., Gouaux E., 1999. Functional characterization of a potassium-selective prokaryotic glutamate receptor // Nature. V. 402. № 6763. P. 817–821.
- Chevrot R., Rosen R., Haudecoeur E., Cirou A., Shelp B.J. et al., 2006. GABA controls the level of quorum-sensing signal in Agrobacterium tumefaciens // Proc. Natl. Acad. Sci. USA. V. 103. № 19. P. 7460–7464.
- Delmonte Corrado M.U., Ognibene M., Trielli F., Politi H., Passalacqua M., Falugi C., 2002. Detection of molecules related to the GABAergic system in a single-cell eukaryote, Paramecium primaurelia // Neurosci. Lett. V. 329. № 1. P. 65–68.
- Dubos C., Huggins D., Grant G.H., Knight M.R., Campbell M.M., 2003. A role for glycine in the gating of plant NMDA-like receptors // Plant J. V. 35. № 6. P. 800–810.
- Eitel M., Francis W.R., Varoqueaux F., Daraspe J., Osigus H.-J. et al., 2018. Comparative genomics and the nature of placozoan species // PLoS Biol. V. 16. № 7. Art. e2005359. https://doi.org/10.1371/journal.pbio.2005359
- Feng J.-M., Xiong J., Zhang J.-Y., Yang Y.-L., Yao B. et al., 2014. New phylogenomic and comparative analyses provide corroborating evidence that Myxozoa is Cnidaria // Mol. Phylogenet. Evol. V. 81. P. 10–18.
- Ferrier D.E.K., 2016. The origin of the Hox/ParaHox genes, the Ghost Locus hypothesis and the complexity of the first animal // Brief. Funct. Genomics. V. 15. № 5. P. 333–341.
- Feuda R., Dohrmann M., Pett W., Philippe H., Rota-Stabelli O. et al., 2017. Improved modeling of compositional heterogeneity supports sponges as sister to all other animals // Curr. Biol. V. 27. № 24. P. 3864–3870.e4.
- Fortunato A., Aktipis A., 2019. Social feeding behavior of Trichoplax adhaerens // Front. Ecol. Evol. V. 7. Art. 19. https://doi.org/10.3389/fevo.2019.00019
- Furukawa H., Singh S.K., Mancusso R., Gouaux E., 2005. Subunit arrangement and function in NMDA receptors // Nature. V. 438. № 7065. P. 185–192.
- Heyland A., Moroz L.L., 2005. Cross-kingdom hormonal signaling: an insight from thyroid hormone functions in marine larvae // J. Exp. Biol. V. 208. № 23. P. 4355–4361.
- Heyland A., Hodin J., Reitzel A.M., 2005. Hormone signaling in evolution and development: A non-model system approach // Bioessays. V. 27. № 1. P. 64–75.
- Hoang D.T., Chernomor O., Haeseler A., von, Minh B.Q., Vinh L.S., 2018. UFBoot2: Improving the ultrafast bootstrap approximation // Mol. Biol. Evol. V. 35. № 2. P. 518–522.
- Katoh K., Standley D.M., 2013. MAFFT multiple sequence alignment software version 7: Improvements in performance and usability // Mol. Biol. Evol. V. 30. № 4. P. 772–780.
- Kinnersley A.M., Lin F., 2000. Receptor modifiers indicate that 4-aminobutyric acid (GABA) is a potential modulator of ion transport in plants // Plant Growth Regulation. V. 32. № 1. P. 65–76.
- Konorov E.A., Nikitin M.A., Mikhailov K.V., Lysenkov S.N., Belenky M. et al., 2017. Genomic exaptation enables Lasius niger adaptation to urban environments // BMC Evol. Biol. V. 17. Art. 39. https://doi.org/10.1186/s12862-016-0867-x
- Layden M.J., 2019. Origin and evolution of nervous systems // Old Questions and Young Approaches to Animal Evolution Fascinating Life Sciences / Eds Martín-Durán J.M., Vellutini B.C. Cham: Springer International Publishing. P. 151–171.
- Levy S., Brekhman V., Bakhman A., Malik A., Sebé-Pedrós A. et al., 2021. Ectopic activation of GABA B receptors inhibits neurogenesis and metamorphosis in the cnidarian Nematostella vectensis // Nat. Ecol. Evol. V. 5. № 1. P. 111–121.
- Mayer M.L., 2021. Structural biology of kainate receptors // Neuropharmacology. V. 190. Art. 108511. https://doi.org/10.1016/j.neuropharm.2021.108511
- Mayorova T.D., Smith C.L., Hammar K., Winters C.A., Pivo-varova N.B. et al., 2018. Cells containing aragonite crystals mediate responses to gravity in Trichoplax adhaerens (Placozoa), an animal lacking neurons and synapses // PLoS One. V. 13. № 1. Art. e0190905. https://doi.org/10.1371/journal.pone.0190905
- Moroz L.L., Kocot K.M., Citarella M.R., Dosung S., Norekian T.P. et al., 2014. The ctenophore genome and the evolutionary origins of neural systems // Nature. V. 510. P. 110–114.
- Moroz L.L., Nikitin M.A., Poličar P.G., Kohn A.B., Romanova D.Y., 2021a. Evolution of glutamatergic signaling and synapses // Neuropharmacology. V. 199. Art. 108740. https://doi.org/10.1016/j.neuropharm.2021.108740
- Moroz L.L., Romanova D.Y., Kohn A.B., 2021b. Neural versus alternative integrative systems: molecular insights into origins of neurotransmitters // Phil. Trans. R. Soc. Lond. B. Biol. Sci. V. 376. № 1821. Art. 20190762. https://doi.org/10.1098/rstb.2019.0762
- Moroz L.L., Romanova D.Y., Nikitin M.A., Sohn D., Kohn A.B. et al., 2020a. The diversification and lineage-specific expansion of nitric oxide signaling in Placozoa: Insights in the evolution of gaseous transmission // Sci. Rep. V. 10. № 1. Art. 13020. https://doi.org/10.1038/s41598-020-69851-w
- Moroz L.L., Sohn D., Romanova D.Y., Kohn A.B., 2020b. Microchemical identification of enantiomers in early-branching animals: Lineage-specific diversification in the usage of D-glutamate and D-aspartate // Biochem. Biophys. Res. Commun. V. 527. № 4. P. 947–952.
- Naur P., Hansen K.B., Kristensen A.S., Dravid S.M., Pickering D.S. et al., 2007. Ionotropic glutamate-like receptor δ2 binds d-serine and glycine // Proc. Natl. Acad. Sci. USA. V. 104. № 35. P. 14116–14121.
- Nguyen L.-T., Schmidt H.A., Haeseler A., von, Minh B.Q., 2015. IQ-TREE: A fast and effective stochastic algorithm for estimating maximum-likelihood phylogenies // Mol. Biol. Evol. V. 32. № 1. P. 268–274.
- Nielsen C., 2019. Early animal evolution: A morphologist’s view // R. Soc. Open Sci. V. 6. № 7. Art. 190638. https://doi.org/10.1098/rsos.190638
- Niimura Y., Matsui A., Touhara K., 2014. Extreme expansion of the olfactory receptor gene repertoire in African elephants and evolutionary dynamics of orthologous gene groups in 13 placental mammals // Genome Res. V. 24. № 9. P. 1485–1496.
- Niswender C.M., Conn P.J., 2010. Metabotropic glutamate receptors: Physiology, pharmacology, and disease // Annu. Rev. Pharmacol. Toxicol. V. 50. P. 295–322.
- Nozawa M., Nei M., 2007. Evolutionary dynamics of olfactory receptor genes in Drosophila species // Proc. Natl. Acad. Sci. USA. V. 104. № 17. P. 7122–7127.
- Podvyaznaya I.M., Galaktionov K.V., 2012. Morpho-functional specialization of the branching sporocyst of Prosorhynchoides borealis Bartoli, Gibson & Bray, 2006 (Digenea, Bucephalidae) // J. Helminthol. V. 86. № 2. P. 173–184.
- Preston R.R., Usherwood P.N.R., 1988. L-Glutamate-induced membrane hyperpolarization and behavioural responses in Paramecium tetraurelia // J. Comp. Physiol. V. 164. № 1. P. 75–82.
- Quillin S.J., Tran P., Prindle A., 2021. Potential roles for gamma-aminobutyric acid signaling in bacterial communities // Bioelectricity. V. 3. № 2. P. 120–125.
- Ramoino P., Candiani S., Pittaluga A.M., Usai C., Gallus L., et al., 2014. Pharmacological characterization of NMDA-like receptors in the single-celled organism Paramecium primaurelia // J. Exp. Biol. V. 217. № 3. P. 463–471.
- Ramoino P., Fronte P., Beltrame F., Diaspro A., Fato M. et al., 2003. Swimming behavior regulation by GABAB receptors in Paramecium // Exp. Cell Res. V. 291. № 2. P. 398–405.
- Ramoino P., Milanese M., Candiani S., Diaspro A., Fato M. et al., 2010. γ-Amino butyric acid (GABA) release in the ciliated protozoon Paramecium occurs by neuronal-like exocytosis // J. Exp. Biol. V. 213. № 8. P. 1251–1258.
- Ramos-Vicente D., Grant S.G.N., Bayés À., 2021. Metazoan evolution and diversity of glutamate receptors and their auxiliary subunits // Neuropharmacology. V. 195. Art. 108640. https://doi.org/10.1016/j.neuropharm.2021.108640
- Ramos-Vicente D., Ji J., Gratacòs-Batlle E., Gou G., Reig-Viader R. et al., 2018. Metazoan evolution of glutamate receptors reveals unreported phylogenetic groups and divergent lineage-specific events // eLife. V. 7. Art. e35774. https://doi.org/10.7554/eLife.35774
- Romanova D.Y., Heyland A., Sohn D., Kohn A.B., Fasshauer D. et al., 2020. Glycine as a signaling molecule and chemoattractant in Trichoplax (Placozoa): Insights into the early evolution of neurotransmitters // NeuroReport. V. 31. № 6. P. 490–497.
- Ronquist F., Teslenko M., Mark P., van der, Ayres D.L., Darling A. et al., 2012. MrBayes 3.2: Efficient Bayesian phylogenetic inference and model choice across a large model space // Syst. Biol. V. 61. № 3. P. 539–542.
- Ryan J.F., Pang K., Schnitzler C.E., Nguyen A.-D., Moreland R.T. et al., 2013. The genome of the Ctenophore Mnemiopsis leidyi and its implications for cell type evolution // Science. V. 342. № 6164. Art. 1242592. https://doi.org/10.1126/science.1242592
- Sakharov D.A., 1974. Evolutionary aspects of transmitter heterogeneity // Neurovegetative Transmission Mechanisms / Eds Csillik B., Kappers J.A. Vienna: Springer. P. 43–59.
- Senatore A., Reese T.S., Smith C.L., 2017. Neuropeptidergic integration of behavior in Trichoplax adhaerens, an animal without synapses // J. Exp. Biol. V. 220. № 18. P. 3381–3390.
- Simion P., Philippe H., Baurain D., Jager M., Richter D.J., et al., 2017. A large and consistent phylogenomic dataset supports sponges as the sister group to all other animals // Curr. Biol. V. 27. № 7. P. 958–967.
- Slyusarev G.S., Nesterenko M.A., Starunov V.V., 2019. The structure of the muscular and nervous systems of the male Intoshia linei (Orthonectida) // Acta Zool. V. 100. № 4. P. 451–458.
- Smith C.L., Pivovarova N., Reese T.S., 2015. Coordinated feeding behavior in Trichoplax, an animal without synapses // PLoS One. V. 10. № 9. Art. e0136098. https://doi.org/10.1371/journal.pone.0136098
- Smith C.L., Varoqueaux F., Kittelmann M., Azzam R.N., Cooper B. et al., 2014. Novel cell types, neurosecretory cells, and body plan of the early-diverging metazoan Trichoplax adhaerens // Curr. Biol. V. 24. № 14. P. 1565–1572.
- Špirková A., Kovaříková V., Šefčíková Z., Pisko J., Kšiňanová M. et al., 2022. Glutamate can act as a signaling molecule in mouse preimplantation embryos // Biol. Reprod. V. 107. № 4. P. 916–927.
- Srivastava M., Begovic E., Chapman J., Putnam N.H., Hellsten U. et al., 2008. The Trichoplax genome and the nature of placozoans // Nature. V. 454. № 7207. P. 955–960.
- Syed T., Schierwater B., 2002. Trichoplax adhaerens: Discovered as a missing link, forgotten as a hydrozoan, re-discovered as a key to metazoan evolution // Vie Milieu. V. 52. P. 177–187.
- Szathmáry E., Smith J.M., 1995. The major evolutionary transitions // Nature. V. 374. № 6519. P. 227–232.
- Terunuma M., 2018. Diversity of structure and function of GABAB receptors: A complexity of GABAB-mediated signaling // Proc. Jpn. Acad. Ser. B. Phys. Biol. Sci. V. 94. № 10. P. 390–411.
- Tiedje K.E., Stevens K., Barnes S., Weaver D.F., 2010. Beta-alanine as a small molecule neurotransmitter // Neurochem. Int. V. 57. № 3. P. 177–188.
- Tikhonenkov D.V., Mikhailov K.V., Hehenberger E., Karpov S.A., Prokina K.I. et al., 2020. New lineage of microbial predators adds complexity to reconstructing the evolutionary origin of animals // Curr. Biol. V. 30. № 22. P. 4500–4509.
- Ueda T., Koya S., Maruyama Y.K., 1999. Dynamic patterns in the locomotion and feeding behaviors by the placozoan Trichoplax adhaerence // Biosystems. V. 54. № 1. P. 65–70.
- Varoqueaux F., Williams E.A., Grandemange S., Truscello L., Kamm K. et al., 2018. High cell diversity and complex peptidergic signaling underlie placozoan behavior // Curr. Biol. V. 28. № 21. P. 3495–3501.e2.
- Vicens A., Borziak K., Karr T.L., Roldan E.R.S., Dorus S., 2017. Comparative sperm proteomics in mouse species with divergent mating systems // Mol. Biol. Evol. V. 34. № 6. P. 1403–1416.
- Wu J.-Y., Prentice H., 2010. Role of taurine in the central nervous system // J. Biomed. Sci. V. 17. Suppl 1. https://doi.org/10.1186/1423-0127-17-S1-S1
- Yao Y., Harrison C.B., Freddolino P.L., Schulten K., Mayer M.L., 2008. Molecular mechanism of ligand recognition by NR3 subtype glutamate receptors // EMBO J. V. 27. № 15. P. 2158–2170.
- Zverkov O.A., Mikhailov K.V., Isaev S.V., Rusin L.Y., Popova O.V. et al., 2019. Dicyemida and Orthonectida: Two stories of body plan simplification // Front. Genet. V. 10. Art. 443. https://doi.org/10.3389/fgene.2019.00443
Supplementary files






