Microstructural Evolution of Silver Nanowires upon Their Polyol Formation
- Authors: Simonenko N.P.1, Simonenko T.L.1, Gorobtsov P.Y.1, Arsenov P.V.2, Volkov I.A.2, Simonenko E.P.1
-
Affiliations:
- Kurnakov Institute of General and Inorganic Chemistry of the Russian Academy of Sciences
- Moscow Institute of Physics and Technology (National Research University)
- Issue: Vol 69, No 8 (2024)
- Pages: 1201-1210
- Section: НЕОРГАНИЧЕСКИЕ МАТЕРИАЛЫ И НАНОМАТЕРИАЛЫ
- URL: https://bakhtiniada.ru/0044-457X/article/view/274341
- DOI: https://doi.org/10.31857/S0044457X24080122
- EDN: https://elibrary.ru/XJJMWN
- ID: 274341
Cite item
Full Text
Abstract
The microstructure evolution of silver nanowires during their formation by the polyol method at 170°C has been studied. UV-Vis spectrophotometry shows significant changes in the shape of the absorption band associated with the surface plasmon resonance of the resulting silver nanostructures. The X-ray diffraction analysis data indicate that all the obtained nanostructures have face-centered cubic lattice of silver. The effect of heat treatment duration on the I(111)/I(200) ratio was studied. The use of scanning electron microscopy revealed the influence of synthesis conditions on the microstructural features of the particles formed. In particular, after 45 min from the beginning of polyol synthesis a material characterized by an increased concentration of longer nanowires (up to 25 μm in length) is formed, and in individual cases one-dimensional structures up to 70 μm in length are found. The nanowires obtained are characterized by a remarkably low value of diameter (35–40 nm). The time when the process of silver nanowires destruction is intensified and the concentration of micro-rods and zero-dimensional particles increases has also been determined. It is assumed that individual nanowires in the course of heat treatment of the reaction system are connected by side faces, which leads to their recrystallization leading to the appearance of one-dimensional structures with a larger diameter and their subsequent degradation due to emerging defects.
Full Text
ВВЕДЕНИЕ
В настоящее время одномерные наноструктуры (нанопроволоки, наностержни, нанотрубки) на основе металлов (Cu, Ni, Ag, Au) благодаря высокой тепло- и электропроводности, прозрачности в видимом диапазоне и механической гибкости вызывают значительный интерес как компоненты прозрачных электродов в области современной микроэлектроники, в том числе при разработке носимых устройств [1, 2]. Среди указанных металлов серебряные нанопроволоки (Ag-НП) благодаря сочетанию низкого поверхностного сопротивления (как известно, металлическое серебро обладает наименьшим сопротивлением среди известных металлов (1.6 × 10−6 Ω см [3])), химической стабильности, каталитической активности и биосовместимости являются наиболее востребованными для таких приложений, как альтернативная энергетика (топливные элементы [4], суперконденсаторы [5], литий-ионные аккумуляторы [6], солнечные элементы [7]), катализ (эпоксидирование органических соединений [8], электрокатализ [9, 10]), электрохимические [11]и оптоэлектронные [12] биосенсоры, оптика (электрохромные устройства [13], оптические зонды [14], SERS-активные подложки [15], органические светодиоды [16]), электропроводящие клеи [17] и технологии наносварки [18]. Классическое понятие нанопроволок подразумевает наличие аспектного отношения (отношение длины к диаметру) у рассматриваемых одномерных структур выше 10, тогда как величины ниже этого значения характерны для наностержней. На сегодняшний день в литературе сообщается о получении серебряных нанопроволок со средним диаметром 10–200 нм, длина которых, как правило, находится в интервале 5–100 мкм [19]. Отмечается, что повышение аспектного отношения формируемых Ag-НП позволяет облегчить процессы переноса заряда, снизить электрическое сопротивление, повысить прозрачность и способствовать улучшению гибкости формируемых металлических сеток на их основе, т.е. это основные требования, предъявляемые к подобным проводящим наноструктурам [20, 21]. Кроме того, в ряде работ дополнительно подчеркивается важность получения тонких нанопроволок (диаметром <50 нм), что способствует увеличению размеров ячеек в образуемой нанопроволоками металлической сетке, обеспечивая повышение светопропускания и снижение уровня мутности образующихся пленок при сохранении их высокой электропроводности [20, 22, 23]. Формирование Ag-НП с высоким аспектным отношением и малым диаметром требует развития имеющихся синтетических подходов, а также подробного изучения влияния условий синтеза на микроструктуру, механизм и кинетику роста получаемых одномерных наноструктур. Одним из наиболее удобных и востребованных подходов к синтезу серебряных нанопроволок является полиольный метод [24]. Среди преимуществ данного подхода можно выделить отсутствие потребности в использовании темплатов и сложного технологического оборудования, небольшое количество синтетических этапов, возможность достижения высокого практического выхода целевого продукта за относительно короткое время (как правило, менее 1 ч) [25]. Одной из важнейших особенностей полиольного метода является также возможность тонкой настройки процесса самосборки одномерных наноструктур (зародышеобразование и кристаллографическая ориентация первичных частиц, скорость роста, длина и диаметр проволок, соотношение между нульмерными частицами, нанопроволоками и наностержнями в составе получаемого продукта) за счет контроля условий синтеза [20, 26]. Так, в общем случае полиольный синтез Ag-НП представляет собой процесс восстановления катионов серебра в ходе термообработки раствора соответствующей соли (AgNO3) в среде многоатомного спирта (как правило, этиленгликоля). Дополнительное введение полимера (чаще всего поливинилпирролидона) в систему позволяет бороться с агрегацией серебряных наночастиц и управлять процессами структурообразования формирующихся протяженных наноструктур [27, 28]. На ранних этапах развития данного метода использовали Pt-наночастицы (образующиеся при восстановлении катионов платины в среде этиленгликоля), игравшие роль затравок для дальнейшей кристаллизации серебряных проволок, однако высокая стоимость соединений платины сдерживала развитие указанного подхода [29, 30]. В последние годы полиольный метод является одним из наиболее перспективных и активно развивающихся подходов к получению серебряных нанопроволок, при этом в стремлении создать оптимальный синтетический маршрут формирования Ag-НП c высоким аспектным отношением специалисты рассматривают следующие факторы, оказывающие наибольшее влияние на процесс их роста: температуру и длительность процесса синтеза [27, 31, 32], концентрацию, соотношение и скорость добавления реагентов [33–39], молекулярную массу поливинилпирролидона [40], тип многоатомного спирта [41, 42], скорость перемешивания [25, 43], введение дополнительных реагентов, способствующих зародыше- и структурообразованию (NaCl, NaI, FeCl3, KBr, NiCl2, CuCl, CuCl2, CrCl3 [23, 44, 45]), а также интенсификацию процесса восстановления серебра (C₆H₈O₆ [46], D-глюкоза [47], цитрат натрия [48], полиэтиленгликоль [49]). Несмотря на значительное количество работ, посвященных формированию Ag-НП полиольным методом, на сегодняшний день отсутствует единая теория, описывающая механизм роста и микроструктурной трансформации нанопроволок в ходе синтеза, что свидетельствует об актуальности дополнительного изучения данного аспекта. Таким образом, цель настоящей работы – изучение влияния условий термообработки реакционной системы на микроструктурную эволюцию серебряных нанопроволок в процессе их получения полиольным методом.
ЭКСПЕРИМЕНТАЛЬНАЯ ЧАСТЬ
Синтез серебряных нанопроволок проводили полиольным методом. На первом этапе готовили следующие растворы: 0.090 г поливинилпирролидона в 11 мл этиленгликоля, 0.045 г нитрата серебра в 1.5 мл этиленгликоля, раствор хлорида железа в этиленгликоле с концентрацией катионов железа 3 × 10–3 моль/л. Раствор поливинилпирролидона при перемешивании (интенсивность перемешивания составляла 80 RPM) нагревали на масляной бане до 170°С и добавляли к нему 0.625 мл раствора хлорида железа в качестве источника хлорид-анионов. Затем к реакционной системе добавляли раствор нитрата серебра, в результате происходил процесс формирования первичных наночастиц серебра, а раствор приобретал желтый оттенок. Далее продолжали термообработку системы в течение 90 мин до изменения ее окраски на серо-зеленую.
В процессе проведения полиольного синтеза каждые 15 мин от реакционной системы отбирали пробы объемом 0.5 мл, после чего с помощью центрифугирования отделяли твердую фазу от маточного раствора. После удаления маточного раствора осадок диспергировали в этиловом спирте для его очистки от поливинилпирролидона с последующим отделением серебряных наноструктур. Для гомогенизации осадка в этиловом спирте систему подвергали обработке с помощью вортекса. Процедуру очистки металлических частиц повторяли трижды.
Для оценки оптических характеристик формируемых серебряных наноструктур использовали УФ-Вид-спектрофотометр СФ-56 (ОКБ “Спектр”), регистрируя спектры поглощения разбавленных в 50 раз дистиллированной водой проб, отбираемых через каждые 15 мин проведения термообработки реакционной системы. Спектры записывали в интервале длин волн 300–700 нм с разрешением 1 нм с использованием кварцевой кюветы толщиной 10 мм.
Исследование кристаллической структуры пленок на основе полученных серебряных наноструктур проводили методом рентгенофазового анализа (РФА) в диапазоне углов 2θ 20°–80° на дифрактометре Bruker D8 Advance с CuKα-излучением (λ = = 1.5418 Å, Ni-фильтр, E = 40 кэВ, I = 40 мА) и разрешением 0.02°, время накопления сигнала в точке 0.3 с.
Особенности микроструктуры полученных в различных условиях серебряных наноструктур были изучены с помощью растровой (РЭМ; двулучевой сканирующий электронно-ионный микроскоп FIB-SEM Tescan Amber, ускоряющее напряжение 2 кВ) и просвечивающей (ПЭМ; Jeol Jem-1011 с цифровой фотокамерой Orius Sc1000w) электронной микроскопии.
Атомно-силовую микроскопию (АСМ) полученных серебряных наноструктур, нанесенных на подложку капельным методом, осуществляли с помощью микроскопа Solver-Pro (NT-MDT, Зеленоград, Россия). Все измерения проводили на воздухе в полуконтактном режиме с использованием зонда серии ETALON HA_HR с радиусом скругления острия <35 нм и резонансной частотой 210 кГц.
РЕЗУЛЬТАТЫ И ОБСУЖДЕНИЕ
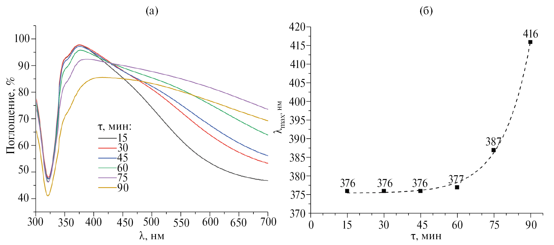
Как известно, микроструктурные характеристики серебряных наночастиц в значительной степени влияют на их оптические свойства, связанные с поверхностным плазмонным резонансом (ППР). В связи с этим УФ-Вид-спектрофотометрия является очень эффективным методом контроля процесса формирования и микроструктурной трансформации серебряных нанопроволок. Так, спектры поглощения разбавленных проб реакционной системы, отбираемых в процессе полиольного синтеза, отражают существенные изменения формы характерной полосы поглощения при увеличении времени термообработки (рис. 1а). При этом через 15 мин после начала термообработки для системы наблюдается полоса поглощения с максимумом при 376 нм и плечом около 353 нм, которые являются характеристичными для серебряных нанопроволок и относятся к поперечным модам ППР соответствующих одномерных структур с пентагональным поперечным сечением. Положение максимума основной полосы поглощения (376 нм) свидетельствует о сдвиге в коротковолновую область спектра по сравнению с традиционно получаемыми серебряными нанопроволоками диаметром 50–90 нм, что, вероятно, связано с образованием в нашем случае гораздо более тонких структур (до 50 нм) [50], которые являются предпочтительными при формировании прозрачных токопроводящих пленок на их основе. Полученные спектральные данные свидетельствуют о том, что с увеличением длительности процесса термообработки реакционной системы постепенно растет поглощение в более длинноволновой области спектра, что, по-видимому, связано с появлением более мелких нульмерных частиц, образующихся в результате разрушения серебряных нанопроволок. При этом положение максимума основной полосы поглощения практически не изменяется на протяжении 60 мин термообработки, что говорит о сохранении диаметра Ag-НП <50 нм (рис. 1б). Тем не менее дальнейшее увеличение длительности термообработки при 170°С приводит к существенному смещению максимума полосы поглощения в длинноволновую область спектра (вплоть до 416 нм через 90 мин), связанному с одновременным увеличением диаметра одномерных наноструктур (≥100 нм) и концентрации нульмерных образований. Таким образом, результаты спектральных измерений свидетельствуют о существенных микроструктурных изменениях, происходящих в выбранных условиях в серебряных наноструктурах.
Рис. 1. УФ-Вид-спектры поглощения реакционной системы после ее термообработки в течение различного времени (а) и зависимость положения максимума полосы поглощения от длительности процесса (б)
Полученные при различной длительности термообработки серебряные наноструктуры использовали для получения соответствующих пленок на поверхности стеклянных подложек капельным методом, а сформированные таким образом пленки – для изучения кристаллической структуры материалов. Как видно из рентгенограмм (рис. 2а), для всех наноструктур присутствуют только два рефлекса (хотя в большинстве случаев в литературе имеет место более широкий набор сигналов, что говорит о специфике кристаллической структуры образующихся в нашем случае материалов), которые относятся к кристаллографическим плоскостям (111) и (200) гранецентрированной кубической решетки серебра (пр. гр. Fmm, JCPDS #99-0094). Следует отметить, что увеличение длительности процесса термообработки реакционной системы приводит к постепенному повышению интенсивности рентгенограмм. Как известно, отношение интенсивностей рефлексов (111) и (200) зачастую используют для оценки преимущественного направления роста серебряных структур. При этом для частиц, сформированных через 15 мин после начала термообработки, отношение I(111)/I(200) = 1.85, что заметно ниже теоретического значения (2.5), это связано с увеличенной интенсивностью рефлекса (200) и не свойственно для одномерных серебряных наноструктур. Дальнейшее увеличение длительности термообработки приводит к экспоненциальному росту указанного отношения (рис. 2б), что может свидетельствовать о нарастающем проявлении преимущественного роста серебряных наноструктур вдоль кристаллографической плоскости (111) и формировании более длинных нанопроволок. Тем не менее данное заключение в некоторой степени противоречит результатам спектральных измерений, которые свидетельствуют о частичном разрушении одномерных наноструктур при увеличении времени термообработки реакционной системы. Результаты рентгенофазового анализа также позволили установить, что для серебряных наноструктур, сформированных при наибольшей длительности процесса полиольного синтеза (90 мин), наблюдается небольшая примесь Ag2O. Таким образом, можно предположить, что увеличение длительности термообработки может приводить к появлению риска частичного окисления образующихся серебряных наночастиц.
Рис. 2. Рентгенограммы пленок на основе серебряных наноструктур, сформированных при различном времени полиольного синтеза (маркером * обозначен рефлекс, характерный для Ag2O) (а), и зависимость отношения интенсивностей рефлексов (111) и (200) от длительности процесса (б)
Микроструктура полученных в различных условиях серебряных наноструктур была изучена с помощью растровой электронной микроскопии (рис. 3). Так, результаты для образца, полученного в течение 15 мин (рис. 3а), хорошо согласуются со спектральными данными: в качестве основного материала наблюдается формирование серебряных нанопроволок длиной 7–10 мкм традиционной дугообразной формы. Для данного образца наблюдается также небольшое количество более мелких нульмерных частиц и (в единичных случаях) наличие микростержней 1–2 мкм с увеличенным по сравнению с Ag-НП диаметром. При увеличении длительности процесса синтеза до 30 мин микроструктурные характеристики основной фракции в целом сохраняются, но появляется небольшое количество более длинных серебряных нанопроволок (длиной до 25 мкм). При этом повышается концентрация нульмерных частиц и появляются в большем количестве микростержни. Через 45 мин с момента начала полиольного синтеза образуется материал, характеризующийся повышенной концентрацией более длинных нанопроволок (длиной до 25 мкм). Кроме того, в единичных случаях встречаются Ag-НП длиной до 70 мкм (рис. 3в). Установлено также, что с увеличением длины серебряных нанопроволок, как правило, растет и их диаметр. Для образца, полученного в течение 60 мин, уже реже встречаются длинные нанопроволоки и наблюдается тенденция к уменьшению длины одномерных структур для основной фракции (до 6–8 мкм), сопровождаемая ростом концентрации микростержней и нульмерных частиц (рис. 3г). Таким образом, через 60 мин с момента инициирования процесса синтеза при выбранной температуре (170°С) интенсифицируется процесс разрушения серебряных нанопроволок. Дальнейшая термообработка (75 мин) приводит к более заметному повышению концентрации микростержней и нульмерных частиц, а также к снижению содержания в составе материала нанопроволок (рис. 3д). Для образца, полученного при наибольшей длительности процесса (90 мин), основными фракциями являются микростержни длиной 1–3 мкм и нульмерные частицы, нанопроволоки присутствуют в качестве примеси, и их длина сокращается до 4–5 мкм (рис. 3е).
Рис. 3. Микроструктура серебряных наноструктур, сформированных при различной длительности полиольного синтеза: а – 15, б – 30, в – 45, г – 60, д – 75, е – 90 мин (по данным РЭМ, увеличение 10 000×)
Результаты анализа поверхности полученных материалов методом АСМ (рис. 4) хорошо согласуются с данными растровой электронной микроскопии. Наблюдается тенденция к постепенному увеличению длины серебряных нанопроволок через 30–45 мин после начала полиольного синтеза с некоторым увеличением концентрации примесей, представляющих собой микростержни и нульмерные частицы. Через 60 мин имеет место существенное ускорение процесса разрушения Ag-НП, которое сопровождается уменьшением их длины и ростом концентрации указанных выше более мелких образований.
Рис. 4. Микроструктура серебряных наноструктур, сформированных при различной длительности полиольного синтеза: а – 15, б – 30, в – 45, г – 60, д – 75, е – 90 мин (по данным АСМ)
Для определения таких микроструктурных параметров полученных материалов, как диаметр серебряных нанопроволок и дисперсность сопутствующих компонентов, их поверхность была изучена методом РЭМ с большим увеличением (рис. 5). Для образца, полученного через 15 мин после начала полиольного синтеза и состоящего в основном из одномерных структур, было установлено, что диаметр образовавшихся серебряных нанопроволок находится на уровне ~35 нм (рис. 5а). Зачастую серебряные нанопроволоки частично соединяются между собой боковыми гранями, что может приводить к дальнейшему формированию одномерных структур большей толщины по данному механизму. Присутствующие в незначительном количестве наностержни имеют диаметр ~65–70 нм, а нульмерные частицы характеризуются размером ~50 нм. Для образцов, полученных в течение 30 и 45 мин (рис. 5б и 5в соответственно), диаметр нанопроволок сохраняется на уровне 35–40 нм. При этом для некоторых пар Ag-НП можно наблюдать более плотное соединение боковыми гранями. Видно, что нанопроволоки, полученные полиольным методом при длительности процесса до 45 мин, характеризуются очень низким значением диаметра, что хорошо согласуется с результатами УФ-Вид-спектрофотометрии. Следует отметить, что зачастую для образования таких тонких серебряных одномерных наноструктур, являющихся предпочтительными для формирования прозрачных электродов, прибегают к значительному усложнению процесса синтеза и состава реакционной системы. При увеличении времени термообработки реакционной системы до 60 мин помимо соединенных в пары нанопроволок можно наблюдать объединение через боковые грани трех или даже четырех одномерных структур (рис. 5г). На соответствующем УФ-Вид-спектре (рис. 1) это отражается в небольшом смещении (на 1 нм) максимума основной полосы поглощения в более длинноволновую область спектра, т.е. в данных условиях не происходит полного объединения отдельных нанопроволок и существуют межфазные границы, поэтому материал практически полностью сохраняет свои характеристики в части поверхностного плазмонного резонанса. В данных условиях в большем количестве присутствуют нульмерные частицы размером 50–150 нм. Для образца, полученного в течение 75 мин, уже наблюдаются одномерные структуры увеличенного диаметра (80–90 нм), вероятно, сформированные в процессе рекристаллизации объединенных между собой серебряных нанопроволок (рис. 5д). Наблюдаемые в значительном количестве нульмерные частицы представляют собой полиэдры размером 90–150 нм. При этом сохраняющиеся в индивидуальном виде серебряные нанопроволоки по-прежнему имеют диаметр 35–40 нм. При длительности термообработки реакционной системы 90 мин, как видно из микрофотографии (рис. 5е), одна фракция полученного материала состоит из нульмерных частиц (со структурой усеченной пирамиды и полиэдров более сложного строения) размером до 300 нм, вторая фракция представляет собой микростержни диаметром 70–130 нм, величина которого растет при уменьшении их длины. Единичные нанопроволоки в данном образце, как уже было отмечено выше, присутствуют в качестве примеси и характеризуются уменьшенной длиной, при этом их диаметр сохраняется на уровне 35–40 нм. Таким образом, с помощью спектральных измерений и электронной микроскопии подробно изучен процесс микроструктурной эволюции серебряных нанопроволок при их формировании полиольным методом. Полученные нами данные позволяют предположить, что через 60 мин после начала термообработки реакционной системы при 170°С интенсифицируется процесс рекристаллизации соединенных боковыми гранями серебряных нанопроволок, приводя к формированию одномерных структур большего диаметра. Вероятно, в составе образующихся структур растет концентрация дефектов и микронапряжений, что приводит к их постепенному разрушению с образованием наностержней большего диаметра, а также нульмерных частиц в виде полиэдров различного типа.
Рис. 5. Микроструктура серебряных наноструктур, сформированных при различной длительности полиольного синтеза: а – 15, б – 30, в – 45, г – 60, д – 75, е – 90 мин (по данным РЭМ, увеличение 200 000×)
Возвращаясь к результатам рентгенофазового анализа полученных материалов (рис. 2), согласно которым увеличение длительности процесса полиольного синтеза сопровождалось экспоненциальным ростом отношения I(111)/I(200), следует отметить, что данный критерий не является достаточным для оценки степени текстурирования серебряных наночастиц, в том числе длины нанопроволок. Постепенная деградация Ag-НП в нашем случае не приводит к снижению величины данного отношения, поэтому для более достоверного определения микроструктурных характеристик необходимо применять микроскопию, которая в сочетании с УФ-Вид-спектрофотометрией позволяет также оценить изменение диаметра образующихся одномерных наноструктур.
Для образца, полученного при термообработке реакционной системы в течение 30 мин, с близкой к максимальной длиной серебряных нанопроволок и достаточно низким содержанием микроструктурных примесей микроструктура более подробно изучена с помощью ПЭМ (рис. 6). Как видно из микрофотографий (рис. 6а, 6б), образовавшиеся нанопроволоки имеют длину 7–10 мкм, но встречаются и более протяженные структуры (длиной до 40 мкм). Как было отмечено выше, в указанных условиях синтеза в качестве примеси формируются микростержни и нульмерные частицы, которые при необходимости могут быть отделены путем фракционирования получаемых дисперсных систем. Также установлено, что образовавшиеся серебряные нанопроволоки характеризуются достаточно узким распределением по диаметру (35–40 нм) (рис. 6в, 6г), что хорошо согласуется с результатами РЭМ и УФ-Вид-спектрофотометрии.
Рис. 6. Микроструктура серебряных нанопроволок, сформированных при длительности полиольного синтеза 30 мин (по данным ПЭМ)
Таким образом, в результате проведенного исследования был изучен процесс полиольного синтеза тонких серебряных нанопроволок, а также показаны особенности их микроструктурной эволюции в ходе термообработки реакционной системы.
ЗАКЛЮЧЕНИЕ
Таким образом, исследован процесс микроструктурной эволюции серебряных нанопроволок при их формировании полиольным методом при температуре 170°С. С помощью УФ-Вид-спектрофотометрии показаны существенные изменения формы полосы поглощения, связанной с поверхностным плазмонным резонансом образующихся серебряных наноструктур, при увеличении длительности термообработки. При увеличении длительности процесса термообработки реакционной системы постепенно растет поглощение в более длинноволновой области спектра, вероятно, связанное с появлением более мелких частиц, образующихся в результате разрушения серебряных нанопроволок. При этом положение максимума основной полосы поглощения практически не изменяется в течение 60 мин термообработки, что свидетельствует о сохранении диаметра Ag-НП <50 нм. По данным РФА, для всех наноструктур присутствуют только два рефлекса, которые относятся к кристаллографическим плоскостям (111) и (200) гранецентрированной кубической решетки серебра. Увеличение длительности термообработки приводит к экспоненциальному росту отношения I(111)/I(200). Показано, что для серебряных наноструктур, сформированных в течение наибольшей длительности процесса полиольного синтеза (90 мин), наблюдается небольшая примесь Ag2O. С помощью РЭМ установлено, что при длительности термообработки 15–45 мин в качестве основного материала формируются серебряные нанопроволоки длиной 7–10 мкм традиционной дугообразной формы. При этом через 45 мин с момента начала полиольного синтеза образуется материал, который характеризуется повышенной концентрацией более длинных нанопроволок (длиной до 25 мкм), а в единичных случаях встречаются Ag-НП длиной до 70 мкм. Через 60 мин с момента инициирования процесса синтеза при выбранной температуре интенсифицируется процесс разрушения серебряных нанопроволок и растет концентрация микростержней и нульмерных частиц. Нанопроволоки, полученные полиольным методом при длительности процесса до 45 мин, характеризуются очень низким значением диаметра (35–40 нм), что хорошо согласуется с результатами УФ-Вид-спектрофотометрии. Полученные данные позволяют предположить, что в нашем случае через 60 мин после начала термообработки реакционной системы при 170°С интенсифицируется процесс рекристаллизации соединенных боковыми гранями серебряных нанопроволок, приводя к формированию одномерных структур большего диаметра и их последующему разрушению вследствие образующихся дефектов. Для образца, полученного в течение 30 мин, методом ПЭМ установлено, что образовавшиеся серебряные нанопроволоки имеют длину 7–10 мкм, хотя встречаются и более протяженные структуры (длиной до 40 мкм), и характеризуются достаточно узким распределением по диаметру (35–40 нм).
ФИНАНСИРОВАНИЕ РАБОТЫ
Исследование выполнено при поддержке Российского научного фонда (грант № 23-79-10081), https://rscf.ru/project/23-79-10081/.
КОНФЛИКТ ИНТЕРЕСОВ
Авторы заявляют, что у них нет конфликта интересов.
About the authors
N. P. Simonenko
Kurnakov Institute of General and Inorganic Chemistry of the Russian Academy of Sciences
Author for correspondence.
Email: n_simonenko@mail.ru
Russian Federation, Moscow
T. L. Simonenko
Kurnakov Institute of General and Inorganic Chemistry of the Russian Academy of Sciences
Email: n_simonenko@mail.ru
Russian Federation, Moscow
Ph. Yu. Gorobtsov
Kurnakov Institute of General and Inorganic Chemistry of the Russian Academy of Sciences
Email: n_simonenko@mail.ru
Russian Federation, Moscow
P. V. Arsenov
Moscow Institute of Physics and Technology (National Research University)
Email: n_simonenko@mail.ru
Russian Federation, Dolgoprudny
I. A. Volkov
Moscow Institute of Physics and Technology (National Research University)
Email: n_simonenko@mail.ru
Russian Federation, Dolgoprudny
E. P. Simonenko
Kurnakov Institute of General and Inorganic Chemistry of the Russian Academy of Sciences
Email: n_simonenko@mail.ru
Russian Federation, Moscow
References
- Guo C.F., Ren Z. // Mater. Today. 2015. V. 18. № 3. P. 143. https://doi.org/10.1016/j.mattod.2014.08.018
- Kim J., da Silva W.J., bin Mohd Yusoff A.R. et al. // Sci. Rep. 2016. V. 6. № 1. P. 19813. https://doi.org/10.1038/srep19813
- Yang C., Gu H., Lin W. et al. // Adv. Mater. 2011. V. 23. № 27. P. 3052. https://doi.org/10.1002/adma.201100530
- Zeng L., Zhao T.S., An L. // J. Mater. Chem. A. 2015. V. 3. № 4. P. 1410. https://doi.org/10.1039/C4TA05005C
- Du H., Pan Y., Zhang X. et al. // Nanoscale Adv. 2019. V. 1. № 1. P. 140. https://doi.org/10.1039/C8NA00110C
- Du B., Shen C., Wang T. et al. // Electrochim. Acta. 2023. V. 439. P. 141690. https://doi.org/10.1016/j.electacta.2022.141690
- Xie C., Xiao C., Fang J. et al. // Nano Energy. 2023. V. 107. P. 108153. https://doi.org/10.1016/j.nanoen.2022.108153
- Huš M., Hellman A. // ACS Catal. 2019. V. 9. № 2. P. 1183. https://doi.org/10.1021/acscatal.8b04512
- Liu Q., Zhang X.-G., Du Z.-Y. et al. // Sci. China Chem. 2023. V. 66. № 1. P. 259. https://doi.org/10.1007/s11426-022-1460-7
- Nair A.K., Thazhe veettil V., Kalarikkal N. et al. // Sci. Rep. 2016. V. 6. № 1. P. 37731. https://doi.org/10.1038/srep37731
- Zhang Q., Jiang D., Xu C. et al. // Sens. Actuators, B: Chem. 2020. V. 320. P. 128325. https://doi.org/10.1016/j.snb.2020.128325
- Chu S., Nakkeeran K., Abobaker A.M. et al. // IEEE Sens. J. 2021. V. 21. № 1. P. 76. https://doi.org/10.1109/JSEN.2020.2981897
- Hao T., Wang S., Xu H. et al. // Chem. Eng. J. 2021. V. 426. P. 130840. https://doi.org/10.1016/j.cej.2021.130840
- Pan X.-T., Liu Y.-Y., Qian S.-Q. et al. // ACS Appl. Mater. Interfaces. 2021. V. 13. № 16. P. 19023. https://doi.org/10.1021/acsami.1c02332
- Simonenko N.P., Musaev A.G., Simonenko T.L. et al. // Nanomaterials. 2021. V. 12. № 1. P. 136. https://doi.org/10.3390/nano12010136
- Lee D.J., Oh Y., Hong J.-M. et al. // Sci. Rep. 2018. V. 8. № 1. P. 14170. https://doi.org/10.1038/s41598-018-32590-0
- Wang Y.H., Xiong N.N., Li Z.L. et al. // J. Mater. Sci.: Mater. Electron. 2015. V. 26. № 10. P. 7927. https://doi.org/10.1007/s10854-015-3446-9
- Jeong J.-M., Sohn M., Bang J. et al. // Sci. Rep. 2023. V. 13. № 1. P. 14354. https://doi.org/10.1038/s41598-023-41646-9
- Ha H., Amicucci C., Matteini P. et al. // Colloid Interface Sci. Commun. 2022. V. 50. P. 100663. https://doi.org/10.1016/j.colcom.2022.100663
- Xiao N., Chen Y., Weng W. et al. // Nanomaterials. 2022. V. 12. № 15. P. 2681. https://doi.org/10.3390/nano12152681
- Liao Q., Hou W., Zhang J. et al. // Coatings. 2022. V. 12. № 11. P. 1756. https://doi.org/10.3390/coatings12111756
- Jo H.-A., Jang H.-W., Hwang B.-Y. et al. // RSC Adv. 2016. V. 6. № 106. P. 104273. https://doi.org/10.1039/C6RA21349A
- da Silva R.R., Yang M., Choi S.-I. et al. // ACS Nano. 2016. V. 10. № 8. P. 7892. https://doi.org/10.1021/acsnano.6b03806
- Coskun S., Aksoy B., Unalan H.E. // Cryst. Growth Des. 2011. V. 11. № 11. P. 4963. https://doi.org/10.1021/cg200874g
- Jiu J., Araki T., Wang J. et al. // J. Mater. Chem. A. 2014. V. 2. № 18. P. 6326. https://doi.org/10.1039/C4TA00502C
- Fahad S., Yu H., Wang L. et al. // J. Mater. Sci. 2019. V. 54. № 2. P. 997. https://doi.org/10.1007/s10853-018-2994-9
- Zhang P., Wyman I., Hu J. et al. // Mater. Sci. Eng., B. 2017. V. 223. P. 1. https://doi.org/10.1016/j.mseb.2017.05.002
- Sun Y., Xia Y. // Adv. Mater. 2002. V. 14. № 11. P. 833. https://doi.org/10.1002/1521-4095(20020605) 14:11<833::AID-ADMA833>3.0.CO;2-K
- Sun Y., Yin Y., Mayers B.T. et al. // Chem. Mater. 2002. V. 14. № 11. P. 4736. https://doi.org/10.1021/cm020587b
- Sun Y., Gates B., Mayers B. et al. // Nano Lett. 2002. V. 2. № 2. P. 165. https://doi.org/10.1021/nl010093y
- Lu J., Liu D., Dai J. // J. Mater. Sci.: Mater. Electron. 2019. V. 30. № 16. P. 15786. https://doi.org/10.1007/s10854-019-01964-z
- Bergin S.M., Chen Y.-H., Rathmell A.R. et al. // Nanoscale. 2012. V. 4. № 6. P. 1996. https://doi.org/10.1039/c2nr30126a
- Ashkarran A.A., Derakhshi M. // J. Clust. Sci. 2015. V. 26. № 5. P. 1901. https://doi.org/10.1007/s10876-015-0887-5
- Gebeyehu M.B., Chala T.F., Chang S.-Y. et al. // RSC Adv. 2017. V. 7. № 26. P. 16139. https://doi.org/10.1039/C7RA00238F
- Ma J., Zhan M. // RSC Adv. 2014. V. 4. № 40. P. 21060. https://doi.org/10.1039/c4ra00711e
- Guo Y., Hu Y., Luo X. et al. // Inorg. Chem. Commun. 2021. V. 128. P. 108558. https://doi.org/10.1016/j.inoche.2021.108558
- Lin J.-Y., Hsueh Y.-L., Huang J.-J. // J. Solid State Chem. 2014. V. 214. P. 2. https://doi.org/10.1016/j.jssc.2013.12.017
- Teymouri Z., Naji L., Fakharan Z. // Org. Electron. 2018. V. 62. P. 621. https://doi.org/10.1016/j.orgel.2018.06.039
- Hemmati S., Harris M.T., Barkey D.P. // J. Nanomater. 2020. V. 2020. P. 1. https://doi.org/10.1155/2020/9341983
- Ran Y., He W., Wang K. et al. // Chem. Commun. 2014. V. 50. № 94. P. 14877. https://doi.org/10.1039/C4CC04698F
- Madeira A., Papanastasiou D.T., Toupance T. et al. // Nanoscale Adv. 2020. V. 2. № 9. P. 3804. https://doi.org/10.1039/D0NA00392A
- Sim H., Kim C., Bok S. et al. // Nanoscale. 2018. V. 10. № 25. P. 12087. https://doi.org/10.1039/C8NR02242A
- Araki T., Jiu J., Nogi M. et al. // Nano Res. 2014. V. 7. № 2. P. 236. https://doi.org/10.1007/s12274-013-0391-x
- Zhang B., Dang R., Cao Q. et al. // J. Nanomater. 2019. V. 2019. P. 1. https://doi.org/10.1155/2019/8646385
- Ding H., Zhang Y., Yang G. et al. // RSC Adv. 2016. V. 6. № 10. P. 8096. https://doi.org/10.1039/C5RA25474D
- Li Y., Li Y., Fan Z. et al. // ACS Omega. 2020. V. 5. № 29. P. 18458. https://doi.org/10.1021/acsomega.0c02156
- Bari B., Lee J., Jang T. et al. // J. Mater. Chem. A. 2016. V. 4. № 29. P. 11365. https://doi.org/10.1039/C6TA03308C
- Yang Z., Qian H., Chen H. et al. // J. Colloid Interface Sci. 2010. V. 352. № 2. P. 285. https://doi.org/10.1016/j.jcis.2010.08.072
- Shi Y., Fang J. // J. Phys. Chem. C. 2022. V. 126. № 46. P. 19866. https://doi.org/10.1021/acs.jpcc.2c05632
- Lee E.-J., Chang M.-H., Kim Y.-S. et al. // APL Mater. 2013. V. 1. № 4. P. 042118. https://doi.org/10.1063/1.4826154
Supplementary files








