Synthesis of Conjugates of Cationic meso-Arylporphyrins with Substituted closo-Decaborate Anion Derivative [B10H9NH=C(CH3)CH2C≡CH]–
- Authors: Bortnevskaya Y.S.1, Zakharov N.S.1, Zhdanov A.P.2, Grigoriev M.S.3, Zhdanova K.A.4, Bragina N.A.1, Zhizhin K.Y.2
-
Affiliations:
- MIREA—Russian Technological University
- Kurnakov Institute of General and Inorganic Chemistry, Russian Academy of Sciences
- Frumkin Institute of Physical Chemistry and Electrochemistry, Russian Academy of Sciences
- International Tomography Center, Siberian Branch, Russian Academy of Sciences
- Issue: Vol 68, No 6 (2023)
- Pages: 816-823
- Section: КООРДИНАЦИОННЫЕ СОЕДИНЕНИЯ
- URL: https://bakhtiniada.ru/0044-457X/article/view/136486
- DOI: https://doi.org/10.31857/S0044457X23600238
- EDN: https://elibrary.ru/UGMJJE
- ID: 136486
Cite item
Full Text
Abstract
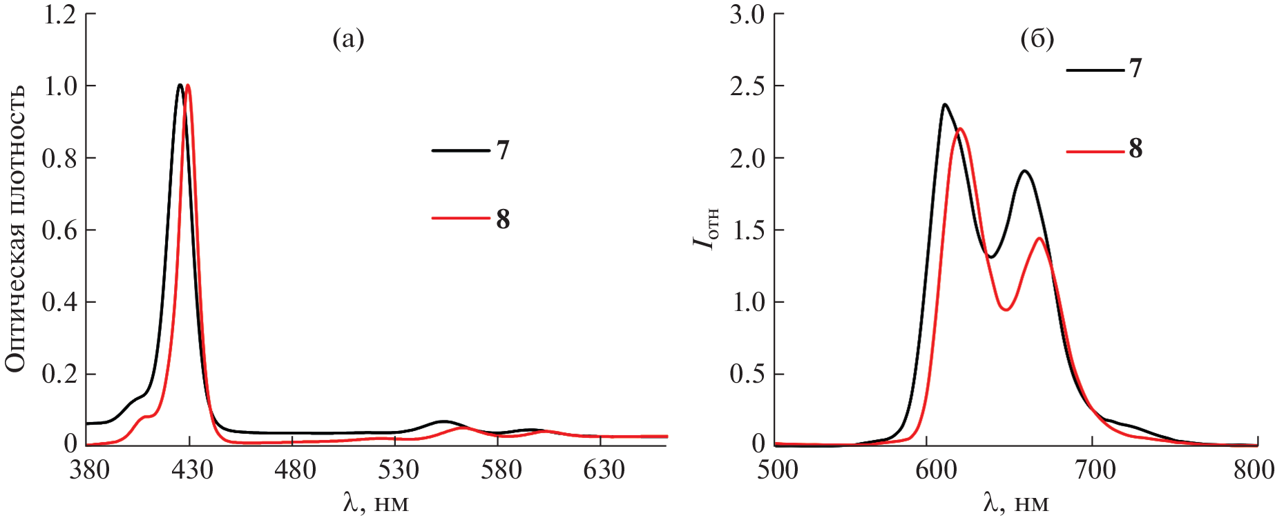
A click reaction-based approach to the synthesis of water-soluble conjugates of cationic meso-arylporphyrins of A3B type and closo-decaborate anion derivatives [B10H9NH=C(CH3)NHCH2C≡CH]– is presented. The structure of the conjugates was established by advanced methods of analysis. Their main absorption and luminescence characteristics were investigated.
About the authors
Yu. S. Bortnevskaya
MIREA—Russian Technological University
Email: zhizhin@igic.ras.ru
119571, Moscow, Russia
N. S. Zakharov
MIREA—Russian Technological University
Email: zhizhin@igic.ras.ru
119571, Moscow, Russia
A. P. Zhdanov
Kurnakov Institute of General and Inorganic Chemistry, Russian Academy of Sciences
Email: zhizhin@igic.ras.ru
119991, Moscow, Russia
M. S. Grigoriev
Frumkin Institute of Physical Chemistry and Electrochemistry, Russian Academy of Sciences
Email: zhizhin@igic.ras.ru
117342, Moscow, Russia
K. A. Zhdanova
International Tomography Center, Siberian Branch, Russian Academy of Sciences
Email: zhdanova_k@mirea.ru
630090, Novosibirsk, Russia
N. A. Bragina
MIREA—Russian Technological University
Email: zhizhin@igic.ras.ru
119571, Moscow, Russia
K. Yu. Zhizhin
Kurnakov Institute of General and Inorganic Chemistry, Russian Academy of Sciences
Author for correspondence.
Email: zhizhin@igic.ras.ru
119991, Moscow, Russia
References
- Vaccarella S., Georges D., Bray F. et al. // The Lancet Regional Health – Europe. 2022. P. 100551. https://doi.org/10.1016/j.lanepe.2022.100551
- Prasad R., Jain N.K., Conde J. et al. // Mater. Today Adv. 2020. 100087. https://doi.org/10.1016/j.mtadv.2020.100087
- Trotti A., Pajak T.F., Gwede C.K. et al. // The Lancet Oncology. 2007. V. 8. № 7. P. 613. https://doi.org/10.1016/S1470-2045(07)70144-4
- Chen C., Wu C., Yu J. et al. // Coord. Chem. Rev. 2022. V. 461. P. 214495. https://doi.org/10.1016/j.ccr.2022.214495
- Zhdanova K.A., Ivantsova A.V., Vyalba F.Yu. et al. // Pharmaceutics. 2023. V. 15. P. 269. https://doi.org/10.3390/pharmaceutics15010269
- Barth R., Mi P., Yang W. et al. // Cancer Commun. 2018. V. 38. № 35. P. 1. https://doi.org/10.1186/s40880-018-0299-7
- Suzuki M. // Int. J. Clin. Oncol. 2020. V. 25. P. 43. https://doi.org/10.1007/s10147-019-01480-4
- Dąbrowski J.M., Arnaut L.G. // Photochem. Photobiol. Sci. 2015. V. 14. № 10. P. 1765. https://doi.org/10.1039/c5pp00132c
- Mironov A.F., Zhdanova K.A., Bragina N.A. // Russ. Chem. Rev. 2018. V. 87. P. 859. https://doi.org/10.1070/RCR4811
- Worm D.J., Hoppenz P., Els-Heindl S. et al. // J. Med. Chem. 2020. V. 63. № 5. P. 2358. https://doi.org/10.1021/acs.jmedchem.9b01136
- Zhou Z., Zhang L., Zhang Z. et al. // Asian J. Pharm. 2021. V. 16. P. 668. https://doi.org/10.1016/j.ajps.2020.12.003
- Matveev E.Yu., Novikov S.S., Levitskaya V.Y. et al. // Fine Chemical Technologies. 2022. V. 17. № 5. P. 427. https://doi.org/10.32362/2410-6593-2022-17-5-427-438
- Нелюбин А.В., Соколов М.С., Селиванов Н.А. и др. // Журн. неорган. химии. 2022. Т. 67. С. 1562.
- Нелюбин А.В., Селиванов Н.А., Быков А.Ю. и др. // Журн. неорган. химии. 2022. Т. 67. С. 1588.
- Kanygin V., Zaboronok A., Taskaeva I. et al. // J. Fluor. 2021. V. 31. P. 73. https://doi.org/10.1007/s10895-020-02637-5
- Matsumoto Y., Hattori K., Arima H. et al. // Appl. Radiat. Isot. 2020. V. 163. P. 109201. https://doi.org/10.1016/j.apradiso.2020.109201
- Li Y., Chyan M.-K., Hamlin D.K. et al. // Nucl. Med. Biol. 2021. V. 92. P. 217. https://doi.org/10.1016/j.nucmedbio.2020.04.005
- Lee W., Sarkar S., Ahn H. et al. // Biochem. Biophys. Res. Commun. 2020. V. 522. № 3. P. 669. https://doi.org/10.1016/j.bbrc.2019.11.144
- Korolkov I.V., Ludzik K., Kozlovskiy A.L. et al. // Mater. Today Commun. 2020. V. 24. P. 101247. https://doi.org/10.1016/j.mtcomm.2020.101247
- Авдеева В.В., Гараев Т.М., Малинина Е.А. и др. // Журн. неорган. химии. 2022. Т. 67. С. 35.
- Zhdanova K.A., Zhdanov A.P., Ezhov A.V. et al. // Russ. Chem. Bull. 2014. V. 63. № 1. P. 194. https://doi.org/10.1007/s11172-014-0413-1
- Ezhov A.V., Vyal’ba F.Yu., Kluykin I.N. et al. // Macroheterocycles. 2017. V. 10. № 4–5. P. 505. https://doi.org/10.6060/mhc171254z
- Rostovtsev V.V., Green L.G., Fokin V.V. et al. // Angew. Chem. Int. Ed. 2002. V. 41. № 14. P. 2596. https://doi.org/10.1002/1521-3773(20020715)41:14<2596:: AID-ANIE2596>3.0.CO;2-4
- Polevaya Y.P., Tyurin V.S., Beletskaya I.P. // J. Porphyrins Phthalocyanines. 2014. V. 18. № 1. P. 20. https://doi.org/10.1142/S1088424613500636
- Sheldrick G.M. // Acta Crystallogr. 2015. V. 71. P. 3. https://doi.org/doi.org/10.1107/S2053273314026370
- Dolomanov O.V., Bourhis L.J., Gildea R.J. et al. // J. Appl. Crystallogr. 2009. V. 42. № 2. P. 339. https://doi.org/10.1107/S0021889808042726
- Lindsey J.S., Hsu H.C., Schreiman I.C.// Tetrahedron Lett. 1986. V. 27. P. 4969. https://doi.org/10.1016/s0040-4039(00)85109-6
- Allen F.H., Kennard O., Watson D.G. et al. // J. Chem. Soc., Perkin Trans. II. 1987. P. S1. https://doi.org/10.1039/p298700000s1
Supplementary files






