Уравнение состояния периклаза на основе функций Планка–Эйнштейна
- Авторы: Перевощиков А.В.1, Максимов А.И.1, Бабаян И.И.1, Коваленко Н.А.1, Успенская И.А.1
-
Учреждения:
- Московский государственный университет имени М.В. Ломоносова
- Выпуск: Том 68, № 2 (2023)
- Страницы: 191-202
- Раздел: ТЕОРЕТИЧЕСКАЯ НЕОРГАНИЧЕСКАЯ ХИМИЯ
- URL: https://bakhtiniada.ru/0044-457X/article/view/136454
- DOI: https://doi.org/10.31857/S0044457X22601407
- EDN: https://elibrary.ru/LPBWCJ
- ID: 136454
Цитировать
Полный текст
Аннотация
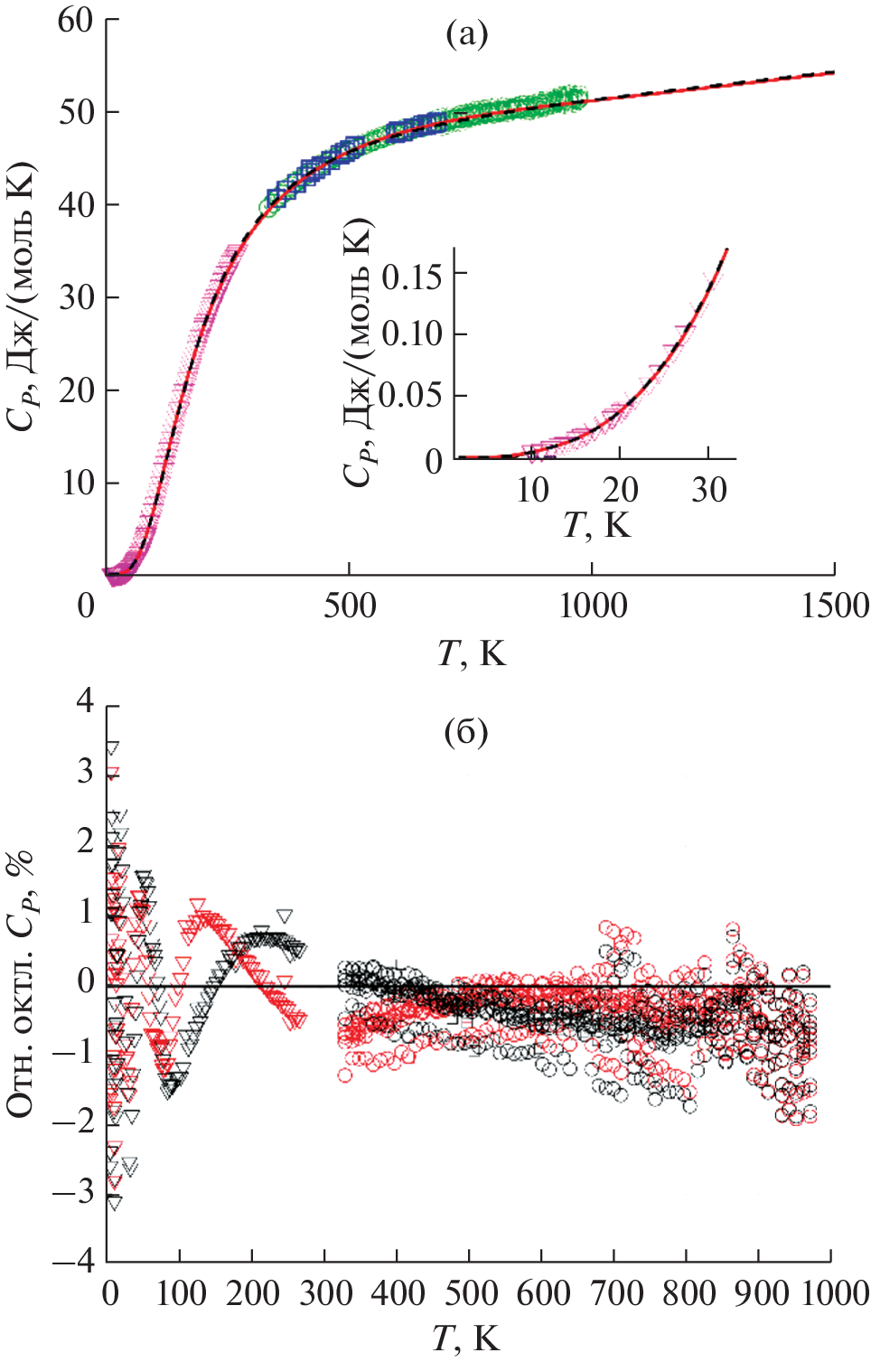
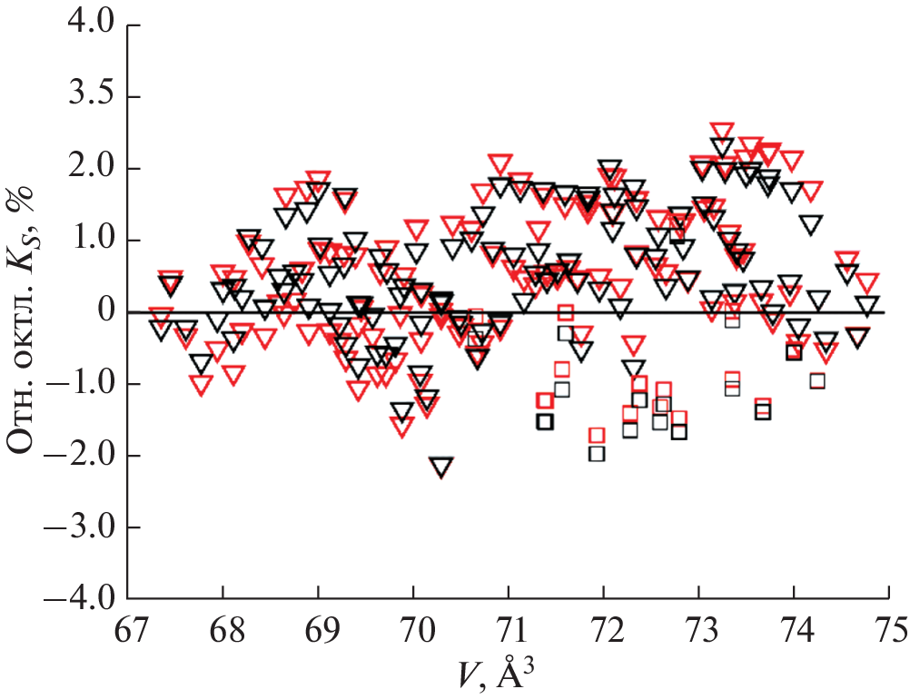
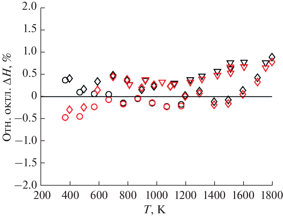
Представлено расширение метода Воронина–Куценка для совместного описания объемных и термохимических свойств кристаллических фаз с помощью функций Планка–Эйнштейна и модифицированного уравнения Тайта. Предложены два подхода, которые основаны на описании энергии Гиббса или Гельмгольца. В качестве тестовой системы выбран оксид магния (периклаз). Проведена оптимизация параметров уравнений состояния с использованием литературных данных в широком интервале термодинамических переменных (до 3000 K и 145 ГПа). Оценена предсказательная способность обоих подходов.
Ключевые слова
Об авторах
А. В. Перевощиков
Московский государственный университет имени М.В. Ломоносова
Email: ira@td.chem.msu.ru
Россия, 119991, Москва, Ленинские горы, 1, стр. 3
А. И. Максимов
Московский государственный университет имени М.В. Ломоносова
Email: ira@td.chem.msu.ru
Россия, 119991, Москва, Ленинские горы, 1, стр. 3
И. И. Бабаян
Московский государственный университет имени М.В. Ломоносова
Email: ira@td.chem.msu.ru
Россия, 119991, Москва, Ленинские горы, 1, стр. 3
Н. А. Коваленко
Московский государственный университет имени М.В. Ломоносова
Email: ira@td.chem.msu.ru
Россия, 119991, Москва, Ленинские горы, 1, стр. 3
И. А. Успенская
Московский государственный университет имени М.В. Ломоносова
Автор, ответственный за переписку.
Email: ira@td.chem.msu.ru
Россия, 119991, Москва, Ленинские горы, 1, стр. 3
Список литературы
- Dubrovinsky L.S., Saxena S.K. // Phys. Chem. Miner. 1997. V. 24. № 8. P. 547. https://doi.org/10.1007/s002690050070
- Reeber R.R., Goessel K., Kai Wang // Eur. J. Mineral. 1995. V. 7. № 5. P. 1039. https://doi.org/10.1127/ejm/7/5/1039
- Fedotenko T., Dubrovinsky L., Khandarkhaeva S. et al. // J. Alloys Compd. 2020. V. 844. P. 156179. https://doi.org/10.1016/j.jallcom.2020.156179
- Wang X., Wang B., Tan D. et al. // J. Alloys Compd. 2021. V. 875. P. 159926. https://doi.org/10.1016/j.jallcom.2021.159926
- Díaz-Anichtchenko D., Santamaria-Perez D., Marqueño T. et al. // J. Alloys Compd. 2020. V. 837. P. 155505. https://doi.org/10.1016/j.jallcom.2020.155505
- Irshad K.A., Anees P., Rajitha R. et al. // J Alloys Compd. 2020. V. 822. P. 153657. https://doi.org/10.1016/j.jallcom.2020.153657
- Freund J., Ingalls R. // J. Phys. Chem. Solids. 1989. V. 50. № 3. P. 263. https://doi.org/10.1016/0022-3697(89)90486-1
- Roy P.B., Roy S.B. // J. Phys. Condens. Matter. 2005. V. 17. № 39. P. 6193. https://doi.org/10.1088/0953-8984/17/39/007
- Holland T.J.B., Powell R. // J. Metamorph. Geol. 2011. V. 29. № 3. P. 333. https://doi.org/10.1111/j.1525-1314.2010.00923.x
- Huang Y.K., Chow C.Y. // J. Phys. D: Appl. Phys. 1974. V. 7. № 15. P. 2021. https://doi.org/10.1088/0022-3727/7/15/305
- Perevoshchikov A.V., Maksimov A.I., Kovalenko N.A. et al. // Russ. J. Phys. Chem. 2022. V. 96. № 10. P. 2059. https://doi.org/10.1134/S0036024422100259
- Speziale S., Zha C.-S., Duffy T.S. et al. // J. Geophys. Res. 2001. V. 106. P. 515. https://doi.org/10.1029/2000JB900318
- Tange Y., Nishihara Y., Tsuchiya T. // J. Geophys. Res. Solid Earth. 2009. V. 114. № 3. P. 1. https://doi.org/10.1029/2008jb005813
- Kono Y., Irifune T., Higo Y. et al. // Phys. Earth Planet. Inter. 2010. V. 183. № 1–2. P. 196. https://doi.org/10.1016/j.pepi.2010.03.010
- Huang X., Li F., Zhou Q. et al. // Sci. Rep. 2016. V. 6. P. 19923. https://doi.org/10.1038/srep19923
- Anderson O.L. Equations of State of Solids for Geophysics and Ceramic Science. Oxford: Oxford University Press, 1995. 405 p.
- Berman R.G., Brown T.H. // Contrib. Mineral. Petrol. 1985. V. 89. № 2–3. P. 168. https://doi.org/10.1007/BF00379451
- Pechkovskaya K.I., Nikiforova G.E., Tyurin A.V. et al. // Russ. J. Inorg. Chem. 2022. V. 67. № 4. P. 476. https://doi.org/10.1134/S0036023622040155
- Nikiforova G.E., Kondrat’eva O.N., Tyurin A.V. et al. // Russ. J. Inorg. Chem. 2021. V. 66. № 2. P. 242. https://doi.org/10.1134/S0036023621020145
- Khvan A.V., Uspenskaya I.A., Aristova N.M. et al. // Calphad. 2020. V. 68. P. 101724. https://doi.org/10.1016/j.calphad.2019.101724
- Voronin G.F., Kutsenok I.B. // J. Chem. Eng. Data. 2013. V. 58. № 7. P. 2083. https://doi.org/10.1021/je400316m
- Khvan A.V., Dinsdale A.T., Uspenskaya I.A. et al. // Calphad. 2018. V. 60. P. 144. https://doi.org/10.1016/j.calphad.2017.12.008
- Khvan A.V., Babkina T., Dinsdale A.T. et al. // Calphad. 2019. V. 65. P. 50. https://doi.org/10.1016/j.calphad.2019.02.003
- Gerya T.V., Podlesskii K.K., Perchuk L.L. et al. // Phys. Chem. Miner. 2004. V. 31. № 7. P. 429. https://doi.org/10.1007/s00269-004-0409-8
- Feistel R., Wagner W. // J. Phys. Chem. Ref. Data. 2006. V. 35. P. 1021. https://doi.org/10.1063/1.2183324
- Trusler J.P.M. // J. Phys. Chem. Ref. Data. 2011. V. 40. № 4. https://doi.org/10.1063/1.3664915
- Jacobs M.H.G., Schmid-Fetzer R., van den Berg A.P. // Phys. Chem. Miner. 2013. V. 40. № 3. P. 207. https://doi.org/10.1007/s00269-012-0562-4
- Dorogokupets P.I., Oganov A.R. // Phys. Rev. B: Condens. Matter Mater. Phys. 2007. V. 75. № 2. P. 1. https://doi.org/10.1103/PhysRevB.75.024115
- Murnaghan F.D. // Proc. Natl. Acad. Sci. USA. 1944. V. 30. P. 244. https://doi.org/10.1073/pnas.30.9.244
- Jackson I., Ridgen S.M. // Phys. Earth Planet. Inter. 1996. V. 96. № 2–3. P. 85. https://doi.org/10.1016/0031-9201(96)03143-3
- Dewaele A., Fiquet G., Andrault D. et al. // J. Geophys. Res. Solid Earth. 2000. V. 105. № B2. P. 2869. https://doi.org/10.1029/1999jb900364
- Fei Y., Li J., Hirose K. et al. // Phys. Earth Planet. Inter. 2004. V. 143. № 1–2. P. 515. https://doi.org/10.1016/j.pepi.2003.09.018
- Barron T.H.K., Berg W.T., Morrison J.A. // Proc. R. Soc. A: Math. Phys. Eng. Sci. 1959. V. 250. № 1260. P. 70. https://doi.org/10.1098/rspa.1959.0051
- Krupka K.M., Robie R.A., Hemingway B.S. // Am. Mineral. 1979. V. 64. P. 86.
- Bosenick A., Geiger C.A., Cemič L. // Geochim. Cosmochim. Acta. 1996. V. 60. № 17. P. 3215. https://doi.org/10.1016/0016-7037(96)00150-0
- Victor A.C., Douglas T.B. // J. Res. Natl. Bur. Stand. A: Phys. Chem. 1963. V. 67A. № 4. P. 325. https://doi.org/10.6028/jres.067a.034
- Pankratz L.B., Kelley K.K. // Bur. Mines Res. 1963. V. 6295.
- Richet P., Fiquet G. // J. Geophys. Res. 1991. V. 96. № B1. P. 445. https://doi.org/10.1029/90JB02172
- Uspenskaya I.A., Kulikov L.A. // J. Chem. Eng. Data. 2015. V. 60. № 8. P. 2320. https://doi.org/10.1021/acs.jced.5b00217
- Fiquet G., Richet P., Montagnac G. // Phys. Chem. Miner. 1999. V. 27. № 2. P. 103. https://doi.org/10.1007/s002690050246
- Utsumi W., Weidner D.J., Liebermann R.C. // Geophys. Monogr. Ser. 1998. V. 101. P. 327. https://doi.org/10.1029/GM101p0327
- Zhang J. // Phys. Chem. Minerals. 2000. V. 27. P. 145. https://doi.org/10.1007/s002690050001
- Hirose K., Sata N., Komabayashi T. et al. // Phys. Earth Planet. Inter. 2008. V. 167. № 3–4. P. 149. https://doi.org/10.1016/j.pepi.2008.03.002
- Anderson O.L., Andreatch P. // J. Am. Ceram. Soc. 1966. V. 49. № 8. P. 404. https://doi.org/10.1111/j.1151-2916.1966.tb15405.x
- Sumino Y., Anderson O.L., Suzuki I. // Phys. Chem. Miner. 1983. V. 9. № 1. P. 38. https://doi.org/10.1007/BF00309468
- Isaak D.G., Anderson O.L., Goto T. // Phys. Chem. Miner. 1989. V. 16. № 7. P. 704. https://doi.org/10.1007/BF00223321
- Sinogeikin S.V., Jackson J.M., O’Neill B. et al. // Rev. Sci. Instrum. 2000. V. 71. № 1. P. 201. https://doi.org/10.1063/1.1150183
- Li B., Woody K., Kung J. // J. Geophys. Res. 2006. V. 111. № 11. P. 1. https://doi.org/10.1029/2005JB00425
Дополнительные файлы










