Адгезионные свойства малой капли на частично смачиваемой поверхности
- Authors: Рехвиашвили С.Ш.1, Сокуров А.А.1, Мурга З.В.2
-
Affiliations:
- Институт прикладной математики и автоматизации КБНЦ РАН
- Российский государственный университет им. А.Н. Косыгина
- Issue: Vol 60, No 5 (2024)
- Pages: 487-492
- Section: ФИЗИКО-ХИМИЧЕСКИЕ ПРОЦЕССЫ НА МЕЖФАЗНЫХ ГРАНИЦАХ
- URL: https://bakhtiniada.ru/0044-1856/article/view/277786
- DOI: https://doi.org/10.31857/S0044185624050044
- EDN: https://elibrary.ru/MTYZUE
- ID: 277786
Cite item
Full Text
Abstract
В рамках новой теоретической модели проанализированы адгезионные свойства малой капли, лежащей на частично смачиваемой поверхности твердого тела (краевой угол смачивания ). Применены парный межатомный потенциал Леннарда–Джонса и континуальное приближение для взаимодействующих атомов. Выведены формулы для потенциальной энергии взаимодействия капли с подложкой и удельной работы адгезии, а также сформулировано условие механической устойчивости капли. Численные расчеты, выполненные для системы Pb (малая капля) – Fe (подложка), качественно согласуются с результатами молекулярно-динамического моделирования.
Full Text
ВВЕДЕНИЕ
Малые капли и атомные кластеры уже давно стали традиционными объектами для изучения размерных явлений методами молекулярно-динамического моделирования, Монте-Карло [1, 2] и классической термодинамики [3–9]. Практический интерес к этим объектам связан, в частности, с актуальными вопросами создания таких нанодисперсных систем, как островковые металлические и полупроводниковые пленки [10]. Как известно, островковые пленки могут возникать по механизму Вольмера-Вебера при достаточно слабых силах связи (в основном за счет сил Ван-дер-Ваальса) между подложкой и пленкой, а также при низкой поверхностной энергии материала подложки и высокой поверхностной энергии материала пленки. Для островковых пленок важную роль играют температурные, барические и размерные зависимости поверхностных явлений и фазовых переходов [11]. Отдельное внимание в исследованиях всегда уделяется смачиванию и растеканию. Эти процессы рассматриваются как результат взаимодействия твердой и жидкой фаз; они охватывают обширную совокупность как фундаментальных, так и технологических процессов. В определенной степени близкими по тематике являются аэрозольное нанесение лакокрасочных материалов и холодное газодинамическое напыление металлов. В обоих случаях формированию сплошного покрытия предшествуют отдельные малые капли и частицы на поверхности подложки.
В настоящей статье предлагается новая теоретическая модель малоразмерной капли на частично смачиваемой гладкой поверхности. Проводится расчет удельной работы адгезии капли с учетом параметров межатомного взаимодействия и формулируется условие перехода от частичного смачивания к полному смачиванию поверхности. В качестве основы используется аддитивное континуальное приближение для взаимодействующих атомов [12, с. 48]. В рамках данного приближения предполагается, что атомы капли и подложки равномерно распределены по своим объемам. Кроме того, считается, что в системе не происходит процесс взаимного растворения материалов. В континуальном приближении вычисляются как силы притяжения, так и силы отталкивания. Это допускается по следующим причинам [13]. Во-первых, для сил отталкивания получаются быстросходящиеся интегралы. С точки зрения физики это учитывает тот факт, что силы отталкивания действуют в очень малой области пространства. Во-вторых, в континуальном приближении имеется возможность учесть “мягкость” сил отталкивания. Аналогичные подходы используются при расчетах упругих характеристик нанообъектов [14].
ТЕОРЕТИЧЕСКАЯ МОДЕЛЬ
Рассмотрим каплю неполярной жидкости в форме сферического сегмента на плоской и атомарно гладкой поверхности твердого тела. Краевой угол смачивания . Парный потенциал взаимодействия между атомами капли и подложки зададим в форме Леннарда–Джонса
где D – глубина потенциальной ямы, – равновесное расстояние между атомами. Энергия взаимодействия внешнего атома с полубесконечной подложкой равна
где – объемная концентрация атомов подложки (м–3), z – расстояние от атома до поверхности подложки. Подставляя (1) в (2) и выполняя интегрирование, находим
(3)
Рис. 1. Капля над подложкой.
Потенциал взаимодействия сферического сегмента с подложкой (рис. 1) записывается в виде
(4)
где – объемная концентрация атомов капли (м–3), z – расстояние между каплей и подложкой, a и h – радиус основания и высота капли, которые связаны между собой соотношением: . Чтобы проинтегрировать (4), сделаем замену . Далее запишем
С учетом этого из (4) находим
(5)
Внутренний интеграл в (5) вычисляется элементарно. В итоге получается следующая формула
(6)
Интеграл в (6) не выражается через элементарные функции, но достаточно просто рассчитывается численными методами, например методом Ромберга, который сочетает в себе высокую точность с простотой метода трапеций [15].
Теперь требуется отыскать равновесную конфигурацию системы. Равновесное расстояние , на котором капля “зависает” над подложкой, и удельная работа адгезии капли W с подложкой определяются из уравнений
(7)
(8)
Уравнение (7) решается численно методом касательных. Заметим, что с другой стороны имеет место хорошо известное уравнение Дюпре
(9)
где и – поверхностные энергии подложки и капли, – межфазная энергия на границе раздела “твердое тело – жидкость”. Уравнения (7), (9) могут быть использованы для теоретического определения .
Предлагаемую модель можно применить для предсказания полного смачивания поверхности подложки. В отсутствие растворения естественно предположить, что полное смачивание происходит, когда давление в капле, создаваемое силами межатомного притяжения со стороны подложки, будет равно или превысит лапласовское давление. В этом случае капля гарантировано утратит свою сферическую форму и, как следствие, растечется по поверхности подложки. Соответствующее условие записывается в виде
(10)
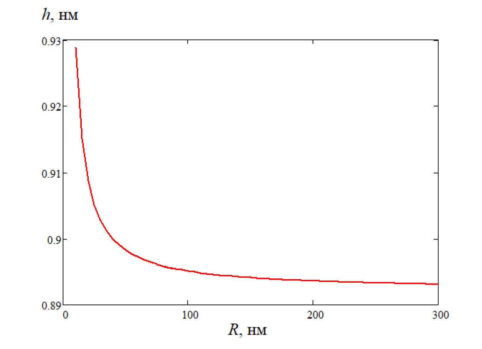
где – сила притяжения капли к подложке при , рассчитываемая из (6) путем дифференцирования дисперсионной составляющей по переменной z. Правая часть неравенства (10) в некотором смысле аналогична расклинивающему давлению, которое подробно анализировал в своих работах Б.В. Дерягин (см., например, [16, с. 30–35]). Сходство заключается в том, что рассматриваемое давление возникает из-за сил межатомного взаимодействия и является избыточным по отношению к внешнему атмосферному давлению. Решая неравенство (10), определяем область допустимых значений высоты капли. При заданном R из (10) вычисляется предельное значение h, меньше которого для капли быть не может.
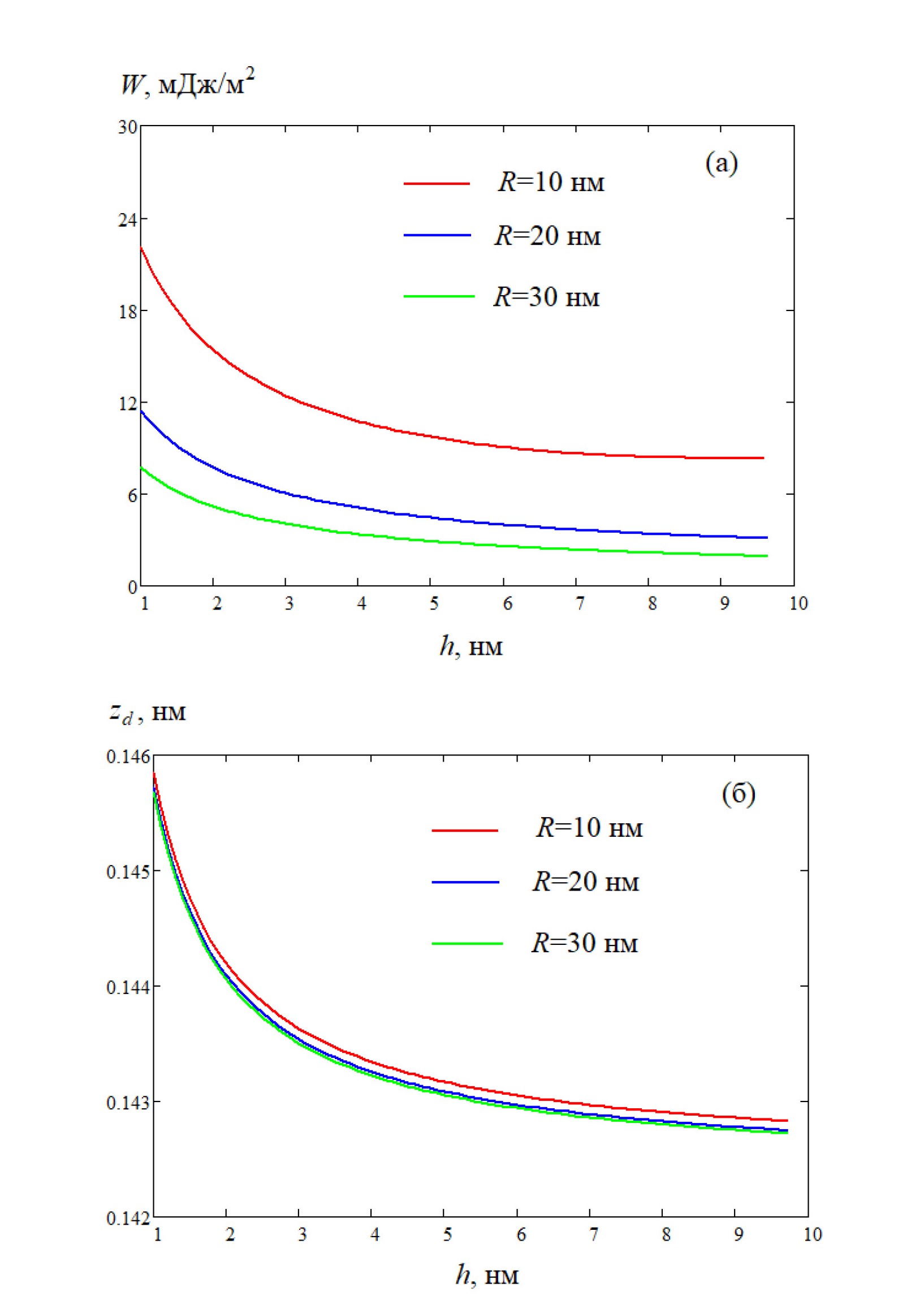
Таким образом, формулы (6)–(8) и (10) представляют собой математическую модель капли. Численные расчеты в ее рамках проводились для металлической системы Pb (малая капля) – Fe (подложка), которая часто рассматривается в связи с теплофизическими процессами в ядерных реакторах [17]. Параметры парного потенциала рассчитывались согласно правилу комбинирования Лоренца-Бертло [1, с.29] по данным работы [18]: K и нм. Объемная концентрация атомов железа м–3; поверхностное натяжение и объемная концентрация атомов свинца при температуре плавления Н/м и м–3 [19, 20].
Результаты расчетов представлены на рис. 2,3. При частичном смачивании с уменьшением размеров капель их адгезионные свойства должны усиливаться. Это объясняется увеличением вклада дисперсионных сил притяжения, действующих между каплей и подложкой. Расчеты показывают, что малые свинцовые капли высотой менее 1 нм на железной подложке перестают быть устойчивыми и должны растекаться по поверхности. Капли или частицы такого размера, по-видимому, не могут быть основой металлической пленки с отчетливой островковой структурой. Данные выводы качественно согласуются с результатами работы [17], в которой методом молекулярной динамики исследовались устойчивые малые капли, высота которых в несколько раз превышала найденное здесь предельное значение. Вместе с этим следует отметить, что при малых значениях высоты капли возможно образование метастабильных кластерных структур [1, с. 117].
Рис. 2. Зависимость удельной работы адгезии (а) и равновесного расстояния (б) для свинцовой капли на железной подложке от высоты капли при различных значениях радиуса.
Рис. 3. Зависимость предельной высоты свинцовой капли на железной подложке от ее радиуса.
ЗАКЛЮЧЕНИЕ
Исследования межфазных свойств, смачивания и растекания малых капель на поверхностях твердых тел чрезвычайно важны как для развития фундаментальных основ физики и химии поверхностных явлений, так и для различных практических приложений. При этом одним из ключевых моментов является моделирование и расчет размерных зависимостей термодинамических параметров, в частности химического потенциала, поверхностной энергии, температуры и теплоты фазовых переходов. В данной работе предложена и реализована новая теоретическая модель малой капли, лежащей на частично смачиваемой плоской поверхности твердого тела. В рамках этой модели удается в аналитическом виде воспроизвести размерные зависимости для равновесной удельной работы адгезии капли и равновесного расстояния “капля–подложка”, а также определить условия механической устойчивости капли и, соответственно, перехода растекания. Показано, что с уменьшением размера капли на неполностью смачиваемой поверхности ее адгезионные свойства и способность к растеканию усиливаются, что согласуется с имеющимися в настоящее время представлениями [11]. В части расчета удельной работы адгезии модель применима не только для малой капли, но и для эквивалентной по форме твердой частицы на поверхности твердого тела.
БЛАГОДАРНОСТИ
Авторы выражают искреннюю признательность профессору Сяоминь Ву (Xiaomin Wu) за ценный комментарий по вопросу о смачивании железной подложки малой свинцовой каплей.
About the authors
С. Ш. Рехвиашвили
Институт прикладной математики и автоматизации КБНЦ РАН
Author for correspondence.
Email: rsergo@mail.ru
Russian Federation, Нальчик, 360000
А. А. Сокуров
Институт прикладной математики и автоматизации КБНЦ РАН
Email: rsergo@mail.ru
Russian Federation, Нальчик, 360000
З. В. Мурга
Российский государственный университет им. А.Н. Косыгина
Email: rsergo@mail.ru
Russian Federation, Москва, 119071
References
- Рит. М. Наноконструирование в науке и технике. Введение в мир нанорасчета. Ижевск: Регулярная и хаотическая динамика, 2005. 160 с.
- Neimark A.V., Vishnyakov A. Monte Carlo simulation study of droplet nucleation // J. Chem. Phys. 2005. V. 122. № 17. P. 174508. https:doi.org/10.1063/1.1888389
- Татьяненко Д.В., Щекин А.К. Малые капли при нуклеации на частично смачиваемой подложке: линейное натяжение и адсорбция // Физико-химические аспекты изучения кластеров, наноструктур и наноматериалов. 2009. № 1. С. 116–129.
- Татьяненко Д.В., Щекин А.К. Зависимость линейного натяжения и краевого угла сидячей капли от размера капли // Физико-химические аспекты изучения кластеров, наноструктур и наноматериалов. 2010. № 2. С. 149–164.
- Матюхин С.И., Фроленков К.Ю. Форма капель жидкости, помещенных на твердую горизонтальную поверхность // Конденсированные среды и межфазные границы. 2013. Т. 15. № 3. С. 292–304.
- Рехвиашвил С.Ш., Киштикова Е.В. Поверхностное натяжение, линейное натяжение и краевой угол смачивания малой капли в изотермических условиях // Физикохимия поверхности и защита материалов. 2014. Т. 50. № 1. С. 3–7. https:doi.org/10.7868/S0044185614010112 [пер. Rekhviashvili S. Sh., Kishtikova E.V. The surface and the linear tension and the contact angle of a small drop under isothermal conditions // Protection of Metals and Physical Chemistry of Surfaces. 2014. V. 50. № 1. P. 1–4. https:doi.org/10.1134/S2070205114010110]
- Rekhviashvili S. Sh , Sokurov A.A. Modeling of sessile droplet with the curvature dependence of surface tension // Turkish Journal of Physics. 2018. V. 42. № 6. P. 699–705. https:doi.org/10.3906/fiz-1807–26
- Татьяненко Д.В., Щекин А.К. Термодинамический анализ вкладов адсорбции и линейного натяжения в краевой угол малых сидячих капель // Коллоидный журнал. 2019. Т. 81. № 4. С. 517–531. https:doi.org/10.1134/S0023291219030157 [пер. Tatyanenko D.V., Shchekin A.K. Thermodynamic analysis of adsorption and line-tension contributions to contact angles of small sessile droplets // Colloid Journal. 2019. V. 81. № 4. P. 455–468. https:doi.org/10.1134/S1061933X19030153]
- Русанов А.И. Температурная зависимость краевого угла жидкости на деформируемой твердой поверхности // Коллоидный журнал. 2020. Т. 82. № 5. С. 611–617. [пер. Rusanov A.I. Temperature dependence of liquid contact angle at a deformable solid surface // Colloid Journal. 2020. V. 82. № 5. P. 567–572. https:doi.org/10.1134/S1061933X20050142]
- Сидорова С., Колесник Л.. Моделирование процесса формирования островковых тонких пленок // Наноиндустрия. 2016. № 3. С. 65–70.
- Dukarov S., Kryshtal A., Sukhov V. Surface energy and wetting in island films. In book: Wetting and Wettability. Chapter 7. Ed. M. Aliofkhazraei. Rijeka: Intech. 2015. P. 169–206. https:doi.org/10.5772/60900
- Бараш Ю.С. Силы Ван-дер-Ваальса. М.: Наука. 1988. 334 с.
- Рехвиашвили С.Ш., Бухурова М.М. Устойчивость углеродной нанолуковицы в контакте с графитовой подложкой // Письма в ЖТФ. 2019. Т. 45. № 12. С. 9–11. https:doi.org/10.21883/PJTF.2019.12.47909.17794 [пер. Rekhviashvili S. Sh., Bukhurova M.M. Stability of a carbon nano-onion in contact with a graphite substrate // Technical Physics Letters. 2019. V. 45. № 6. P. 591–593. https:doi.org/10.1134/S1063785019060294]
- Фомин В.М., Филиппов А.А. Методы исследования упругих характеристик нанообъектов (обзор) // Физическая мезомеханика. 2020. Т. 23. № 5. С. 5–19. https:doi.org/10.24411/1683-805X-2020-15001 [пер. Fomin V.M., Filippov A.A. A Review of Methods for Studying the Elastic Characteristics of Nanoobjects // Physical Mesomechanics. 2021. V. 24. № 2. P. 117–130. https:doi.org/10.1134/S1029959921020016]
- Мысовских И.П. Лекции по методам вычислений. С.-П.: Санкт-Петербургский государственный университет, 1998. 463 с.
- Дерягин Б.В., Чураев Н.В., Муллер В.М. Поверхностные силы. М.: Наука. 1985. 398 с.
- Zhao C., Lin Y., Wu X. Molecular dynamics study on wetting characteristics of lead droplet on iron surface at high temperatures // Materials Today Communications. 2022. V. 32. P. 103968. https:doi.org/10.1016/j.mtcomm.2022.103968
- Zhen S., Davies G.J. Calculation of the Lennard-Jones n–m potential energy parameters for metals // Physica Status Solidi (a). 1983. V. 78. №. 2. P. 595–605. https:doi.org/10.1002/pssa.2210780226
- White D.W. G. The surface tensions of Pb, Sn, and Pb-Sn alloys // Metall. Mater. Trans. B. 1971. V. 2. P. 3067–3071. https:doi.org/10.1007/BF02814956
- Passerone A., Sangiorgi R., Caracciolo G. The surface tension of liquid lead // J. Chem. Thermodynamics. 1983. V. 15. №. 10. P. 971–983. https:doi.org/10.1016/0021-9614(83)90131-3
Supplementary files





