A theory of the evolutionary role of hereditary tumors (carcino-evo-devo): the history and the current state. Part 3. The current state of carcino-evo-devo theory and its relationships with other biological theories
- Authors: Kozlov A.P.1,2,3
-
Affiliations:
- Vavilov Institute of General Genetics, Russian Academy of Sciences
- Biomedical Center
- Peter the Great St. Petersburg Polytechnic University
- Issue: Vol 144, No 4 (2024)
- Pages: 374-401
- Section: Articles
- Submitted: 19.01.2025
- Accepted: 19.01.2025
- Published: 22.07.2024
- URL: https://bakhtiniada.ru/0042-1324/article/view/277382
- DOI: https://doi.org/10.31857/S0042132424040024
- EDN: https://elibrary.ru/PPYMQT
- ID: 277382
Cite item
Full Text
Abstract
After publishing the monograph “Evolution by Tumor Neofunctionalization”, the author continued developing a theory of the evolutionary role of tumors in subsequent publications, in which a theory assumed its current state. In this part of the article, the author reviews the current state of a theory of the evolutionary role of tumors (carcino-evo-devo) and its relationship with other biological theories.
Full Text
ВВЕДЕНИЕ
Годы после выхода книги (Kozlov, 2014) были посвящены дальнейшей разработке теории. В статье (Kozlov, 2019a) впервые проанализированы нетривиальные объяснения нашей теории и ее отношения с другими биологическими теориями. В этой статье теория эволюционной роли наследуемых опухолей названа теорией carcino-evo-devo.
Мы занимались дальнейшим описанием предсказанного нами нового класса TSEEN-генов (Круковская и др., 2016; Козлов и др., 2021; Kozlov, 2016) и подтверждением других нетривиальных предсказаний теории (Makashov et al., 2019; Matyunina et al., 2019). Данные, полученные в статье (Matyunina et al., 2019), можно рассматривать как прямое доказательство основной гипотезы. В статье (Kozlov, 2022d) обобщены результаты экспериментального подтверждения нескольких нетривиальных предсказаний теории.
Нами разработано учение об эволюционно молодых опухолеподобных органах (Kozlov, 2019a, 2022a, 2022b, 2023a). Мы сформулировали нетривиальное предсказание об опухолеподобии процесса ожирения (Kozlov, 2022b) и получили подтверждающие это предсказание результаты об экспрессии TSEEN-генов в образцах висцеральной жировой ткани пациентов с крайними формами ожирения (Акулова и др., 2023а, 2023б). Обобщение нетривиальных объяснений теории содержится в статье (Kozlov, 2023a).
В выступлениях автора на многих конференциях совершенствовалась структура теории carcino-evo-devo. Теория carcino-evo-devo приобретала все более завершенный вид.
Ниже мы рассмотрим современное состояние теории и ее взаимоотношения с другими биологическими теориями более подробно.
СОВРЕМЕННОЕ СОСТОЯНИЕ ТЕОРИИ ЭВОЛЮЦИОННОЙ РОЛИ НАСЛЕДУЕМЫХ ОПУХОЛЕЙ, ИЛИ ТЕОРИИ CARCINO-EVO-DEVO
Теория эволюционной роли наследуемых опухолей, или теория carcino-evo-devo, разработана автором в серии публикаций (Козлов, 1976, 1983, 1987, 1988, 2008, 2011, 2022, 2023; Kozlov, 1979, 1996, 2010, 2014, 2019a, 2022a–d, 2023a, 2023b) и в монографии, изданной на английском (Kozlov, 2014), русском (Козлов, 2016) и китайском (Kozlov, 2019b) языках академическими научными издательствами. Опубликована также серия статей, посвященных подтверждению нетривиальных предсказаний теории. Их мы будем рассматривать ниже.
Мы используем следующую терминологию.
Основную гипотезу нашей теории мы назвали гипотезой эволюции путем неофункционализации опухолей (Kozlov, 2014), а саму теорию мы назвали теорией эволюционной роли наследуемых опухолей, или теорией carcino-evo-devo (Козлов, 2023; Kozlov, 2019a, 2023a).
Теория carcino-evo-devo состоит из нескольких взаимосвязанных разделов (табл. 1).
Таблица 1. Структура теории carcino-evo-devo
Структура теории carcino-evo-devo | |
I | Истоки и предшественники теории эволюционной роли опухолей |
II | Эволюционный подход к наукам о здоровье и болезнях |
III | Биологические предпосылки теории эволюционной роли опухолей |
IV | Гипотеза эволюции путем неофункционализации наследуемых опухолей (основная гипотеза) |
V | Нетривиальные предсказания теории и результаты их экспериментального подтверждения |
VI | Нетривиальные объяснения необъясненных ранее биологических феноменов, которые предлагает новая теория, и анализ ее взаимоотношений с другими биологическими теориями |
VII | Основные положения теории carcino-evo-devo |
VIII | Перспективы новых технологий на основе теории carcino-evo-devo |
IX | Значение теории carcino-evo-devo для медицины и здравоохранения |
Новые разделы теории | |
X | Роль опухолей как поисковиков в пространстве биологических возможностей, участие опухолей в биологических компьютерных процессах |
XI | Принцип увеличения сложности |
XII | Диаграммы carcino-evo-devo. Формула увеличения сложности |
Ниже мы рассмотрим разделы теории carcino-evo-devo в последовательности, представленной в табл. 1, — с первого по девятый разделы. Новые разделы теории будут рассмотрены в следующей части статьи.
I. Истоки и предшественники теории эволюционной роли опухолей
Понятие carcino-evo-devo происходит из понятий carcinoembryonic и evo-devo, уже имеющих распространение в научной литературе. Термин carcino-evo-devo впервые появился в нашей монографии (Kozlov, 2014), а для обозначения теории эволюционной роли опухолей впервые использован в статье (Kozlov, 2019a).
Термин carcinoembryonic используется для обозначения эмбриональных белков, продуцируемых опухолевыми клетками. Первые примеры таких белков — альфа-фетопротеин (Абелев и др., 1963; Татаринов, 1964а–в; Abelev et al., 1963) и раково-эмбриональный антиген (Gold, Freedman, 1965). Представления о раково-эмбриональных белках получили свое дальнейшее развитие в представлениях о конвергенции эмбриональных и опухолевых сигнальных путей (Topczewska et al., 2006; Hendrix, Lurie, 2007; Hendrix et al., 2007; Hnisz et al., 2015). Обе концепции указывают на взаимосвязь эмбриональных и опухолевых процессов.
Сокращение evo-devo обозначает эволюционную биологию развития, которая изучает взаимосвязь индивидуального развития и эволюции (Gould, 1977a; Hall, 2003). Представления о закономерностях эволюции онтогенеза восходят к работам выдающегося отечественного ученого А.Н. Северцова, разработавшего теорию филэмбриогенезов (Северцов, 1939).
Теория carcino-evo-devo описывает взаимосвязи эволюционного, индивидуального и неопластического развития в рамках единого подхода. Эта теория рассматривает роль наследуемых опухолей в эволюции развития. Другими подходящими названиями теории могли бы также быть onco-evo-devo или tumor-evo-devo.
Доказательства участия опухолей в эволюции онтогенеза подробно анализируются в работах (Kozlov, 2014, 2019a). Они являются важной составной частью нашей теории.
Теориями, предшествовавшими теории carcino-evo-devo, являются теория эмбриональных остатков (“embryonal rest” or “embryonal remnants” theory of cancer) (Durante, 1874; Cohnheim, 1877, 1889); морфологические законы эволюции онтогенеза, открытые А.Н. Северцовым (Северцов, 1939); представление об опухолях как болезни дифференцировки (Markert, 1968).
К предшественникам нашей теории можно отнести представления о роли в прогрессивной эволюции “перспективных монстров” (Шимкевич, 1909; Goldschmidt, 1940; Gould, 1977b, 1980) и о роли вирусов в эволюции (Anderson, 1970). Сравнительная онкология существует с XIX в. (Kozlov, 2014). Ее также следует отнести к предшественникам нашей теории.
Важнейшим предшественником нашей теории является теория С. Оно о генетических механизмах прогрессивной эволюции, или эволюция путем дупликации генов (Ohno, 1970). Наша теория начинается там, где заканчивается теория С. Оно, которая не объясняет, в каких именно клетках экспрессируются эволюционно новые гены, определяющие эволюционные инновации и морфологические новшества. Объясняя, откуда берутся дополнительные клеточные массы для экспрессии эволюционно новых генов и сочетаний генов, наша теория вступает в комплементарные отношения с теорией С. Оно.
В свое время сильное влияние на автора оказала книга “Предмет и взаимосвязь естественных наук” (Кедров, 1967). Учение об уровнях организации материи, изложенное в этой книге, использовалось автором для формулировки принципа генной конкуренции в ранних работах (Козлов, 1976, 1983; Kozlov, 1979) и в последних работах, посвященных принципу увеличения сложности (Kozlov, 2022c, 2023b, 2024).
II. Эволюционный подход к наукам о здоровье и болезнях
Эволюционный подход к наукам о здоровье и болезнях в основном сформировался в конце XX в. и подробно рассматривался в монографии автора (Kozlov, 2014). Теория carcino-evo-devo развивалась параллельно с Дарвиновской медициной (Williams, Nesse, 1991), эволюционной эпидемиологией (Ewald, 1994) и несколькими направлениями эволюционной онкологии (Cairns, 1975; Nowell, 1976, 1986; Graham, 1992; Gatenby, 2009).
Научные направления эволюционной онкологии включают сравнительную онкологию (XIX–XX вв.); соматическую эволюцию опухолевых клеток и отбор в популяциях опухолевых клеток (Cairns, 1975; Nowell, 1976, 1986); противораковую селекцию (Graham, 1992); “экологическую” гипотезу (Gatenby, 2009); нашу теорию, которая описывает роль наследуемых опухолей в прогрессивной эволюции (Козлов, 1983, 1987, 2008, 2016; Kozlov, 1979, 1996, 2010, 2014, 2016, 2019a). Таким образом, при всей оригинальности нашей теории она не изолирована от основных направлений науки и глубоко укоренена в современной экспериментальной и теоретической биологии и онкологии.
III. Биологические предпосылки теории эволюционной роли опухолей
У опухолей есть особенности, которые предполагают их роль в эволюции организмов. Многие из этих особенностей подробно обсуждались в предыдущих работах автора (Kozlov, 2014, 2023a), поэтому рассмотрим их здесь только кратко.
- На первое место мы поставим обстоятельство, что большинство опухолей не убивают своих хозяев, как наименее известное научному сообществу. У млекопитающих до 80% опухолей — доброкачественные (Boddy et al., 2020; Boutry et al., 2022), и о них мы знаем значительно меньше, чем о злокачественных опухолях, которыми в основном занимается онкология.
На ранних и промежуточных стадиях прогрессии опухоли не убивают своих хозяев. На ранних стадиях прогрессии опухоли могут отбираться на новые функции (Воронцов, 2003).
Опухоли, которые не убивают своих хозяев, обсуждаются нами в монографии (Kozlov, 2014). В их список входят эмбриональные и детские опухоли; доброкачественные опухоли, карциномы in situ и так называемые псевдоболезни; опухоли на ранних и промежуточных стадиях прогрессии; опухоли, подвергающиеся спонтанной регрессии; опухоли с устойчивой массой (Kozlov, 2014).
Когда мы говорим об эволюционной роли опухолей, мы имеем в виду обсуждавшиеся выше опухоли, не убивающие своих хозяев, а не злокачественные опухоли на поздних стадиях прогрессии, которые убивают своих хозяев. - Многие опухоли наследуются (Kozlov, 2014, 2023a). Наследственные опухолевые синдромы встречаются намного чаще, чем неопухолевые наследственные синдромы — классические генетические заболевания (Sokolenko, Imyanitov, 2018).
Любой наследуемый признак может отбираться естественным отбором и быть потенциально эволюционно значимым. Тот факт, что многие опухоли наследуются, предполагает, что они могут участвовать в эволюции организмов. Когда мы говорим об эволюционной роли опухолей, мы подразумеваем наследуемые опухоли. Более подробно наследуемые опухоли обсуждаются в наших работах (Kozlov, 2014, 2023a). - Участие опухолевых процессов в эволюции онтогенеза подтверждается многочисленными доказательствами (Kozlov, 2014, p. 35–55; Kozlov, 2019a, 2022a, 2022b).
- Широкая распространенность опухолей у многоклеточных организмов (Kozlov, 2014, p. 9–17), подтвержденная в более поздних обзорах на эту тему (Aktipis et al., 2015; Albuquerque et al., 2018), позволяет предположить их возможную эволюционную значимость.
- Древнее происхождение и консерватизм клеточных онкогенов и генов — супрессоров опухолевого роста также предполагает эволюционную значимость опухолей. Этому вопросу посвящена наша статья (Makashov et al., 2019), которую мы будем обсуждать ниже.
- Некоторые свойства опухолей (избыточные клеточные массы, экспрессия множества необычных генов, возможность дифференцировки с потерей злокачественности, морфогенетический потенциал опухолей) могли быть использованы в эволюции, согласно максиме Добжанского “Nothing in biology makes sense except in the light of evolution” (Dobzhansky, 1973).
IV. Гипотеза эволюции путем неофункционализации наследуемых опухолей (основная гипотеза)
Выше мы анализировали модификации формулировки основной гипотезы, которая уточнялась и совершенствовалась вместе с развитием теории. В нашей последней работе (Козлов, 2023, с. 11) использовалось следующее определение: “Наследуемые опухоли на ранних стадиях прогрессии могли играть роль в эволюции многоклеточных организмов, предоставляя дополнительные клеточные массы для экспрессии эволюционно новых генов (возникающих в ДНК зародышевых клеток) и новых сочетаний генов, участвуя таким образом в происхождении новых типов клеток, тканей и органов”.
В этой формулировке присутствуют все существенные элементы основной гипотезы, которые уточнялись на всем протяжении развития теории: наследуемость опухолей необходима для участия в эволюционном процессе; только опухоли на ранних стадиях прогрессии или доброкачественные опухоли используются в эволюции; эволюционно новые гены возникают в ДНК зародышевых клеток, а не в ДНК опухолевых клеток; экспрессия эволюционно новых генов и новых сочетаний генов в опухолях приводит к возникновению новых типов клеток, тканей и органов в прогрессивной эволюции.
Гипотеза эволюции путем неофункционализации наследуемых опухолей может быть представлена в виде диаграммы (рис. 1).
Рис. 1. Диаграмма, описывающая основную гипотезу.
Бессмысленная последовательность Х возникает в ДНК зародышевых клеток предкового многоклеточного организма.
Последовательность Х эволюционирует у потомков, но не экспрессируется или слабо экспрессируется. Экспрессия блокируется благодаря генной конкуренции со стороны предсуществующих генов.
В соответствии с основной гипотезой, эволюционно новая последовательность X экспрессируется в опухолевых клетках наследуемых опухолей.
В ряде случаев имеет место приобретение слабых функций бессмысленными новыми последовательностями из так называемых промискуитетных функций. Возникает de novo эволюционно новый протоген X. Одновременно возникает слабая регуляция новой функции и протогена X.
Начинается положительная селекция новой функции, приводящая к усилению новой функции и ее регуляции.
Возникают новая функция, новый ген, регуляторные механизмы и новый специализированный клеточный тип. Опухолевые клетки приобретают функцию в организме и превращаются в новый тип дифференцированных клеток.
Наследование нового типа клеток у потомства осуществляется с помощью генетических и трансгенерационных эпигенетических механизмов, как и у предсуществующих клеточных типов. Возникают организмы с новым типом клеток.
На представленной диаграмме разобран случай возникновения эволюционно нового гена de novo. Как обсуждалось выше, в части 2 этой статьи, есть и другие способы происхождения эволюционно новых генов, которые совместимы с диаграммой на рис. 1. Кроме того, очевидно, что для возникновения нового клеточного типа требуется более чем один эволюционно новый ген, а также новые сочетания генов. т. е. на диаграмме представлен идеализированный случай происхождения нового клеточного типа с участием одного эволюционно нового гена.
Диаграмма на рис. 1 хорошо иллюстрирует роль организмов-опухоленосителей как переходных форм в прогрессивной эволюции.
V. Нетривиальные предсказания теории и результаты их экспериментального подтверждения
Способность делать нетривиальные (неочевидные) предсказания, которые можно проверить экспериментально, является одним из основных требований, предъявляемых к научной теории. Число подтвержденных нетривиальных предсказаний нашей теории увеличивалось и продолжает увеличиваться по мере ее развития. Недавно мы опубликовали специальную статью, посвященную нетривиальным предсказаниям теории carcino-evo-devo (Kozlov, 2022d).
Здесь мы проанализируем девять таких предсказаний, которые мы подтвердили или получили данные в их поддержку.
- Число онкогенов должно соответствовать числу специализированных клеточных типов в организме.
- Эволюция классов онкогенов, генов — супрессоров опухолевого роста и дифференцировочных генов должна проходить параллельно.
- Эволюционно новые и эволюционно молодые гены должны экспрессироваться специфически или преимущественно в опухолях (tumor specifically expressed, evolutionarily novel (TSEEN) genes).
- Ортологи TSEEN-генов рыб у человека должны приобретать прогрессивные функции.
- Наследуемые опухоли могут отбираться на новые функции в эволюционирующих организмах.
- Эволюционно молодые органы должны рекапитулировать опухолевые признаки в своем развитии (опухолеподобные органы).
- Жировой орган млекопитающих является опухолеподобным органом, а ожирение является опухолеподобным процессом. TSEEN-гены должны экспрессироваться в жировых тканях при ожирении.
- Должны быть примеры типов клеток, тканей и органов, произошедших из опухолей.
- Должны существовать ископаемые остатки организмов-опухоленосителей, являющихся переходными формами между ступенями прогрессивной эволюции.
1. Число онкогенов должно соответствовать числу специализированных клеточных типов в организме
Это предсказание опубликовано в период, когда было известно всего 12 онкогенов и предполагалось, что онкогенов может быть не более 20 (Козлов, 1987; Kozlov, 1996). Поскольку клеточных типов к тому времени было известно около 200 (Valentine, 1978), это предсказание означало существование на порядок большего числа онкогенов, что было достаточно смелым.
Предсказание числа онкогенов связано с возможной эволюционной ролью клеточных онкогенов, предполагаемой основной гипотезой. В свете основной гипотезы эволюционная роль клеточных онкогенов может состоять в поддержании определенного уровня автономных пролиферативных процессов в эволюционирующих популяциях многоклеточных организмов: “Эволюционной ролью клеточных онкогенов, или протоонкогенов, могло быть то, что они поддерживали в эволюционирующих популяциях организмов определенный, наследственно детерминированный уровень автономных пролиферативных процессов и способствовали экспрессии эволюционно новых генов в анапластических клетках избыточных клеточных масс. После возникновения нового типа клеток соответствующие онкогены должны были превратиться в типоспецифические регуляторы деления клеток. Отсюда, в частности, следует, что должно существовать около 200 различных протоонкогенов — по числу типов клеток, насчитывающихся у высших животных” (Козлов, 1987, с. 138).
Со времени, когда было сделано это предсказание, число описанных онкогенов и типов клеток постоянно увеличивалось. В нашей статье (Makashov et al., 2019) мы проанализировали число описанных к этому времени онкогенов и клеточных типов.
В базе данных TAG, которую мы использовали в своей работе, содержалось 245 онкогенов человека, из которых 224 обнаруживались с помощью Protein Historian. При использовании других баз данных (Sanger Cosmic, NCBI Entrez section in Cancer Genes, the Cancer Genes and the Network of Cancer Genes (NCG)) обнаружено 380 онкогенов (Domazet-Lošo, Tautz, 2010).
Число описанных типов клеток также возрастало. Если в известной книге “Молекулярная биология клетки” специальный перечень клеток взрослого человеческого организма содержит 210 типов клеток (в том числе стволовых) (Альбертс и др., 1994, с. 204–210), то к 2006 г. число клеточных типов, обнаруженных у человека, достигло 411 (Vickaryous, Hall, 2006). Таким образом, общее соответствие между числом клеточных типов и числом онкогенов действительно существует для человека (245–380 онкогенов против 210–411 типов клеток), как это было предсказано в наших статьях (Козлов, 1987; Kozlov, 1996). Аналогичное соответствие показано нами и для других многоклеточных организмов, для которых имелись данные о числе типов клеток и онкогенов (Makashov et al., 2019).
Следует подчеркнуть, что наше предсказание (Козлов, 1987; Kozlov, 1996) было не о точном числе онкогенов и типов клеток, а о порядке величин. Очевидно, что число описанных онкогенов и типов клеток будет увеличиваться и далее по мере развития науки. Так, согласно последним оценкам, в базах данных Cosmic и CGC на сегодня содержится 383 онкогена (Sinkala, 2023). Мы говорили об увеличении числа онкогенов на порядок и об общем соответствии чисел онкогенов и типов клеток, что и подтверждено в результате усилий многих лабораторий в течение более чем тридцати лет работы. Подтверждение этого предсказания свидетельствует о предсказательной силе нашей теории.
2. Эволюция классов онкогенов, генов — супрессоров опухолевого роста и дифференцировочных генов должна проходить параллельно
Далее автор предположил, что по крайней мере три класса генов необходимы для возникновения нового типа дифференцированных клеток в процессе эволюции — онкогены, гены — супрессоры опухолевого роста и эволюционно новые гены, определяющие новые функции (рис. 2) (Kozlov, 2014). Т. е. три класса генов: онкогены, гены — супрессоры опухолевого роста и эволюционно новые дифференцировочные гены — должны эволюционировать параллельно друг с другом и с увеличением числа типов клеток в многоклеточном организме.
Рис. 2. Три класса генов необходимы для происхождения новых типов дифференцированных клеток в эволюции — онкогены (Onc), гены — супрессоры опухолевого роста (TSG) и эволюционно новые гены, определяющие новые функции и новые дифференцированные типы клеток (ENG) (по: Kozlov, 2014, p. 114, с разрешением).
Для подтверждения этого предсказания мы предприняли изучение филогенетического распределения ортологов онкогенов, генов — супрессоров опухолевого роста и дифференцировочных генов человека.
В нашей статье (Makashov et al., 2019) мы показали, что кривые распределения эволюционных возрастов ортологов онкогенов, генов — супрессоров опухолевого роста и дифференцировочных генов практически совпадают. Распределения эволюционных возрастов генов образуют кластер, подтвержденный результатами иерархического кластерного анализа с высокой надежностью, проверенной методом бутстрепа.
Эволюционный возраст гена определяли по наиболее близкому предку в эволюционной линии человека, содержащему сходные последовательности. Тот факт, что кривые распределения эволюционных возрастов генов совпадают, означает, что онкогены, гены — супрессоры опухолевого роста и дифференцировочные гены эволюционируют параллельно, как и предсказывалось нашей теорией.
Это предсказание связано с первым предсказанием, поскольку связано с происхождением специализированных клеточных типов у многоклеточных животных, только здесь речь идет о процессе, а не о результате.
Полученные в этой статье результаты подтверждены другими авторами (Tollis et al., 2020).
3. Эволюционно новые и эволюционно молодые гены должны экспрессироваться специфически или преимущественно в опухолях
Важным нетривиальным предсказанием, вытекающим непосредственно из основной гипотезы, является предсказание о специфической или преимущественной экспрессии в опухолях эволюционно новых и эволюционно молодых генов, которое в явном виде впервые сформулировано в 1996 г. (Kozlov, 1996).
Подтверждению этого предсказания посвящена серия наших статей (Самусик и др., 2009; Полев и др., 2009, 2011; Круковская и др., 2010, 2016; Карнаухова и др., 2017; Козлов и др., 2017, 2021; Kozlov et al., 2006; Kozlov, 2016, 2022d; Samusik et al., 2011, 2013; Dobrynin et al., 2013; Polev et al., 2014; Makashov et al., 2019; Matyunina et al., 2019; Karnaukhova et al., 2024, in press), в том числе три обзора (Kozlov, 2014, 2016, 2022d). В этих статьях мы получили и проанализировали данные в пользу специфической или преимущественной экспрессии эволюционно новых и эволюционно молодых генов в опухолях. Автор предложил термин для обозначения таких генов — TSEEN-гены, от tumor specifically expressed, evolutionarily new genes (Kozlov, 2014).
Мы описали индивидуальные TSEEN-гены: PBOV1 (Круковская и др., 2010; Samusik et al., 2011, 2013), ELFN1-AS1 (Полев и др., 2009, 2011; Polev et al., 2014) и OTP-AS1 (Карнаухова и др., 2017; Krukovskaja et al., 2005; Karnaukhova et al., 2024, in press). Мы также описали семейства TSEEN-генов: гены раково-тестикулярных антигенов (CT antigen genes) (Dobrynin et al., 2013; Makashov et al., 2019) и TSEEN-гены некодирующих РНК (Kozlov, 2016; Makashov et al., 2019).
Мы впервые описали ген ELFN1-AS1 (Polev et al., 2014) и de novo происхождение TSEEN-генов человека PBOV1 и ELFN1-AS1 (Samusik et al., 2013; Polev et al., 2014). Это одни из первых описаний de novo возникших генов человека в мировой литературе. Происхождение генов de novo является наиболее трудно доказуемым. В последовавших статьях других авторов подтверждено de novo происхождение PBOV1 и ELFN1-AS1 (McLysaght, Hurst, 2016; Weisman, 2022).
Мы впервые описали экспрессию генов PBOV1, ELFN1-AS1 и OTP-AS1 в широком круге опухолей (вместе они экспрессируются в опухолях 23 типов) (Krukovskaja et al., 2005; Samusik et al., 2013; Polev et al., 2014). Наши данные об опухолеспецифичности экспрессии генов PBOV1 и ELFN1-AS1 подтверждены многими другими авторами с соответствующими ссылками на наш приоритет (Xue et al., 2018; Jie et al., 2020; Du et al., 2021; Ma et al., 2021, 2022; Li et al., 2022; HajiEsmailpoor et al., 2024). Это свидетельствует о правильности наших подходов к открытию TSEEN-генов.
Эволюционно новые гены характеризуются относительно низкой экспрессией (см. обсуждение в Kozlov, 2014). Тем более интересно, что экспрессия TSEEN-генов PBOV1 и ELFN1-AS1 увеличивается с прогрессией опухолей (Xue et al., 2018; HajiEsmailpoor et al., 2024).
Наши данные об эволюционной новизне класса CT-генов подтверждены другими авторами с соответствующими ссылками на наш приоритет (Zhang, Long, 2014).
Нами зарегистрирована база данных белок-кодирующих эволюционно новых и эволюционно молодых генов человека, экспрессирующихся в опухолях (Козлов и др., 2021). Эта база данных содержит гены человека с опухолеспецифической экспрессией, или с преимущественной экспрессией в опухолях, возникшие у человека, у приматов или у млекопитающих.
1015 генов определены программой ProteinHistorian как эволюционно новые, т. е. возникшие у человека, и 1392 как эволюционно молодые, т. е. возникшие у приматов. В результате анализа данных базы GTEx нами показано, что из 1015 эволюционно новых генов человека и 1392 эволюционно молодых генов человека, 309 генов и 592 гена соответственно не экспрессируются ни в одной из 53 нормальных тканей, содержащихся в GTEx. Среди генов, не экспрессирующихся в нормальных тканях, уровень экспрессии 100 эволюционно новых генов человека и 234 эволюционно молодых генов человека в опухолях (в 1 и более типах опухолей у 10–100% пациентов TCGA) является значимым, согласно транскриптомным данным из базы данных TCGA (fpkm > 2). т. е. они являются TSEEN-генами, согласно нашему определению.
Также в нашей базе данных имеются 898 генов, появившихся у млекопитающих, из которых 119 с опухолеспецифической экспрессией.
Кроме полученных нами собственных результатов, проведенный нами анализ литературных данных также свидетельствует о преимущественной экспрессии в опухолях эволюционно новых генов, независимо от механизмов их происхождения (путем генной дупликации, из ретротранспозонов или эндогенных вирусов, путем перестановки экзонов или de novo) (Kozlov, 2016).
Таким образом, существование TSEEN-генов можно считать установленным фактом.
Автор рассматривает феномен TSEEN-генов как новый биологический феномен, являющийся частью более широкого биологического феномена неофункционализации опухолей в прогрессивной эволюции (Kozlov, 2014, 2016, 2022d).
Автор также рассматривает TSEEN-гены как новый суперкласс эволюционно новых, эволюционно молодых и эволюционирующих генов, с опухолеспецифической или преимущественно опухолевой экспрессией. В этот суперкласс генов входят TSEEN-гены различных типов живых организмов (Kozlov, 2022d).
Новый суперкласс TSEEN-генов имеет особенности по сравнению с другими классами генов.
Во-первых, он объединяет TSEEN-гены разных типов организмов. Ортологи TSEEN-генов предковых групп организмов могут приобретать прогрессивные функции у потомков, находящихся на более высоких ступенях прогрессивной эволюции, т. е. они участвуют в прогрессивной эволюции (Matyunina et al., 2019). Число TSEEN-генов значительно и только у человека может достигать десятков и сотен генов.
Во-вторых, это класс генов, объединенных не по функциональному признаку, как, например, класс онкогенов или генов домашнего хозяйства. TSEEN-гены могут еще не иметь функций (Kozlov, 2014) или иметь в основном молекулярные функции. Функции разных TSEEN-генов отличаются. Ортологи разных TSEEN-генов приобретают в эволюции разные прогрессивные функции (Matyunina et al., 2019). Общими свойствами TSEEN-генов являются: опухолеспецифичность их экспрессии, их относительная эволюционная новизна, продолжающаяся эволюция в направлении приобретения новых прогрессивных функций (Matyunina et al., 2019).
В-третьих, это класс генов с двойной специфичностью — эволюционной и опухолевой. Двойная специфичность TSEEN-генов определяет два комплементарных пути их изучения, как уже обсуждалось выше. Сначала может изучаться опухолеспецифичность экспрессии, а затем эволюционная новизна, и наоборот — сначала эволюционная новизна, а затем опухолеспецифичность экспрессии (Kozlov, 2016).
Опухолеспецифичность экспрессии изучена нами с помощью глобальных вычитаний.
Мы использовали глобальные вычитания суммарных последовательностей всех доступных нормальных органов из суммарных последовательностей всех доступных опухолей. Сначала это делалось с помощью насыщающей молекулярной гибридизации и суммарных препаратов РНК (Евтушенко и др., 1989), затем in silico с помощью суммарных библиотек кДНК EST (Baranova et al., 2001; Galachyants, Kozlov, 2009) и с использованием суммарных результатов глубокого секевенирования РНК из баз данных GTEx и TCGA (Козлов и др., 2021; Kozlov, 2022d).
Опухолеспецифичность экспрессии генов подтверждена экспериментально с использованием ПЦР на панелях кДНК из нормальных и опухолевых тканей (Kozlov, 2014, 2016, 2022d).
В работах (Евтушенко и др., 1989; Козлов, 2008; Круковская и др., 2008; Козлов и др., 2017, 2021; Evtushenko et al., 1989; Kozlov et al., 1992; Baranova et al., 2001; Krukovskaja et al., 2005; Galachyants, Kozlov, 2009; Kozlov, 2016, 2022d) мы с использованием разных методов показали, что гены, экспрессирующиеся только или преимущественно в опухолях и не экспрессирующиеся (или слабо экспрессирующиеся) в экспериментально доступных нормальных тканях, действительно существуют. В зависимости от использованных экспериментальных подходов число таких генов варьирует от сотен до тысяч.
Гены, полученные в результате глобальных вычитаний, экспрессируются в широком круге различных типов опухолей и поэтому могут быть названы общеопухолевыми генами (pan-cancer genes).
В наших работах возраст последовательностей генов человека определялся по возрасту наиболее близкого предка в эволюционной линии человека, который содержит гены со сходными последовательностями (with a significant BLAST score or HMMER E-value) (Koonin, 2005). Эволюционно новыми последовательностями считали последовательности, возникшие у человека и отсутствующие у приматов.
К эволюционно молодым генам человека отнесены гены, возникшие у предков человека и связанные с эволюционно новыми органами и функциями. Самыми эволюционно молодыми органами человека являются плацента, молочная железа и простата, возникшие у плацентарных. Гены, связанные с возникновением эволюционно новых органов плацентарных и млекопитающих, возникали несколько раньше (Domazet-Lošo et al., 2007; Makashov et al., 2019; Matyunina et al., 2019). Поэтому к TSEEN-генам человека, представленным на рис. 3, мы отнесли также гены, возникшие у приматов и млекопитающих. В то же время ген PBOV1, de novo происхождение которого у человека впервые описано нами (Samusik et al., 2013), экспрессируется в опухолях простаты и молочной железы (prostate and breast cancer overexpressed), т. е., с точки зрения нашей теории, участвует в продолжающейся эволюции этих эволюционно молодых органов.
Рис. 3. Данные, представленные в базе данных белок-кодирующих TSEEN-генов человека.
Возраст класса генов описывается распределением возрастов генов, принадлежащих к этому классу генов. Мы определяли возраст класса генов человека по медиане распределения возрастов ортологов генов, принадлежащих к данному классу, т. е. по точке на эволюционной линии человека, соответствующей происхождению 50% ортологов генов, принадлежащих к данному классу генов (Makashov et al., 2019).
Даже эволюционно самые старые классы генов, например гены домашнего хозяйства, содержат небольшое число эволюционно новых генов, возникших у человека (Makashov et al., 2019). При этом различные классы TSEEN-генов, например гены раково-тестикулярных антигенов (CT antigen genes), содержат гены, возникшие у плацентарных и ранее (Dobrynin et al., 2013). Разумеется, TSEEN-гены содержат наибольшую пропорцию эволюционно новых и молодых генов и являются наиболее молодыми классами генов человека, например CT-гены или гены некодирующих РНК (Dobrynin et al., 2013; Makashov et al., 2019).
Более высокая представленность TSEEN-генов у приматов на рис. 3 предполагает их роль в эволюции человека. TSEEN-гены человека, представленные на рис. 3, еще не приобрели функций в нормальных тканях, поэтому их можно рассматривать как эволюционирующие в направлении приобретения новых функций.
Гены, представленные на рис. 3, демонстрируют градиент эволюционной новизны, который отражает континуум эволюционирующих генов. Экспрессия протогенов, эволюционно новых и эволюционно молодых генов в наследуемых опухолях может представлять ранние стадии в происхождении эволюционно новых функций генов. Это представление хорошо соотносится с концепцией протогена (Carvunis et al., 2012) и с моделями происхождения генов de novo (van Oss, Carvunis, 2019). TSEEN-гены, экспрессирующиеся в опухолях, могут являться резервуаром протогенов. Представляет интерес изучить процесс приобретения прогрессивных функций TSEEN-генами, у которых еще нет таких функций. Алгоритм таких исследований определен в наших работах (Matyunina et al., 2019; Kozlov, 2022d).
Другие авторы также заметили связь эволюционно новых генов с опухолями (McLysaght, Hurst, 2016; van Oss, Carvunis, 2019; Weisman, 2022). В своих обзорах они обсуждают TSEEN-гены, описанные нами и другими авторами.
4. Ортологи TSEEN-генов рыб у человека должны приобретать прогрессивные функции
В исследовании (Matyunina et al., 2019) на модели трансгенных индуцибельных опухолей полосатого данио изучались TSEEN-гены рыб и их человеческие ортологи. Согласно предсказанию нашей теории, человеческие ортологи TSEEN-генов рыб должны приобретать прогрессивные функции, не встречающиеся у рыб. Используя ресурс генной онтологии (Gene Ontology), мы обнаружили много генов человека, которые участвуют в развитии прогрессивных признаков, отсутствующих у рыб (в развитии легких, молочной железы, плаценты, межжелудочковой перегородки и др.). Ортологи этих генов возникли у рыб и экспрессировались в опухолях рыб и опухолях рыб после регрессии. Опухоли после регрессии можно рассматривать как модели эволюционирующих органов. Поэтому полученные данные (Matyunina et al., 2019) можно рассматривать как прямое доказательство основной гипотезы.
5. Наследуемые опухоли могут отбираться на новые функции в эволюционирующих организмах
В статье (Козлов и др., 2012) мы показали, что так называемые шапочки на голове некоторых разновидностей золотых рыбок имеют признаки доброкачественных опухолей. Эти образования отбирались китайскими селекционерами в течение последних нескольких сотен лет. В результате образовался новый орган золотых рыбок — шапочка.
Шапочки золотых рыбок являются первым примером искусственного отбора опухолей, описанным в мировой литературе (Козлов и др., 2012; Kozlov, 2014, 2022a). При этом отбор осуществлялся по признаку красоты.
Существуют также примеры естественного отбора опухолей на новую функцию в организме. Примером такого отбора являются так называемые симбиовилли в желудке у некоторых грызунов, участвующие в сбраживании клетчатки. Симбиовилли возникли в результате естественного отбора папиллом на ранних стадиях прогрессии злокачественного папилломатоза (Воронцов, 2003).
Другим примером естественного отбора опухолей на новую функцию являются макромеланофоры у меченосцев, которые произошли в результате сексуального отбора из злокачественных меланом (Козлов, 2008; Fernandez, Morris, 2008; Kozlov, 2010, 2014).
Примеры позитивной селекции в линии приматов многих ортологов генов человека, связанных с опухолями (tumor-related genes), приведены в (Kozlov, 2014).
Все вышеизложенное свидетельствует, что наследуемые опухоли действительно могут отбираться на новые функции в эволюционирующих организмах.
Симметричная форма шапочки золотых рыбок, ее доброкачественные свойства и появление на определенной стадии развития являются признаками нормального органа. Способность к неограниченному росту и гистологические особенности являются опухолевыми признаками. Поскольку возраст шапочек около тысячи лет, это один из самых молодых органов, известных биологии. Все это говорит о том, что шапочка является опухолеподобным органом. Однако представление об опухолеподобных органах было нами развито несколько позднее.
6. Эволюционно молодые органы должны рекапитулировать опухолевые признаки в своем развитии (опухолеподобные органы)
Впервые предсказание о том, что эволюционно новые органы должны рекапитулировать опухолевые признаки в своем развитии, сформулировано в нашей книге (Kozlov, 2014, раздел 5.4). В ряде работ рассмотрены опухолеподобные свойства эволюционно молодых органов млекопитающих — плаценты, молочной железы, предстательной железы и детского головного мозга человека (Kozlov, 2014, 2019a, 2022a), жирового органа млекопитающих и процесса ожирения (Kozlov, 2022b).
Плацента является первым органом млекопитающих, опухолеподобные свойства которого были замечены, потому что она имеет много таких свойств, включая локальную инвазию и метастазирование (Kozlov, 2014, 2022a). Роль древней ретровирусной инфекции и доместикации гена syncytin в происхождении плаценты также осознаны относительно давно (Harris, 1991; Blond et al., 1999; Mi et al., 2000). Сходство плаценты с опухолями в настоящее время является общепризнанным (Kurlak et al., 2017). Автор рассматривает плаценту как регулируемую опухоль или как опухолеподобный орган (Kozlov, 2014). Другие авторы также используют термин “опухолеподобный орган” по отношению к плаценте (Lala et al., 2021).
Молочная железа и простата человека характеризуются наиболее частой заболеваемостью злокачественными опухолями. Показано, что высокая заболеваемость раком этих органов связана с их эволюционной новизной (Davies, 2004). Как и у плаценты, в органогенезе этих органов есть стадия регулируемого инвазивного роста. Обе железы имеют много других признаков опухолей, указывающих на опухолеподобие молочной железы и простаты. Подробно эти признаки разбираются в (Kozlov, 2022a).
Мозг человека рекапитулирует много признаков опухолей, часть из которых наиболее часто проявляется в детстве. Так, опухоли мозга являются наиболее частыми солидными опухолями у детей и наиболее частой причиной смерти от опухолей (Kozlov, 2014, 2022a).
Примером эволюционно новой опухолеподобной ткани является эпендимальный район спинного мозга человека, который отличается от аналогичного района у грызунов и приматов. Центральный канал спинного мозга человека зарастает тканью, имеющей признаки эпендимомы, находящейся в латентном состоянии (low grade or quiescent ependymoma) (Garcia-Ovejero et al., 2015). Эпендимомы — наиболее частые нейроэпителиальные неоплазмы, которые составляют более половины спинномозговых глиом у взрослых. Примечательно, что авторы, получившие столь интересные результаты, затрудняются их интерпретировать, но это возможно с помощью нашей теории и ее предсказания об опухолеподобных органах.
В работах (Козлов и др., 2012; Kozlov, 2014, 2022a) разбираются также так называемые псевдоболезни, псевдораки, пограничные опухоли и опухолеподобные состояния, провести границу которых с опухолями бывает трудно. Создается впечатление, что нормальные органы, особенно эволюционно молодые, не являются абсолютно фиксированными и стабильными в отношении их клеточного состава и пролиферативных процессов, иногда напоминающих опухолевые.
7. Жировой орган млекопитающих является опухолеподобным органом, а ожирение является опухолеподобным процессом. TSEEN-гены должны экспрессироваться в жировых тканях при ожирении
Мы сформулировали нетривиальное предсказание об опухолеподобии процесса ожирения (Kozlov, 2022b, 2022d, 2022e, 2023a), исходя из современных представлений об эволюционной новизне жирового органа млекопитающих. Согласно этим представлениям, совокупность жировых тканей млекопитающих рассматривается как жировой орган, который у млекопитающих приобрел эволюционно новую функцию участия в терморегуляции (Kozlov, 2022b). Из этого, в частности, следует, что жировой орган млекопитающих должен обладать признаками опухолей, поиск которых увенчался обнаружением около десятка таких признаков, в том числе принадлежащих к так называемым основным признакам опухолей (hallmarks of cancer). Из них важнейшими в нашем рассмотрении являются способность к безграничной экспансии (в том числе за счет гиперплазии адипоцитов) и способность преадипоцитов к разрушительной инфильтрации других органов с использованием тех же сигнальных путей, которые используются при метастазировании опухолевых клеток (Kozlov, 2022b). В статье (Kozlov, 2022b) сделан вывод, что жировой орган млекопитающих является опухолеподобным органом, а ожирение является опухолеподобным процессом, к которому могут быть применимы соответствующие онкологические технологии. Значение этого вывода для медицины может оказаться очень важным.
Мы предсказали, что TSEEN-гены должны экспрессироваться в жировых тканях при ожирении, и получили подтверждающие это предсказание экспериментальные результаты об экспрессии TSEEN-генов в образцах висцеральной жировой ткани пациентов с крайними формами ожирения (Акулова и др., 2023а, 2023б).
Продолжив изучение ортологов человека, произошедших из TSEEN-генов рыб, исследованных нами ранее (Matyunina et al., 2019), мы описали сеть генов человека, участвующих в развитии жирового органа у человека (Kozlov, 2022b, 2022d, 2022e).
Ортологи TSEEN-генов рыб, описанные в работе (Matyunina et al., 2019): LEP, SPRY1, PPARG, ID2, CIDEA, NOTCH1 и ZAG — участвуют в развитии и функционировании жирового органа млекопитающих, образуя сеть генов со взаимными влияниями (рис. 4).
Рис. 4. Сеть генов — ортологов TSEEN-генов рыб, описанных в работе (Matyunina et al., 2019), участвующая в развитии жирового органа млекопитающих.
В зависимости от контекста гены — участники сети, представленной на рис. 4, могут играть роль онкогенов или опухолевых супрессоров, демонстрируя так называемый антагонистический дуализм (Kozlov, 2022b, 2022d, 2022e). Эти данные свидетельствуют в пользу опухолеподобной природы ожирения.
Итак, жировой орган млекопитающих можно отнести к опухолеподобным органам, а ожирение — к опухолеподобным процессам, что является подтверждением одного из нетривиальных предсказаний теории carcino-evo-devo.
TSEEN-гены человека экспрессируются в жировой ткани при ожирении, что свидетельствует об опухолевой природе процесса ожирения.
Антагонистический дуализм открытой нами сети генов — ортологов TSEEN-генов рыб может оказаться ключом для решения онкологической проблемы и проблемы эпидемии ожирения.
8. Должны быть примеры типов клеток, тканей и органов, произошедших из опухолей
Это предсказание содержится в основной гипотезе. Сначала мы помещали его в раздел биологических предпосылок нашей теории, что говорит о внутренней взаимосвязи различных разделов. В процессе развития теории число примеров типов клеток, тканей и органов, возможно, произошедших из опухолей, увеличивалось в результате целенаправленного поиска. т. е. постоянно осуществлялась работа по подтверждению этого нетривиального предсказания.
В порядке опубликования нами первым примером такого рода были азотфиксирующие клубеньки бобовых растений (Kozlov, 1996). Так называемые кожные рога, возникающие в ответ на различные воздействия у млекопитающих и птиц, были упомянуты нами еще раньше (Козлов, 1987), но они представляют собой ороговевающие папилломы, т. е. являются скорее атипическими опухолевыми органами (см. ниже).
Два новых примера: макромеланофоры и шапочки у рыб — опубликованы в статье (Козлов, 2008).
Глава 7 нашей монографии “Опухоли, которые сыграли роль в эволюции” (Kozlov, 2014) целиком посвящена примерам опухолей, которые уже сыграли роль в эволюции. Кроме клубеньков бобовых, макромеланофоров и шапочек рыб в качестве очень ярких примеров происхождения из опухолей впервые рассмотрены симбиотические ворсинки в желудке полевок и плацента млекопитающих.
В главе 5 в разделе 5.5 приведены основательные свидетельства участия опухолевых процессов в формировании мозга человека.
В других разделах монографии также содержатся примеры органов, которые, возможно, произошли из опухолей, но менее охарактеризованы с этой точки зрения:
- в разделе 4.4.1 — уникальные выросты, сформировавшиеся у некоторых видов и, вероятно, имеющие папилломатозную или опухолеподобную природу: бородавки на рыле бородавочника Phacochoerus aethiopicus, считающиеся его систематическим признаком; гребешок и бородка петуха; бородка индюка; рост рогов у оленей, крупного рогатого скота и носорога, подобный опухолевому росту; торакальные выросты у рогатых жуков; предкукольные зачатки рогов у разных видов жуков Onthophagus, сходные с папилломами; “шлем” горбаток Membracidae, для которого характерно высокое морфологическое разнообразие;
- в разделе 10.9 — метаморфоз морских ежей и других иглокожих, у которых развитие взрослого организма происходит из специальной популяции эмбриональных резервных клеток, похожих на опухолевые клетки;
- в разделе 10.10 — имагинальные диски насекомых, которые также содержат резервные клетки, не гомологичные резервным клеткам реснитчатых питающихся личинок морских животных;
- в разделе 10.10 — нервный гребень, ключевое новшество в эволюции позвоночных, связанное с развитием основных фенотипических признаков позвоночных, особенно производных эктомезенхимы, включая кости, хрящи и дентин. Нервный гребень представляет собой популяцию эмбриональных клеток, обладающих двумя основными свойствами — это мигрирующие и мультипотентные клетки. Перед миграцией они претерпевают эпителиально-мезенхимальную транзицию. т. е. нервный гребень имеет признаки опухолеподобной структуры;
- в разделе 9.2.1 — правый желудочек сердца позвоночных, для которого необходима дополнительная клеточная масса — пример эволюционного новшества.
Для происхождения правого желудочка сердца позвоночных потребовалось рекрутировать новую популяцию клеток-предшественников (вместо простой экспансии предсуществовавших клеток-предшественников). Два эмбриональных поля с клетками-предшественниками участвуют в построении сердца у млекопитающих. Сигнальный путь TGFβ–Smad определяет переднее поле, которое образует правый желудочек сердца. Интересно, что TGFβ опосредует опухолевую супрессию в нормальных клетках и обеспечивает раковую прогрессию в злокачественных клетках (см. подробный разбор этого примера в разделе 9.2.1 (Kozlov, 2014).
Ссылки на первоисточники упомянутых выше примеров можно найти в монографии и в соответствующих наших статьях.
Уже после выхода книги во время докладов автора в Институте биологии моря им. А.В. Жирмунского во Владивостоке и на Неаполитанской биологической станции “Антон Дорн” наши и итальянские зоологи независимо предложили следующий пример происхождения из опухоли и подсказали соответствующую ссылку: при метаморфозе морского ежа взрослые особи развиваются из асимметричной опухолеподобной структуры, расположенной с левой стороны кишечника личинки (left coelomic pouch of the larvae) (Warner et al., 2012). Эти данные согласуются с упомянутыми выше представлениями о роли в развитии взрослого организма эмбриональных резервных клеток, похожих на опухоли.
В статье (Kozlov, 2022a) обсуждались новые данные об опухолевых признаках плаценты и головного мозга человека, а также был приведен анализ опухолевых признаков молочной железы и простаты. Предстательная железа по сути является доброкачественной опухолью, которая продолжает расти у мужчин на протяжении всей жизни (Kozlov, 2022a).
В работах (Kozlov, 2022b, 2022d, 2022e) проанализированы опухолевые признаки жирового органа млекопитающих и данные в пользу его происхождения из наследуемых опухолей.
Ярким примером эволюционно новой опухолеподобной ткани у человека является эпендимальный район спинного мозга человека, который зарастает у взрослых людей доброкачественной эпендимомой. Этот пример впервые был приведен в нашей работе (Kozlov, 2023a). Автор благодарен В.П. Коржу, предложившему этот пример.
В работах (Kozlov, 2022a, 2022b) нами сделан вывод, что опухолевые черты эволюционно новых органов предполагают их происхождение из наследуемых опухолей. Этот вывод опирается в том числе на концепцию атипических опухолевых органов, уже распространенную среди онкологов. Согласно концепции атипических опухолевых органов, солидные опухоли имеют сложную структуру, которая состоит из паренхимы с иерархией клеточных типов и стромы с соединительной тканью, кровеносными сосудами и вспомогательными клетками (Egeblad et al., 2010). В соответствии с нашей теорией, нормальные эволюционно молодые опухолеподобные органы могли эволюционировать из наследуемых атипических опухолевых органов после приобретения ими функции в организме. Взаимоотношения между опухолеподобными органами и атипическими опухолевыми органами могут представлять существенную часть взаимоотношений carcino-evo-devo, т. е. коэволюции нормального и неопластического развития (Kozlov, 2022a).
Иногда задают вопрос, как часто в эволюции новые типы клеток, ткани, органы могли происходить из опухолей, не является ли это очень редким явлением? Приведенные выше примеры эволюционно новых и молодых органов, которые могли произойти из опухолей, свидетельствуют, что это был достаточно частый процесс, особенно у млекопитающих. Напомним, что опухоли у млекопитающих встречаются чаще, чем у других позвоночных (Kozlov, 2014).
По оценке А.Н. Островского и его соавторов, матротрофия и, в частности, плацентотрофия возникали у животных — беспозвоночных, туникат и позвоночных — 140–145 раз, включая тесные контакты родительского организма с эмбрионом, обеспечивающие физиологический обмен между ними (Ostrovsky et al., 2016). Более того, аналоги плаценты высших млекопитающих в некоторых группах беспозвоночных (например, некоторых насекомых и мшанок) представляют собой опухолеподобные клеточные массы, образующиеся за счет родительского организма (Ostrovsky et al., 2016; Nekliudova et al., 2021). Этот пример участия опухолеподобных процессов в эволюции приводится нами в настоящей статье впервые. Автор признателен А.Н. Островскому за детальное обсуждение этого вопроса с автором.
Многократно повторявшиеся у беспозвоночных, хордовых и позвоночных матротрофия и плацентотрофия с участием опухолевых и опухолеподобных процессов свидетельствуют о достаточно высокой частоте таких процессов в эволюции.
В 2014 г. автор писал: “Мы можем предположить, что частые, продолжающиеся и широко распространенные опухолеподобные процессы предоставляли дополнительные массы клеток для экспрессии новых генов, возникновение которых также частое, продолжающееся и широко распространенное явление в эволюции. Содержательные совпадения этих относительно самостоятельных процессов на различных структурных уровнях могли “замораживаться” естественным отбором и приводить к возникновению эволюционных морфологических инноваций. Такие совпадения должны были сотни раз происходить в эволюции позвоночных. Они могут по-прежнему продолжаться и в наше время, так как происхождение новых генов и опухолевые процессы по-прежнему частые, продолжающиеся и широко распространенные явления” (Kozlov, 2014, раздел 10.10).
Как упоминалось, некоторые из обсуждавшихся выше примеров предложены во время многих выступлений автора слушателями или биологами, знакомыми с нашей теорией по публикациям (симбиотические макроворсинки, метаморфоз морского ежа и эпендимальный район спинного мозга человека). Это свидетельствует о том, что биологическая аудитория мгновенно схватывает суть основной гипотезы и что наша теория не противоречит совокупному профессиональному опыту этой аудитории. Аналогичную ситуацию автор наблюдал (и продолжает наблюдать) в медицинских аудиториях.
Часть примеров этого раздела перекрывается примерами предыдущего раздела (6), но используется с разными акцентами. Все вместе, содержание разделов 6–8 свидетельствует в пользу происхождения эволюционно молодых органов из наследуемых опухолей.
9. Должны существовать ископаемые остатки организмов-опухоленосителей, являющихся переходными формами между ступенями прогрессивной эволюции
Палеонтологические находки не дают нам непрерывных цепочек промежуточных морфологических форм, связывающих современные типы организмов с их общими предками или типы организмов с различными уровнями сложности. Организмы-опухоленосители с наследуемыми опухолями могут представлять собой такие переходные формы между видами организмов, находящихся на разных стадиях прогрессивной эволюции (Kozlov, 2014).
В этой связи интересны различные виды гадрозавров, рассмотренные нами (Козлов, 2008; Kozlov, 2014). Гадрозавры известны в связи с частой встречаемостью опухолей в их ископаемых остатках (Rothschild et al., 2003), а также из-за своеобразных костных наростов на головах, которые имеют форму гребней и, возможно, участвовали в генерировании звуков (Alexander, 2006). Гадрозавры — одна из наиболее успешных групп среди динозавров, поскольку семейство Hadrosauridae является наиболее многочисленным, по сравнению с другими группами динозавров, и включает наибольшее количество видов.
В работе (Козлов, 2008, с. 700) автор писал: “Популяции организмов-опухоленосителей, у которых опухоли были генетически или эпигенетически детерминированы, могли представлять переходные формы между видами организмов, находящихся на разных ступенях прогрессивной эволюции. Примером такого рода популяций могут быть гадрозавры”.
Данные по распространенности опухолей у гадрозавров подтверждают связь между повышенной подверженностью опухолеобразованию, образованием эволюционно новых органов и эволюционным успехом. Они могут стать ориентиром в поиске палеонтологических переходных форм в прогрессивной эволюции.
ВЫВОД О НЕТРИВИАЛЬНЫХ ПРЕДСКАЗАНИЯХ
В табл. 2 представлены ссылки на первые публикации нетривиальных предсказаний теории carcino-evo-devo и на публикации, связанные с их подтверждением.
Таблица 2. Публикации нетривиальных предсказаний теории carcino-evo-devo и их подтверждений
Предсказание | Первые публикации предсказаний | Публикации подтверждений |
1. Число онкогенов должно соответствовать числу специализированных клеточных типов в организме | Козлов, 1987 | Makashov et al., 2019 |
2. Эволюция классов онкогенов, генов — супрессоров опухолевого роста и дифференцировочных генов должна проходить параллельно | Kozlov, 2014 | Makashov et al., 2019 |
3. Эволюционно новые и эволюционно молодые гены должны экспрессироваться специфически или преимущественно в опухолях | Kozlov, 1996 | Kozlov et al., 2006 +17 ссылок |
4. Ортологи TSEEN-генов рыб у человека должны приобретать прогрессивные функции | Matyunina et al., 2019 | Matyunina et al., 2019; Kozlov, 2022b, 2022d, 2022e |
5. Наследуемые опухоли могут отбираться на новые функции в эволюционирующих организмах | Основная гипотеза | Козлов и др., 2012 |
6. Эволюционно молодые органы должны рекапитулировать опухолевые признаки в своем развитии (опухолеподобные органы) | Kozlov, 2014 | Kozlov 2014, 2019a, 2022a, 2022b |
7. Жировой орган млекопитающих является опухолеподобным органом, а ожирение является опухолеподобным процессом. TSEEN-гены должны экспрессироваться в жировых тканях при ожирении | Kozlov, 2022b | Акулова и др., 2023а, 2023б; Kozlov 2022b, 2022d, 2022e |
8. Должны быть примеры типов клеток, тканей и органов, произошедших из опухолей | Основная гипотеза | Козлов, 2008; Kozlov, 1996, 2014, 2019a, 2022a, 2022b |
9. Должны существовать ископаемые остатки организмов-опухоленосителей, являющихся переходными формами между ступенями прогрессивной эволюции | Козлов, 2008 | Козлов, 2008; Kozlov, 2014 |
10. Мы можем определить эволюционно будущие функции TSEEN-генов человека, изучая закономерности приобретения новых функций ортологами TSEEN-генов рыб с помощью компьютерного обучения и in silico эволюции | Kozlov, 2022c | В работе |
Как видно из таблицы, некоторые нетривиальные предсказания вытекают непосредственно из основной гипотезы, другие формулировались в процессе развития теории. Одни имеют более общий, другие — более частный характер. Одни публиковались задолго до подтверждения, другие носились в уме и публиковались вместе с подтверждающими результатами. Как правило, на подтверждение предсказаний требовались многие годы работы.
Как мы видим, теория carcino-evo-devo сформулировала несколько нетривиальных предсказаний в различных областях биологии, часть из которых успешно подтверждена, а другие находятся в стадии активного изучения (например, предсказание 10 в табл. 2). Таким образом, теория carcino-evo-devo обладает предсказательной силой, что является фундаментальным требованием к новой теории. Формулируя все новые и новые нетривиальные предсказания, теория carcino-evo-devo уже определяет развитие биологической науки в нескольких новых направлениях.
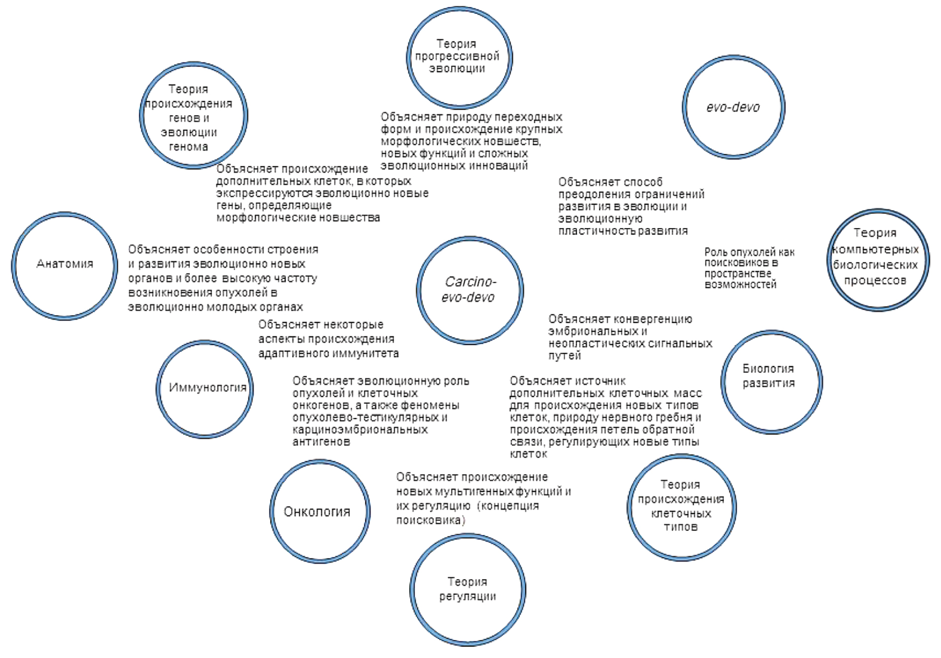
VI. Нетривиальные объяснения необъясненных биологических феноменов, которые предлагает новая теория, и анализ ее взаимоотношений с другими биологическими теориями
Этот раздел теории был впервые опубликован в нашей статье (Kozlov, 2019a), хотя некоторые составляющие его части обсуждались уже в работе (Kozlov, 2014).
Теория carcino-evo-devo не противоречит существующим биологическим теориям, но дополняет их: она объясняет целый ряд биологических феноменов, необъясненных существующими биологическими теориями (рис. 5).
Рис. 5. Взаимоотношения теории carcino-evo-devo с другими биологическими теориями: теория carcino-evo-devo объединяет существующие биологические теории и объясняет необъясненные биологические феномены.
Впервые этот рисунок представлен в работе (Kozlov, 2019a), но с меньшим числом объяснений.
Целью любой новой теории является генерация нового знания — объяснение необъясненных (или неполностью объясненных) явлений природы и создание новой научной картины мира. Создание новой теории означает, что предыдущие теории не решают какие-то вопросы и не удовлетворяют часть научного сообщества. Теория carcino-evo-devo дает новое объяснение механизмов прогрессивной эволюции, включая в рассмотрение наследуемые опухоли и опухолеподобные процессы как переходные формы в увеличении сложности эволюционирующих организмов. Теория carcino-evo-devo впервые вводит представление об относительно нестабильных переходных формах в прогрессивной эволюции — организмах-опухоленосителях, что объясняет механизмы происхождения сложных морфологических инноваций и мультигенных функций. Теория carcino-evo-devo добавляет коэволюцию неопластического и нормального развития к теории evo-devo, описывающей только эволюцию нормального развития.
Теория carcino-evo-devo также объясняет целый ряд более частных проблем теории прогрессивной эволюции, evo-devo и других отраслей биологической науки с новой точки зрения. Эти объяснения представлены в кратком виде в табл. 3. Более подробно они обсуждаются в наших работах (Kozlov, 2014, 2019a, 2022a–d, 2023a).
Таблица 3. Нетривиальные объяснения теории carcino-evo-devo (по: Kozlov, 2023a, с изменениями и дополнениями)
Что объясняется | Объяснение теории carcino-evo-devo | Объяснения других биологических теорий |
Природа переходных форм, происхождение крупных морфологических новшеств и сложных эволюционных инноваций в прогрессивной эволюции | Популяции организмов-опухоленосителей могут быть переходными формами в прогрессивной эволюции. Морфологические новшества и эволюционные инновации происходят путем неофункционализации опухолей (Kozlov, 2014, 2019a, 2022a, 2022b, 2023a) | Палеонтологическая летопись неполна, так как периоды роста сложности были редкими и непродолжительными (Северцов, 1925). Переходные формы отсутствуют, как ископаемые, так и воображаемые функциональные промежуточные состояния. Необходима новая теория (Gould, 1977b, 1980). Палеонтологи не рассчитывают найти отсутствующие звенья, это неправильное представление (Mead, 2009) |
Пути преодоления ограничений, связанных с развитием (developmental constraints) в эволюции. Природа эволюционной пластичности индивидуального развития | Ограничения, связанные с развитием, преодолеваются благодаря увеличенной пластичности опухолевых клеток и переходной природе организмов-опухоленосителей и опухолеподобных органов (Kozlov, 2014, 2019a, 2022a, 2022b, 2023a) | Морфологические новшества возникают в прогрессивной эволюции, несмотря на существование ограничений, связанных с развитием (Maynard Smith et al., 1985). Преодоление ограничений может быть связано с ослабленным отбором (Galis et al., 2018). Механизмы переходов неясны, как пластичность развития способствует инновациям, неясно (Moczek et al., 2011), но эволюционные объяснения включают понятие пластичности развития (Uller et al., 2020) |
Общие черты нормального и опухолевого развития. Конвергенция эмбриональных и неопластических сигнальных путей | Общие черты нормального развития и опухолей, а также конвергенция эмбриональных и опухолевых сигнальных путей, включая карциноэмбриональные антигены, являются результатом участия наследуемых опухолей в эволюции развития (Kozlov, 2014, 2019a, 2023a) | Это сходство обычно объясняется аберрантной реактивацией или дерегуляцией эмбриональных сигнальных путей в опухолях (Ma et al., 2010; Micalizzi et al., 2010; Aiello, Stanger, 2016) |
Источник дополнительных клеточных масс для происхождения новых типов клеток, тканей и органов. Происхождение нервного валика и его производных | Наша теория объясняет происхождение новых типов клеток, тканей и органов из избыточных опухолевых клеточных масс, которые функционально не необходимы организму (Kozlov, 2014, 2019a). Нервный валик мог возникнуть из предковой эмбриональной опухоли (Kozlov, 2014) | Существующие теории происхождения новых типов клеток (например, sister-cell-type model (Arendt, 2008) или serial sister cell type (Arendt et al., 2016)) не объясняют, откуда берутся дополнительные клеточные массы для происхождения новых типов клеток |
Происхождение новых мультигенных функций и органов | Опухоли как поисковики новых комбинаций генов являются частью биокомпьютерных процессов в пространстве биологических возможностей, что приводит к происхождению новых мультигенных функций и органов (Kozlov, 2014, 2022d) | Существующая теория регуляторных генных сетей (the theory of gene regulatory networks (Davidson, 2006)) объясняет регуляцию развития уже существующих органов и функций, но не происхождение новых мультигенных функций и органов |
Эволюционная роль наследуемых опухолей и клеточных онкогенов, феномены генов раково-тестикулярных антигенов (CT antigen genes) и TSEEN-генов | Эволюционная роль опухолей и клеточных онкогенов состоит в поддержании определенного уровня автономных пролиферативных процессов, которые обеспечивают эволюционирующие многоклеточные организмы дополнительными клеточными массами для экспрессии эволюционно новых генов и комбинаций генов и для происхождения новых типов клеток, тканей и органов (Козлов, 1987; Kozlov, 1996, 2014; Makashov et al., 2019). Гены раково-тестикулярных антигенов являются эволюционно новыми или эволюционно молодыми, поэтому они экспрессируются в яичках и в опухолях (Dobrynin et al., 2013). TSEEN-гены предсказаны основной гипотезой (Kozlov, 1979, 2014, 2016) | Теория carcino-evo-devo впервые утверждает положительную эволюционную роль наследуемых опухолей. Лаборатория автора впервые получила данные в поддержку эволюционной роли клеточных онкогенов (Makashov et al., 2019), первой показала эволюционную новизну генов раково-тестикулярных антигенов (Dobrynin et al., 2013) и впервые описала суперкласс TSEEN-генов (Kozlov, 2014, 2016, 2022d) |
Эволюционное происхождение адаптивной иммунной системы | Представления об эволюционной роли опухолей помогают объяснить происхождение клональной экспансии и клональной селекции лимфоцитов, а также различных типов иммунных клеток и органов. Предковая опухоль в качестве поисковика в пространстве возможностей могла участвовать в происхождении комбинаторного соединения V, D и J элементов (Kozlov, 2019a, 2022c) | Существующие теории эволюционного происхождения адаптивного иммунитета фокусируются в основном на молекулярных событиях, например на роли RAG-транспозонов и на дупликациях всего генома (whole-genome duplications) (Flajnik, Kasahara, 2010) |
Источник клеточных масс, в которых экспрессируются эволюционно новые гены с прогрессивными функциями | Наследуемые опухоли могли быть источником дополнительных клеточных масс, в которых экспрессировались эволюционно новые гены и комбинации генов с прогрессивными функциями (Kozlov, 2014, 2016; Matyunina et al., 2019) | Теория эволюции путем дупликации генов (Ohno, 1970), как и другие теории происхождения генов и эволюции генома, не занимаются клеточными и многоклеточными аспектами проблемы, а концентрируются только на молекулярных механизмах |
Особенности структуры и развития эволюционно молодых органов, более высокая заболеваемость опухолями таких органов | Эволюционно молодые органы произошли из наследуемых предковых опухолей и поэтому рекапитулируют некоторые опухолевые признаки в своем развитии (концепция опухолеподобных органов (Kozlov, 2022a, 2022b)) | Дж. Дэвис (J. Daviеs), который впервые описал более высокую заболеваемость опухолями эволюционно молодых органов: молочной железы и простаты, не объяснил этот феномен (Davies, 2004) |
Биологические компьютерные процессы | Теория carcino-evo-devo объясняет роль опухолей в качестве поисковиков новых сочетаний генов, определяющих эволюционно новые структуры и функции многоклеточных организмов, в пространстве биологических возможностей (Kozlov, 2022c) | Теория биологических компьютерных процессов оперирует в основном на молекулярном и клеточном уровнях (Adleman, 1994; Paun et al., 1998; Grozinger et al., 2019) |
Как следует из табл. 3, теория carcino-evo-devo во многих случаях дает более глубокое объяснение непонятных (или не до конца понятных) биологических феноменов.
Формулируя новые объяснения многих явлений, теория carcino-evo-devo вступает в синергичные взаимоотношения с другими биологическими теориями: наша теория заполняет лакуны внутри существующих теорий и между теориями (рис. 5) (Kozlov, 2019a).
Теория carcino-evo-devo хорошо воспринимается представителями различных направлений в биологии во время выступлений автора в многочисленных биологических аудиториях. Как уже говорилось выше, некоторые биологические примеры были предложены из аудитории во время таких выступлений. В настоящее время автор активно обсуждает с представителями разных наук (медицины, палеонтологии, физики, компьютерных наук и теории категорий) нетривиальные предсказания, касающиеся опухолеподобных свойств ожирения, палеонтологических переходных форм, увеличения сложности в различных областях действительности и формализации многоуровневых процессов биологического развития.
Позитивное взаимодействие со многими биологическими теориями (рис. 5, табл. 3) свидетельствует о фундаментальном характере теории carcino-evo-devo. Теория carcino-evo-devo охватывает в едином рассмотрении три основных типа биологического развития — эволюционное, индивидуальное и опухолевое — и поэтому имеет потенциал объединяющей биологической теории.
Теория carcino-evo-devo создает новую биологическую картину мира, частью которой являются относительно нестабильные переходные формы — организмы-опухоленосители, эволюционирующие в направлении приобретения новых функций. Новая биологическая картина мира связана с новыми предсказаниями, новыми экспериментальными подходами и новыми технологиями.
VII. Основные положения теории carcino-evo-devo
Все вышеизложенное можно обобщить в виде следующих основных утверждений или основных положений теории carcino-evo-devo:
- Опухолевые процессы участвуют в эволюции онтогенеза.
- Эволюционная роль наследуемых опухолей, находящихся на ранних стадиях прогрессии, состоит в предоставлении эволюционирующим организмам дополнительных клеточных масс для экспрессии эволюционно новых генов (возникающих в ДНК клеток зародышевого пути) и новых сочетаний генов и в участии таким образом в происхождении эволюционно новых типов клеток, тканей и органов.
- Эволюционно молодые органы рекапитулируют некоторые опухолевые признаки в своем развитии, в том числе более частое развитие опухолей, что указывает на их происхождение из наследуемых опухолей.
- Популяции относительно нестабильных организмов-опухоленосителей являются переходными формами, участвующими в прогрессивной эволюции в тех случаях, когда они успевают оставить потомство.
- Опухоли являются поисковиками (search engines) новых сочетаний генов, морфологических новшеств и эволюционных инноваций в пространстве биологических возможностей.
Очевидно, что при этом основная гипотеза становится основным утверждением (п. 2). Утверждение (5) сформулировано нами в разделе 10.13 нашей монографии и обсуждалось во второй части настоящей статьи. Обсуждение этого положения будет продолжено в следующей, четвертой части статьи в связи с биологическими компьютерными процессами.
Новые главы теории будут обсуждаться в завершающей части статьи. Они образуют более общую теорию увеличения биологической сложности, связанную с теорией carcino-evo-devo.
VIII. Перспективы новых технологий на основе теории carcino-evo-devo
Существенным требованием к новым теориям является необходимость разработки новых технологий на их основе. Наша теория уже определила несколько таких разработок.
Ген Brachyury
Мы описали повышенную экспрессию человеческого гомолога гена Brachyury в широком спектре опухолей человека (Круковская и др., 2008; Palena et al., 2007). Этот ген участвует в эпителиально-мезенхимальном переходе, и поэтому противоопухолевые вакцины на его основе направлены против метастазирования (Hamilton et al., 2017). В настоящее время противоопухолевые вакцины с использованием гена Brachyury находятся среди мировых лидеров по числу клинических испытаний (около 30 клинических испытаний (ClinicalTrials.gov)) (Kozlov, 2022d), причем в одном из клинических испытаний (TAEK-VAC-HerBy) одновременно участвуют пациенты с десятью различными типами опухолей. Автор является участником патента США на использование гена Brachyury (Schlom et al., 2012).
Мы полагаем, что целесообразно начать клинические испытания противоопухолевых вакцин с использованием гена Brachyury в России. В нашей лаборатории разработана платформа ДНК-вакцин, которая может быть использована в этих целях (Akulova et al., 2019).
Cоздание платформы новых онкологических технологий на основе универсальной онкологической реагентики с использованием TSEEN-генов
Наша лаборатория описала новый суперкласс TSEEN-генов, предсказанный теорией carcino-evo-devo (Kozlov, 2022a). Отличительной особенностью TSEEN-генов является экспрессия каждого из них в широком спектре различных типов опухолей. База данных TSEEN-генов человека содержит 100 эволюционно новых генов, возникших у человека, и 234 эволюционно молодых генов, возникших у приматов (Козлов и др., 2021).
Потенциальные возможности этой базы данных демонстрирует впервые описанный нами (Polev et al., 2014) TSEEN-ген ELFN1-AS1, который является lncRNA-онкогеном в большом числе различных типов опухолей (HajiEsmailpoor et al., 2024). Гены ELFN1-AS1, PBOV1 и OTP-AS1 вместе экспрессируются в 23 типах опухолей человека (Козлов, 2023).
Нам представляется целесообразным разработать универсальную онкологическую реагентику с использованием TSEEN-генов. Первыми участниками универсальной онкологической панели могут стать гены ELFN1-AS1, PBOV1 и OTP-AS1.
TSEEN-ген ELFN1-AS1 как диагностический маркер, терапевтическая мишень и прогностический маркер
В статьях (Самусик и др., 2007, 2009; Krukovskaja et al., 2005) нами впервые описана эволюционно новая последовательность Hs.633957, экспрессирующаяся преимущественно в опухолях. Эта последовательность подробно изучена в работах (Полев и др., 2009, 2011; Polev et al., 2014). Доказано, что соответствующий ген возник de novo из интронной области гена ELFN1, и подробно описаны детали его структуры и экспрессии. Это один из впервые описанных de novo возникших генов человека. Ген получил название ELFN1-AS1, утвержденное Комитетом по номенклатуре генов человека (HUGO Gene Nomenclature Committee). Повышенная экспрессия этого гена показана нами в 17 типах опухолей человека.
В настоящее время этот ген интенсивно изучается в мире (Jie et al., 2020; Ma et al., 2021; Zhai et al., 2021; Li et al., 2022; Huang et al., 2023). Недавно опубликован обзор, посвященный роли ELFN1-AS1 в канцерогенезе (HajiEsmailpoor et al., 2024). Выяснены механизмы его действия. На основе анализа гена ELFN1-AS1 в одиннадцати типах опухолей авторы делают вывод о возможности использования гена ELFN1-AS1 в качестве диагностического маркера, терапевтической мишени и прогностического маркера.
Общий механизм действия длинной некодирующей РНК ELFN1-AS1 в большинстве изученных опухолей — конкурентное связывание различных регуляторных микроРНК (molecular sponge), что приводит к усилению злокачественности in vivo и in vitro (HajiEsmailpoor et al., 2024). т. е. в принципе возможна терапия с помощью олигонуклеотидов, взаимодействующих с длинной некодирующей РНК ELFN1-AS1.
Длинная некодирующая РНК ELFN1-AS1 кодирует микробелок SMIMP (62 аминокислотных остатка), который также стимулирует опухолевый рост in vivo и in vitro (Zheng et al., 2023). Очевидно, что данный полипептид также является потенциальной терапевтической мишенью.
Поскольку рак поджелудочной железы является серьезной нерешаемой пока проблемой, а ELFN1-AS1 участвует в патогенезе рака поджелудочной железы (Ma et al., 2021), целесообразно соответствующие терапевтические средства разрабатывать в первую очередь на модели рака поджелудочной железы.
Лиу с соавт. (Liu et al., 2021) показали, что пациенты из группы риска, определенной с помощью ELFN1-AS1, более чувствительны к наиболее распространенным химиопрепаратам — метотрексату, винорелбину и паклитакселу (methotrexate, vinorelbine, paclitaxel). Таким образом, ELFN1-AS1 может рассматриваться в контексте совершенствования химиотерапии рака.
Во всех исследованиях повышенная экспрессия ELFN1-AS1 связана с отрицательным клиническим прогнозом (HajiEsmailpoor et al., 2024). C использованием корреляционного анализа разработаны клинические рекомендации, связывающие уровень экспрессии ELFN1-AS1 с прогнозом выживаемости при карциноме шейки матки (Liu et al., 2021). Эта методология ELFN1-AS1 может быть распространена на другие типы рака.
Представляется целесообразным внедрить ген ELFN1-AS1 в онкологическую практику в качестве диагностического маркера, терапевтической мишени и прогностического маркера для широкого круга опухолей.
TSEEN-ген PBOV1
В нашей статье 2013 г. (Samusik et al., 2013) мы описали происхождение de novo белок-кодирующего гена PBOV1. Он стал одним из первых генов, происхождение которого de novo описано в литературе.
Ген PBOV1 первоначально обнаружен An и соавторами, которые показали его гиперэкспрессию в раке предстательной железы, молочной железы и мочевого пузыря (An et al., 2000). Мы показали, что ген PBOV1 экспрессируется в гораздо более широком диапазоне опухолей — в 20 различных типах опухолей (Samusik et al., 2013). При этом высокий уровень экспрессии PBOV1 связан с благоприятным клиническим исходом рака молочной железы и глиомы (Samusik et al., 2013). Мы предположили, что белок PBOV1 может действовать как иммунологический супрессор опухоли (Samusik et al., 2013).
Аналогичные результаты получены и другими авторами на модели рака яичников (Wang et al., 2016).
Однако PBOV1 способствует развитию рака простаты (Pan et al., 2016) и может служить биомаркером его более поздних стадий (Carleton et al., 2018). Высокий уровень экспрессии PBOV1 также связан с плохим прогнозом у пациентов с гепатоцеллюлярной карциномой (ГЦК) и может являться терапевтической мишенью при ГЦК (Guo et al., 2018; Xue et al., 2018). Возможно, это связано с ролью PBOV1 в эпителиально-мезенхимальном переходе (Guo et al., 2018; Kong et al., 2018).
Целесообразно внедрить ген PBOV1 в онкологическую практику в качестве прогностического маркера рака молочной железы, глиомы, простаты и ГЦК.
TSEEN-ген OTP-AS1
Мы впервые описали ген OTP-AS1 и особенности его структуры и регуляции (Карнаухова и др., 2017; Козлов, 2023; Karnaukhova et al., 2024, in press).
Ген OTP-AS1 экспрессируется в 17 типах опухолей. Ген OTP также экспрессируется в широком спектре опухолей. В наших экспериментах он экспрессировался в 23 из 29 образцов опухолей различного гистогенеза, а также в одном образце из нормального яичка (Карнаухова и др., 2017).
Ген OTP-AS1 располагается на противоположной цепи по отношению к гену OTP, и у этих генов есть общая последовательность в одном из экзонов. Таким образом, гены OTP-AS1 и OTP представляют сенс-антисенс пару генов, участвующих в регуляторных взаимодействиях.
Ген OTP-AS1 экспрессируется в висцеральной жировой ткани пациентов с крайней формой ожирения. Самый сильный сайт инициации транскрипции этого гена chr5:77629658–77629659 демонстрирует эксклюзивную инициацию (4.15 tpm) в мезенхимальных стволовых клетках, полученных из жировой ткани, при индукции адипогенеза (Акулова и др., 2023а, 2023б; Karnaukhova et al., 2024, in press).
Можно использовать TSEEN-ген OTP-AS1 для создания универсальной опухолевой реагентики и для изучения опухолеподобных свойств ожирения.
IX. Значение теории carcino-evo-devo для медицины и здравоохранения
Влияние на медицину и здравоохранение трудно прогнозировать, учитывая их консервативный характер и различные виды воздействия со стороны фармакологических компаний и большого бизнеса. Поэтому диффузия инноваций, связанных с новой биологической теорией carcino-evo-devo, не будет происходить быстро. Вместе с тем, можно прогнозировать следующие направления, в которых теория будет оказывать свое влияние.
Изменение отношения к опухолям. Как следует из нашей теории, опухоли использовались в эволюции. Поэтому, с учетом наших знаний об эволюционных механизмах, следует научиться сдерживать опухолевые процессы.
Мы полагаем, что нужно научиться “договариваться” с опухолями, как это было в эволюции, а не стремиться их только убивать. С точки зрения теории carcino-evo-devo, опухолевые процессы являются сущностными процессами, и остановить их невозможно, но можно стабилизировать в равновесном состоянии. Из теории carcino-evo-devo следует, что это возможно на основе усиления эволюционно новых функций TSEEN-генов. В лаборатории автора в настоящее время эта возможность изучается с помощью искусственного интеллекта и компьютерного обучения.
Теория carcino-evo-devo указывает на то, что надо больше изучать опухоли, которые не убивают своих хозяев, а таких опухолей у млекопитающих большинство. Автор полагает, что надо больше изучать так называемые псевдоболезни, псевдораки, карциномы in situ, пограничные опухоли, опухолеподобные состояния и доброкачественные опухоли, а также эволюционно молодые опухолеподобные органы, чтобы понять механизмы стабилизации опухолей.
К сходным представлениям о возможности сдерживания опухолей пришли также другие авторы. Примером может быть экологическая гипотеза Гатенби (Gatenby, 2009) и связанные с ней метрономная и адаптивная терапия (Gatenby et al., 2009).
Изменение отношения к ранней диагностике опухолей. Скрининг в целях ранней диагностики опухолей дает завышенные результаты и выявляет много опухолеподобных состояний, которые не убивают пациентов. Первыми на это обратили внимание исследователи, которые сами занимались ранней диагностикой (Yamamoto et al., 1995; Honjo et al., 2003; Kramer, 2004; Kramer, Croswell, 2009). Авторы пришли к выводу, что опухоли, выявляемые при скрининге, фундаментально отличаются от симптоматических опухолей. Эти взгляды подробно обсуждались в нашей книге (Kozlov, 2014). Мы полагаем, что необходимо вести работу по созданию дифференциальной диагностики опухолеподобных состояний и псевдоболезней. В этом может оказаться полезным новое поколение универсальной онкологической реагентики на основе TSEEN-генов.
Изменение взглядов на природу ожирения. Жировой орган млекопитающих можно отнести к опухолеподобным органам, а ожирение — к опухолеподобным процессам (Kozlov, 2022b). Такое изменение взглядов на природу ожирения может привести к большим последствиям в здравоохранении.
Какие могут быть практические предложения, вытекающие из опухолеподобия процесса ожирения? Главный вывод заключается в том, что онкологические технологии могут использоваться для борьбы с ожирением, и наоборот, можно использовать подходы, разработанные для борьбы с ожирением, также и для борьбы с опухолями.
В частности, поскольку гиперплазия играет роль в ожирении, то можно ставить вопрос о применении цитостатиков для лечения крайних форм ожирения. Действительно, у мышей с крайней степенью ожирения применение цитостатиков (метотрексата и циклофосфамида) ведет к потере веса даже на фоне продолжающейся диеты с высоким содержанием жира (Myers et al., 2017). Механизм действия связан с ингибированием деления предшественников адипоцитов. Метотрексат и циклофосфамид уже используются для лечения некоторых неонкологических заболеваний, таких как ревматоидный артрит, псориаз и красная волчанка. Большое количество работ посвящено химиотерапии опухолей на фоне ожирения онкологических больных. В частности, рекомендуется пересчет лекарственных доз с поправкой на ожирение. Таким образом, пациенты с ожирением уже давно изучаются с точки зрения эффективности и безопасности химиотерапии.
Нами описана сеть генов, участвующих в развитии жирового органа человека. Мы также обнаружили явление антагонистического дуализма для всех участников этой сети генов. т. е. каждый из семи генов — участников сети в зависимости от контекста может выступать либо как онкоген, либо как супрессор опухолевого роста. Мы полагаем, этот феномен может оказаться ключевым для решения проблемы ожирения и проблемы опухолевого роста.
ЗАКЛЮЧЕНИЕ
В работах, посвященных философии науки, теорию определяют как целостную развивающуюся систему знаний, имеющую определенную структуру, способную делать предсказания и объяснять явления природы (Степин, 2006).
Как было показано выше, наша теория является целостной развивающейся системой знаний. Она имеет свою структуру, состоящую из нескольких взаимосвязанных разделов, делает экспериментально проверяемые предсказания и объясняет необъясненные явления природы.
Основные положения теории carcino-evo-devo следующие (Козлов, 2023; Kozlov, 2023a).
- Опухолевые процессы участвуют в эволюции онтогенеза.
- Эволюционная роль наследуемых опухолей, находящихся на ранних стадиях прогрессии, состоит в предоставлении эволюционирующим организмам дополнительных клеточных масс для экспрессии эволюционно новых генов (возникающих в ДНК клеток зародышевого пути) и новых сочетаний генов и в участии таким образом в происхождении эволюционно новых типов клеток, тканей и органов.
- Эволюционно молодые органы рекапитулируют некоторые опухолевые признаки в своем развитии, в том числе более частое развитие опухолей, что указывает на их происхождение из наследуемых опухолей.
- Популяции относительно нестабильных организмов-опухоленосителей являются переходными формами, участвующими в прогрессивной эволюции в тех случаях, когда они успевают оставить потомство.
- Опухоли являются поисковиками (search engines) новых сочетаний генов, морфологических новшеств и эволюционных инноваций в пространстве биологических возможностей.
По словам А. Эйнштейна, приведенным в эпиграфе к части 1 настоящей статьи,
“…Теория преследует две цели:
- Охватить по возможности все явления в их взаимосвязи (полнота).
- Добиваться этого, взяв за основу как можно меньше логически взаимно связанных логических понятий и произвольно установленных соотношений между ними (основных законов и аксиом). Эту цель я буду называть ‛логической единственностью’” (Эйнштейн, 1965, с. 264).
Как было показано выше, наша теория охватывает в рамках единого рассмотрения три основных вида биологического развития (эволюционное, индивидуальное и неопластическое развитие) и поэтому претендует на роль единой и наиболее полной теории биологического развития. Кроме того, как показано в первой части статьи, основная гипотеза нашей теории выведена из двух более общих принципов — принципа генной конкуренции и принципа эволюции генома. т. е. наша теория соответствует требованиям, сформулированным А. Эйнштейном.
БЛАГОДАРНОСТИ
Автор выражает благодарность эволюционной школе Санкт-Петербургского государственного университета, онкологической школе НИИ онкологии им. Н.Н. Петрова, Национальному онкологическому институту США (National Cancer Institute, National Institutes of Health, USA), Санкт-Петербургскому Биомедицинскому центру, Санкт-Петербургскому политехническому университету Петра Великого и Институту общей генетики им. Н.И. Вавилова.
ФИНАНСИРОВАНИЕ
Никаких дополнительных грантов на проведение или руководство данным конкретным исследованием получено не было.
КОНФЛИКТ ИНТЕРЕСОВ
Автор заявляет об отсутствии конфликта интересов.
СОБЛЮДЕНИЕ ЭТИЧЕСКИХ СТАНДАРТОВ
В данной работе отсутствуют исследования с участием человека или животных.
About the authors
A. P. Kozlov
Vavilov Institute of General Genetics, Russian Academy of Sciences; Biomedical Center; Peter the Great St. Petersburg Polytechnic University
Author for correspondence.
Email: contact@biomed.spb.ru
Russian Federation, Moscow; St. Petersburg; St. Petersburg
References
- Абелев Г.И., Перова С.Д., Храмкова Н.И. и др. Эмбриональный сывороточный α-глобулин и его синтез перевиваемыми гепатомами мышей // Биохимия. 1963. Т. 28. С. 625–634.
- Акулова Е.Б., Карнаухова Ю.К., Круковская Л.Л. и др. TSEEN-гены человека экспрессируются в висцеральной жировой ткани при ожирении // Тез. XVII Всерос. науч.-практ. конф. им. А.Ю. Барышникова с междунар. участ. “Новые перспективные противоопухолевые препараты и медицинские технологии: проблемы, достижения, перспективы” (Москва, 20–21 апреля 2023 г.). М.: АБВ-пресс, 2023а. С. 3–4.
- Акулова Е.Б., Карнаухова Ю.К., Круковская Л.Л. и др. Экспрессия TSEEN-генов человека в опухолях и висцеральной жировой ткани при ожирении — свидетельство в пользу опухолеподобной природы ожирения // Успехи мол. онкол. Тез. VIII Всерос. Конф. по молекулярной онкологии. 2023б. Т. 10 (4). Приложение. С. 10.
- Альбертс Б., Брей В., Льюис Дж. и др. Молекулярная биология клетки. Т. 3. М.: Мир, 1994. 504 с.
- Воронцов Н.Н. Макромутации и эволюция: фиксация гольдшмидтовских макромутаций как видовых и родовых признаков. Папилломатоз и возникновение макроворсинок в желудке грызунов // Генетика. 2003. Т. 39. С. 519–524.
- Евтушенко В.И., Хансон К.П., Барабицкая О.В. и др. Определение верхнего предела величины экспрессии генома // Мол. биол. 1989. Т. 23. С. 663–675.
- Карнаухова Ю.К., Полев Д.Е., Круковская Л.Л., Козлов А.П. Изучение экспрессии гена Orthopedia homeobox в различных опухолевых и нормальных тканях человека // Вопр. онкол. 2017. Т. 63 (1). С. 128–134.
- Кедров Б.М. Предмет и взаимосвязь естественных наук. М.: Наука, 1962. 412 с.
- Козлов А.П. Регуляторные механизмы как выражение и результат эволюции конкурентных отношений между генами. Соленостные адаптации водных организмов. Л.: Наука, 1976. С. 237–245.
- Козлов А.П. Принципы многоуровневого развития организмов. Проблемы анализа биологических систем. М.: МГУ, 1983. С. 48–62.
- Козлов А.П. Генная конкуренция и возможная эволюционная роль опухолей и клеточных онкогенов. Теоретические и математические аспекты морфогенеза. М.: Наука, 1987. С. 136–140.
- Козлов А.П. Принципы сохранения в системе молекулярно-биологических законов // Теоретическая биология: структурно-функциональный подход / Ред. С.Г. Инге-Вечтомов. Л.: ЛГУ, 1988. С. 4–21.
- Козлов А.П. Опухоли и эволюция // Вопр. онкол. 2008. Т. 54 (6). С. 695–705.
- Козлов А.П. Роль опухолей в эволюции многоклеточных организмов // Биосфера. 2011. Т. 3. С. 369–378.
- Козлов А.П. Эволюция путем неофункционализации опухолей: новообразования как фактор прогрессивной эволюции. СПб.: Изд-во Политех. унив., 2016. 263 с.
- Козлов А.П. Новая биологическая теория — теория carcino-evo-devo, ее нетривиальные предсказания и взаимоотношения с другими биологическими теориями // Мед. генет. 2022. Т. 21 (8). С. 4–8.
- Козлов А.П. Теория эволюционной роли опухолей, carcino-evo-devo. М.: Акварель, 2023. 72 с.
- Козлов А.П., Забежинский М.А., Попович И.Г. и др. Гиперпластические разрастания на коже головы золотых рыбок — сравнительно-онкологические аспекты // Вопр. онкол. 2012. Т. 58 (3). С. 387–393.
- Козлов А.П., Круковская Л.Л., Самусик Н.А. и др. Эволюционно новые гены, специфически экспрессирующиеся в опухолях: новый класс мишеней? // Рос. биотер. журн. 2017. Т. 16 (S1). С. 42–43.
- Козлов А.П., Матюнина Е.А., Макашов А.А. База данных генов TSEEN Биомедицинского центра. Свидетельство о государственной регистрации базы данных № RU2021621840. Дата рег.: 24.08.2021. Дата публ.: 01.09.2021.
- Круковская Л.Л., Полев Д.Е., Носова Ю.К. и др. Изучение экспрессии транскрипционного фактора BRACHYURY (T) в нормальных и опухолевых тканях человека // Вопр. онкол. 2008. Т. 54 (6). С. 739–743.
- Круковская Л.Л., Самусик Н.Д., Шилов Е.С. и др. Опухолеспецифическая экспрессия эволюционно нового гена PBOV1 // Вопр. онкол. 2010. Т. 56 (3). С. 327–332.
- Круковская Л.Л., Полев Д.Е., Курбатова Т.В. и др. Изучение опухолеспецифичности экспрессии некоторых эволюционно новых генов // Вопр. онкол. 2016. Т. 62 (3). С. 495–500.
- Полев Д., Носова Ю., Круковская Л. и др. Экспрессия транскриптов, соответствующих кластеру HS.633957 в тканях и опухолях человека // Мол. биол. 2009. Т. 43 (1). С. 97–102.
- Полев Д.Е., Круковская Л.Л., Козлов А.П. Экспрессия локуса HS.633957 в органах пищеварительной системы и опухолях человека // Вопр. онкол. 2011. Т. 57 (1). С. 48–49.
- Самусик Н.А., Галачьянц Ю.П., Козлов А.П. Сравнительно-геномный анализ опухолеспецифических транскрибируемых последовательностей человека // Рус. журн. “СПИД, рак и общественное здоровье”. 2007. Т. 10. С. 30–32.
- Самусик Н.А., Галачьянц Ю.П., Козлов А.П. Анализ эволюционной новизны последовательностей, экспрессирующихся в опухолях // Экол. генетика. 2009. Т. 7. С. 26–37.
- Северцов А.Н. Главные направления эволюционного процесса. М.: Тов-во А.В. Думнов и К°, 1925. 84 с.
- Северцов А.Н. Морфологические закономерности эволюции. М., Л.: АН СССР, 1939. 610 с.
- Степин В.С. Философия науки. Общие проблемы. М.: Гардарики, 2006. 384 с.
- Татаринов Ю.С. Обнаружение эмбриоспецифического α-глобулина в сыворотке крови больного первичным раком печени // Вопр. мед. химии. 1964а. Т. 10. С. 90–91.
- Татаринов Ю.С. Обнаружение эмбриоспецифического α-глобулина в сыворотке крови при гепатоцеллюлярном раке и активной фазе цирроза печени // Вопр. мед. химии. 1964б. Т. 10. С. 218.
- Татаринов Ю.С. Новые данные об эмбриоспецифических антигенных компонентах сыворотки крови человека // Вопр. мед. химии. 1964в. Т. 10. С. 584–589.
- Шимкевич В.М. Уродства и происхождение видов. СПб., М.: Тов-во М.О. Вольф, 1909. 106 с.
- Эйнштейн А. Физика и реальность. М.: Наука, 1965. 359 с.
- Abelev G.I., Perova S., Kramkova N.I. et al. Embryonal serum alpha-globulin and its synthesis by transplantable mouse hepatomas // Transplant. Bull. 1963. V. 1. P. 174–180.
- Adleman L.M. Molecular computation of solutions to combinatorial problems // Science. 1994. V. 226. P. 1021–1024.
- Aiello N.M., Stanger B.Z. Echoes of the embryo: using the developmental biology toolkit to study cancer // Dis. Model. Mech. 2016. V. 9. P. 105–114.
- Aktipis C.A., Boddy A.M., Jansen G. et al. Cancer across the tree of life: cooperation and cheating in multicellularity // Philos. Trans. R. Soc. Lond. B Biol. Sci. 2015. V. 370. P. 20140219.
- Akulova E.B., Murashev B.V., Verevochkin S.V. et al. The increase of the magnitude of spontaneous viral blips in some participants of phase II clinical trial of therapeutic optimized HIV DNA vaccine candidate // Vaccines (Basel). 2019. V. 7 (3). P. 92.
- Albuquerque T.A.F., Do Val L.D., Doherty A., De Magalhães J.P. From humans to hydra: patterns of cancer across the tree of life // Biol. Rev. Camb. Philos. Soc. 2018. V. 93. P. 1715–1734.
- Alexander R.M. Dinosaur biomechanics // Proc. Biol. Sci. 2006. V. 273 (1596). P. 1849–1855.
- An G., Ng A.Y., Meka C.S. et al. Cloning and characterization UROC28, a novel gene overexpressed in prostate, breast and bladder cancer // Cancer Res. 2000. V. 60. P. 7014–7020.
- Anderson N.G. Evolutionary significance of viral infection // Nature. 1970. V. 227. P. 1346–1347.
- Arendt D. The evolution of cell types in animals: emerging principles from molecular studies // Nat. Rev. Genet. 2008. V. 9 (11). P. 868–882.
- Arendt D., Musser J.M., Baker C.V.H. et al. The origin and evolution of cell types // Nat. Rev. Genet. 2016. V. 17 (12). P. 744–757.
- Baranova A.V., Lobashev A.V., Ivanov D.V. et al. In silico screening for tumour-specific expressed sequences in human genome // FEBS Lett. 2001. V. 508. P. 143–148.
- Blond J.L., Besème F., Duret L. et al. Molecular characterization and placental expression of HERV-W, a new human endogenous retrovirus family // J. Virol. 1999. V. 73. P. 1175–1185.
- Boddy A.M., Abegglen L.M., Pessier A.P. et al. Lifetime cancer prevalence and lifetime history traits in mammals // Evol. Med. Public Health. 2020. V. 2020 (1). P. 187–195.
- Boutry J., Tissot S., Ujvari B. et al. The evolution and ecology of benign tumors // Biochim. Biophys. Acta Rev. Cancer. 2022. V. 1877 (1). P. 188643.
- Cairns J. Mutation, selection and the natural history of cancer // Nature. 1975. V. 255. P. 197–200.
- Carleton N.M., Zhu G., Gorbunov M. et al. PBOV1 as a potential biomarker for more advanced prostate cancer based on protein and digital histomorphometric analysis // Prostate. 2018. V. 78 (7). P. 547–559.
- Carvunis A.R., Rolland T., Wapinski I. et al. Proto-genes and de novo gene birth // Nature. 2012. V. 487. P. 370–374.
- Cohnheim J. Vorlesungen uber allgemein Pathologie. Berlin: Hirschwald, 1877. 692 s.
- Cohnheim J. Lectures on general pathology. V. 2. London: The New Sydenham Society, 1889. 1434 p.
- Davidson E.H. The regulatory genome. Amsterdam, Boston, Heidelberg: Elsevier Inc., 2006. 304 p.
- Davies J.A. Inverse correlation between an organ′s cancer rate and its evolutionary antiquity // Organogenesis. 2004. V. 1 (2). P. 60–63.
- Dobrynin P., Matyunina E., Malov S., Kozlov A. The novelty of human cancer/testis antigen encoding genes in evolution // Int. J. Genom. 2013. V. 2013. P. 105108.
- Dobzhansky T. Nothing in biology makes sense except in the light of evolution // Am. Biol. Teacher. 1973. V. 35 (3). P. 125–129.
- Domazet-Lošo T., Brajkovic J., Tautz D. A phylostratigraphy approach to uncover the genomic history of major adaptations in metazoan lineages // Trends Genet. 2007. V. 23. P. 533–539.
- Domazet-Lošo T., Tautz D. Phylostratigraphic tracking of cancer genes suggests a link to the emergence of multicellularity in metazoan // BMC Biol. 2010. V. 8. P. 66.
- Du Y., Hou Y., Shi Y. et al. Long non-coding RNA ELFN1-AS1 promoted colon cancer cell growth and migration via the miR-191-5p/special AT-rich sequence-binding protein axis // Front. Oncol. 2021. V. 10. P. 588360.
- Durante F. Nesso fisio-patologico tra la struttura dei nei materni e la genesi di alcuni tumori maligni // Arch. Memor. Observ. Chir. Prat. 1874. V. 11. P. 217.
- Egeblad M., Nakasone E.S., Werb Z. Tumors as organs: complex tissues that interface with the entire organism // Dev. Cell. 2010. V. 18. P. 884–901.
- Evtushenko V.I., Barabitskaya O.V., Emeljanov A.V., Kozlov A.P. Estimation of the maximal expression of the rat genome and the complexity of tumor-specific transcripts // Abs. First Int. Conf. on Gene Regulation, Oncogenesis, and AIDS (Loutráki, Greece, September 15–21, 1989). Loutráki: 1990.
- Ewald P.W. Evolution of infectious disease. Oxford, N.Y.: Oxford Univ. Press, 1994. 320 p.
- Fernandez A.A., Morris M.R. Mate choice for more melanin as a mechanism to maintain functional oncogene // PNAS USA. 2008. V. 105. P. 13503–13507.
- Flajnik M.F., Kasahara M. Origin and evolution of the adaptive immune system: genetic events and selective pressures // Nat. Rev. Genet. 2010. V. 11 (1). P. 47–59.
- Galachyants Y., Kozlov A.P. CDD as a tool for discovery of specifically-expressed transcripts // Russ. J. “AIDS, cancer and related problems”. 2009. V. 13 (2). P. 60–61.
- Galis F., Metz J.A.J., van Alphen J.J.M. Development and evolutionary constraints in animals // Annu. Rev. Ecol. Evol. Syst. 2018. V. 49. P. 499–522.
- Garcia-Ovejero D., Arevalo-Martin A., Paniagua-Torija B. et al. The ependymal region of the adult human spinal cord differs from other species and shows ependymoma-like features // Brain. 2015. V. 138. P. 1583–1597.
- Gatenby R.A. A change of strategy in the war on cancer // Nature. 2009. V. 459. P. 508–509.
- Gatenby R.A., Silva A.S., Gillies R.J., Frieden B.R. Adaptive therapy // Cancer Res. 2009. V. 69. P. 4894–4903.
- Gold P., Freedman S.O. Demonstration of tumor-specific antigens in human colonic carcinomata by immunological tolerance and absorption techniques // J. Exp. Med. 1965. V. 121 (3). P. 439–462.
- Goldschmidt R. The material basis of evolution. New Haven: Yale Univ. Press, 1940. 436 p.
- Gould S.J. Ontogeny and phylogeny. Cambridge: The Belknap Press of Harward Univ. Press, 1977a. 520 p.
- Gould S.J. The return of hopeful monsters // Nat. Hist. 1977b. V. 86. P. 22–30.
- Gould S.J. Is a new and general theory of evolution emerging? // Paleobiology. 1980. V. 6 (1). P. 119–130.
- Graham J. Cancer selection. The new theory of evolution. Lexington: Aculeus Press Inc., 1992. 226 p.
- Grozinger L., Amos M., Gorochowski T.E. et al. Pathways to cellular supremacy in biocomputing // Nat. Commun. 2019. V. 10 (1). P. 5250.
- Guo Y., Wu Z., Shen S. et al. Nanomedicines reveal how PBOV1 promotes hepatocellular carcinoma for effective gene therapy // Nat. Commun. 2018. V. 9 (1). P. 3430.
- HajiEsmailpoor Z., Fayazi A., Teimouri M., Tabnak P. Role of long non-coding RNA ELFN1-AS1 in carcinogenesis // Discov. Oncol. 2024. V. 15. P. 74.
- Hall B.K. Evo-Devo: evolutionary developmental mechanisms // Int. J. Dev. Biol. 2003. V. 47. P. 491–495.
- Hamilton D.H., David J.M., Dominguez C., Palena C. Development of cancer vaccines targeting Brachyury, a transcription factor associated with tumor epithelial-mesenchymal transition // Cells Tissues Organs. 2017. V. 203 (2). P. 128–138.
- Harris J.R. The evolution of placental mammals // FEBS Lett. 1991. V. 295. P. 3–4.
- Hendrix M.J.C., Lurie R.H. The convergence of embryonic and cancer signaling pathways: role in tumor cell plasticity // FASEB J. 2007. V. 21 (5). P. A32.
- Hendrix M.J.C., Seftor E.A., Seftor R.E.B. et al. Reprogramming metastatic tumor cells with embryonic microenvironment // Nat. Rev. Cancer. 2007. V. 7. P. 246–255.
- Hnisz D., Schuijers J., Lin C.Y. et al. Covergence of developmental and oncogenic signaling pathways at transcriptional super-enhancers // Mol. Cell. 2015. V. 58. P. 1–9.
- Honjo S., Doran H.E., Stiller C.A. et al. Neuroblastoma trends in Osaka, Japan, and Great Britain 1970–1994, in relation to screening // Int. J. Cancer. 2003. V. 103. P. 538–543.
- Huang J., Yuan W., Chen B. et al. lncRNA ELFN1-AS1 upregulates TRIM29 suppressing miR-211-3p to promote gastric cancer progression // Acta Biochim. Biophys. Sin. 2023. V. 55 (3). P. 484–497.
- Jie Y., Ye L., Chen H. et al. ELFN1-AS1 accelerates cell proliferation, invasion and migration via regulating miR-497-3p/CLDN4 axis in ovarian cancer // Bioengineered. 2020. V. 11 (1). P. 872–882.
- Karnaukhova I.K., Polev D.E., Krukovskaya L.L. et al. A new cancer/testis long noncoding RNA, the OTP-AS1 RNA // Sci. Rep. 2024. In press.
- Kong Q., Han J., Deng H. et al. miR-431-5p alters the epithelial-to-mesenchimal transition markers targeting UROC28 in hepatoma cells // Onco Targets Ther. 2018. V. 11. P. 6489–6503.
- Koonin E.V. Orthologs, paralogs, and evolutionary genomics // Annu. Rev. Genet. 2005. V. 39. P. 309–338.
- Kozlov A.P. Evolution of living organisms as a multilevel process // J. Theor. Biol. 1979. V. 81 (1). P. 1–17.
- Kozlov A.P. Gene competition and the possible evolutionary role of tumours // Med. Hypotheses. 1996. V. 46 (2). P. 81–84.
- Kozlov A.P. The possible evolutionary role of tumors in the origin of new cell types // Med. Hypotheses. 2010. V. 74. P. 177–185.
- Kozlov A.P. Evolution by tumor neofunctionalization: the role of tumors in the origin of new cell types, tissues and organs. Boston: Elsevier—Acad. Press, 2014. 248 p.
- Kozlov A.P. Expression of evolutionarily novel genes in tumors // Infect. Agent Cancer. 2016. V. 11. P. 34.
- Kozlov A.P. The role of heritable tumors in evolution of development: a new theory of carcino-evo-devo // Acta Naturae. 2019a. V. 11 (4). P. 65–72.
- Kozlov A.P. Evolution by tumor neofunctionalization: the role of tumors in the origin of new cell types, tissues and organs. Beijing, China: China Sci. Publ. & Media Ltd., 2019b. 200 p.
- Kozlov A.P. Mammalian tumor-like organs. 1. The role of tumor-like normal organs and atypical tumor organs in the evolution of development (carcino-evo-devo) // Infect. Agent Cancer. 2022a. V. 17. P. 2.
- Kozlov A.P. Mammalian tumor-like organs. 2. Mammalian adipose has many tumor features and obesity is a tumor-like process // Infect. Agent Cancer. 2022b. V. 17. P. 15.
- Kozlov A.P. Biological computation and compatibility search in the possibility space as the mechanism of complexity increase during progressive evolution // Evol. Bioinf. 2022c. V. 18. P. 1–5.
- Kozlov A.P. The theory of carcino-evo-devo and its non-trivial predictions // Genes. 2022d. V. 13 (1). P. 2347.
- Kozlov A.P. Mammalian adipose has many tumor features, which suggests the possible way of its evolutionary origin // Proc. Am. Ass. Cancer Res. Annu. Meet. (New Orleans, April 8–13, 2022) / Cancer Res. 2022e. V. 82 (12_Suppl.). № 6077.
- Kozlov A.P. Carcino-evo-devo, a theory of the evolutionary role of hereditary tumors // Int. J. Mol. Sci. 2023a. V. 24 (10). P. 8611.
- Kozlov A.P. Diagrams describing the evolution of gene expression, the emergence of novel cell types during evolution, and evo-devo // Gene Expression. 2023b. V. 22 (3). P. 262–269.
- Kozlov A.P. Structural complexity growth as a fundamental law of nature. Multilevel increase in complexity, frozen accidents, and transitory forms in macroevolution // Палеонтол. журн. 2024. в печати.
- Kozlov A.P., Emeljanov A.V., Barabitskaya O.V., Evtushenko V.I. The maximal expression of mammalian genome, the complexity of tumor-specific transcripts and the cloning of tumor-specific cDNAs // Abstr. Annu. Meet. Spons. Lab. Tumor Cell Biol. Bethesda, Maryland: National Cancer Institute (US), 1992.
- Kozlov A.P., Galachyants Y.P., Dukhovlinov I.V. et al. Evolutionarily new sequences expressed in tumors // Infect. Agent Cancer. 2006. V. 1. P. 8.
- Kramer B.S. The science of early detection // Urol. Oncol. 2004. V. 22. P. 344–347.
- Kramer B.S., Croswell J.M. Cancer screening: the clash of science and intuition // Annu. Rev. Med. 2009. V. 60. P. 125–137.
- Krukovskaja L.L., Baranova A., Tyezelova T. et al. Experimental study of human expressed sequences newly identified in silico as tumor specific // Tumour Biol. 2005. V. 26 (1). P. 17–24.
- Kurlak L.O., Knöfler M., Mistry H.D. Lumps & Bumps: common features between placental development and cancer growth // Placenta. 2017. V. 56. P. 2–4.
- Lala P.K., Nandi P., Hadi A., Halari C. A crossroad between placental and tumor biology: what have we learnt? // Placenta. 2021. V. 116. P. 12–30.
- Li Y., Gan Y., Liu J. et al. Downregulation of MEIS1 mediated by ELFN1-AS1/EZH2/DNMT3a axis promotes tumorigenesis and oxaliplatin resistance in colorectal cancer // Signal Transduct. Target. Ther. 2022. V. 7. P. 87.
- Liu J., Liu Y., Gao F. et al. Comprehensive study of a novel immune-related lncRNA for prognosis and drug treatment of cervical squamous cell carcinoma // Am. J. Transl. Res. 2021. V. 13 (10). P. 11771–11785.
- Ma Y., Zhang P., Wang F. et al. The relationship between early embryo development and tumorigenesis // J. Cell Mol. Med. 2010. V. 14. P. 2697–2701.
- Ma G., Li G., Gou A. et al. Long non-coding RNA ELFN1-AS1 in the pathogenesis of pancreatic cancer // Ann. Transl. Med. 2021. V. 9 (10). P. 877.
- Ma C., Li C., Ma H. et al. Pan-cancer surveys indicate cell cycle-related roles of primate-specific genes in tumors and embryonic cerebrum // Genome Biol. 2022. V. 23 (1). P. 251.
- Makashov A.A., Malov S.V., Kozlov A.P. Oncogenes, tumor suppressor and differentiation genes represent the oldest human gene classes and evolve concurrently // Sci. Rep. 2019. V. 9. P. 16410.
- Markert C.L. Neoplasia: a disease of cell differentiation // Cancer Res. 1968. V. 28. P. 1908–1914.
- Matyunina E.A., Emelyanov A.V., Kurbatova T.V. et al. Evolutionarily novel genes are expressed in transgenic fish tumors and their orthologs are involved in development of progressive traits in humans // Infect. Agent Cancer. 2019. V. 14 (46). P. 1–14.
- Maynard Smith J., Burian R., Kauffman S. et al. Developmental constraints and evolution // Quart. Rev. Biol. 1985. V. 60. P. 265–287.
- McLysaght A., Hurst L.D. Open questions in the study of de novo genes: what, how and why? // Nat. Rev. Genet. 2016. V. 17 (9). P. 567–578.
- Mead L.S. Transforming our thinking about transitional forms // Evol. Ed. Outreach. 2009. V. 2. P. 310–314.
- Mi S., Lee X., Li X. et al. Syncytin is a captive retroviral envelope protein involved in human placental morphogenesis // Nature. 2000. V. 403. P. 785–789.
- Micalizzi D.S., Farabaugh S.M., Ford H.L. Epithelial-mesenchymal transition in cancer: parallels between normal development and tumor progression // J. Mammary Gland Biol. Neoplasia. 2010. V. 15. P. 117–134.
- Moczek A.P., Sultan S., Foster S. et al. The role of developmental plasticity in evolutionary innovation // Proc. Roy. Soc. B. 2011. V. 278. P. 2705–2713.
- Myers C.E., Hoelzinger D.B., Truong T.N. et al. Chemotherapy can induce weight normalization of morbidly obese mice despite undiminished ingestion of high fat diet // Oncotarget. 2017. V. 8 (3). P. 5426–5438.
- Nekliudova U.A., Schwaha T.F., Kotenko O.N. et al. Three in one: evolution of viviparity, coenocytic placenta and polyembryony in cyclostome bryozoans // BMC Ecol. Evol. 2021. V. 21. P. 54.
- Nowell P.C. The clonal evolution of tumor cell populations // Science. 1976. V. 194. P. 23–28.
- Nowell P.C. Mechanisms of tumor progression // Cancer Res. 1986. V. 46. P. 2203–2207.
- Ohno S. Evolution by gene duplication. N.Y.: Springer-Verlag, 1970. 150 p.
- Ostrovsky A.N., Lidgard S., Gordon D.P. et al. Matrotrophy and placentation in invertebrates: a new paradigm // Biol. Rev. Camb. Philos. Soc. 2016. V. 91. P. 673–711.
- Palena C., Polev D.E., Tsang K.Y. et al. The human T-box mesodermal transcription factor Brachyury is a candidate target for T-cell-mediated cancer immunotherapy // Clin. Cancer Res. 2007. V. 13 (8). P. 2471–2478.
- Paun G., Rozenberg G., Salomaa A. DNA computing: new computing paradigms. N.Y.: Springer-Verlag, 1998. 402 p.
- Pan T., Wu R., Liu B. et al. PBOV1 promotes prostate cancer proliferation by promoting G1/S transition // Onco Targets Ther. 2016. V. 9. P. 787–795.
- Polev D.E., Karnaukhova I.K., Krukovskaya L.L., Kozlov A.P. ELFN1-AS1: a novel primate gene with possible microRNA function expressed predominantly in human tumors // BioMed Res. Int. 2014. V. 2014. P. 398097.
- Rothschild B.M., Tanke D.H., Helbling II M., Martin L.D. Epidemiologic study of tumors in dinosaurs // Naturwissenschaften. 2003. V. 90. P. 495–500.
- Samusik N., Galachyants Y., Kozlov A.P. Analysis of evolutionary novelty of tumor-specifically expressed sequences // Russ. J. Genet. Appl. Res. 2011. V. 1 (2). P. 138–148.
- Samusik N., Krukovskaya L., Meln I. et al. PBOV1 is a human de novo gene with tumor-specific expression that is associated with a positive clinical outcome of cancer // PLoS One. 2013. V. 8 (2). P. e56162.
- Schlom J., Palena C.M., Kozlov A.P., Tsang K.-Y. Brachyury polypeptides and methods for use. Patent US8188214B2. USA, 2012.
- Sinkala M. Mutational landscape of cancer-driver genes across human cancers // Sci. Rep. 2023. V. 13. Art. 12742.
- Sokolenko A.P., Imyanitov E.N. Molecular diagnostics in clinical oncology // Front. Mol. Biosci. 2018. V. 5. P. 76.
- Tollis M., Schneider-Utaka A.K., Maley C.C. The evolution of human cancer gene duplications across mammals // Mol. Biol. Evol. 2020. V. 37 (10). P. 2875–2886.
- Topczewska J.M., Postovit L.-M., Margaryan N.V. et al. Embryonic and tumorigenic pathways converge via Nodal signaling: role in melanoma aggressiveness // Nat. Med. 2006. V. 12 (8). P. 925–932.
- Uller T., Feiner N., Radesma R. et al. Developmental plasticity and evolutionary explanations // Evol. Dev. 2020. V. 22 (1–2). P. 47–55.
- Valentine J.W. The evolution of multicellular plants and animals // Sci. Amer. 1978. V. 239. P. 140–146, 148–149, 150–153, 156–158.
- van Oss S.B., Carvunis A.-R. De novo gene birth // PLoS Genet. 2019. V. 15 (5). P. e1008160.
- Vickaryous M.K., Hall B.K. Human cell type diversity, evolution, development, and classification with special reference to cells derived from neural crest // Biol. Rev. Camb. Philos. Soc. 2006. V. 81. P. 425–455.
- Wang L., Niu C.H., Wu S. et al. PBOV1 correlates with progression of ovarian cancer and inhibits proliferation of ovarian cancer cells // Oncol. Rep. 2016. V. 35. P. 488–496.
- Warner J.F., Lyons D.C., McClay D.R. Left-right asymmetry in the sea urchin embryo: BMP and the asymmetrical origins of the adult // PLoS Biol. 2012. V. 10. P. e1001404.
- Weisman C.M. The origins and functions of de novo genes: against all odds? // J. Mol. Evol. 2022. V. 90. P. 244–257.
- Williams G.C., Nesse R.M. The dawn of Darwinian medicine // Q. Rev. Biol. 1991. V. 66. P. 1–22.
- Xue C., Zhong Z., Ye S. et al. Association between the overexpression of PBOV1 and the prognosis of patients with hepatocellular carcinoma // Oncol. Lett. 2018. V. 16. P. 3401–3407.
- Yamamoto K., Hayashi Y., Hanada R. et al. Mass screening and age-specific incidence of neuroblastoma in Saitama Prefecture, Japan // J. Clin. Oncol. 1995. V. 13. P. 2033–2038.
- Zhai L.Q., Wang X.X., Qu C.X. et al. A long non-coding RNA, ELFN1-AS1, sponges miR-1250 to upregulate MTA1 to promote cell proliferation, migration and invasion, and induce apoptosis in colorectal cancer // Eur. Rev. Med. Pharmacol. Sci. 2021. V. 25. P. 4655–4667.
- Zhang Y.E., Long M. New genes contribute to genetic and phenotypic novelties in human evolution // Curr. Opin. Genet. Dev. 2014. V. 29. P. 90–96.
- Zheng C., Wei Y., Zhang P. et al. CRICPR-Cas9-based functional interrogation of unconventional translatome reveals human cancer dependency on cryptic non-canonical open reading frames // Nat. Struct. Mol. Biol. 2023. V. 30. P. 1878–1892.
Supplementary files






