The Abundance and Distribution of the Whistler Bombycilla garrulus (L.) in Northern Eurasia
- Authors: Ravkin Y.S.1, Kokorina I.P.1, Bogomolova I.N.1, Lyalina M.I.1
-
Affiliations:
- Institute of Systematics and Ecology of Animals, Siberian Branch of the Russian Academy of Sciences
- Issue: Vol 144, No 2 (2024)
- Pages: 226-233
- Section: Articles
- Submitted: 10.09.2024
- Accepted: 10.09.2024
- Published: 10.09.2024
- URL: https://bakhtiniada.ru/0042-1324/article/view/263494
- DOI: https://doi.org/10.31857/S0042132424020098
- EDN: https://elibrary.ru/RGVVRB
- ID: 263494
Cite item
Full Text
Abstract
The article presents the results of research on the number and distribution of the Bohemian waxwing in the territory of Northern Eurasia within the borders of the Soviet Union in 1990. The work uses materials collected in the period from 1880 to 2022 (intermittently and mainly since 1960) in the first half of summer (during nesting), in winter, and partially throughout the year. The Bohemian waxwing abundance was estimated on the basis of the results of bird counts on routes with a length of about 300 000 km.
Keywords
Full Text
Введение
Бóльшая часть наших орнитологических публикаций посвящена населению птиц, основным тенденциям его изменений в пространстве и факторам среды, коррелирующим с ними и определяющим основные отличия орнитокомплексов (Равкин и др., 2022). Меньше доля работ по сезонным и многолетним различиям, а также отдельно по некоторым группам видов (по промысловым и врановым), имеющим практическое значение. Предлагаемая вниманию читателя статья связана с теми же проблемами одного вида, не имеющего прикладной значимости, но привлекательного эстетически и весьма оригинального – скрытного летом настолько, что первое гнездо его было найдено лишь в 1856 г. (Спангенберг, 1954). В принципе, было известно, что больше всего свиристелей держится в срединной части северной половины умеренных широт Евразии. К северу и к югу, а также с подъемом в горы количество их уменьшается. Однако численность и обилие свиристеля оставались неизвестными. Этот недостаток и восполнен в нашей статье. Собранная за длительный период информация может быть использована при проведении природоохранных мероприятий и в преподавании биологических и зоогеографических дисциплин.
Материалы и методы
Обзор составлен по материалам банка данных Лаборатории зоологического мониторинга Института систематики и экологии животных СО РАН (Равкин, Ефимов, 2009) по территории СССР в границах 1990 г. Бóльшая часть исходной информации опубликована (Равкин и др., 2022). Учеты птиц вели в первой половине лета: в тундровой зоне – с середины июня; в лесотундре – с начала или с середины июня; в северной тайге – с 1 июня, а южнее – с середины мая. В тундрах учетные работы проводили до конца июля, на остальной территории – до 15 июля. Зимой птицы подсчитаны с ноября до конца марта. Круглогодичные данные собраны лишь в части местообитаний (от средней тайги до пустынь, а также на Алтае и в Саянах).
Летом учеты птиц проведены в период с 1880 по 2022 гг., то есть в течение 142 лет (с перерывами и в основном с 1960 г.) в 7116 местообитаниях. Места проведения учетов указаны на ранее опубликованной карте (Равкин и др., 2022). В летний период исследованная территория охвачена детальнее, чем в зимний, когда материалы могут считаться достаточными только по европейской и западносибирской части. Многолетние данные по одинаковым местообитаниям усреднены. В результате число вариантов в расчетах стало равно 5812. В зимний период подсчет проведен в течение 64 лет (с 1928 по 2022 гг. – с перерывами; в основном с 1960 г.) в 15211 местообитаниях, а круглогодичные наблюдения – в течение 49 лет с 1972 по 2021 гг. Результаты последних учетов использованы при расчетах трижды: по летнему периоду; по зимнему периоду; по круглому году. Как правило, за каждую половину месяца в каждом местообитании с учетом проходили по 5 км. В итоге проанализированы материалы, собранные в 62 тыс. двухнедельных отрезков. Всего с подсчетом птиц на маршрутах пройдено примерно 300 тыс. км.
Методы сбора и обработки данных подробно описаны ранее (Равкин, Ливанов, 2008) и здесь не приведены, кроме одного существенного дополнения. В гнездовой период (первая половина лета) по всей территории и без учета соотношения площадей разных местообитаний численность свиристелей оценена в 8 млн особей. Зимой здесь их насчитывали 191 млн особей, то есть примерно в 24 раза больше. Почти весь евразийский ареал свиристеля выборочно обследован нами, поэтому влияние перекочевок не может столь существенно исказить оценку среднего обилия и численности этого вида. В результате размножения количество свиристелей может увеличиться не более чем вдвое. Следовательно, плотность гнездования занижена примерно в 12 раз. Видимо, это связано со скрытностью свиристелей во время гнездования. Поэтому эмпирические показатели плотности гнездования мы увеличили в “недостающие” 12 раз.
Названия и границы физико-географических стран даны по Атласу СССР (Атлас, 1983), границы баллов обилия – по А.П. Кузякину (Кузякин, 1962).
Результаты и обсуждение
Распределение
В первой половине лета обилие свиристеля в среднем было наибольшим в Фенноскандии (24 особи/км2) и неуклонно уменьшалось к востоку (рис. 1). Исключением можно считать Урал, Алтай, Саяны, Прибайкалье и Забайкалье. При этом выделено 11 регионов. В южных европейских горных территориях, а также в Передней, Центральной и Средней Азии свиристель летом не встречен. Среднее обилие свиристеля, указанное индексом у номера района, уменьшается от западных границ СССР до Тихого океана, а также к югу и к северу от срединных физико-географических стран. Кроме того, его меньше в горах, по сравнению с равнинами.
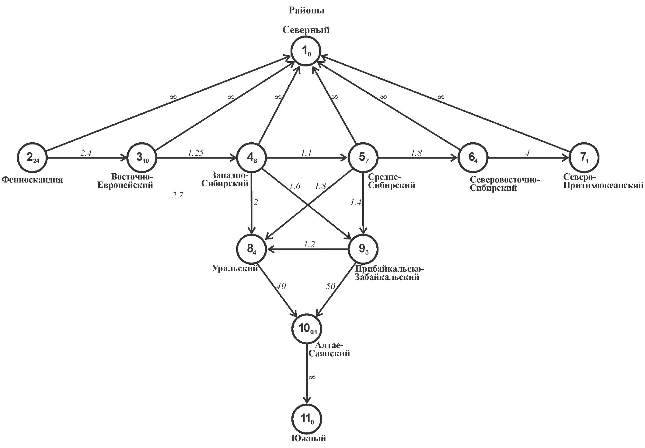
Рис. 1. Летнее распределение свиристеля по физико-географическим странам Северной Евразии (обобщенные представления). В 1-й район вошли территории полярных островов, арктических и северных субарктических тундр; 2–9 – срединные районы, 2–8 – без территорий, вошедших в 1 район; 10, 11 – южные; 11 – Карпаты, Крым, Кавказ, Средняя, Передняя и Центральная Азия. На рис. 1, 2, 5, 6 индексом у номера района (региона) приведено среднее обилие (особей/км2); стрелки указывают направленность уменьшения обилия, число на самой стрелке – кратность его снижения.
Граф, составленный по летнему распределению, можно обобщить по сходству обилия свиристеля. Тогда будет всего шесть таксонов классификации – регионов (рис. 2). Границы Северного и Южного, а также Западного региона и районов (Фенноскандии) остаются без изменений. Остальные объединены. При этом в Срединный западный регион вошли Восточно-Европейский, Западно- и Среднесибирский районы, а в Срединный восточный – Северовосточно-Сибирский и Северо-Притихоокеанский. Тенденция уменьшения обилия к востоку сохраняется (показано индексом у номера класса). На основе выполненной классификации и обобщенного графа можно провести районирование (деление на регионы) Северной Евразии по обилию свиристеля (рис. 3).
Рис. 2. Летнее распределение свиристеля по регионам (группам физико-географических стран Северной Евразии). В 1-й регион вошли полярные пустыни, арктические и северные субарктические тундры; 2–5 регионы – без территорий, вошедших в первый регион: 2 – Фенноскандия; 3 – Восточно-Европейская и Западно-Сибирская равнины, Урал, Средняя Сибирь; 4 – Северо-Восточная Сибирь, Прибайкалье и Забайкалье, Алтай, Саяны; 5 – Северо-Притихоокеанская страна; 6 – Карпаты, Крым, Кавказ, Средняя, Передняя и Центральная Азия.
Рис. 3. Районирование Северной Евразии по летнему обилию свиристеля.
В зимний период (с ноября по март) в европейской части ареала свиристель в среднем многочислен в подтаежных лесах – 12 особей/км2 (рис. 4). В средней и южной тайге обычен (9 и 7 соответственно). Еще меньше его в широколиственных лесах, лесостепи и степной зоне, хотя в них он тоже обычен (по 3). Изредка встречали свиристеля в северной тайге и полупустынях (в среднем 0.2 и 0.8 соответственно). В полярных пустынях, тундрах и лесотундре свиристеля не было. На Западно-Сибирской равнине зимой его обилие выше всего в лесостепи, несколько меньше – в подтаежных лесах и южной тайге (30, 29 и 27 соответственно) и значительно меньше – в степной зоне, средней и северной тайге (1, 1 и 0.02 соответственно). Далее к северу он не встречен.
Рис. 4. Зональное распределение свиристеля зимой.
В азиатской части в целом зимой этого вида больше всего от южной тайги до лесостепи. Обычен он в степной зоне (7), полупустынях (2) и пустынях (2), а также в средней тайге и в лесном поясе гор (1 и 3 соответственно). Очень редко видели его в северной тайге. В Алтае-Саянской горной стране свиристеля больше всего в лесостепных предгорьях (15) и существенно меньше в степных и лесных поясах (4 и 6 соответственно). В гольцах и подгольцовье во время учетов свиристелей не видели. В биотопическом плане свиристели предпочитают застроенные и рекреационные территории (31), в среднем их в 15 раз меньше в лесах с участием сосны (2) и в 10 раз – в остальных местообитаниях (3).
Граф по зимнему обилию свиристеля представлен тринадцатью районами (рис. 5). В первый из них вошли территории полярных пустынь, тундровой и лесотундровой зон. Здесь свиристель зимой не встречен. Выше всего среднее обилие свиристеля в Западной Сибири (32 особи/км2). Далее уменьшение значений так же, как и летом, отмечено во всех направлениях по странам света, а также в горных регионах, особенно в сочетании с их более южным расположением. К западу обилие снижается в 3–4 раза, к востоку, особенно в горных ландшафтах, – в 2–5 раз. К югу в Алтае-Саянской горной стране отмечено трехкратное уменьшение, по сравнению с Западно-Сибирской равниной. В сторону Байкала оно достигает 10 раз. Особенно велико снижение значений по Крыму и Кавказу (в 200 раз) и Средней Азии (8–20 раз). Обобщенный граф включает пять районов (рис. 6). К первому и пятому (Северному и Южному) отнесены территории, где свиристель не встречен. 2–4 районы ориентированы с запада на восток, в них показатели обилия от центра (Западно-Сибирская равнина) убывают к западу и к востоку.
Рис. 5. Зимнее распределение свиристеля по физико-географическим странам Северной Евразии. В 1-й район вошли полярные пустыни, арктические тундры, лесотундра; 2–7 районы – без территорий, вошедших в первый район; 2–8 – срединные, 9–13 – южные; 13 – не обследованный.
Рис. 6. Зимнее распределение свиристеля по регионам (группам физико-географических стран Северной Евразии). В 1-й регион вошли полярные пустыни, арктические тундры и лесотундра; 2–4 регионы – без территорий, вошедших в первый регион: 2 – Восточно-Европейская равнина, Фенноскандия, Карпаты, Крым, Урал, Алтай, Саяны; 3 – Западно-Сибирская равнина; 4 – Средняя и Северо-Восточная Сибирь, Прибайкалье, Забайкалье, Северо-Притихоокеанская страна; 5 – Кавказ, Казахстан, Средняя, Передняя и Центральная Азия. Средняя Сибирь, Даурия и Амуро-Сахалинская страна не обследованы.
На основе классификации по зимнему обилию, распределению и распространению свиристеля возможно проведение районирования Северной Евразии. При этом целесообразно выделение пяти регионов (рис. 7). Среднее обилие по ним убывает от центра (Западно-Сибирская равнина) к западу и востоку в 2.3 и 16 раз и особенно сильно (до нуля) – к северу и югу от европейско-западносибирской части и к северу от юго-восточной.
Рис. 7. Районирование (деление на регионы) Северной Евразии по зимнему обилию свиристеля.
Численность свиристеля в зимнее время по всей территории составляет примерно 191 млн особей (несимметричные доверительные интервалы 169–215 млн), среднее обилие около 5 особей/км2 (относительная ошибка ±8%). Бо́льшая часть свиристелей зимует на Западно-Сибирской равнине (примерно 49%), в Европейской части – 18%, в Алтае-Саянской горной стране – 3% и около 30% – на остальной территории.
Круглогодичные учеты на равнинах проведены от средней тайги до пустынной зоны и, кроме того, в Алтае-Саянской горной стране. Нулевой показатель свидетельствует о том, что свиристель не встречен на данном участке не менее месяца. В среднем по всей территории больше всего нулевых показателей отмечено для широколиственных лесов – 7.5 месяцев (с мая до середины декабря) и для пустынь (с середины апреля по конец ноября). Меньше таких показателей по средней тайге и подтаежным лесам (5 и 3 месяца). В средней тайге свиристеля не было с февраля до середины апреля и с декабря до середины января, а в подтаежных лесах – с середины мая до 15 августа. Полтора месяца его не встречали в целом в лесостепи и степи (в июле и до середины августа) и по месяцу в южной тайге и Алтае-Саянской стране (с 15 июня до середины июля и в июне соответственно).
Таким образом, периодов, когда свиристелей не было на обследованных территориях, больше всего в наименее благоприятных для них местообитаниях – в пустынях и широколиственных лесах, отчасти в средней тайге и подтаежных лесах, и они минимальны на остальной территории. В целом (от средней тайги до пустынь и в Алтае-Саянской горной стране) свиристель многочислен с октября до конца апреля, обычен в мае и первой половине октября, редок или очень редок – с начала июня до конца сентября, с единственным исключением в первой половине февраля, когда он был обычен, но до и после – многочислен.
Выше всего обилие свиристелей в среднем за год в Алтае-Саянской горной стране (18) и южной тайге (16), вдвое ниже – в средней тайге и от подтаежных лесов до степной зоны (в среднем 6). Меньше всего свиристелей отмечено в широколиственных лесах (3) и особенно в полупустынях и пустынях (0.2). В целом по обследованной круглый год территории южной части ареала для свиристеля можно выделить время зимовки – с середины октября до конца апреля – и время летне-осеннего пребывания с редким или очень редким гнездованием – с июня до конца сентября. Переходными периодами можно считать май (завершение пролета к северу к местам гнездования) и первую половину сентября (заметное начало послегнездовых кочевок к местам зимовки). Следует отметить, что стабильного пребывания свиристеля на какой-либо территории проследить не удалось – постоянно наблюдается или снижение, или возрастание обилия, то есть колебания численности. Возможно, это связано с кочевками и остановками в местах с обилием кормов при урожае ягод и плодов сибирской яблони.
Динамика численности
Для оценки достоверности различий зимнего обилия свиристеля использованы материалы, собранные с 1963 по 2022 гг. (6 десятилетних отрезков). До 1963 г. общее количество местообитаний, обследованных в зимний период, было очень небольшим, а с 1963 г. за каждые 10 лет оно колебалось в пределах от 167 и 1654 до 4290 вариантов (всего 15049). По Бонферрони (Наркевич и др., 2020), достоверными считаются различия t-критерия меньше 0.05. По десятилеткам достоверными оказались различия средних за 10 лет только по трем парам отрезков: 1973–1982 и 1983–1992 гг.; 1973–1982 и 1993–2002 гг.; 1983–1992 и 2003–2004 гг. Средние в эти годы были равны 24 и 7; 24 и 10; 7 и 5 особям/км2 соответственно. Таким образом, показатели различались в 3.4; 2.4 и 1.4 раза, то есть отличия связаны не только с перепадом усредненных значений, но и с дисперсией их внутри десятилетних отрезков. Колебания обилия зарегистрированы в пределах от 0.8 до 24 особей/км2, и в среднем без учета числа проб обилие оценено в 12 особей/км2. Относительная ошибка равна ±21%.
Затем все данные по зиме были разделены на два массива по отрезкам – с 1960 по 1992 гг. и с 1993 по 2022 гг. Материалы, собранные до 1960 г., в расчеты не включены из-за их незначительного объема. В каждый из периодов вошли результаты учета за 30 лет (в первый период учеты не были проведены в 1965, 1967 и 1969 гг.). По каждому из указанных периодов рассчитаны простые средние, независимо от площади местообитаний, в которых проведены учеты и доли учетов в разные годы. В результате в первый период усреднены показатели обилия по 5334 пробам, а во второй – по 9857. Протяженность маршрутов составила примерно 27 и 49 тыс. км. Среднее обилие оценено в первый отрезок в 12.42 особей/км2, а во второй – 12.55. Таким образом, можно утверждать, что в этом случае, несмотря на почти двукратную разницу в объемах собранного материала, оценки средней численности почти одинаковы. После этого мы сместили границу между периодами с 1993 на 1999 г. так, чтобы число обследованных местообитаний было примерно одинаковым (7733 и 7458 вариантов). В этом случае различия оказались бóльшими, но незначительно – 11.4 и 13.7, то есть различались при округлении до целых на 20%, против 1% по периодам в 30 лет.
Таким образом, колебания зимнего обилия на исследуемой территории за прошедшие 60 лет по тридцатилетним отрезкам в среднем невелики и недостоверны. По десятилетним периодам после исключения лет, недостаточно обеспеченных данными при множественном сопоставлении обилия, были достоверны всего лишь в одной пятой вариантов сравнений. Это свидетельствует о высокой степени стабильности численности свиристеля за прошедшие 62 года (с 1960 до 2022 гг.).
Заключение
По результатам исследований можно прийти к следующим выводам.
В гнездовой период в Северной Евразии среднее обилие свиристеля выше всего в Фенноскандии (24 особи/км2). К востоку вплоть до Тихого океана среднее обилие его понижается в пределах от пяти до полутора раз. Зимой максимальные показатели свойственны Западно-Сибирской равнине (14). Они последовательно снижаются к западу и к востоку в 2– 16 раз. В северной и южной части Северной Евразии, а также в горах к гольцам обилие падает до нуля. В горных ландшафтах оно существенно меньше, чем на равнине.
Общая численность свиристелей на исследованной территории оценена нами в 96 млн особей в гнездовой период и в 191 млн зимой. Относительная ошибка этих показателей равна соответственно ±21 и ±8%. В целом больше всего (примерно половина) свиристеля гнездится и зимует на Западно-Сибирской равнине.
За последние 60 лет наблюдений в зимний период, судя по обилию в среднем по десятилетним отрезкам, только в трех из 15 множественных сопоставлений показатели достоверно отличались. По тридцатилетним периодам значения почти одинаковы. Таким образом, можно считать, что уровень численности свиристеля стабилен.
Благодарности
Авторы статьи глубоко благодарны всем вкладчикам банка данных лаборатории зоологического мониторинга ИСиЭЖ СО РАН и предшественникам – авторам публикаций по населению птиц. Только использование собранных ими данных позволило провести нужные обобщения.
Финансирование
Исследования, послужившие основой для написания данной статьи, проведены в основном по программе фундаментальных научных исследований государственных академий на 2021–2025 гг. (проект FWGS-2021-0002).
Конфликт интересов
Авторы заявляют об отсутствии конфликта интересов в финансовой или какой-либо иной сфере.
Соблюдение этических стандартов
Настоящая статья не содержит каких-либо исследований с использованием лабораторных животных в качестве объектов изучения.
About the authors
Yu. S. Ravkin
Institute of Systematics and Ecology of Animals, Siberian Branch of the Russian Academy of Sciences
Author for correspondence.
Email: yravkin@bk.ru
Russian Federation, Novosibirsk
I. P. Kokorina
Institute of Systematics and Ecology of Animals, Siberian Branch of the Russian Academy of Sciences
Email: yravkin@bk.ru
Russian Federation, Novosibirsk
I. N. Bogomolova
Institute of Systematics and Ecology of Animals, Siberian Branch of the Russian Academy of Sciences
Email: yravkin@bk.ru
Russian Federation, Novosibirsk
M. I. Lyalina
Institute of Systematics and Ecology of Animals, Siberian Branch of the Russian Academy of Sciences
Email: yravkin@bk.ru
Russian Federation, Novosibirsk
References
- Атлас СССР. М.: ГУГК СМ СССР, 1983. 260 с.
- Кузякин А.П. Зоогеография СССР // Биогеография. 1962. Т. CIX. С. 3–182.
- Наркевич А.Н., Виноградов К.А., Гржибовский А.М. Множественные сравнения в биомедицинских исследованиях: проблема и способы решения // Экол. чел. 2020. № 10. С. 55–64.
- Равкин Ю.С., Ефимов В.М. Банк данных по численности и распределению животных в пределах бывшего СССР // Формирование баз данных по биоразнообразию – опыт, проблемы, решения / Мат. междунар. науч.-практ. конф. (Барнаул, 13–15 мая 2009 г.). Барнаул: Artika, 2009. С. 205–214.
- Равкин Ю.С., Ливанов С.Г. Факторная зоогеография. Новосибирск: Наука, 2008. 205 с.
- Равкин Ю.С., Цыбулин С.М., Ананин А.А. и др. Эколого-географическая организация и структура летнего населения птиц Северной Евразии // Журн. общ. биол. 2022. Т. 83 (4). С. 302–320. [Ravkin Yu.S., Tsybulin S.M., Ananin A.A. et al. Ecological and geographical organization and structure of the summer bird assemblages of Northern Eurasia // Biol. Bull. Rev. 2023. V. 13 (3). P. 189–204.]
- Спангенберг Е.П. Свиристель Bombycilla garrulus L. // Птицы Советского Союза. Т. VI. М.: Советская наука, 1954. С. 62–68.
Supplementary files








