Transformation of Ecosystems of Floodplain Water Bodies under Current Natural and Anthropogenic Changes and Possible Strategies for their Conservation
- Autores: Bashinskiy I.W.1, Kadetov N.G.2, Senkevic V.А.3, Stojko T.G.3, Katsman E.A.1, Osipov V.V.4,5
-
Afiliações:
- Severtsov Institute of Ecology and Evolution, Russian Academy of Sciences
- Lomonosov Moscow State University
- Penza State University
- Privolzhskaya Lesostep’ State Nature Reserve
- Saratov Branch of Russian Federal Research Institute of Fisheries and Oceanography
- Edição: Volume 144, Nº 1 (2024)
- Páginas: 80-96
- Seção: Articles
- ##submission.dateSubmitted##: 13.08.2024
- ##submission.dateAccepted##: 13.08.2024
- ##submission.datePublished##: 13.08.2024
- URL: https://bakhtiniada.ru/0042-1324/article/view/261704
- DOI: https://doi.org/10.31857/S0042132424010063
- EDN: https://elibrary.ru/RXIJSX
- ID: 261704
Citar
Texto integral
Resumo
This review summarizes information on the main negative factors affecting the state of floodplain water bodies ecosystems, describes the most common consequences for abiotic and biotic processes, and suggests possible ways to conserve these ecosystems. Evidence of the negative impact of hydraulic construction, embanking of floodplains, channelizing of rivers, agriculture, and other anthropogenic impacts is presented. A special role is played by climate change, which leads to a decrease in flood inundation, drying and overgrowing of water bodies, and their eutrophication. The authors suggest criteria to choose correct indicators that can testify not only to special stages of water body succession (e.g., vegetation) or its trophic status (zooplankton), but also to the long-term effects of anthropogenic and climatic changes. As a recommendation, it is proposed not to consider water bodies separately, but to assess the whole waterscapes and use the change in β-diversity as an indicator. Further conservation strategies can be based on the approaches of the Red List of Ecosystems of the International Union for Conservation of Nature and Natural Resources (IUCN), which will help to draw attention to the problem. The key role for the conservation of floodplain water bodies should be played by territorial protection measures, up to the development of a separate category for small water bodies.
Palavras-chave
Texto integral
ВВЕДЕНИЕ
Одной из важнейших экологических проблем является сохранение пресноводных экосистем, биоразнообразие которых уменьшается гораздо быстрее по сравнению с морскими и наземными экосистемами (Vaughn, 2010). Главными угрозами являются взаимосвязанные процессы — нарушение водного режима, чрезмерная эксплуатация, эвтрофирование и загрязнение вод, инвазии чужеродных видов, приводящие к деградации условий обитания организмов и сообществ континентальных вод (Dudgeon et al., 2006). В современных условиях многие угрозы для водных экосистем обусловлены глобальными климатическими изменениями, которые приводят к нарушению температурного режима и поверхностного стока, провоцируют эвтрофирование водоемов, вызывают изменение пищевых цепей (Golubkov, 2021). В особой защите нуждаются малые водоемы, которые долгое время недооценивались исследователями. Непропорционально значимая интенсивность многих процессов в небольших водных экосистемах позволяет им играть неожиданно огромную роль в глобальных биогеохимических циклах (Downing, 2010).
Одними из наиболее распространенных типов малых водоемов являются пойменные озера и старицы, которые обеспечивают многообразие местообитаний для множества групп водных и околоводных организмов (Joniak, Kuczynska-Kippen, 2016). Пойменные водоемы формируют основу видового состава планктона всех водных объектов речной системы, включая главный водоток (Krylov, 2015). Сохранение и воспроизводство рыбных ресурсов также связано с состоянием подобных водоемов, так как они являются местом нереста и нагула многих видов рыб, а также служат для них рефугиумами во время половодий (Naus, Adams, 2018). В России пойменные водоемы являются важнейшим местообитанием для русской выхухоли Desmana moschata (Linnaeus,1758) — реликтового вида, находящегося под угрозой исчезновения (Рутовская, 2021; Kennerley, Turvey, 2016).
В последние десятилетия в речных долинах Европы наблюдается внутригодовое перераспределение сезонного стока рек (Blöschl et al., 2019) и сокращение объемов весеннего половодья (Фролова и др., 2015). Климатические факторы вместе с антропогенным нарушением гидрологического режима рек приводят к прекращению водообмена пойменных водоемов с основной рекой, что угрожает состоянию их водных сообществ, так как направления и скорости сукцессионных процессов в водоемах поймы находятся в зависимости от частоты и интенсивности затопления половодьями (Максимов, 1974; Junk et al., 1989). Помимо климатических воздействий, гидрологический режим рек подвержен влиянию хозяйственной деятельности человека (Чернов, 2009).
К настоящему времени изучены гидрологические и морфологические особенности формирования пойменных водоемов (Шанцер, 1951; Чалов и др., 2004), имеются сведения о структуре сообществ фито- (Анциферова, Борисова, 2009; Wilk-Wozniak et al., 2014) и зоопланктона (Yevdokimov, Yermokhin, 2009; Špoljar et al., 2018), различных групп беспозвоночных и зообентоса (Obolewski, 2011; Prokin, Seleznev, 2018). Множество работ посвящено флоре и динамике растительного покрова экосистем пойменных водоемов (Печенюк, 1986; Панкова, 2014). Ряд исследований касается рыбного населения (Miranda et al., 2014; Glińska-Lewczuk et al., 2016), хотя в пойменных водоемах данные объекты изучаются в гораздо меньшем объеме, чем в хозяйственно-важных крупных реках и озерах. Многими исследователями отмечается недостаток внимания к данной теме, наблюдается нехватка комплексных исследований. Количественных оценок или обобщений по современному состоянию пойменных водоемов недостаточно.
Поэтому целью данной работы стали анализ и обобщение литературных данных о современном состоянии экосистем пойменных водоемов и их трансформации под воздействием климатических изменений. В рамках работы решались следующие задачи: 1) описание разновидностей пойменных водоемов, их происхождения и коллапса; 2) анализ ведущих антропогенных и зоогенных факторов, влияющих на сукцессии экосистем пойменных водоемов; 3) анализ трансформации биоты и биотических процессов экосистем пойменных водоемов в условиях современных природных изменений; 4) определение индикаторных компонентов, которые могут служить для мониторинга современных изменений экосистем пойменных водоемов; 5) предложение возможных природоохранных подходов и стратегий для сохранения пойменных водоемов.
ОПИСАНИЕ ПОЙМЕННЫХ ВОДОЕМОВ, ИХ ВОЗНИКНОВЕНИЕ И КОЛЛАПС
Пойменные водоемы встречаются в долинах почти всех типов рек, но в качестве комплексов разнотипных водоемов они в большей степени приурочены к долинам меандрирующих рек, для которых характерна озерно-старичная пойма (Чалов и др., 2004). Степень развитости речных излучин изменчива в широтном градиенте и максимальна в лесостепных и степных регионах в районе 50° с.ш. (Антроповский, Аверичкин, 2006).
Данный тип водоемов включает в себя довольно большое количество разных водных объектов, расположенных в долине реки. По современным типологиям, термин пойменные водоемы можно применять сразу к нескольким функциональным группам экосистем — малые постоянные пресноводные озера, сезонные пресноводные озера, постоянные открытые низинные болота, облесенные низинные болота и сезонные пойменные болота (Keith et al., 2022). Такое многообразие форм связано с различным происхождением водоемов и особенностями пойменных процессов.
Являясь по сути озерными экосистемами, пойменные водоемы, тем не менее, имеют свои особенности и отличаются от классических озер не только морфологией и происхождением, но и гидрологическим режимом и историей развития (Шанцер, 1951). По происхождению пойменные водоемы можно разделить на две основные группы — старицы (отшнуровавшиеся участки русла) и вторичные пойменные водоемы, которые образовываются на понижениях уже сформированных пойм. При этом каждый из этих типов представлен множеством вариантов и стадий, которые по-разному проявляются в разных природных условиях.
Как и происхождение, и развитие, так и исчезновение (коллапс) пойменных водоемов имеет несколько вариантов. Согласно предложенным концепциям МСОП (Keith et al., 2015), коллапсом считается потеря экосистемой своих ключевых абиотических и биотических особенностей, неспособность поддерживать характерную биоту и трансформация в принципиально другой тип экосистемы. Однако в случае динамичных и разнообразных пойменных водоемов, коллапсом в такой формулировке можно считать переход в другую сукцессионную стадию, так как их превращение в болото происходит постепенно в результате смены естественных стадий (Абросов, 1982). Поэтому при оценках состояния и разработке природоохранных стратегий лучше ориентироваться на альтернативное определение коллапса (Newton, 2021), который должен подразумевать резкое изменение экосистемы, сопровождающееся снижением биоразнообразия и потерей экосистемных функций, и невозможностью самостоятельного восстановления в течение как минимум десяти лет.
Коллапс пойменных водоемов может происходить в процессе их превращения из озерной в наземную экосистему (при полным высыхании и зарастании) или в переходную экосистему (низинное болото), что соответствует естественным сукцессиям таких водоемов. Кроме этого, также могут наблюдаться трансформации пойменных водоемов в иной тип водной экосистемы — при полном подтоплении речными водами, в случае возвращения основного русла в староречье или при искусственном подтоплении поймы прудами и водохранилищами.
Как и разнообразие экосистем пойменных водоемов, так и их коллапс определяются, прежде всего, поемностью — уровнем и длительностью весеннего половодья. Продолжительное стояние воды в пойме приводит к осаждению большего количества седиментов и питательных веществ, что способствует более интенсивному эвтрофированию и заилению (Крылов, Жгарева, 2016). Короткие затопления или отсутствие воды в пойме способствуют ксерофитизации условий (Булохов, Афонин, 2018) и более быстрому высыханию водоемов.
Исчезновение, как и появление новых пойменных водоемов, не является быстрым процессом. Например, обновление всей пойменной экосистемы в полосе меандрирования р. Хопер происходит в течение 3–4 тыс. лет (Романовский, Раева, 2005). Это связано с интенсивностью горизонтальных русловых деформаций, которые зависят от высоты половодий (Кораблева, Чернов, 2012). Такие русловые деформации возможны только во время наиболее высоких половодий, уровни которых должны превышать среднемноголетние значения примерно в 1.5 раза (Чернов, Завадский, 2020).
СОВРЕМЕННЫЕ РИСКИ И УГРОЗЫ ДЛЯ СУЩЕСТВОВАНИЯ ПОЙМЕННЫХ ВОДОЕМОВ
Основные угрозы для пойменных водоемов связаны с деятельностью человека. Наиболее существенное влияние оказывают строительство водохранилищ и искусственное зарегулирование стока. Так, на р. Иртыш после появления каскада плотин доля площади поймы снизилась с 89–97 до 60–70%, а в некоторые годы — до 10% (Царегородцева, 2005). Регулирование стока р. Дон привело к сокращению площади поймы в три раза (Шкура, Гетманская, 2016). Высокая плотность различных инженерных структур привела к снижению морфодинамической активности русла р. Шер (Франция) по сравнению с XIX в. (Dépret et al., 2017). При этом, характер боковой эрозии свидетельствует о том, что меандры сохраняют заметный потенциал для мобильности.
Создание водохранилищ влияет на пульс паводков, что снижает общую площадь водно-болотных местообитаний и их качество, приводит к исчезновению временных водоемов (Keddy, 2023). Дамбы и обвалование пойм приводят к ускорению зарастания и заболачивания пойменных водоемов, что особенно сильно отражается на мелководных малых водоемах центральной поймы, почти полное зарастание которых может наблюдаться в течение 12 лет (Крылова, Кузьмичев, 2004; Крылова, 2005). Большое влияние на русловые процессы и состояние пойм оказывают мосты и мостовые переходы. Выше опор моста могут образоваться условия характерные для дамб — паводковые воды остаются на большее время, размываются склоны, ускоряется процесс заболачивания (Барышников, 1990).
Важным фактором являются мелиоративные работы — одамбирование русла, создание польдерных систем, спрямление русла, дноуглубительные работы — которые также могут приводить к изоляции пойменных водоемов (Плюта и др., 2010). Большинство русел европейских равнинных рек систематически спрямлялись, а их поймы осушались (Wohl et al., 2021). В тоже время, работы по спрямлению русла могут приводить к появлению множества новых пойменных водоемов (Koc et al., 2009) за счет искусственного отгораживания меандров.
Для пойменных водоемов, как и многих других типов озерных экосистем, большую проблему представляет забор воды для различных нужд, в том числе изъятие подземных вод, что приводит к уменьшению площади и обмелению (Измайлова, 2019; Румянцев и др., 2021). На урбанизированных территориях степень изменения пойм обычно велика, и система пойменных водоемов может представлять полностью искусственное происхождение (Гусев, Андрушко, 2011). Распашка надпойменных террас и коренных склонов приводит к смыву грунта, органических и минеральных удобрений в русла рек и пойменные озера, что приводит к интенсивному заилению и зарастанию водоемов (Чернышев, 2008). Слив с животноводческих комплексов приводит к зарастанию и заболачиванию.
Гидрологическая изоляция пойменных водоемов приводит к существенному возрастанию концентраций фосфора в воде (Glińska-Lewczuk, 2009), снижению уровня растворенного кислорода (Dembowska, Napiórkowski, 2015). Пойменные водоемы подвержены интенсивным процессам эвтрофирования. Несмотря на то, что для многих таких водоемов повышение концентраций биогенных соединений может быть связано с естественными сукцессиями, антропогенное воздействие оказывает ключевое влияние на эти процессы.
К нарушению экосистем малых водоемов может приводить неконтролируемая охота, незаконная ловля рыбы и неправильная эксплуатация рекреационных зон. Использование браконьерских орудий лова наносит существенный урон биоразнообразию и редким видам (Rutovskaya et al., 2017).
Ключевое влияние на состояние пойменных водоемов оказывают современные климатические изменения, которые определяют интенсивность выпадения атмосферных осадков, величину испарения, процессы выветривания и характер растительного покрова, эрозию почв и поступление наносов в реки (Барышников, 2012). Многолетние исследования в Беларуси показали, что в период с 1955 г. уровень воды в р. Пина снизился на 30–40 см, в р. Припять более чем на 1.3 м сократилась длительность паводка (Плюта и др., 2010). По данным многолетних наблюдений в Окском заповеднике, на р. Ока наблюдается более позднее становление льда и более раннее его вскрытие, а также неуклонное снижение уровня весеннего половодья при участившихся осенне-зимних паводках (Онуфреня, 2003).
Существует множество биотических факторов, негативно влияющих на состояние пойменных водоемов. Известно, что нарушение гидрологического режима способствует внедрению чужеродных видов за счет снижения обилия местных видов и создания условий для вселенцев (Thomaz et al., 2021). Увеличение суммы биологически активных температур и антропогенная трансформация пойменных экосистем (в том числе увеличение трофности) могут приводить к расселению таких инвазионных видов, как элодея канадская Elodea canadensis Michx., валлиснерия спиральная Vallisneria spiralis L., толстянка Хелмса Crassula helmsii (Kirk) Cockayne (DAISIE..., 2009).
Благодаря рыбакам в пойменные водоемы попадают чужеродные виды рыб. Например, ротана Perccottus glenii Dybowski, 1877 и серебряного карася Carassius gibelio (Bloch, 1782) выпускают в водоемы в качестве наживки на хищную рыбу или же их просто запускают, чтобы потом использовать для рыбалки (Подушка, 2004).
В ряде работ в качестве негативного фактора упоминается зарастание телорезом Stratiotes aloides L. (Иванов и др., 2016). На участках водного зеркала, покрытых этим растением, полностью меняются световой и тепловой режимы, а также снижается видовое разнообразие фитопланктона и фитобентоса. Соседство с ним не выдерживают многие виды водных и околоводных растений.
На состояние пойменных водоемов могут оказывать негативное влияние зоогенные факторы, например, деятельность бобров (Castor spp.). Сооружение плотин на путях стока талых вод препятствует проточности даже в период паводка, что упрощает видовую структуру зоопланктона. Внос древесных остатков в процессе жизнедеятельности бобров приводит к излишнему накоплению органики (Дробот, 2007). На первых этапах вселения бобров в пойменные экосистемы угрозу представляет и роющая деятельность этих зверей. Известны случаи (Дьяков, 1975), когда водоемы полностью мелели из-за излишнего поступления грунта из нор. Однако в настоящее время бобры чаще рассматриваются как положительный фактор, так как они увеличивают разнообразие местообитаний, способствуют их связанности и могут продлевать время существования временных водоемов (Bashinskiy, 2022).
В процессе снижения поемности возрастает негативная роль кабанов Sus scrofa Linnaeus, 1758 для водоемов. Регулярно заливаемые старицы слабо подвержены влиянию пороев копытных, однако в небольших пересыхающих водоемах происходит изреживание зарослей растительности, изменение микрорельефа дна, образование незарастающих участков в местах купален (Панкова, 2013).
Рыба также может быть фактором, влияющим на ускорение сукцессии стариц. Экспериментальные исследования в мезокосмах показали, что вселение всеядной рыбы (глазчатый горчак Rhodeus ocellatus (Kner, 1866)) имеет более сильное воздействие на изменение трофического статуса водоемов, чем нагревание и внос питательных веществ (Pacheco et al., 2021). Это обусловливается избирательным выеданием крупных кладоцер и макрозообентоса, в результате чего снижается пресс на фитопланктон.
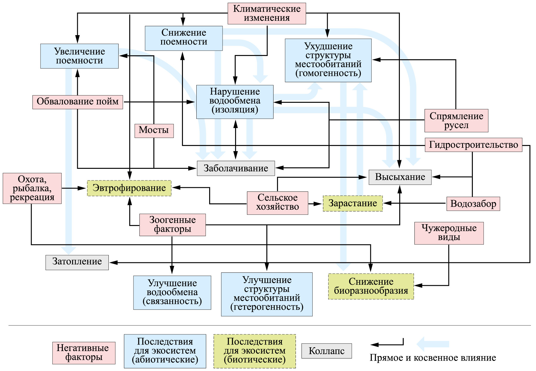
Если подытожить все описанные угрозы и их воздействие на экосистемы, то можно предложить такую схему современных процессов в экосистемах пойменных водоемов (рис. 1).
Рис. 1. Концептуальная модель абиотических и биотических процессов, влияющих на современное состояние пойменных водоемов.
Как можно увидеть, большинство современных изменений приводит к изоляции пойменных водоемов и упрощению их пространственной структуры. Изоляция способна приводить к двум типам коллапса экосистем пойменных водоемов — высыханию и заболачиванию. Упрощение пространственной структуры экосистемы, как правило, напрямую не приводит к коллапсу экосистем малых водоемов, но может приводить к снижению биоразнообразия.
РЕАКЦИЯ БИОТЫ НА СОВРЕМЕННЫЕ ТРАНСФОРМАЦИИ ЭКОСИСТЕМ ПОЙМЕННЫХ ВОДОЕМОВ
Флора
Динамичность пойменного комплекса с периодическим затоплением и высыханием отдельных участков способствует мозаичности растительного покрова, высокой видовой насыщенности отдельных частей комплекса, кардинальным и интенсивным сменам стадий сукцессии. С другой стороны, для растительности характерна интенсивная естественная динамика — даже для пойменных озер со стабильной площадью могут наблюдаться ежегодные изменения качественного и количественного состава макрофитов (Шелест, Болдырев, 2014), встречаемости и обилия отдельных видов (Печенюк, 2006).
В пойменных водоемах развиваются различные экологические группы растений, которые, проходя жизненный цикл, пополняют семенные банки в грунте водоемов (Волкова и др., 2013). Сохранение в осадках спор, семян и корневищ растений позволяет им нивелировать воздействие как периодов высыхания, так и долгого подтопления. Отмечено положительное влияние переменного режима половодий (чередование как очень низкого, так и очень высокого уровня весенних паводков) для разнообразия растительности. Наличие множества неоднородных увлажненных местообитаний поддерживает сообщества гигро- и гидрофитов с различными требованиями и особенностями (Печенюк, 2017, 2018). В то же время, очевидно, что при более редких высоких паводках будет происходить существенное изменение всего пойменного комплекса. При более постоянных сухих условиях преимущество получают наземные растения, снижается общее разнообразие и богатство флоры за счет выпадения экологических групп, нуждающихся в более продолжительном увлажнении поймы (Brock, Casanova, 1997).
Отсутствие промывания котловин стариц в период половодья и последующее снижение уровня воды, а также увеличение прогреваемости способствуют вегетативному размножению и накоплению большого количества диаспор водных и околоводных растений, что приводит к ускорению зарастания озер (Варгот, 2014).
Уменьшение уровня и продолжительности половодья приводит к снижению уровня грунтовых вод и возрастанию сухости почвы (Булохов, Афонин, 2018). Неглубокие старицы полностью высыхают и превращаются в луговые сообщества. Так, в долине р. Десна с 2008 г. наблюдаются процессы ксерофитизации поймы и ее растительного покрова (Булохов, Афонин, 2018; Булохов и др., 2019).
О негативных тенденциях можно судить по количеству видов растений, связанных с пойменными экосистемами, которые внесены в региональные Красные книги. Так, в Московской области 139 из 206 видов действующего списка Красной книги (Красная книга…, 2018) произрастают в долине р. Ока и на прилегающих территориях, в том числе в долинах рек правобережья Окского бассейна, причем 72 из них отмечены только здесь (Кадетов, Суслова, 2019).
Фауна
Ежегодная связь с рекой обеспечивает формирование сообществ зоопланктона, характеризующихся максимальным видовым богатством, численностью и биомассой. В период отсутствия разливов сообщества зоопланктона косвенно свидетельствуют о возросшей трофности водоемов, а при наличии антропогенного влияния процессы эвтрофикации усиливаются (Крылов, Жгарева, 2016). При этом, очень продолжительная поемность также может приводить к возрастанию органической нагрузки и повышению трофности, особенно после долгого отсутствия разливов.
Экстремально высокий уровень половодья после многолетних периодов маловодья приводит к существенной перестройке сообществ зоопланктона — вымывание растительности и переотложение седиментов дает преимущество группам зоопланктона, связанным с детритными пищевыми сетями, в то время как зарослевые виды исчезают и сокращается видовое богатство планктонных беспозвоночных (Napiórkowski, Napiórkowska, 2014).
Снижение уровня воды может способствовать более глубокому промерзанию водоемов зимой, после чего происходит значительное падение видового разнообразия макрозообентоса (Телеганов, 2007). Продолжительность и уровень половодья существенно меняют видовой состав и обилие водных беспозвоночных (Prokin, Seleznev, 2018). Наиболее обильное сообщество макрозообентоса в изученных авторами водоемах Хоперского заповедника формировалось при поемности периодом не менее 30 суток, когда площадь водной поверхности достигала более 75% от среднемноголетней. В годы высокого половодья наблюдалась гомогенизация фауны, увеличение сходства доминантной и сапробиологической структуры сообществ, несмотря на общее увеличение их видового богатства и трофической неоднородности (Prokin, Seleznev, 2018). Эти наблюдения позволили авторам сделать заключение, что после продолжительного половодья сообщества приобретают черты более устойчивых систем, удаляющихся от точки слома.
Снижение уровня половодий негативно сказывается на рыбном населении. Как показали исследования многочисленных пойменных озер Мещерской низменности, в ежегодно заливаемых озерах встречены 18 видов, 11 из которых находятся в доминантном комплексе (Иванчева и др., 2018). В редко заливаемых пойменных озерах, где наблюдается снижение концентрации кислорода, остаются лишь виды, способные жить при его дефиците — вьюн Misgurnus fossilis (Linnaeus, 1758), золотой карась Carassius carassius (Linnaeus, 1758) и ротан.
Резкое снижение уровня половодья негативно влияет на виды, которые нерестятся рано — выживаемость икры язя Leuciscus idus (Linnaeus, 1758) и щуки Esox lucius Linnaeus, 1758 уменьшается при быстро уходящей воде (Иванчев, Иванчева, 2010). Изоляция водоемов от основного русла способствует существенному сокращению нерестилищ весенненерестящихся фитофильных видов рыб (Плюта и др., 2010). Вместе с зарегулированием стока маловодный режим рек приводит к исчезновению многих нерестилищ анадромных видов рыб в низовьях Дона (Шкура, Гетманская, 2016). Полноводные годы отличаются большим пространственным разнообразием поймы (Diniz et al., 2023), что приводит к увеличению β-разнообразия рыб.
Снижение уровня весеннего половодья негативно влияет на население амфибий, так как многие нерестовые водоемы сокращаются в площади и пересыхают. Как показали наблюдения в Окском заповеднике, за 45-летний период численность земноводных снизилась, прежде всего эта тенденция коснулась видов с порционным икрометанием и поздними сроками завершения метаморфоза (Антонюк, Панченко, 2017). За период с 2009 по 2018 гг. похожие тенденции отмечены для поймы р. Медведица в Саратовской обл. (Yermokhin et al., 2018).
Снижение интенсивности весенних паводков и последующее зарастание пойменных водоемов негативно отражается на состоянии кормовых угодий ряда видов птиц (Мищенко, Суханова, 2017; Mischenko et al., 2020). Этому также способствует заметное снижение сельскохозяйственной активности (сокращение сенокосов и выпаса скота) в поймах. Совместно эти факторы приводят, например, к серьезному ухудшению состояния популяций нескольких видов куликов в Московской обл. (Mischenko, Sukhanova, 2016). При снижении уровня воды по сравнению с полноводными годами происходит заметное сокращение числа гнездящихся лимнофильных видов (Беляченко, Бороздина, 2017).
Естественные разливы рек необходимы также пролетным птицам. Как показали исследования поймы р. Бебжа в Польше (Krajewski et al., 2023), существование весной большого количества мелководных водоемов обеспечивает пищей мигрирующих водоплавающих птиц. Одновременно, слишком высокий уровень воды, наоборот, приводит к исчезновению важных микроместообитаний, что негативно влияет на птиц (Jankowiak, Ławicki, 2014), хотя этот эффект и краткосрочный. Похожие последствия также вызывает зарегулирование стока рек при строительстве водохранилищ (Faragó, Hangya, 2012) — продолжительное подтопление поймы приводит к снижению разнообразия и численности птиц и к полной смене орнитофауны.
ИНДИКАТОРНЫЕ БИОТИЧЕСКИЕ КОМПОНЕНТЫ
Воздействие современных природных процессов на пойменные водоемы очевидно. Однако для таких экосистем и в естественном состоянии характерны динамичные сукцессии, зарастание, эвтрофирование, высыхание. Поэтому без наличия данных многолетнего мониторинга очень сложно установить, находятся ли деградированные водоемы в естественной фазе своих сукцессий, или их состояние — результат антропогенных воздействий. Хотя в большинстве случаев эти процессы взаимосвязаны, выделение понятных индикаторных компонентов необходимо при разработке природоохранных стратегий или при проведении восстановительных мероприятий.
Концепция Красной книги экосистем предполагает выделение характерных биотических компонентов и процессов, которые служат одним из ключевых критериев для оценки состояния и присвоения природоохранного статуса. В соответствии с этим подходом (Guidelines for …, 2017) такие компоненты должны быть диагностическими (то есть по их наличию можно отличить данный тип экосистемы) или иметь центральное значение для динамики и функционирования экосистемы (средообразователи, доминанты). Изменения характерных компонентов должны свидетельствовать о сдвиге экосистемы к коллапсу.
Для оценки состояния экосистем пойменных водоемов по отдельным биотическим компонентам можно выделить следующие критерии, которые бы отражали те основные изменения, которые происходят из-за воздействия внешних факторов (рис. 1): для этого компонента пойменные водоемы являются необходимым или наиболее предпочтительным местообитанием; чередование высоких и низких уровней половодья (характерные естественные условия пойменных водоемов) не приводит к исчезновению компонента и даже может быть благоприятным фактором; при коллапсе экосистемы пойменного водоема индикаторный компонент исчезает навсегда и для его восстановления недостаточно возвращения высокого половодья; после исчезновения пойменных водоемов теряется возможность распространения этого компонента; для компонента критична изоляция пойменных водоемов и упрощение их пространственной структуры (самые распространенные последствия воздействия современных процессов на пойменные водоемы). Важно отметить, что индикатором может быть не только исчезновение или сокращение обилия компонента, но и появление новых или увеличение численности ранее малочисленных компонентов.
В качестве подобного индикатора могла бы служить водная растительность, поскольку она четко свидетельствует о разных фазах сукцессии пойменного водоема (Катанская, 1981). Однако существование банка семян позволяет растительности восстанавливаться после полного высыхания водоемов и нескольких лет сухой фазы.
По этой же причине многие планктонные и бентосные организмы не всегда могут служить корректным индикатором, поскольку способны переживать годы засухи в виде покоящихся стадий. Существует множество видов водных беспозвоночных, специализированных на обитании во временных водоемах, поэтому регулярные и даже долговременные пересыхания для них не могут быть угрозой. Хотя такие организмы часто используются для определения трофического статуса водоемов, уровня загрязнения, индикации абиотических условий (Макрушин, 1974; Мяэметс, 1980; Pantle, Buck, 1955; Sládeček, 1973; Rossaro et al., 2007).
Например, об излишнем зарастании и заболачивании пойменных водоемов при долгом отсутствии половодья может свидетельствовать высокая доля организмов, предпочитающих такие условия, например, коловратки родов Trichocerca, Monommata, ветвистоусые ракообразные Graptoleberis testudinaria (Fischer, 1851), Dunhevedia crassa King, 1853. На потерю связи с рекой, изоляцию водоемов и их высыхание может указывать снижение видового богатства и гомогенизация структуры сообществ пресноводных моллюсков (Zheng et al., 2022; Šlachtová et al., 2023).
В качестве более полной характеристики биологических процессов, происходящих в водоеме, полезно проведение объединенной экологической классификации организмов, которая комбинирует трофические и топические характеристики (Чуйков, 2000). Например, в оз. Инорка (Республика Мордовия) постоянными обитателями являются коловратки-вертикаторы, которые питаются взвешенным мелкодисперсным детритом, бактерио- и фитопланктоном. Повышение в озере доли хватателей, науплиальных и копеподитных стадий циклопид, способных использовать в качестве пищи естественную микрофлору, детрит, водоросли и простейших, свидетельствует о том, что в водоеме много органических и минеральных веществ (Монаков, 1998). Сочетание всех перечисленных выше структурных параметров зоопланктонного сообщества позволяет оценивать водоем как мезотрофный (Стойко, Сенкевич, 2018). Однако необходимо учитывать, что и при естественной сукцессии, и при высоких уровнях половодья многие пойменные водоемы остаются на эвтрофной и даже гиперэвтрофной стадии.
Рыбы так же являются важным индикатором состояния водоемов. Например, высокое биоразнообразие ихтиофауны и наличие “речных” видов говорит о связанности пойменных водоемов с рекой и друг другом, и достаточно высоком содержании растворенного кислорода в воде. В центральной части Европейской России типичными представителями таких водоемов являются густера Blicca bjoerkna (Linnaeus, 1758), плотва Rutilus rutilus (Linnaeus, 1758), окунь Perca fluviatilis Linnaeus, 1758, щука, красноперка Scardinius erythrophthalmus (Linnaeus, 1758), язь, верховка Leucaspius delineatus (Heckel, 1843) (Иванчева и др., 2018). При увеличении изоляции в водоемах падает концентрация растворенного кислорода, накапливается органика, водоемы становятся заморными. В них выживают только экологически более пластичные виды: золотой и серебряный караси, линь Tinca tinca (Linnaeus, 1758), ротан, озерный гольян Rhynchocypris percnurus (Pallas, 1814), вьюн.
О нарушенности водной экосистемы может говорить наличие чужеродных видов рыб. Здесь стоит отметить ротана, доминирование которого в уловах обычно свидетельствует об очень высокой антропогенной нагрузке и неблагоприятной среде обитания. Такие водоемы, как правило, расположены рядом с населенными пунктами и в них могут отсутствовать даже самые выносливые виды рыб (Кудерский, 1980). Еще один представитель нарушенных водных экосистем — серебряный карась. Этот вид при благоприятных условиях легко преодолевает биологический барьер, создаваемый местной ихтиофауной (пищевая конкуренция, хищничество, паразитизм), и может подавлять ее до минимума (Костюченко, 1970; Подушка, 2004). Оба этих чужеродных вида могут вместе мирно сосуществовать.
Хорошим индикатором могут служить амфибии, так как пойменные водоемы являются ключевыми местообитаниями для их нереста. При снижении уровня паводков и увеличении доли водоемов, высыхающих в первой половине лета, численность и разнообразие этих организмов снижается (Антонюк, Панченко, 2017). Это в первую очередь касается видов с продолжительным метаморфозом и порционным икрометанием (Yermokhin et al., 2018), например, зеленых лягушек Pelophylax sp., чесночниц Pelobates sp., краснобрюхой жерлянки Bombina bombina (Linnaeus, 1761).
Из других организмов, индикаторным компонентом можно считать русскую выхухоль. Этот вид привязан не только к пойменным водоемам, как одному из основных местообитаний, но и к естественному водному режиму рек с регулярными весенними паводками (Рутовская, 2021). Системы пойменных водоемов с сохранившимися популяциями выхухоли, по-видимому, отличаются хорошим состоянием с подходящими местообитаниями и возможностью для размножения (Rutovskaya et al., 2017).
Как было показано выше, разные компоненты экосистем по-разному реагируют на изменение водного режима рек — для кого-то негативным фактором будет высокий уровень половодья с продолжительным нахождением воды в пойме (Prokin, Seleznev, 2018, 2021), для кого-то, наоборот, их отсутствие (Антонюк, Панченко, 2017; Prokin, Seleznev, 2018, 2021). Поэтому ключевым фактором для систем пойменных водоемов будет чередование высоких и низких половодий. Критическая зависимость всего пойменного комплекса от “пульса половодья” (Junk et al., 1989) обусловливает необходимость оценки не столько отдельных водоемов, сколько всего комплекса пойменных водоемов в пределах долины реки. Для этого подходит набирающий популярность в западной литературе термин “pondscape”, который относится к скоплению водоемов и наземным экосистемам между ними (Hill et al., 2021). В более широком смысле используется термин “waterscape” (Borthagaray et al., 2023), охватывающий помимо малых водоемов еще и реки, озера, болота, что как раз характерно для пойменных ландшафтов. Четкие критерии и способы выделения таких скоплений пока еще остаются условными и субъективными. Границы таких скоплений могут быть как четко очерчены — например, водоемы могут быть остатками некогда единого староречья или быть ограничены единым ландшафтным участком (лесным массивом), так и условны — например, в пределах охраняемой природной территории или населенного пункта. Одним из критериев выделения скоплений водоемов может быть определенное расстояние между ними, которое ограничивает возможность организмов для перемещения, например, 1 км для некоторых амфибий (Boothby, 1997).
Даже при невозможности выделения четких пространственных и временных границ скоплений, что как раз характерно для динамичных и протяженных пойменных экосистем, важно проводить одновременный анализ состояния множества водоемов. Существование в пределах скопления пойменных водоемов широкого спектра сукцессионных стадий позволяет предполагать отсутствие угрозы для рассматриваемого типа экосистем. В свою очередь, о негативных изменениях будет свидетельствовать увеличение сходства водоемов и снижение количества представленных стадий их развития. Для оценки этих последствий хорошим индикатором может служить β-разнообразие групп организмов, характерных для пойменных водоемов. Это доказано на примере долины р. Янцзы, где статистически значимое снижение β-разнообразия водных макробеспозвоночных наблюдается при увеличении антропогенной нагрузки на пойменные озера (Li et al., 2023).
На примере внутригодовой динамики сообществ моллюсков (Bashinskiy et al., 2020) показано, что β-разнообразие системы пойменных водоемов максимально в первой половине лета, а к осени снижается до минимальных значений. В годы с низким уровнем воды в период весеннего половодья уменьшение β-разнообразия происходит раньше — при снижении уровня воды. Можно предположить, что при отсутствии паводков межгодовая динамика β-разнообразия водоемов будет развиваться по такой же схеме (рис. 2), водоемы будут высыхать, и большая их часть достигнет коллапса, превратившись в луга или болота. В процессе высыхания будет увеличиваться расстояние между водоемами, усложняя расселение организмов и появление новых видов в сообществах. При этом структура местообитаний может оставаться достаточно мозаичной за счет появления новых наземных биотопов, но водные местообитания практически исчезнут.
Рис. 2. Схема динамики системы пойменных водоемов. Оттенками синего цвета и прерывистой границей показаны пойменные водоемы, серые участки — наземные экосистемы. Условные стадии изменений системы водоемов (аналогия годового цикла с межгодовой динамикой): 1 — высокое половодье; 2 — гомогенизация пойменных водоемов после схода паводковых вод (“весна” — годы вслед за максимальным половодьем); 3 — наибольшее разнообразие водоемов (“лето” — годы без высоких паводков); 4 — высыхание и гомогенизация водоемов (“осень” — многолетнее маловодье); 5 — коллапс системы пойменных водоемов.
Хотя β-разнообразие считается важным критерием состояния экосистем (Mori et al., 2018), необходимо с осторожностью подходить к его оценке, так как разные индексы могут привести к противоположным выводам (Diniz et al., 2023). Например, воздействие высокого уровня и продолжительности половодья на β-разнообразие сообществ пойменных водоемов в долинах крупных рек могут иметь совершенно иные последствия, чем в маленьких динамичных поймах (Chanut et al., 2023).
ПЕРСПЕКТИВЫ И ПРИРОДООХРАННЫЕ СТРАТЕГИИ
Перспективы изучения и сохранения пойменных водоемов связаны с мониторингом индикаторных компонентов и разработкой решений для сохранения таких экосистем. Предложенный нами набор индикаторных компонентов может быть использован для оценки состояния водоемов в долинах разных рек.
Существующие на территории многих заповедников многолетние данные позволяют использовать инструментарий Международного союза охраны природы и природных ресурсов (МСОП) для присвоения системам пойменных водоемов природоохранного статуса на основе Красной книги экосистем (Guidelines for…, 2017) и последующего привлечения внимания к проблеме этих экосистем. Несмотря на свою адаптивность, этот подход подразумевает понимание изменений экосистем за многолетний период. Необходимость разработки Красных книг не только для редких видов, но и для сообществ уже давно обсуждается. Такой подход отчасти реализован для растительных сообществ при разработке Зеленых книг и аналогичных им изданий (Чибилев, 1983; Зеленая книга…, 2012; Мартыненко и др., 2015). Что касается водных экосистем, то подобные работы проводились в основном в Самарской обл., итогом которых стала Голубая книга (Голубая книга…, 2007) — практически единственное издание в России по этой теме.
При разработке решений для восстановления пойменных водоемов надо принимать во внимание основные последствия воздействия современных факторов среды на такие экосистемы — это гидрологическая изоляция и увеличение однородности местообитаний. Часто применяются технические решения, связанные с углублением водоемов или соединением их с рекой. Как правило, такие подходы связаны с большими финансовыми затратами, их сложно реализовать в широком масштабе, а также на охраняемых территориях. К тому же, такие решения не способствуют увеличению гетерогенности пойменных ландшафтов, что является одной из главных причин снижения биоразнообразия. Если вновь обратиться к опыту МСОП, то сейчас активно внедряется концепция природно-ориентированных решений (Cohen-Shacham et al., 2016). Как показал наш анализ (рис. 1), к увеличению связанности и гетерогенности экосистем пойменных водоемов может приводить зоогенный фактор (прежде всего, бобры). По схожим причинам деятельность бобров легла в основу ряда природно-ориентированных стратегий для восстановления водно-болотных местообитаний — сооружение аналогов бобровых плотин (Pfaeffle et al., 2022). Однако еще не обсуждалась возможная роль таких сооружений для пойменных водоемов, где бобры с помощью плотин на путях стоков талых вод могут замедлять обмеление водоемов. По аналогии возможна разработка и других природно-ориентированных решений на основе строительной, роющей и кормодобывающей деятельности бобров, например, сооружение каналов для улучшения связанности водоемов, внос древесных остатков для улучшения мозаичности водоемов, сооружение нор в качестве местообитаний для разных организмов (Bashinskiy, 2020).
Разработка природоохранных стратегий для сохранения пойменных водоемов усложняется тем, что они представлены в большинстве своем малыми и временными объектами, юридический статус которых не всегда определен. Совершенствование юридических и правовых мер является необходимым шагом для охраны таких водоемов (Румянцев и др., 2019). Кроме того, необходим пересмотр принципов выделения водоохранных зон для любых водотоков, которые сейчас определяются исходя из их протяженности и не превышают 200 м (Водный кодекс, 2006). Однако с точки зрения пойменных водоемов важно включать расстояние от уреза воды реки до границ зоны разлива при максимальном высоком уровне полых вод, чтобы охватить весь пойменный комплекс. Частичное включение долины реки в водоохранную зону было реализовано в СССР в 1989 г., и такие нормы сохраняются в некоторых странах, например в Молдавии и Казахстане (Сатдаров, 2015).
Также остро встает вопрос о территориальной охране — создании особо охраняемых природных территорий (ООПТ) как важнейшем способе сохранения и управления биоразнообразием (Саксонов и др., 2017; Tishkov, 2017). Множество систем пойменных водоемов уже охраняются на федеральном уровне в рамках существующих заповедников и национальных парков. При этом поднимаются вопросы усовершенствования системы ООПТ на федеральном уровне для сохранения пойменных водоемов (в качестве ключевых местообитаний русской выхухоли) (Глушенков, Рутовская, 2021). Однако, учитывая известную сложность создания, трудность процессов регулирования состояния экосистем и потенциальное несоответствие масштаба необходимых к принятию мер федерального значения, ООПТ подобного уровня не могут рассматриваться как базовые для поддержания пойменных водоемов.
На региональном уровне также имеется ряд случаев взятия под охрану пойменных водоемов. Однако в большинстве случаев руководящую роль сыграло наличие уникальных объектов охраны, а не необходимость сохранения собственно пойменного водоема. В качестве показательного примера можно назвать памятник природы “Старица р. Истра и широколиственный лес по склону к ней с изолированной популяцией венериного башмачка в кв. 58 Полевшинского лесничества” в Московской обл. (Кадетов, Суслова, 2017), который в полной мере иллюстрирует ту роль, которую могут сыграть в сохранении пойменных водоемов региональные — они должны служить сохранению еще и отдельных редких видов.
ООПТ местного значения в России пока развиты слабее, чем региональные. Однако, с учетом возможности оперативного принятия управленческих решений, сравнительной простоты административных процедур и потенциального исполнения социальных функций природоохранной деятельности, именно они могут стать базовыми для охраны пойменных водоемов.
Приведенные выше выводы подводят к вопросу о выборе категории ООПТ для пойменных водоемов. Из существующих в федеральном законодательстве категорий мало подходят заповедники и национальные парки, за исключением случаев уникальных экосистем. Природные парки также не могут быть основной категорией, хотя в ряде случаев их создание возможно с учетом охвата значительных участков пойм. Взятие под охрану пойменных водоемов в качестве памятников природы в значительной степени увязывается на наличие уникальных объектов охраны, а создание заказников чаще всего подразумевает сравнительно большие площади, что, вместе с тем, может подразумевать включение в их состав и пойменных водоемов.
Выходом в данном случае могло бы послужить введение отдельной категории именно для сохранения водоемов и прилегающих территорий. В рамках такой категории можно предусмотреть как введение жестких ограничений на различные виды действий, так и проведение необходимых мероприятий по поддержанию стабильности пойменных водоемов, а также отдельных видов природопользования (регулируемая рекреация, отдельные компоненты сельского хозяйства). Подобное решение так же упростило бы использование природно-ориентированного подхода, несовместимое с режимом большинства имеющихся ООПТ.
Разработка подобной ООПТ возможна на основе опыта, имеющегося в Московской обл., где на фоне противоречий между природопользованием и необходимостью сохранения различных участков природного комплекса получило развитие создание такой категории ООПТ, как природная рекреационная зона. В этих рамках при зонировании возможно сохранять зоны более строгой охраны и зоны возможного рекреационного и/или хозяйственного использования (Суслова, Кадетов, 2023).
Пойменные водоемы во многом “сублимируют” существующие экологические проблемы: глобальные климатические изменения, уменьшение среднегодового стока, снижение биоразнообразия, химические загрязнения, распространение чужеродных видов и прочее. В этой связи их охрана, в том числе — выделение особой категории ООПТ и создание отдельной государственной программы по их сохранению, являются необходимыми.
ЗАКЛЮЧЕНИЕ
Как показал наш анализ, современные климатические изменения и антропогенные воздействия влияют на сукцессии экосистем пойменных водоемов и способствуют их коллапсу (превращению в луга и болота или подтоплению). Ключевыми негативными факторами являются гидростроительство, изменение режима рек и снижение уровня весенних половодий, спрямление русел, обвалование пойм, сельское хозяйство, рекреация, вселение чужеродных видов. Основными последствиями воздействия негативных факторов на пойменные водоемы являются: потеря связанности водоемов с рекой и между собой, упрощение структуры местообитаний, эвтрофирование, ксерофитизация растительности, снижение биоразнообразия и обилия водных и околоводных организмов.
Так как пойменные водоемы и без влияния негативных факторов отличаются существенной динамикой, первым шагом для разработки природоохранных стратегий с целью сохранения этих экосистем должен стать корректный выбор индикаторных компонентов. В качестве таковых могут служить моллюски, рыбы, амфибии. Водная растительность и водные беспозвоночные служат хорошими индикаторами отдельных стадий развития сукцессии водоема или их трофического статуса. Однако из-за способности переживать долгие периоды засухи в виде покоящихся стадий, исчезновение одного из этих компонентов не может служить признаком приближающегося коллапса. По итогам анализа при оценках состояния этих экосистем нами предлагается рассматривать не отдельные водоемы, а скопления водоемов. В этом случае хорошим индикатором может служить изменение β-разнообразия водных организмов. Кроме того, важным индикатором могут быть редкие виды, для которых пойменные водоемы служат важным местообитанием (например, выхухоль). Присутствие таких видов может указывать на низкий уровень негативных воздействий.
В качестве природоохранных стратегий можно использовать инструментарий и подходы МСОП, например Красную книгу экосистем. Это может помочь привлечь внимание к проблеме пойменных водоемов и придать им природоохранный статус. Кроме того, для отдельных компонентов этих экосистем может быть эффективна разработка природно-ориентированных решений, например, основанных на строительной, кормодобывающей и роющей деятельности бобров.
Ключевую роль для сохранения пойменных водоемов могут сыграть территориальные меры охраны, в частности усовершенствование системы ООПТ федерального уровня и создание ООПТ на региональном и местном уровнях. Для этого желательно создание государственной программы по сохранению малых водоемов в целом и введение отдельной категории ООПТ в частности.
ФИНАНСИРОВАНИЕ
Исследование выполнено при финансовой поддержке РНФ (проект 23-24-00018).
КОНФЛИКТ ИНТЕРЕСОВ
Авторы заявляют об отсутствии конфликтов интересов.
СОБЛЮДЕНИЕ ЭТИЧЕСКИХ СТАНДАРТОВ
Настоящая статья не содержит каких-либо исследований с участием людей и животных в качестве объектов изучения.
Sobre autores
I. Bashinskiy
Severtsov Institute of Ecology and Evolution, Russian Academy of Sciences
Autor responsável pela correspondência
Email: ivbash@mail.ru
Rússia, Moscow
N. Kadetov
Lomonosov Moscow State University
Email: biogeonk@mail.ru
Rússia, Moscow
V. Senkevic
Penza State University
Email: viktoriya0606@mail.ru
Rússia, Penza
T. Stojko
Penza State University
Email: tgstojko@mail.ru
Rússia, Penza
E. Katsman
Severtsov Institute of Ecology and Evolution, Russian Academy of Sciences
Email: ivbash@mail.ru
Rússia, Moscow
V. Osipov
Privolzhskaya Lesostep’ State Nature Reserve; Saratov Branch of Russian Federal Research Institute of Fisheries and Oceanography
Email: osipovv@mail.ru
Rússia, Penza; Saratov
Bibliografia
- Абросов В.Н. Зональные типы лимногенеза. Л.: Наука: Ленингр. отд-ние, 1982. 144 с.
- Антонюк Э.В., Панченко И.М. Влияние гидрологического режима реки Оки на состояние фауны земноводных в Окском заповеднике // Самарская Лука: проблемы региональной и глобальной экологии. 2017. Т. 26 (3). С. 121–126.
- Антроповский В.И., Аверичкин О.Б. Условия формирования пойменно-русловых комплексов рек в различных природных зонах восточной части Русской равнины // Пойма и пойменные процессы. Межвузовский сборник / Ред. Н.Б. Барышников, Р.С. Чалов. СПб.: РГТМУ, 2006. 136 с.
- Анциферова Г.А., Борисова Л.Е. Озера долины реки Вороны как естественные современные рефугиумы диатомовых водорослей в центре Восточно-Европейской равнины // Вестн. ВГУ. Сер. Географ. Геоэкол. 2009. № 2. С. 85–92.
- Барышников Н.Б. Антропогенное воздействие на русловые процессы. Л.: ЛГМИ, 1990. 140 с.
- Барышников Н.Б. Проблемы морфологии, гидрологии и гидравлики пойм. СПб.: РГГМУ, 2012. 426 с.
- Беляченко А.В., Бороздина Л.О. Фауногенетическая структура орнитонаселения и ее трансформация в связи с депрессивными изменениями гидрологического годового цикла в среднем течении р. Медведицы // Изв. Саратовского ун-та. Новая серия. Сер. Химия. Биол. Экол. 2017. Т. 17 (2). С. 212–222. https://doi.org/10.18500/1816-9775-2017-17-2-212-222
- Булохов А.Д., Афонин О.В. Динамика сообществ класса Phragmito–Magnocaricetea Klika in Klika et Novák 1941 под влиянием ксерофитизации поймы реки Десны (Брянская область) // Бюл. Брянского отделения РБО. 2018. № 4 (16). С. 9–18. https://doi.org/10.22281/2307-4353-2018-4-9-18
- Булохов А.Д., Семенищенков Ю.А., Панасенко Н.Н., Харин А.В. Динамика сообществ ассоциации Phalaridetum arundinaceae Libbert 1931 в долине реки Десны в связи с процессом ксерофитизации поймы // Бюл. Брянского отделения РБО. 2019. № 1 (17). С. 11–26. https://doi.org/10.22281/2307-4353-2019-1-11-26
- Варгот Е.В. Динамика растительного покрова некоторых озер Мордовского государственного природного заповедника им. П.Г. Смидовича // Тр. Мордовского гос. природного заповедника им. П.Г. Смидовича. 2014. №. 12. С. 279–288.
- Водный кодекс Российской Федерации от 03.06.2006 г. № 74-ФЗ. Новосибирск: Сиб. универ. изд-во, 2007. 61 с.
- Волкова В.Д., Седова С.Я., Болдырев В.А. Динамика растительного покрова пойменных озер реки Медведицы в Саратовской области // Вестн. рос. университетов. Математика. 2013. Т. 18 (3). С. 762–766.
- Глушенков О.В., Рутовская М.В. Совершенствование сети особо охраняемых природных территорий как одна из основ стратегии сохранения русской выхухоли // Тр. Мордовского гос. природного заповедника им. П.Г. Смидовича. 2021. № 29. С. 218–228.
- Голубая книга Самарской области: редкие и охраняемые гидробиоценозы / Ред. Г.С. Розенберг, С.В. Саксонов. Самара: СамНЦ РАН, 2007. 200 с.
- Гусев А.П., Андрушко С.В. Ландшафтно-экологический анализ антропогенной эволюции геосистем локального уровня (на примере изменений поймы в черте г. Гомеля в ХIХ–ХХ вв.) // Природопользование. 2011. Вып. 19. С. 103–107.
- Дробот В.И. Зоопланктонные сообщества водоемов поймы реки Большая Кокшага // Науч. тр. государственного природного заповедника “Большая Кокшага”. 2007. №. 2. С. 80–110.
- Дьяков Ю.В. Бобры европейской части Советского Союза: морфология, экология, пути и методы хозяйственного использования. Смоленск: Моск. рабочий, 1975. 480 с.
- Зеленая книга Брянской области (растительные сообщества, нуждающиеся в охране): монография / Ред. А.Д. Булохов, Брянск: Брянск. обл. полигр. объед., 2012. 144 с.
- Иванов А.И., Ильин В.Ю., Дудкин Е.А. Водно-болотные угодья Пензенской области. Пенза: Пензенская гос. сельскохоз. академия, 2016. 208 с.
- Иванчев В.П., Иванчева Е.Ю. Круглоротые и рыбы Рязанской области и прилежащих территорий. Рязань: НП Голос губернии, 2010. 292 с.
- Иванчева Е.Ю., Иванчев В.П., Лычковская И.Ю. Результаты и перспективы изучения рыбного населения центральной озерно-речной системы Мещерской низменности // Трансформация экосистем. 2018. №. 2. С. 92–107. https://doi.org/10.23859/estr-180712
- Измайлова А.В. Озерный фонд Российской Федерации и тенденции его изменения // Озера Евразии: проблемы и пути их решения / Мат. II междунар. конф. Казань: Академия наук Республики Татарстан, 2019. С. 93–97.
- Кадетов Н.Г., Суслова Е.Г. Специфика особо охраняемых природных территорий на склонах долин рек в Московской области // Природное наследие России / Сб. науч. статей междунар. науч. конф., посвященной 100-летию национального заповедного дела и Году экологии в России, Пенза, 23–25 мая 2017 года / Ред. Л.А. Новикова. Пенза: Пензенский гос. ун-т, 2017. С. 155–157.
- Кадетов Н.Г., Суслова Е.Г. Охрана степных растений близ северной границы ареала в Подмосковье // Вопр. степеведения. 2019. № 15. С. 126–129. https://doi.org/10.2441/9999-006A-2019-11519
- Катанская В.М. Высшая водная растительность континентальных водоемов СССР. Методы изучения. Л.: Наука, 1981. 187 с.
- Кораблева О.В., Чернов А.В. Динамика пойменно-русловых комплексов рек Нижегородского Заволжья (на примере реки Керженец) // Тр. государственного природного биосферного заповедника “Керженский”. Т. 5. Нижний Новгород: Изд-во “Государственный природный биосферный заповедник “Керженский”, 2012. С. 24–25.
- Костюченко А.А. Акклиматизация рыб в водоемах Белоруссии // Труды БелНИИРХ. 1970. Т. 7. С. 147–180.
- Красная книга Московской области (издание третье, дополненное и переработанное) / Ред. Т.И. Варлыгина, В.А. Зубакин, Н.Б. Никитский, А.В. Свиридов. Моск. обл.: ПФ “Верховье”, 2018. 810 с.
- Крылов А.В., Жгарева Н.Н. Влияние поемности на летний зоопланктон малых озер // Изв. РАН. Серия географ. 2016. № 1. С. 58–66. https://doi.org/10.15356/0373-2444-2016-1-58-66
- Крылова Е.Г. Пространственное распределение растительных сообществ на пойменных озерах (на примере Некрасовской поймы Верхней Волги) // Гидрофильный компонент в сравнительной флористике бореальной Евразии / Ред. А.И. Кузьмичев. Рыбинск: Рыбинский дом печати, 2005. С. 96–108.
- Крылова Е.Г., Кузьмичев А.И. Структура и сукцессии растительного покрова озер Некрасовской поймы // Гидрофильный компонент в сравнительной флористике / Ред. А.И. Кузьмичев. Рыбинск: Рыбинский дом печати, 2004. С. 144–196.
- Кудерский Л.А. Ротан в прудах Горьковской области // Рыбохозяйственное изучение внутренних водоемов. 1980. Вып. 25. С. 28–33.
- Макрушин А.В. Биологический анализ качества вод. Л.: Зоол. ин-т. АН СССР, 1974. 63 с.
- Максимов А.А. Структура и динамика биоценозов речных долин / Ред. А.А. Передельский. Новосибирск: Наука. Сиб. отд-ние, 1974. 260 с.
- Мартыненко В.Б., Миркин Б.М., Баишева Э.З. и др. Зеленые книги: концепции, опыт, перспективы // Успехи соврем. биол. 2015. Т. 135 (1). С. 40–51.
- Мищенко А.Л., Суханова О.В. Птицы пойм Европейской России в условиях изменившегося землепользования: выигравшие и проигравшие // Динамика численности птиц в наземных ландшафтах: 30-летие программ мониторинга зимующих птиц России и сопредельных регионов / Мат. Всерос. конф., Звенигород, 17–21 марта 2017 года. Звенигород: КМК, 2017. С. 240–247.
- Монаков А.В. Питание пресноводных беспозвоночных. М.: Россельхозакадемия, 1998. 319 с.
- Мяэметс А.Х. Изменения зоопланктона // Антропогенное воздействие на малые озера. Л.: Наука, 1980. С. 54–64.
- Онуфреня М.В. Гидрологический режим водоемов Окского заповедника // Тр. Окского биосферного государственного природного заповедника. 2003. Т. 22. С. 586–620.
- Панкова Н.Л. Роль кабана (Sus scrofa) в динамике растительности водоемов Окского заповедника // Рос. журн. биол. инвазий. 2013. Т. 6 (3). С. 69–87.
- Панкова Н.Л. Структура и динамика растительного покрова водоемов Окского заповедника // Тр. Окского государственного природного биосферного заповедника. Рязань: НП “Голос губернии”, 2014. Вып. 31. 166 с.
- Печенюк Е.В. Динамика зарастания пойменных озер в Хоперском государственном заповеднике // Бот. журн. 1986. Т. 71 (5). С. 637–642.
- Печенюк Е.В. Динамика видового состава водных растительных сообществ // Гидроботаника 2005 / Мат. VI Всерос. школы-конф. по водным макрофитам. Рыбинск: Рыбинский дом печати, 2006. С. 336–338.
- Печенюк Е.В. Редкие гидрофиты Хоперского заповедника: распространение по территории заповедника и динамика численности видов // Биоразнообразие и антропогенная трансформация природных экосистем / Мат. Всерос. науч.-практ. конф., посвященной памяти А.И. Золотухина и Году экологии / Ред. А.Н. Володченко. Саратов: Изд-во “Саратовский источник”, 2017. С. 164–172.
- Печенюк Е.В. Мониторинг видового разнообразия высшей водной и прибрежноводной растительности “Новой Старицы” // Региональные ботанические исследования как основа сохранения биоразнообразия. Воронеж: ИПЦ “Научная книга”, 2018. С. 88–92.
- Плюта М.В., Ризевский В.К., Лещенко А.В., Ермолаева И.А. Влияние изменений уровневого и температурного режимов водотоков Полесья в весенний период на воспроизводство фитофильных видов рыб // Вопр. рыбного хозяйства Беларуси. 2010. №. 26. С. 215–227.
- Подушка С.Б. О причинах вспышки численности серебряного карася // Науч.-техн. бюл. лаб. ихтиологии ИНЭКО. 2004. Вып. 8. С. 5–15.
- Романовский М.Г., Раева Е.В. Русловый процесс и формирование рельефа поймы р. Хопра // Вестн. Воронежского гос. ун-та. Сер. Географ. Геоэкол. 2005. № 1. С. 89–95.
- Румянцев В.А., Коронкевич Н.И., Измайлова А.В. и др. Антропогенные воздействия на водные ресурсы России и пути минимизации их негативных последствий // Эколого-географические проблемы перехода к зеленой экономике / Мат. междунар. науч. семинара и 23-й сессии Объединенного научного совета по фундаментальным географическим проблемам при МААН и Научного совета по фундаментальным географическим проблемам РАН, Гродно–Минск, 04–07 июня 2019 года / Ред. В.С. Хомич. Гродно–Минск: СтройМедиаПроект, 2019. С. 193–209.
- Румянцев В.А., Коронкевич Н.И., Измайлова А.В. и др. Водные ресурсы рек и водоемов России и антропогенные воздействия на них // Изв. РАН. Серия географ. 2021. Т. 85 (1). С. 120–135. https://doi.org/10.31857/S258755662101012X
- Рутовская М.В. Русская выхухоль Desmana moschata Linnaeus, 1758 // Красная книга Российской Федерации. 2-е изд. М.: ФГБУ ВНИИ Экология, 2021. С. 940–941.
- Саксонов С.В., Сенатор С.А., Новикова Л.А. Заповедное дело России в XIX–XXI вв. (хроника важнейших событий). Тольятти: Кассандра, 2017. 42 с.
- Сатдаров А.З. Водоохранные зоны и прибрежные защитные полосы в законодательных системах России и мира // Вестн. Удмуртского ун-та. Сер. Биол. Науки о Земле. 2015. № 4. С. 35–44.
- Стойко Т.Г., Сенкевич В.А. Видовой состав и пространственная структура зоопланктонного сообщества в озере Инорки (Мордовский заповедник, Россия) // Nature Conservation Research. Заповедная наука. 2018. Т. 3 (3). С. 15–27. https://doi.org/10.24189/ncr.2018.014
- Суслова Е.Г., Кадетов Н.Г. Проблемы сохранения растительных сообществ в ближнем Подмосковье // Вопр. географии. Сборник 156. Соврем. биогеография Северной Евразии. М.: Медиа-Пресс, 2023. С. 134–143.
- Телеганов А.А. Использование макрозообентоса для биологического мониторинга пойменных озер Верхнего Поочья: Дис. … к. б. н. Калуга: Калужский гос. пед. ун-т им. К.Э. Циолковского, 2007. 134 с.
- Фролова Н.Л., Киреева М.Б., Агафонова С.А. и др. Внутригодовое распределение стока равнинных рек Европейской территории России и его изменение // Водное хозяйство России: проблемы, технологии, управление. 2015. Т. 4. С. 4–20.
- Царегородцева А.Г. Гидроэкология пойменных ландшафтов (Павлодарское Прииртышье). Павлодар: НИЦ ПГУ им. С. Торайгырова, 2005. 250 с.
- Чалов Р.С., Завадский А.С., Панин А.В. Речные излучины. М.: изд-во МГУ, 2004. 371 с.
- Чернов А.В. География и геоэкологическое состояние русел и пойм рек Северной Евразии. М.: Крона, 2009. 674 с.
- Чернов А.В., Завадский А.С. Основные закономерности и локальные особенности развития русел малых и средних рек (результаты мониторинговых наблюдений) // Вест. Удмуртского ун-та. Сер. Биол. Науки о Земле. 2020. Т. 30 (2). С. 215–222.
- Чернышев А.А. Водно-болотные угодья Курской области как местообитания орнитофауны // Уч. записки. Электронный научный журнал Курского гос. ун-та. 2008. №. 4 (8). С. 13–20.
- Чибилев А.А. Зеленая книга степного края. 1-е изд. Челябинск: Юж.-Урал. кн. изд-во., 1983. 109 с.
- Чуйков Ю.С. Материалы к кадастру планктонных беспозвоночных бассейна Волги и Северного Каспия. Коловратки (Rotatoria). Тольятти: ИЭВБ РАН, 2000. 196 с.
- Шанцер Е.В. Аллювий равнинных рек умеренного пояса и его значение для познания закономерностей строения и формирования аллювиальных свит // Тр. Ин-та геол. наук АН СССР. 1951. №. 135. 275 с.
- Шелест В.Д., Болдырев В.А. Флора и растительность реки Медведицы и ее озер-стариц // Изв. Саратовского ун-та. Новая серия. Серия Химия. Биол. Экол. 2014. Т. 14 (3). С. 71–75.
- Шкура В.Н., Гетманская А.В. Протоки и старицы как нерестилища и пути миграции для анадромных рыб // Электронный науч.-практ. журн. “Аспирант”. 2016. №. 9. С. 71–74.
- Bashinskiy I.V. Beavers in lakes: a review of their ecosystem impact // Aquat. Ecol. 2020. V. 54. P. 1097–1120. https://doi.org/10.1007/s10452-020-09796-4
- Bashinskiy I.W. Beaver-created microhabitats in a small water body and their impact on flora and fauna (the Khoper River floodplain, Russia) // Int. J. Limnol. 2022. V. 58. P. 16. https://doi.org/10.1051/limn/2022016
- Bashinskiy I.V., Stoyko T.G., Senkevich V.A. et al. Structure and dynamics of mollusk communities of small oxbow lakes and the determining factors (the Khoper River valley, Penza oblast) // Contem. Probl. Ecol. 2020. V. 13. P. 631–642. https://doi.org/10.1134/S1995425520060037
- Blöschl G., Hall J., Viglione A. et al. Changing climate both increases and decreases European river floods // Nature. 2019. V. 573. P. 108–111. https://doi.org/10.1038/s41586-019-1495-6
- Boothby J. Pond conservation: towards a delineation of pondscape // Aqua. Conserv. Marine Freshwater Ecosyst. 1997. V. 7 (2). P. 127–132.
- Borthagaray A.I., Cunillera-Montcusí D., Bou J. et al. Pondscape or waterscape? The effect on the diversity of dispersal along different freshwater ecosystems // Hydrobiologia. 2023. V. 850. P. 3211–3223. https://doi.org/10.1007/S10750-022-05123-0/FIGURES/3
- Brock M.A., Casanova M.T. Plant life at the edge of wetlands: ecological responses to wetting and drying // Frontiers in ecology: building the links / Eds N. Klomp & I. Lunt. Oxford, UK: Elsevier Science. 1997. P. 181–192.
- Chanut P.C.M., Burdon F.J., Datry T., Robinson C.T. Convergence in floodplain pond communities indicates different pathways to community assembly // Aquat. Sci. 2023. V. 85. P. 59. https://doi.org/10.1007/s00027-023-00957-9
- Cohen-Shacham E., Walters G., Janzen C., Maginnis S. Nature-based solutions to address global societal challenges. Gland, Switzerland: IUCN, 2016. 97 p.
- DAISIE (Delivering Alien Invasive Species Inventories for Europe). Handbook of alien species in Europe. Invading nature: Springer series in invasion ecology. Netherlands: Springer, 2009. V. 3. 400 p.
- Dembowska E.A., Napiórkowski P. A case study of the planktonic communities in two hydrologically different oxbow lakes, Vistula River, Central Poland // J. Limnol. 2015. V. 74 (2). P. 346–357. https://doi.org/10.4081/jlimnol.2014.1057
- Dépret T., Gautier E., Hooke J. et al. Causes of planform stability of a low-energy meandering gravel-bed river (Cher River, France) // Geomorphology. 2017. V. 285. P. 58–81. https://doi.org/10.1016/j.geomorph.2017.01.035
- Diniz L.P., Petsch D.K., Mantovano T. et al. A prolonged drought period reduced temporal β diversity of zooplankton, phytoplankton, and fish metacommunities in a neotropical floodplain // Hydrobiologia. 2023. V. 850. P. 1073–1089. https://doi.org/10.1007/s10750-023-05140-7
- Downing J.A. Emerging global role of small lakes and ponds: little things mean a lot // Limnetica. 2010. V. 29 (1). P. 9–24.
- Dudgeon D., Arthington A.H., Gessner M.O. et al. Freshwater biodiversity: importance, threats, status and conservation challenges // Biol. Rev. 2006. V. 81. P. 163–182. https://doi.org/10.1017/S1464793105006950
- Faragó S., Hangya K. Effects of water level on waterbird abundance and diversity along the middle section of the Danube River // Hydrobiologia. 2012. V. 697. P. 15–21. https://doi.org/10.1007/s10750-012-1166-1
- Glińska-Lewczuk K. Water quality dynamics of oxbow lakes in young glacial landscape of NE Poland in relation to their hydrological connectivity // Ecol. Engin. 2009. V. 35 (1). P. 25–37. https://doi.org/10.1016/j.ecoleng.2008.08.012
- Glińska-Lewczuk K., Burandt P., Kujawa R. et al. Environmental factors structuring fish communities in floodplain lakes of the undisturbed system of the Biebrza River // Water (Switzerland). 2016. V. 8. P. 146. https://doi.org/10.3390/w8040146
- Golubkov S.M. Effect of climatic fluctuations on the structure and functioning of ecosystems of continental water bodies // Contemp. Probl. Ecol. 2021. V. 14. P. 1–10. https://doi.org/10.1134/S1995425521010030
- Guidelines for the application of IUCN Red List of ecosystems categories and criteria, Version 1.1. / Eds L.M. Bland, D.A. Keith, R.M. Miller et al. Gland, Switzerland: IUCN, 2017. 99 p.
- Hill M.J., Greaves H.M., Sayer C.D. et al. Pond ecology and conservation: research priorities and knowledge gaps // Ecosphere. 2021. V. 12 (12). P. e03853. https://doi.org/10.1002/ ecs2.3853
- Jankowiak L., Ławicki Ł. Marginal habitats as important refugia for riparian birds during flood years // Bird Study. 2014. V. 61. P. 125–129. https://doi.org/10.1080/00063657.2013.874978
- Joniak T., Kuczynska-Kippen N. Habitat features and zooplankton community structure of oxbows in the limnophase: reference to transitional phase between flooding and stabilization // Limnetica. 2016. V. 35 (1). P. 37–48. https://doi.org/10.23818/limn.35.03
- Junk W.J., Bayley P.B., Sparks R.E. The flood pulse concept in river-floodplain systems // Proc. Int. Large Riv. Symp. 1989. P. 110–127.
- Keddy P.A. Causal factors for wetland management and restoration: a concise guide. Wetlands: ecology, conservation and management. V. 8. Springer, Cham., 2023. 163 p. https://doi.org/10.1007/978-3-031-21788-3_4
- Keith D.A., Ferrer-Paris J.R., Nicholson E. et al. A function-based typology for Earth’s ecosystems // Nature. 2022. V. 610. P. 513–518. https://doi.org/10.1038/s41586-022-05318-4
- Keith D.A., Rodríguez J.P., Brooks T.M. et al. The IUCN Red List of Ecosystems: motivations, challenges, and applications // Conserv. Lett. 2015. V. 8. P. 214–226. https://doi.org/10.1111/conl.12167
- Kennerley R., Turvey S.T. Desmana moschata // The IUCN Red list of threatened species. 2016. P. e.T6506A22321477. https://doi.org/10.2305/IUCN.UK.2016-2.RLTS.T6506A22321477.en
- Koc J., Kobus S., Glińska-Lewczuk K. The significance of oxbow lakes for the ecosystem of afforested river valleys // J. Water Land Dev. 2009. V. 13 (1). P. 115–131. https://doi.org/10.2478/v10025-010-0023-8
- Krajewski Ł., Golawski A., Jankowiak Ł., Polakowski M. Impact of water level on spring bird assemblages in a natural river valley in central Europe // Eur. Zool. J. 2023. V. 90 (1). P. 139–149. https://doi.org/10.1080/24750263.2023.2170480
- Krylov A.V. Interannual changes in the summer zooplankton in the lakes of the Khopyor River flood plain // Biol. Bull. 2015. V. 42 (10). P. 891–898. https://doi.org/10.1134/S1062359015100076
- Li Z., García-Girón J., Zhang J. et al. Anthropogenic impacts on multiple facets of macroinvertebrate α and β diversity in a large river-floodplain ecosystem // Sci. Tot. Environ. 2023. V. 874. https://doi.org/10.1016/j.scitotenv.2023.162387
- Miranda L.E., Andrews C.S., Kröger R. Connectedness of land use, nutrients, primary production, and fish assemblages in oxbow lakes // Aquat. Sci. 2014. V. 76. P. 41–50. https://doi.org/10.1007/s00027-013-0310-y
- Mischenko A.L., Sukhanova O.V. Response of wader populations in the Vinogradovo Floodplain (Moscow Region, Russia) to changes in agricultural land use and spring flooding // Wader Study. 2016. V. 123 (2). P. 136–142. https://doi.org/10.18194/ws.00039
- Mischenko A., Fox A.D., Švažas S. et al. Recent changes in breeding abundance and distribution of the common pochard (Aythya ferina) in its eastern range // Avian Res. 2020. V. 11 (1). P. 1–14. https://doi.org/10.1186/s40657-020-00209-6
- Mori A.S., Isbell F., Seidl R. β-diversity, community assembly, and ecosystem functioning // Trends Ecol. Evol. 2018. V. 33 (7). P. 549–564. https://doi.org/10.1016/J.TREE.2018.04.012
- Napiórkowski P., Napiórkowska T. The impact of catastrophic flooding on zooplankton // Polish J. Environ. Studies. 2014. V. 23 (2). P. 409–417.
- Naus C.J., Adams S.R. Fish nursery habitat function of the main channel, floodplain tributaries and oxbow lakes of a medium-sized river // Ecol. Freshwat. Fish. 2018. V. 27. P. 4–18. https://doi.org/10.1111/eff.12319
- Newton A.C. Strengthening the scientific basis of ecosystem collapse risk assessments // Land. 2021. V. 10. P. 1252. https://doi.org/10.3390/land10111252
- Obolewski K. Macrozoobenthos patterns along environmental gradients and hydrological connectivity of oxbow lakes // Ecol. Engin. 2011. V. 37 (5). P. 796–805. https://doi.org/10.1016/J.ECOLENG.2010.06.037
- Pacheco J.P., Aznarez C., Meerhoff M. et al. Small-sized omnivorous fish induce stronger effects on food webs than warming and eutrophication in experimental shallow lakes // Sci. Tot. Envir. 2021. V. 797. https://doi.org/10.1016/j.scitotenv.2021.148998
- Pantle R., Buck H. Biological monitoring of water bodies and the presentation of results // Gas und Wasserfach. 1955. V. 96. P. 604.
- Pfaeffle T., Moore M.A., Cravens A.E. et al. Murky waters: divergent ways scientists, practitioners, and landowners evaluate beaver mimicry // Ecol. Soc. 2022. V. 27 (1). P. 41. https://doi.org/10.5751/ES-13006-270141
- Prokin A.A. Seleznev D.G. Interannual variations in species richness and quantitative parameters of macrozoobenthos in floodplain lakes of the Khoper Nature Reserve // Inland Water Biol. 2018. V. 11 (1). P. 56–64. https://doi.org/10.1134/S1995082918010121
- Prokin A.A., Seleznev D.G. Structure of macrozoobenthos in floodplain lakes under conditions of different durations of spring flooding // Inland Water Biol. 2021. V. 14. P. 573–580. https://doi.org/10.1134/S1995082921050126
- Rossaro B., Marziali L., Cardoso A.C. et al. A biotic index using benthic macroinvertebrates for Italian lakes // Ecol. Indicators. 2007. V. 7 (2). P. 412–429. https://doi.org/10.1016/j.ecolind.2006.04.002
- Rutovskaya M.V., Onufrenya M.V., Onufrenya A.S. Russian desman at the edge of disappearance // Nature Conservation Research. Заповедная Наука. 2017. № 2 (Suppl.1). P. 100–112. https://doi.org/10.24189/ncr.2017.020
- Sládeček V. System of water quality from the biological point of view // Achieves für Hydrobiologie — Beiheft Ergebnisse der Limnologie. 1973. V. 7 (1). P. 1–218.
- Šlachtová, E., Bojková, J., Maršálková, E. et al. Lake trophic status and hydrological connectivity modify mechanisms underlying mollusc assemblage structuring // Hydrobiologia. 2023. V. 850. P. 793–806. https://doi.org/10.1007/s10750-022-05125-y
- Špoljar M., Dražina T., Lajtner L. et al. Impact of water level fluctuation in the shaping of zooplankton assemblage in a shallow lake // Croatian J. Fisheries. 2018. V. 76. P. 175–185. https://doi.org/10.1515/cjf-2018-0002
- Thomaz S.M. Propagule pressure and environmental filters related to non-native species success in river-floodplain ecosystems // Hydrobiologia. 2021. V. 849. P. 3679–3704. https://doi.org/10.1007/s10750-021-04624-8
- Tishkov A.A. Development of Russia’s network of nature reserves and academic science of the 20th century // Herald of the Russian Academy of Sciences. 2017. V. 87. P. 385–395. https://doi.org/10.1134/S1019331617040128
- Vaughn C.C. Biodiversity losses and ecosystem function in freshwaters: emerging conclusions and research directions // Bioscience. 2010. V. 60. P. 25–35. https://doi.org/10.1525/bio.2010.60.1.7
- Wilk‐Woźniak E., Ligęza S., Shubert E. Effect of water quality on phytoplankton structure in oxbow lakes under anthropogenic and non‐anthropogenic impacts // CLEAN — Soil, Air, Water. 2014. V. 42 (4). P. 421–427. https://doi.org/10.1002/clen.201200214
- Wohl E., Castro J., Cluer B. et al. Rediscovering, reevaluating, and restoring lost riverwetland corridors // Front. Earth Sci. 2021. V. 9. P. 653623. https://doi.org/10.3389/feart.2021.653623
- Yermokhin M.V., Ivanov G.A., Tabachishin V.G. Structure transformation of the anuran amphibian spawning communities in floodplain lakes of the Medveditsa River valley (Saratov region) under conditions of long-term reduction of water content // Povolzhskiy J. Ecol. 2018. V. 4. P. 404–417. https://doi.org/10.18500/1684-7318-2018-4-404-417
- Yevdokimov N.A., Yermokhin M.V. Zooplankton crustaceans of ephemeral waterbodies on the territory of various natural zones in Saratov oblast // Inland Water Biol. 2009. V. 2 (1). P. 59–66. https://doi.org/10.1134/S199508290901009X
- Zheng P., Jiang X., Shu F. et al. Loss of lateral hydrological connectivity impacts multiple facets of molluscan biodiversity in floodplain lakes // J. Environ. Manag. 2022. V. 320. https://doi.org/10.1016/j.jenvman.2022.115885
Arquivos suplementares



