Влияние температуры и силы тока на контактное электрическое сопротивление графита
- Authors: Костановский А.В.1, Зеодинов М.Г.1, Костановская М.Е.1, Пронкин А.А.1
-
Affiliations:
- Объединенный институт высоких температур РАН
- Issue: Vol 62, No 3 (2024)
- Pages: 363 - 367
- Section: Thermophysical Properties of Materials
- URL: https://bakhtiniada.ru/0040-3644/article/view/274457
- DOI: https://doi.org/10.31857/S0040364424030054
- ID: 274457
Cite item
Full Text
Abstract
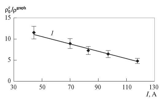
Представлены результаты экспериментального исследования контактного электрического сопротивления графита марки МПГ-7 в диапазоне изменения определяющей температуры 700–1300 К. Изучен случай одной неподвижной контактной поверхности. Эксперимент реализован при пропускании постоянного электрического тока по цилиндрическому образцу, установленному вертикально. Исследования проведены в вакууме при давлении 10–4 Па. Экспериментальные данные представляли собой распределения действительной температуры и падения напряжения, измеренные вдоль продольной оси цилиндра на равном удалении от контактной поверхности. Впервые приведены зависимости удельного контактного электрического сопротивления, отнесенного к удельному электрическому сопротивлению графита, от силы тока и определяющей температуры в диапазоне 700–1300 К. Показано, что удельное контактное электрическое сопротивление в контактной плоскости превышает удельное электрическое сопротивление графита в 11.5 раз при температуре 700 К и в 6 раз при 1300 К.
Full Text
Введение
Контактное электрическое сопротивление (КЭС), возникающее на границе соприкосновения одноименных и различных материалов при пропускании по образцу электрического тока, изучается с середины прошлого века [1]. Первоначально основное внимание исследователей было сосредоточено на характеристиках поверхности контакта (ПК), таких как шероховатость, свойства материала (удельное электрическое сопротивление, теплопроводность), вид деформации при различных внешних весовых нагрузках. При этом принято рассматривать отдельно неподвижные и подвижные контакты. Случай одной неподвижной ПК считается наиболее простым, однако до сих пор экспериментально и он изучен недостаточно. Относительно недавно стал применяться метод измерения падения напряжения на различных расстояниях от ПК и экстраполяции результатов измерения непосредственно на ПК [2–4]. Распределение температуры вдоль продольной оси цилиндра на равном удалении от ПК Ti = f(li) экспериментально не измерялось. Как правило, Ti = f(li) определялась расчетным образом [5] с применением законов Фурье и Джоуля–Ленца. Возможность использования данных законов в области, прилегающей к ПК, не изучалась.
Цель данной статьи состоит в изучении при идентичных экспериментальных условиях распределения падения напряжения и распределения температуры вдоль продольной оси образца в области влияния одной неподвижной ПК. Полученные результаты могут быть использованы в прикладных целях, например при проектировании коммутационных аппаратов [5], а также для обоснования возможности применения линейных законов термодинамики при описании КЭС.
Эксперимент
Описание экспериментальной установки и результаты первых тестовых исследований в подробностях приведены в [6]. Основными элементами установки являются экспериментальный образец, система электрического питания, вакуумная и диагностирующая система, включающая в себя оптический пирометр и четыре точечных поверхностных потенциальных зонда, конструкция весовой нагрузки на ПК. Экспериментальный образец представлял собой сплошной цилиндр диаметром d = 7.84 мм и рабочей длиной 90 мм и был вырезан из заготовки графита марки МПГ-7 перпендикулярно плоскости приложения давления при прессовании. Выбор данного варианта изготовления образца был обоснован ранее [4]. Цилиндр разрезан пополам перпендикулярно продольной оси, образованные плоскости ПК шлифовались офсетной бумагой. Шероховатость ПК до и после эксперимента измерялась на микроинтерферометре Линника МИИ-4.
Образец, собранный из двух частей, устанавливался вертикально в кварцевом тонкостенном цилиндре (контроль за соосностью частей образца при условии свободной посадки). Весовая нагрузка располагалась на верхнем торце образца. В процессе эксперимента последовательно увеличивалось давление на ПК, измерения проведены для трех значений Р = 55, 77 и 100 кПа, однако в данной работе приведены результаты только для давления 100 кПа. По образцу пропускался постоянный электрический ток I, исследования проводились в стационарном тепловом режиме с временем выдержки заданного значения I не менее 20 мин. Измерения производились в вакууме при давлении 10–4 Па.
Методика измерения яркостной температуры и результаты определения распределения действительной температуры поверхности образца вдоль продольной оси Ti = f(li) подробно представлены в [7]. Использовался оптический пирометр Raytek марки RAYMM1MHSF1L с рабочей длиной волны 1 мкм и диаметром пятна визирования 1 мм. Пирометр установлен на оптический столик, который перемещается параллельно продольной оси экспериментального образца, обеспечивая строго перпендикулярное направление оптической оси пирометра к поверхности образца. Измерения температуры проводились непосредственно на месте соединения двух частей образца – поверхности контакта – Т0 и на расстояниях с шагом 3 мм вверх и вниз от ПК: li = ±3–12 мм. С целью уменьшения светового отражения внутренняя поверхность камеры была экранирована графитовым экраном.
В каждом эксперименте распределение падения напряжения Ui = f(Li) определяется с помощью двух пар точечных поверхностных потенциальных зондов, равноудаленных от ПК, где Li – расстояние между конкретной парой зондов, индекс i соответствует конкретной паре зондов. Обрабатывались результаты двух экспериментов при одинаковой силе тока, что позволяло получить четыре значения КЭС для каждого режима (i = 1–4). В работах [4, 8] применялись зонды из нержавеющей стали, так как исследования осуществлялись в диапазоне изменения температуры 350–750 К. Данная работа проводилась при более высоких температурах, поэтому использовались зонды из молибдена. Метод нахождения удельного КЭС приведен в [8] и базируется на предположении, что длина ПК является бесконечно малой величиной по сравнению с расстоянием, на котором размещаются зонды Li. При заданном значении силы тока I величина удельного КЭС ρci определяется по формуле
(1)
где является экспериментальным значением удельного сопротивления, которое представляет собой сумму удельного электрического сопротивления графита, соответствующего случаю, когда ПК отсутствует – , и искомого удельного КЭС . Значение рассчитывается по формуле
(2)
где Ui – падение напряжения между двумя зондами, отстоящими от ПК на расстояние Li /2; S = πd2/4 – площадь поперечного сечения образца.
В независимом эксперименте была определена зависимость удельного электрического сопротивления графита марки МПГ-7 от температуры (ПК отсутствует), которая с достоверностью аппроксимации R 2 = 0.92 соответствует линейной функции
. (3)
Данная зависимость была определена на изотермическом участке образца, в котором отсутствует ПК, но в экспериментах по определению КЭС распределение температуры вдоль продольной образующей в области влияния ПК не является постоянным, поэтому применялась следующая процедура. С учетом распределения действительной температуры, измеренной вдоль поверхности образца относительно ПК, находится среднее значение температуры на участке длины Li и рассчитывается удельное электрическое сопротивление по формуле (3).
Решением системы уравнений (1)–(3) получены четыре величины ρci, которые отвечают четырем значениям расстояния Li /2 до ПК. Построен график зависимости ρci от Li /(2d). Зависимость аппроксимировалась экспоненциальной функцией, которая экстраполировалась на значение абсциссы Li /(2d) = 0, отвечающее ПК, что позволило определить максимальную величину удельного КЭС ρc0. Затем рассчитывалось относительное значение , где Tопр – определяющая температура (однозначно зависит от силы тока I), измеренная в центре изотермического участка образца, в котором отсутствует ПК. В результате описанной обработки можно оценить различие максимального удельного КЭС и удельного электрического сопротивления графита, которое имеет место в аналогичных условиях при отсутствии ПК.
Относительная суммарная расширенная неопределенность величины удельного КЭС при температуре 700 К.
Результаты
На рис. 1, 2 приведены результаты расчетов в зависимости от Tопр и силы тока I. При Tопр = 700 К удельное КЭС превышает удельное электрическое сопротивление графита в 11.5 раз, при Tопр = 1300 К – в 6 раз. Температурная зависимость удельного КЭС в исследуемом интервале температур является падающей. Отметим, что в работе [1] было высказано предположение, что температурные зависимости КЭС и удельного электрического сопротивления материала при отсутствии в образце ПК и ее наличии должны совпадать. Наши эксперименты не подтверждают данный вывод. Аналогичный падающий характер зависимости КЭС имеет место и от силы тока. Влияния направления тока на величину удельного КЭС не обнаружено, что характеризует контактное сопротивление графита как стабильную величину. Дополнительно на рис. 1 показаны значения КЭС, измеренные на воздухе при пропускании по образцу графита постоянного электрического тока [8]. Величины удельного КЭС, измеренные на воздухе и в вакууме, характеризуются падающей зависимостью от температуры. Отметим, что первые эксперименты, в которых определялось удельное КЭС графита, реализованы на воздухе. В них температура измерялась термопарой в одном сечении и на расстоянии от ПК, где отсутствовало ее влияние, поэтому во втором слагаемом справа формулы (1) не учитывалось влияние распределения температуры на участке Li [4, 8], что приводило к занижению ρgraph(Tопр) и, как следствие, к завышению . Из [7] известно, что температура Т0 (измерена на ПК) может превышать значение Топр в образце, в котором отсутствует ПК, на десятки и даже сотни градусов, поэтому результаты расчета удельного КЭС, полученные в данной работе, можно считать выполненными более корректно, чем величины, которые были определены в [8]. Кроме того, результаты настоящей работы получены в условиях вакуума, когда конвекция и возможное окисление материала зондов отсутствуют.
Рис. 1. Зависимости удельного КЭС, измеренного в ПК при Р = 100 кПа и отнесенного к удельному электрическому сопротивлению графита для аналогичного образца без ПК, от определяющей температуры: 1 – источник питания находится около верхнего торца образца; 2 – нижнего торца образца; 3 – результаты [8].
Рис. 2. Зависимость удельного КЭС при Р = 100 кПа, измеренного в ПК и отнесенного к удельному электрическому сопротивлению графита для аналогичного образца в отсутствие ПК, от силы тока при источнике питания, находящемся около верхнего торца образца.
Расстояния, на которых влияние КЭС перестает проявляться, определены экстраполяцией зависимости при условии = 0. Оказалось, что данное расстояние равно примерно Li /2 ≈ 2d и слабо зависит от температуры и силы тока. Следовательно, при введении второй ПК она должна быть расположена на расстоянии >4d от первой, чтобы исключить взаимное влияние КЭС. Условие Li /2 ≈ 2d означает также, что при моделировании дополнительного термического эффекта, который возникает в окрестности ПК в результате влияния КЭС, необходимо решать двухмерную задачу теплопроводности [9].
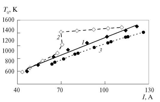
Отметим особенность экспериментальных результатов исследования КЭС. Приведенные выше данные о КЭС получены при последовательном повышении температуры и выдержке стационарного теплового режима во времени ~20 мин. На рис. 3 приведены зависимости от силы тока при последовательном повышении и затем понижении I. Время выдержки при двух данных режимах сохранялось. Контактное сопротивление в режиме охлаждения превышает аналогичные значения, измеряемые в режиме нагрева. Превышение тем значительнее, чем меньше расстояние до ПК.
Рис. 3. Зависимости экспериментального удельного электрического сопротивления ρiexp, измеренного при Р = 100 кПа на различных расстояниях от ПК, от силы тока в режиме нагрева (1, 3, 5) и охлаждения (2, 4, 6): 1, 2 – Li/2 = 9.8 мм; 3, 4 – 3.2; 5, 6 – образец, в котором отсутствует ПК.
Проанализируем причины, которые могут объяснить такое различие кривых . На рис. 3 также показаны кривые нагрева и охлаждения, полученные для образца, в котором отсутствует ПК. В режиме нагрева и охлаждения совпадают во всем диапазоне изменения силы тока. Следовательно, влияние свойств графита можно исключить. Чтобы проанализировать влияние зондов на отличие кривых при нагреве и охлаждении были поставлены эксперименты, которые проводились в аналогичных условиях, но при отсутствии зондов. Результаты, полученные целенаправленно и исключительно ради измерения Т0 в ПК, приведены на рис. 4. Из них следует, что имеет место отличие зависимостей Т0 = f(I), измеренных при нагреве и охлаждении. При наличии ПК значения температуры Т0 в режиме охлаждения превышают Т0 в режиме нагрева, что качественно коррелирует с результатами на рис. 3: при охлаждении превышают значения, измеренные при нагреве. Следовательно, влияние зондов на результаты измерения можно исключить и полагать, что рассматриваемый эффект, возможно, определяется КЭС. Тот факт, что значения температуры Т0 в режиме охлаждения не превышают максимальное значение, полученное в режиме нагрева (в отличие от ), можно качественно объяснить тем, что часть теплоты снимается теплопроводностью, направленной вдоль продольной оси образца к его торцам [9].
Рис. 4. Зависимости температуры, измеренной в ПК, от силы тока I в режиме нагрева (1) и охлаждения (2) с источником питания около верхнего торца образца при Р = 100 кПа; 3 – температура в центре изотермического участка для образца, в котором отсутствует ПК.
На рис. 5 приведены фотографии поверхностей образцов до и после эксперимента. В результате измерения шероховатости нижней и верхней частей образца – ПК получены следующие значения: до эксперимента – 36 мкм; после эксперимента на нижней ПК – 42 мкм, на верхней ПК – 45 мкм. До эксперимента шероховатости обеих поверхностей практически не отличались, поэтому приведены результаты только для нижней поверхности. После эксперимента оказалось, что значимого отличия в шероховатости также не наблюдается. Следовательно, свести объяснение результатов, представленных на рис. 3, 4, к поверхностным свойствам ПК, как это оказывается возможным с эффектами «асимметрии теплового потока» или «термического выпрямления», которые фиксируются при изучении контактного термического сопротивления [10], не представляется возможным.
Рис. 5. Фотографии поверхности контакта: (а) – до эксперимента; (б) – после эксперимента, нижняя ПК;
Описанный эффект отличия кривых и Т0 при последовательном нагреве и охлаждении характеризуется воспроизводимостью, поэтому требует специального изучения. В настоящее время можно экспериментально и только качественно фиксировать данный феномен и связывать его с влиянием КЭС.
Заключение
Приведены результаты экспериментального исследования удельного КЭС в зависимости от температуры и силы тока, полученные в режиме последовательного повышения этих параметров. Впервые показано, что при Tопр = 700 К удельное КЭС превышает удельное электрическое сопротивление графита примерно в 11.5 раз, при Tопр = 1300 К – в 6 раз. Зависимость удельного КЭС от силы тока является падающей в интервале изменения значений I от 40 до 120 А. Протяженность области влияния удельного КЭС вдоль продольной оси образца примерно в два раза превышает его диаметр.
About the authors
А. В. Костановский
Объединенный институт высоких температур РАН
Author for correspondence.
Email: kostanovskiy@gmail.com
Russian Federation, Москва
М. Г. Зеодинов
Объединенный институт высоких температур РАН
Email: mz.64@mail.ru
Russian Federation, Москва
М. Е. Костановская
Объединенный институт высоких температур РАН
Email: kostanovskiy@gmail.com
Russian Federation, Москва
А. А. Пронкин
Объединенный институт высоких температур РАН
Email: pronking.a.a@gmail.com
Russian Federation, Москва
References
- Хольм P. Электрические контакты. М.: Изд-во иностр. лит., 1961. 464 с.
- Berger H.H. Contact Resistance and Contact Resistivity // J. Electrochem. Soc. 1972. V. 119. № 4. P. 514.
- Пахомов Е.П., Сурков Г.М., Тихонов П.А., Чернышев Г.П. Электрическое контактное сопротивление на границе с оксидной керамикой. Механический контакт хромата (III) лантана с металлом и диоксидом циркония // ТВТ. 1990. Т. 28. № 2. С. 364.
- Зеодинов М.Г., Костановский А.В., Костановская М.Е., Пронкин А.А. Контактное электрическое сопротивление графита // ТВТ. 2022. Т. 60. № 4. С. 519.
- Чунихин А.А. Электрические аппараты. Общий курс. М.: Энергоатомиздат, 1988. 720 с.
- Костановский А.В., Зеодинов М.Г., Пронкин А.А., Костановская М.Е. Установка для определения контактного электрического сопротивления высокотемпературных материалов // ПТЭ. 2023. № 6. С. 181.
- Костановский А.В., Зеодинов М.Г., Костановская М.Е., Пронкин А.А. Распределение температуры в области контактной электрической поверхности графита // ТВТ. 2024. Т. 62. № 1. С. 143.
- Зеодинов М.Г., Костановский А.В., Костановская М.Е., Пронкин А.А. Контактное электрическое сопротивление графита марки МПГ-7 при постоянном и переменном токе // ТВТ. 2022. Т. 60. № 5. С. 789.
- Костановский А.В., Костановская М.Е., Зеодинов М.Г., Пронкин А.А. Термический эффект при контактном электрическом сопротивлении графита // ТВТ. 2022. Т. 60. № 6. С. 946.
- Меснянкин С.Ю., Викулов А.Г., Викулов Д.Г. Современный взгляд на проблемы теплового контактирования твердых тел // УФН. 2009. Т. 179. № 9. С. 945.
Supplementary files







