Numerical Study of Thermal Destruction of Nitride Fuel Rods Using the Severe Accident Module of the Integral Euclid/V2 Code
- Authors: Usov E.V.1, Chukhno V.I.1, Klimonov I.A.1, Veprev D.P.1, Mosunova N.A.1, Strizhov V.F.1
-
Affiliations:
- Institute for Problems of Safe Development of Nuclear Energy, Russian Academy of Sciences
- Issue: Vol 61, No 6 (2023)
- Pages: 897-903
- Section: Heat and Mass Transfer and Physical Gasdynamics
- URL: https://bakhtiniada.ru/0040-3644/article/view/252390
- DOI: https://doi.org/10.31857/S0040364423060157
- ID: 252390
Cite item
Full Text
Abstract
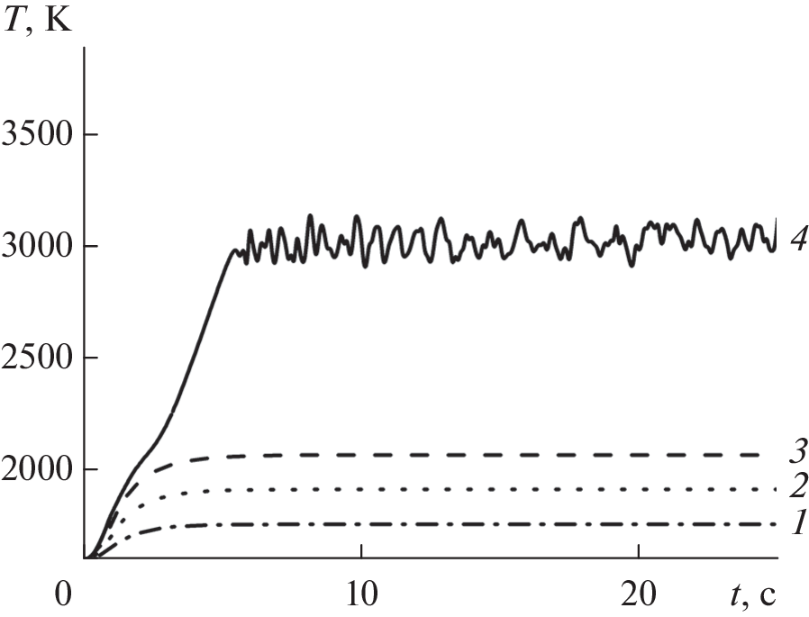
The paper presents approaches that can be used to analyze the behavior of mixed nitride uranium–plutonium fuel rods during emergency situations accompanied by thermal destruction of fuel rods. The validation results based on currently available data are presented. The calculation error was estimated from the validation results. Based on the validated model, the results of a numerical study of the specific features of the breakdown of mixed nitride uranium–plutonium fuel rods are presented for accident conditions typical of reactor plants with sodium and lead coolants.
About the authors
E. V. Usov
Institute for Problems of Safe Development of Nuclear Energy, Russian Academy of Sciences
Email: usovev@gmail.com
Moscow, Russia
V. I. Chukhno
Institute for Problems of Safe Development of Nuclear Energy, Russian Academy of Sciences
Email: usovev@gmail.com
Moscow, Russia
I. A. Klimonov
Institute for Problems of Safe Development of Nuclear Energy, Russian Academy of Sciences
Email: usovev@gmail.com
Moscow, Russia
D. P. Veprev
Institute for Problems of Safe Development of Nuclear Energy, Russian Academy of Sciences
Email: usovev@gmail.com
Moscow, Russia
N. A. Mosunova
Institute for Problems of Safe Development of Nuclear Energy, Russian Academy of Sciences
Email: usovev@gmail.com
Moscow, Russia
V. F. Strizhov
Institute for Problems of Safe Development of Nuclear Energy, Russian Academy of Sciences
Author for correspondence.
Email: usovev@gmail.com
Moscow, Russia
References
- Бутов А.А., Жданов В.С., Климонов И.А. и др. Физические модели для расчета разрушений твэла и активной зоны реактора с жидкометаллическим теплоносителем, реализованные в коде ЕВКЛИД/V2 // Теплоэнергетика. 2019. № 5. С. 5.
- Алипченков В.М., Анфимов А.М., Афремов Д.А. и др. Базовые положения, текущее состояние разработки и перспективы дальнейшего развития теплогидравлического расчетного кода нового поколения HYDRA-IBRAE/LM для моделирования реакторных установок на быстрых нейтронах // Теплоэнергетика. 2016. № 2. С. 54.
- Veprev D.P., Boldyrev A.V., Chernov S.Y., Mosunova N.A. Development and Validation of the Berkut Fuel Rod Module of the EUCLID/V1 Integrated Computer Code // Ann. Nucl. Energy. 2018. V. 113. P. 237.
- Koltashev D.A., Stakhanova A.A. Neutronic Calculation of Fast Reactors by the EUCLID/V1 Integrated Code // J. Phys.: Conf. Ser. 2017. V. 781. P. 012003.
- Усов Э.В., Бутов А.А., Чухно В.И. и др. Моделирование плавления твэла быстрого реактора и затвердевания образующегося расплава с помощью модуля SAFR/V1 интегрального кода ЕВКЛИД/V2 // Атомная энергия. 2018. Т. 124. № 3. С. 123.
- Усов Э.В., Бутов А.А., Чухно В.И. и др. Моделирование перемещения расплава по поверхности твэла быстрого реактора при тяжелой аварии с помощью модуля SAFR/V1 интегрального кода ЕВКЛИД/V2 // Атомная энергия. 2018. Т. 124. № 4. С. 197.
- Рогозкин Б.Д., Степеннова Н.М., Бергман Г.А., Прошкин А.А. Термохимическая стабильность, изготовление и регенерация мононитридного топлива // Атомная энергия. 2003. Т. 95. Вып. 6. С. 428.
- Усов Э.В., Чухно В.И., Кудашов И.Г., Сычева Т.В. Модель для расчета скорости диссоциации нитридного топлива при высоких температурах // ТВТ. 2020. Т. 58. № 2. С. 238.
- Krivov M.P., Kireev G.A., Tenishev A.V. et al. Thermogravimetric Study of Mixed Uranium‒Plutonium Fuel for Prospective Generation IV Reactors // J. Nucl. Mater. 2022. V. 567. 153798.
- Suzuki Ya., Maeda A., Arai Ya., Ohmichi T. Vaporization Behavior of Uranium–Plutonium Mixed Nitride // J. Nucl. Mater. 1992. V. 188. P. 239.
- Hayes S.L., Thomas J.K., Peddicord K.L. Material Property Correlations for Uranium Mononitride IV. Thermodynamic Properties // J. Nucl. Mater. 1990. V. 171. P. 300.
- Olson W.M., Mulford R.N.R. The Decomposition Pressure and Melting Point of Uranium Mononitride // J. Phys. Chem. 1963. V. 67. № 4. P. 952.
- Garner F.H., Suckling R.D. Mass Transfer from a Soluble Solid Sphere // AIChE Journal. 1958. V. 4. № 1. P. 114.
- Кириллов П.Л., Терентьева М.И., Денискина Н.Б. Теплофизические свойства материалов ядерной техники. М.: ИздАт, 2007. 200 с.
- Carvajal U., Prieur D., Bohler R., Manara D. Melting Point Determination of Uranium Nitride and Uranium Plutonium Nitride: A Laser Heating Study // J. Nucl. Mater. 2014. V. 449. P. 1.
- Альмяшев В.И., Хабенский В.Б., Крушинов Е.В. и др. Экспериментальное исследование высокотемпературного взаимодействия стали со свинцовым теплоносителем // ТВТ. 2021. Т. 59. № 5. С. 762.
- Баланкин С.А., Лошманов Л.П., Скоров Д.М., Соколов В.С. Термодинамическая стабильность мононитрида урана // Атомная энергия. 1978. Т. 44. № 4. С. 327.
- Lunev A.V., Mikhalchik V.V., Tenishev A.V., Baranov V.G. Kinetic and Microstructural Studies of Thermal Decomposition in Uranium Mononitride Compacts Subjected to Heating in High-purity Helium // J. Nucl. Mater. 2016. V. 475. P. 266.
- Baranov V.G., Lunev A.V., Mickhalchik V.V., et al. High Temperature Behavior of Simulated Mixed Nitrides // IOP Conf Ser.: Mater. Sci. Eng. 2016. V. 130. P. 012022.
- Baranov V.G., Tenishev A.V., Kuzmin R.S. et al. Thermal Stability Investigation Technique for Uranium Nitride // Ann. Nucl. Energy. 2014. V. 87(2). P. 784.
- Mikhalchik V.V., Tenishev A.V., Baranov V.G., Kuzmin R.S. High Temperature Uranium Nitride Decomposition // Adv. Mater. Res. 2014. V. 1040. P. 47.
- Вурим А.Д., Жданов В.С., Зверев В.В. и др. Результаты испытаний модельных твэлов реактора типа БРЕСТ-300 в реакторе ИГР // Вестн. НЯЦ РК. 2000. Вып. 1. С. 25.
- Курчатов И.В., Фейнберг С.М., Долежаль Н.А и др. Импульсный графитовый реактор ИГР // Атомная энергия. 1964. Т. 17. № 6. С. 463.
Supplementary files








