Исследование капельно-ручейковой конденсации методом градиентной теплометрии
- Авторы: Зайнуллина Э.Р.1, Митяков В.Ю.1
-
Учреждения:
- Санкт-Петербургский политехнический университет Петра Великого
- Выпуск: Том 61, № 5 (2023)
- Страницы: 730-735
- Раздел: Тепломассообмен и физическая газодинамика
- URL: https://bakhtiniada.ru/0040-3644/article/view/252366
- DOI: https://doi.org/10.31857/S0040364423040178
- ID: 252366
Цитировать
Полный текст
Аннотация
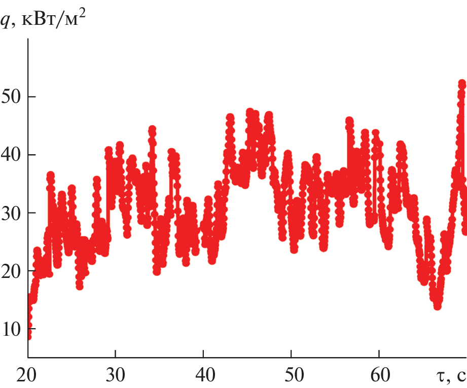
В изучении теплообмена при конденсации впервые совмещены возможности визуализации течения и градиентной теплометрии. Измерена местная плотность теплового потока при капельно-ручейковой конденсации водяного пара на поверхности вертикальной пластины. В режиме капельно-ручейковой конденсации средняя плотность существенно нестационарного теплового потока составила 31.2 кВт/м2. Показана физическая картина, обеспечивающая пульсации теплового потока. Результаты эксперимента выявили возможности использования градиентной теплометрии как средства мониторинга теплообмена при конденсации.
Об авторах
Э. Р. Зайнуллина
Санкт-Петербургский политехнический университет Петра Великого
Email: zaynullinaelza@gmail.com
Россия, Санкт-Петербург
В. Ю. Митяков
Санкт-Петербургский политехнический университет Петра Великого
Автор, ответственный за переписку.
Email: zaynullinaelza@gmail.com
Россия, Санкт-Петербург
Список литературы
- Lee Y.-G., Jang Y.-J., Choi D.-J. An Experimental Study of Air–Steam Condensation on the Exterior Surface of a Vertical Tube under Natural Convection Conditions // Int. J. Heat Mass Transfer. 2017. V. 104. P. 1034.
- Su J., Sun Z., Ding M., Fan G. Analysis of Experiments for the Effect of Noncondensable Gases on Steam Condensation over a Vertical Tube External Surface under Low Wall Subcooling // Nucl. Eng. Des. 2014. V. 278. P. 644.
- Fan G., Tong P., Sun Z., Chen Y. Development of a New Empirical Correlation for Steam Condensation Rates in the Presence of Air Outside Vertical Smooth Tube // Ann. Nucl. Energy. 2018. V. 113. P. 139.
- Zhang J.X., Wang L. Experimental Study of Air Accumulation in Vapor Condensation Across Horizontal Tube // Int. J. Heat Mass Transfer. 2017. V. 111. P. 860.
- Tubes J.Li, Wang H.F., Sang Z.F. Enhanced Condensation Outside Horizontal Heat Transfer // AIP Conf. Proc. 2010. V. 1207. P. 628.
- Swartz M.M., Yao Sh.-Ch. Experimental Study of Turbulent Natural-convective Condensation on a Vertical Wall with Smooth and Wavy Film Interface // Int. J. Heat Mass Transfer. 2017. V. 113. P. 943.
- Lel V.V., Al-Sibai F., Renz U. Local Thickness and Wave Velocity Measurement of Wavy Films with a Chromatic Confocal Imaging Method and a Fluorescence Intensity Technique // Exp. Fluids. 2005. V. 39. P. 856.
- Sapozhnikov S.Z., Mityakov V.Y., Mityakov A.V., Babich A.Y., Zainullina E.R. An Investigation into Film Condensation of Saturated Steam on Tube Surfaces by a Gradient Heatmetry // Therm. Eng. 2021. V. 68. P. 794.
- Сапожников С.З., Митяков В.Ю., Митяков А.В., Бабич А.Ю., Зайнуллина Э.Р. Исследование теплообмена при конденсации на поверхностях труб методом градиентной теплометрии // Письма ЖТФ. 2019. Т. 45. Вып. 7. С. 15.
- Kuznetsov G.V., Ponomarev K.O., Feoktistov D.V., Orlova E.G., Lyulin Yu.V., Ouerdane H. Heat Transfer in a Two-phase Closed Thermosyphon Working in Polar Regions // Therm. Sci. Eng. Prog. 2021. V. 22. 100846.
- Xiao R., Miljkovic N., Enright R., Wang E. Immersion Condensation on Oil-infused Heterogeneous Surfaces for Enhanced Heat Transfer // Sci. Rep. 2013. V. 3. 1988.
- Tan B., Tian W.X., Chen R.H., Qui S.Z., Su G.H. Experimental Study of Air–Steam-Mixture Condensation Underneath Containment Vessel Surface // Nucl. Sci. Eng. 2021. V. 195. P. 838.
- Sapozhnikov S.Z., Mityakov V.Y., Mityakov A.V., Pavlov A.V., Bobylev P.G., Kikot N.E., Bikmulin A.V. Comprehensive Study of Boiling Regimes with Use of High-speed Imaging and Gradient Heatmetry // J. Phys.: Conf. Ser. 2021. V. 2127. 012058.
- Sapozhnikov S.Z., Mityakov V.Y., Seroshtanov V.V., Gusakov A.A. The Combination of PIV and Heat Flux Measurement in Study of Flow and Heat Transfer near a Circular Finned Cylinder // J. Phys.: Conf. Ser. 2019. V. 1421. 012064.
- Sapozhnikov S.Z., Mityakov V.Yu., Mityakov A.V. Heatmetry the Science and Practice of Heat Flux Measurement. St.-Petersburg: Springer Int. Publ., 2020. P. 209.
- Сапожников С.З., Митяков В.Ю., Митяков А.В., Гусаков А.А., Павлов А.В., Бобылев П.Г. Исследование кипения на поверхности шара методом градиентной теплометрии // Тепловые процессы в технике. 2021. Т. 13. № 10. С. 434.
- Митяков В.Ю., Павлов А.В., Бобылев П.Г. Создание и градуировка первичных преобразователей на основе композиции медь‒никель // Матер. межвуз. науч.-тех. конф. “Неделя науки СПбПУ”. Энергетика и транспорт (ИЭ). 18‒23 ноября 2019. СПб.: Политехпресс, 2020.
- Tinevez J.Y., Perry N., Schindelin J., Hoopes G.M., Reynolds G.D., Laplantine E., Bednarek S.Y. et al. TrackMate: An Open and Extensible Platform for Single-particle Tracking // Methods. 2017. V. 115. P. 80.
- Сумм Б.Д., Горюнов Ю.В. Физико-химические основы смачивания и растекания. М.: Химия, 1976. 232 с.
- Исаченко В.П. Теплообмен при конденсации. М.: Энергия, 1977. 240 с.
- Кутателадзе С.С. Теплопередача при конденсации и кипении. Л.: Машгиз, 1952. 231 с.
Дополнительные файлы










