Electrophysical and Thermal Processes under Discharge Burning Conditions with a Liquid (Nonmetallic) Cathode
- Authors: Gaisin A.F.1, Gaisin F.M.1, Basyrov R.S.1, Kayumov R.R.1, Mirkhanov D.N.1, Petryakov S.Y.1
-
Affiliations:
- Kazan National Research Technical University named after A. N. Tupolev – KAI
- Issue: Vol 61, No 4 (2023)
- Pages: 484-491
- Section: Articles
- URL: https://bakhtiniada.ru/0040-3644/article/view/232736
- DOI: https://doi.org/10.31857/S004036442304004X
- ID: 232736
Cite item
Full Text
Abstract
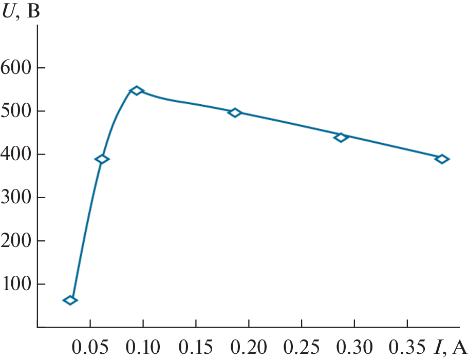
The results of experimental studies and numerical calculations of the parameters of an electric discharge with a liquid (nonmetallic) cathode in air flow at atmospheric pressure are presented. The shapes of plasma structures arising in the interelectrode gap are described. The plasma composition and electron concentration are determined by optical emission spectroscopy, and the temperature of the surface of the electrodes in the discharge burning zone is determined by the infrared thermography method. The current–voltage characteristic (CVC) of the discharge is plotted. The results of numerical calculations of the distributions of the power density of the Joule heat release and the electric field strength near the metal anode are presented. The formation of a vapor–liquid mixture around the part of the metal anode immersed in the electrolyte is described.
About the authors
Al. F. Gaisin
Kazan National Research Technical University named after A. N. Tupolev – KAI
Email: almaz87@mail.ru
420111, Kazan, Russia
F. M. Gaisin
Kazan National Research Technical University named after A. N. Tupolev – KAI
Email: almaz87@mail.ru
420111, Kazan, Russia
R. Sh. Basyrov
Kazan National Research Technical University named after A. N. Tupolev – KAI
Email: almaz87@mail.ru
420111, Kazan, Russia
R. R. Kayumov
Kazan National Research Technical University named after A. N. Tupolev – KAI
Email: almaz87@mail.ru
420111, Kazan, Russia
D. N. Mirkhanov
Kazan National Research Technical University named after A. N. Tupolev – KAI
Email: almaz87@mail.ru
420111, Kazan, Russia
S. Yu. Petryakov
Kazan National Research Technical University named after A. N. Tupolev – KAI
Author for correspondence.
Email: almaz87@mail.ru
420111, Kazan, Russia
References
- Bruggeman P.J., Kushner M.J., Locke B.R., Gardeniers J.G., Graham W.G., Graves D.B., Hofman-Caris R.C. et al. Plasma–Liquid Interactions: a Review and Roadmap // Plasma Sources Sci. Technol. 2016. V. 25. P. 053002.
- Sakiyama Y., Graves D.B., Hung-Wen Ch., Shimizu T., Morfill G.E. Plasma Chemistry Model of Surface Microdischarge in Humid Air and Dynamics of Reactive Neutral Species // J. Phys. D: Appl. Phys. 2012. V. 45. P. 425201.
- Raizer Y.P., Allen J.E., Kisin V.I. Gas Discharge Physics. Berlin: Springer, 1997. 449 p.
- Гайсин А.Ф., Сон Э.Е., Ефимов А.В., Гильмутдинов А.Х., Кашапов Н.Ф. Спектральная диагностика плазмы разряда между металлическим катодом и жидким анодом // ТВТ. 2017. Т. 55. № 3. С. 472.
- Хлюстова А.В. Динамическая модель подводного разряда // Письма в ЖТФ. 2021. Т. 47. С. 38.
- Kashapov N.F., Kashapov R.N., Kashapov L.N. Influence of the Electrolytic Cathode Temperature on the Self-sustaining Mechanism of Plasma-electrolyte Discharge // J. Phys. D: Appl. Phys. 2018. V. 51. P. 494003.
- Кирко Д.Л. Исследование приэлектродной плазмы и поверхности электродов при разряде в электролите // Физика плазмы. 2020. Т. 46. № 6. С. 495.
- Andre P., Barinov Y., Faure G., Kaplan V., Lefort A., Shkol’nik S., Vacher D. Experimental Study of Discharge with Liquid Non-metallic (Tap-water) Electrodes in Air at Atmospheric Pressure // J. Phys. D: Ap-pl. Phys. 2001. V. 34. P. 3456.
- Желтухин В.С., Гайсин Ал.Ф., Петряков С.Ю. Механизм пробоя высокочастотного разряда со струйными электролитическими электродами // Письма в ЖТФ. 2022. Т. 48. С. 24.
- Гайсин Ал.Ф., Сон Э.Е., Петряков С.Ю. Высокочастотный емкостной разряд с проточными жидкими электродами при понижении давления // Физика плазмы. 2017. Т. 43. № 7. С. 625.
- Сон Э.Е., Суворов И.Ф., Какауров С.В., Гайсин А.Ф., Самитова Г.Т., Соловьева Т.Л., Юдин А.С., Рахлецова Т.В. Электрические разряды с жидкими электродами и их применение для обеззараживания вод // ТВТ. 2014. Т. 52. № 4. С. 512.
- Хафизов А.А., Валиев Р.И., Багаутдинова Л.Н., Гайсин Аз.Ф., Гайсин Ал.Ф., Гайсин Ф.М., Сон Э.Е., Фахрутдинова И.Т. Электрический разряд переменного тока в однопроцентном растворе хлорида натрия в дистиллированной воде при пониженных давлениях // ТВТ. 2022. Т. 60. № 4. С. 625.
- Валиев Р.И., Хафизов А.А., Багаутдинова Л.Н., Гайсин Ф.М., Басыров Р.Ш., Гайсин Аз.Ф., Гайсин Ал.Ф. Электрические разряды переменного тока в газожидкостной среде раствора хлорида натрия при атмосферном давлении // ТВТ. 2021. Т. 59. № 4. С. 634.
- Багаутдинова Л.Н., Садриев Р.Ш., Гайсин А.Ф., Мастюков Ш.Ч., Гайсин Ф.М., Фахрутдинова И.Т., Леушка М.А., Гайсин А.Ф. Некоторые особенности диэлектрического барьерного разряда с жидким и твердым электродами // ТВТ. 2019. Т. 57. № 6. С. 953.
- Галимзянов И.И., Гайсин А.Ф., Фахрутдинова И.Т., Шакирова Э.Ф., Ахатов М.Ф., Каюмов Р.Р. Некоторые особенности развития электрического разряда между струйным анодом и жидким катодом // ТВТ. 2018. Т. 56. № 2. С. 306.
- Гайсин А.Ф., Гайсин Ф.М., Гайсин А.Ф., Багаутдинова Л.Н., Садриев Р.Ш., Галимзянов И.И., Гильмутдинов А.Х., Шакирова Э.Ф. Термограммы высокочастотного емкостного разряда между твердым и жидким электродами // ТВТ. 2018. Т. 56. № 6. С. 891.
- Гайсин А.Ф. Двухмерное численное моделирование объемного разряда с жидким анодом // ТВТ. 2017. Т. 55. № 1. С. 141.
- Сон Э.Е., Гайсин А.Ф., Леушка М.А., Гайсин А.Ф., Садриев Р.Ш., Гайсин Ф.М. Некоторые особенности электрического разряда между твердым электродом и технической водой // ТВТ. 2016. Т. 54. № 1. С. 29.
- Гайсин А.Ф. Исследование воздействия низкотемпературной плазмы парогазовых разрядов с электролитическими электродами при пониженном давлении на изделие сложной геометрической формы // Физика и химия обработки материалов. 2016. № 3. С. 22.
- Гайсин А.Ф., Гильмутдинов А.Х., Мирханов Д.Н. Электролитно-плазменная обработка поверхности детали, изготовленной с применением аддитивной технологии // Металловедение и термическая обработка металлов. 2018. № 2 (752). С. 69.
- Гайсин А.Ф., Гильмутдинов А.Х. Электролитно-плазменная обработка изделия, изготовленного с применением аддитивной технологии // Физика и химия обработки материалов. 2020. № 2. С. 28.
- Агафонов А.В., Сироткин Н.А., Титов В.А., Хлюстова А.В. Подводная низкотемпературная плазма как инструмент синтеза неорганических наноматериалов // Журн. неорг. химии. 2022. Т. 67. № 3. С. 271.
- Рыбкин В.В., Смирнов С.А., Титов В.А., Аржаков Д.А. Характеристики электронов и колебательных распределений молекул в разряде постоянного тока атмосферного давления в воздухе с жидким катодом // ТВТ. 2010. Т. 48. № 4. С. 498.
- Кирко Д.Л., Савелов А.С. Характеристики капиллярного разряда при добавлении в плазму атомов металлов // ТВТ. 2015. Т. 53. № 6. С. 953.
- Тазмеев Г.Х., Тимеркаев Б.А., Тазмеев Х.К., Мифтахов М.Н. Особенности переноса вещества и зарядов в газоразрядную плазму из водного раствора хлорида натрия, служащего в качестве катода // ХВЭ. 2018. Т. 52. № 1. С. 83.
- Тазмеев Г.Х., Тимеркаев Б.А., Тазмеев Х.К. Исследование газового разряда постоянного тока с находящимся в водном потоке медным катодом // Физика плазмы. 2017. Т. 43. № 7. С. 641.
- Тазмеев Х.К., Тазмеев Б.Х. Некоторые особенности горизонтально ориентированной слаботочной электрической дуги в воздухе // Физика плазмы. 2016. Т. 42. № 1. С. 93.
- Хлюстова А.В., Максимов А.И. Плазменно-окислительная деструкция органических красителей в растворе при совместном действии подводных разрядов и озона // ХВЭ. 2013. Т. 47. № 3. С. 237.
Supplementary files











