Experimental and Numerical Simulation of Heat Transfer in an Impact Synthetic Jet
- Авторлар: Lemanov V.V.1, Pakhomov M.A.1, Terekhov V.I.1
-
Мекемелер:
- Kutateladze Institute of Thermophysics, Siberian Branch, Russian Academy of Sciences
- Шығарылым: Том 61, № 2 (2023)
- Беттер: 226-233
- Бөлім: Heat and Mass Transfer and Physical Gasdynamics
- URL: https://bakhtiniada.ru/0040-3644/article/view/138701
- DOI: https://doi.org/10.31857/S0040364423020126
- ID: 138701
Дәйексөз келтіру
Толық мәтін
Аннотация
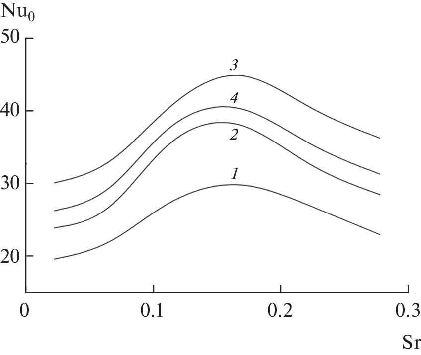
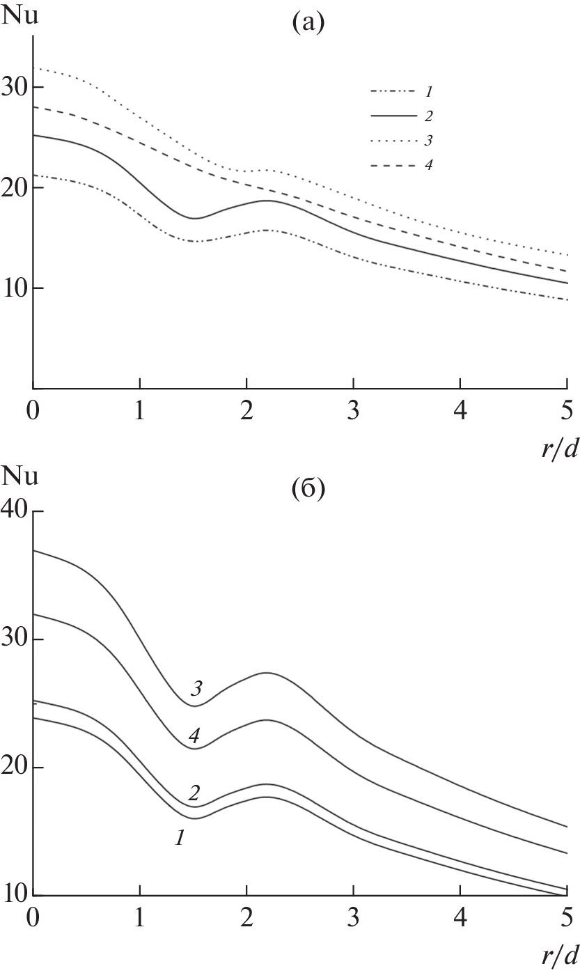
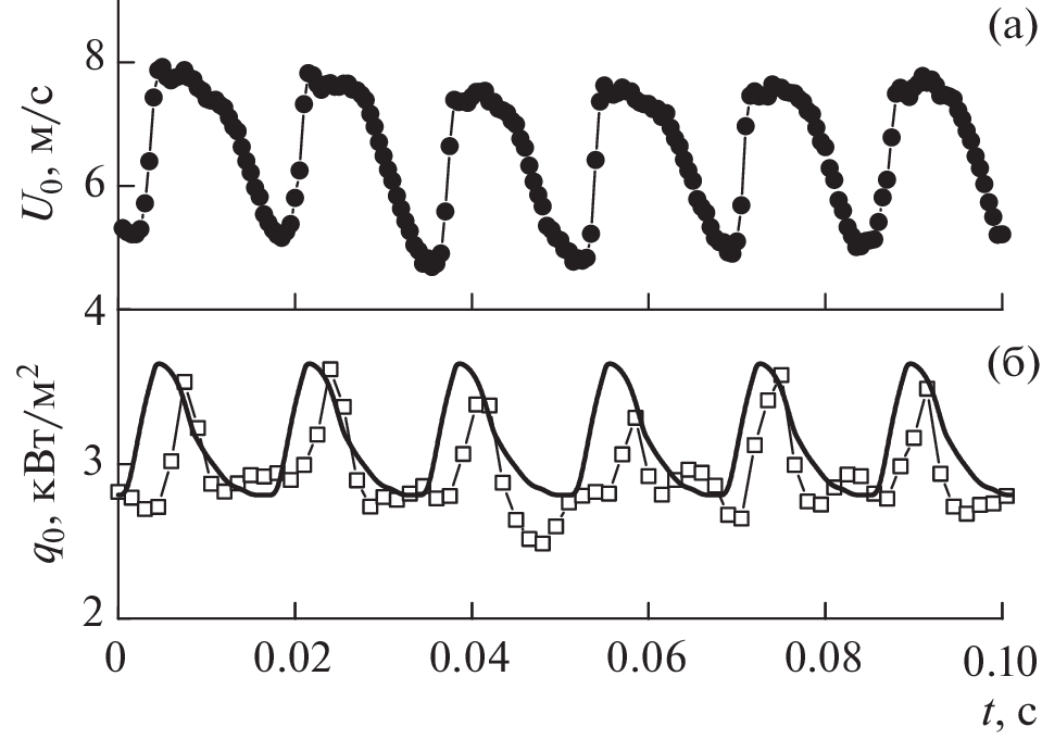
Local heat transfer in an synthetic impact jet on a flat plate has been experimentally and numerically studied with a varying Reynolds number and pulse frequency. The thermal characteristics at the stagnation point on the surface of an obstacle have been studied: instantaneous and fluctuation values of the heat flux rate and the spectrum of heat flux fluctuations. Measurements and numerical calculations of the local heat transfer coefficient are carried out under varying the distance to the plate and the amplitude and frequency of synthetic jet fluctuations. Regions with maximum instantaneous values of the heat flux and heat transfer coefficient are determined for local heat transfer values. The maximum value of the time-averaged Nusselt number is observed at the stagnation point of the synthetic impact jet for all considered distances to the obstacle surface. A qualitatively similar distribution of the Nusselt number over the radial coordinate corresponds to those for nonsteady and steady impact jets. The largest and smallest values of the averaged heat flux at the stagnation point were obtained at H/d = 4 and 1, respectively.
Авторлар туралы
V. Lemanov
Kutateladze Institute of Thermophysics, Siberian Branch, Russian Academy of Sciences
Email: lemanov@itp.nsc.ru
Росс630090, Novosibirsk, Russiaия, Новосибирск
M. Pakhomov
Kutateladze Institute of Thermophysics, Siberian Branch, Russian Academy of Sciences
Email: pakhomov@ngs.ru
630090, Novosibirsk, Russia
V. Terekhov
Kutateladze Institute of Thermophysics, Siberian Branch, Russian Academy of Sciences
Хат алмасуға жауапты Автор.
Email: terekhov@itp.nsc.ru
630090, Novosibirsk, Russia
Әдебиет тізімі
- Юдаев Б.Н., Михайлов М.С., Савин В.К. Теплообмен при взаимодействии струй с преградами. М.: Машиностроение, 1977. 248 с.
- Дыбан Е.П., Мазур А.И. Конвективный теплообмен при струйном обтекании тел. Киев: Наукова думка, 1982. 303 с.
- Martin K. Heat and Mass Transfer between Impinging Gas Jets and Solid Surfaces // Adv. Heat Transfer. 1977. V. 13. P. 1.
- Jambunathan K., Lai E., Moss M.A., Button B.L. A Review of Heat Transfer Data for Single Circular Jet Impingement // Int. J. Heat Fluid Flow. 1992. V. 13. P. 106.
- Zuckerman N., Lior N. Jet Impingement Heat Transfer: Physics, Correlations, and Numerical Modeling // Adv. Heat Transfer. 2006. V. 39. P. 565.
- Carlomagno G.M., Ianiro A. Thermo-fluid-dynamics of Submerged Jets Impinging at Short Nozzle-to-plate Distance: A Review // Exp. Thermal Fluid Sci. 2014. V. 58. P. 15.
- Zumbrunnen D.A., Aziz M. Convective Heat Transfer Enhancement Due to Intermittency in an Impinging Jet // ASME J. Heat Transfer. 1993. V. 115. P. 91.
- Пахомов М.А., Терехов В.И. Влияние частоты импульсов на теплообмен в точке торможения импактной турбулентной струи // ТВТ. 2013. Т. 51. № 2. С. 287.
- Пахомов М.А., Терехов В.И. Влияние формы импульсов на теплообмен в нестационарной импактной воздушной струе // ТВТ. 2021. Т. 59. № 3. С. 394.
- Pavlova A., Amitay M. Electronic Cooling Using Synthetic Jet Impingement // ASME J. Heat Transf. 2006. V. 128. P. 897.
- Silva-Llanca L., d’Alencon J.P., Ortega A. Vortex Dynamics-driven Heat Transfer and Flow Regime Assessment in a Turbulent Impinging Synthetic Jet // Int. J. Thermal Sci. 2017. V. 121. P. 278.
- Krishan G., Aw K.C., Sharma R.N. Synthetic Jet Impingement Heat Transfer Enhancement – A Review // Appl. Thermal Eng. 2019. V. 149. P. 1305.
- Glezer A., Amitay M. Synthetic Jets // Annu. Rev. Fluid Mech. 2002. V. 34. P. 503.
- Mohseni K., Mittal R. Synthetic Jets: Fundamentals and Applications. Boca Raton: Taylor & Francis, 2015.
- Бендерский Л.А., Любимов Д.А., Терехова А.А. Исследование RANS/ILES-методом эффективности применения синтетических струй для управления течением в S-образном воздухозаборнике, интегрированном с планером самолета // ТВТ. 2020. Т. 58. № 2. С. 287.
- Valiorgue P., Persoons T., McGuinn A., Murray D.B. Heat Transfer Mechanisms in an Impinging Synthetic Jet for a Small Jet-to-surface Spacing // Exp. Therm. Fluid Sci. 2009. V. 33. P. 597.
- Persoons T., McGuinn A., Murray D.B. A General Correlation for The Stagnation Point Nusselt Number of an Axisymmetric Impinging Synthetic Jet // Int. J. Heat Mass Transfer. 2011. V. 54. P. 3900.
- Trávníček Z., Vít T. Impingement Heat/Mass Transfer to Hybrid Synthetic Jets and Other Reversible Pulsating Jets // Int. J. Heat Mass Transfer. 2015. V. 85. P. 473.
- Bazdidi-Tehrani F., Karami M., Jahromi M. Unsteady Flow and Heat Transfer Analysis of an Impinging Synthetic Jet // Heat Mass Transfer. 2011. V. 47. P. 1363.
- Zhang D., Yang K., Qu H.C., Gao J. Numerical Investigation of Heat Transfer Performance of Synthetic Jet Impingement onto Dimpled/Protrusioned Surface // Therm. Sci. 2015. V. 19. P. S221.
- Hatami M., Bazdidi-Tehrani F., Abouata A., Mohammadi-Ahmar A. Investigation of Geometry and Dimensionless Parameters Effects on the Flow Field and Heat Transfer of Impingement Synthetic Jets // Int. J. Therm. Sci. 2018. V. 127. P. 41.
- Menter F.R. Two-equation Eddy-viscosity Turbulence Models for Engineering Applications // AIAA J. 1994. V. 32. P. 1598.
- Parneix S., Durbin P.A., Behnia M. Computation of 3-D Turbulent Boundary Layers Using the V2−F Model // Flow, Turbulence Combust. 1998. V. 60. P. 19.
- Mityakov A.V., Sapozhnikov S.Z., Mityakov V.Y., Snarskii A.A., Zhenirovsky M.I., Pyrhonen J.J. Gradient Heat Flux Sensors for High Temperature Environments // Sens. Actuators A. 2012. V. 176. P. 1.
- Pakhomov M.A., Terekhov V.I. Numerical Study of Fluid Flow and Heat Transfer Characteristics in an Intermittent Turbulent Impinging Round Jet // Int. J. Thermal Sci. 2015. V. 87. P. 85.
- Craft T.J., Launder B.E. New Wall-reflection Model Applied to the Turbulent Impinging Jet // AIAA J. 1992. V. 30. P. 2970.
- Timoshenko S., Woinowsky-Krieger S. Theory of Plates and Shells. N.Y.: McGraw-Hill, 1959. 575 p.
- Lemanov V.V., Pakhomov M.A., Terekhov V.I., Travnicek Z. Non-Stationary Flow and Heat Transfer in a Synthetic Confined Jet Impingement // Int. J. Thermal Sci. 2022. V. 179. 107607.
- Liu T., Sullivan J.P. Heat Transfer and Flow Structure in an Excited Circular Impinging Jet // Int. J. Heat Mass Transfer. 1996. V. 39. P. 3695.
- Silva L.A., Ortega A. Convective Heat Transfer in an Impinging Synthetic Jet: A Numerical Investigation of a Canonical Geometry // ASME J. Heat Transfer. 2013. V. 135. 082201.
- Alekseenko S.V., Markovich D.M., Semenov V.I. Effect of External Disturbances on the Impinging Jet Structure // Proc. 3rd Int. Conf. on Exp. Heat Transfer, Fluid Mech. and Theromodyn / Eds. Giot M., Mayinger F., Celata G. Brussles, Belguim, June 22–26, 1997. Edizioni ETS. P. 1815.
- Wei R., Tao Q., Ni W. Bifurcation and Chaos of Direct Radiation Loudspeaker // Chin. Phys. Lett. 1986. V. 3. P. 469.
- Zhang Y., Li P., Xie Y. Numerical Investigation of Heat Transfer Characteristics of Impinging Synthetic Jets with Different Waveforms // Int. J. Heat Mass Transfer. 2018. V. 125. P. 1017.
- Gil P., Wilk J., Smusz R., Galek R. Centerline Heat Transfer Coefficient Distributions of Synthetic Jets Impingement Cooling // Int. J. Heat Mass Transfer. 2020. V. 160. 120147.
Қосымша файлдар










