Разработка математической модели процесса гидроочистки вакуумного газойля с учетом кинетических закономерностей реакций десульфирования и деазотирования
- Authors: Кривцова Н.И.1, Герасимова Н.Н.2, Туралин К.Н.1, Кривцов Е.Б.1, Судаков Д.О.1
-
Affiliations:
- Томский политехнический университет
- Институт химии нефти СО РАН
- Issue: Vol 58, No 3 (2024)
- Pages: 316-328
- Section: Articles
- Published: 22.11.2024
- URL: https://bakhtiniada.ru/0040-3571/article/view/271075
- DOI: https://doi.org/10.31857/S0040357124030068
- EDN: https://elibrary.ru/bwfcdb
- ID: 271075
Cite item
Full Text
Abstract
Разработана математическая модель процесса гидроочистки вакуумного газойля, в основу которой легли превращения индивидуальных серо- и азотсодержащих соединений. Представлены результаты анализа изменения состава азотсодержащих и сернистых соединений вакуумного газойля в процессе гидроочистки на промышленной установке КТ-1/1. Установлено, что степень обессеривания не превышает 93% отн., при этом в составе продуктов присутствуют только гомологи дибензотиофена и бензонафтотиофены. Изменение структуры усредненных молекул высоко- и низкомолекулярных азотистых оснований обусловлено протеканием реакций гидрогенолиза С-N и C-S связей, гидрированием ароматических структур и деструкцией алифатического обрамления молекул. Показано ингибирующее действие азотистых соединений нейтрального и основного характера на гидродесульфуризацию производных дибензотиофена и бензонафтотиофена, которое может быть обусловлено протеканием конкурентной адсорбции на активных центрах катализатора. С использованием разработанной математической модели показано влияние температуры на остаточное содержание серы и азота в продуктах гидроочистки вакуумного газойля.
Full Text
ВВЕДЕНИЕ
В настоящее время в мировой нефтепереработке наблюдается тенденция утяжеления добываемой нефти. С ухудшением качества перерабатываемых нефтей, утяжелением их фракционного состава, увеличением доли дистиллятов вторичных процессов, вовлекаемых в производство товарных продуктов, в сырье гидроочистки возрастает не только содержание серы, но и концентрация соединений азота, до 30% из которых представлено основаниями (в основном хинолинового и анилинового ряда) [1–4], являющихся для катализаторов гидроочистки не только коксогенными примесями, но и сильнейшими ядами [5, 6].
В свою очередь, процесс гидроочистки является одним из наиболее распространенных процессов облагораживания нефтяного сырья, в частности вакуумных газойлей. Однако при каталитическом гидрообессеривании таких тяжелых дистиллятов в присутствии азотсодержащих соединений происходит ингибирование реакций гидрогенолиза сероорганических соединений [7, 8]. При этом степень гидродеазотирования тяжелых нефтяных фракций сравнительно невысока.
Взаимное ингибирование реакций гидрообессеривания и гидродеазотирования представляется труднопредсказуемым. Это связано с тем, что гидрообессеривание пространственно-затрудненных сернистых соединений протекает по маршруту как прямого гидрообессеривания, так и предварительного гидрирования с различными скоростями, зависящими от строения молекул, и на различных активных центрах: координационно-ненасыщенных (кислотах Льюиса) или –SH-группах (кислотах Бренстеда) [9].
Так, в работе [10] отмечается, что добавление хинолина в сырье в концентрациях 100–1000 ppm приводит к существенному снижению конверсии дибензотиофена вследствие конкурентной адсорбции на активных центрах катализатора хинолина и продуктов его гидрокаталитических превращений, а также индуктивного отравляющего действия сильного азотистого основания на соседние кислотные центры. В работе [3] установлено, что в присутствии азотистого основания при каталитическом крекинге негидроочищенного вакуумного газойля замедляется побочный процесс – десульфуризация бензиновых фракций, что приводит к увеличению содержания серы в бензине. Это, вероятно, связано с блокировкой кислотных центров катализатора и уменьшением вклада реакций переноса водорода [11]. Таким образом, азотсодержащие соединения в процессах нефтепереработки оказывают негативное влияние и должны быть учтены при рассмотрении процессов гидрооблагораживания сырья.
Ранее в работе [12] была предложена математическая модель процесса гидроочистки вакуумного газойля с учетом превращения ароматических углеводородов, реакций гидрообессеривания различных групп серосодержащих углеводородов и суммы азотистых соединений. Основным недостатком предложенной модели является отсутствие детализации по маршрутам гидрирования и влиянию азотистых соединений, в частности азотистых оснований, на глубину гидроочистки вакуумного газойля и закономерности реакций гидрообессеривания. Для более полного описания процесса гидроочистки вакуумного газойля необходимо детальное исследование азотсодержащих соединений и уточнение формализованной схемы с учетом их распределения в сырье.
Цель работы – создание математической модели процесса гидроочистки вакуумного газойля с учетом взаимного влияния превращений серосодержащих и азотсодержащих соединений, а также изучение влияния природы азотистого соединения на остаточное содержание серы в продуктах.
ЭКСПЕРИМЕНТАЛЬНАЯ ЧАСТЬ
Описание процесса гидроочистки. Гидроочистка вакуумного газойля, выделенного в процессе первичной переработки смеси парафинистой казахстанской и западносибирской нефтей, осуществлялась на установке КТ-1/1, секции С-100 установки глубокой переработки нефти. Данная секция обеспечивает гидроочистку вакуумного газойля, являющегося сырьем процесса каталитического крекинга.
Процесс гидроочистки вакуумного газойля проходит в реакторе со стационарным слоем кобальт-молибденового катализатора при следующих технологических параметрах: температура 380°С, давление 5.0 MPa, объемная скорость подачи сырья 1 ч–1, соотношении Н2/сырье = 400 м3/м3.
Результаты мониторинга технологического режима работы установки, а также материальный баланс процесса приведены в [12].
Объект исследования. Объектами исследования являлись вакуумный газойль (ВГ) и полученный после установки КТ-1/1 гидроочищенный вакуумный газойль (ГВГ) (табл.1).
Таблица 1. Характеристики сырья и продукта установки КТ-1/1
Характеристика | Вакуумный газойль | Гидроочищенный вакуумный газойль |
Общее содержание серы, ppm | 15700 | 1300 |
Содержание общего азота, ppm | 6100 | 5700 |
Содержание основного азота, ppm | 300 | 200 |
Кинематическая вязкость при 50°С, мм2/с | 25,042 | 27,257 |
Динамическая вязкость при 50°С, мПa·c | 21,904 | 23,240 |
Фракционный состав | ||
начало кипения | 242 | 310 |
выход 10 об. % | 399 | 349 |
выход 50 об. % | 422 | 418 |
выход 90 об. % | 507 | 493 |
конец кипения | 542 | 540 |
Вещественный состав | ||
Асфальтены, мас. % | 0.57 | 0.73 |
Смолы, мас. % | 3.58 | 1.89 |
Масла, мас. % | 95.85 | 97.38 |
Элементный состав | ||
Углерод, мас. % | 86.66 | 86.45 |
Водород, мас. % | 11.83 | 12.32 |
Общий азот, мас. % | 0.61 | 0.57 |
Основной азот, мас. % | 0.03 | 0.02 |
Сера, мас. % | 1.57 | 0.13 |
Кислород, мас. % | 0.33 | 0.39 |
Н/С, мас. % | 1.66 | 1.71 |
Углеводородный состав масел | ||
Насыщенные (алканы + нафтены), мас. % | 60.68 | 69.64 |
Моноароматические, мас. % | 10.96 | 15.54 |
Биароматические, мас. % | 6.66 | 5.37 |
Полиароматические, мас. % | 21.70 | 9.45 |
Исходный образец ВГ характеризуется плотностью 903.3 кг/м3 и молекулярной массой 363.5 г/моль, после процесса гидроочистки эти показатели ГВГ составили 890.7 кг/м3 и 338.8 г/моль соответственно.
В результате гидроочистки ВГ степень удаления серы составила 82.80 отн. %, азота – 6.56 отн. %.
Методы исследования. Для определения общего содержания серы использовали спектрофотометр SPECTROSKAN-S. Идентификацию серосодержащих соединений в исходном и гидроочищенном вакуумном газойле проводили методом газожидкостной хроматографии с использованием хроматографа “Кристалл-200М” с кварцевой капиллярной колонкой 25 м×0.22 мм со стационарной фазой SE-54. Для анализа сернистых соединений использовали пламенно-фотометрический детектор [8].
Массовое содержание элементов (C, H, N, S) определяли с помощью автоматического элементного CHNS-анализатора Vario EL Cube. Абсолютная погрешность анализа для каждого определяемого элемента не превышала ±0.1%. Содержание кислорода рассчитывали по разности между 100% и содержанием элементов C, H, N, S.
Концентрацию основного азота (Nосн) определяли неводным потенциометрическим титрованием уксуснокислым раствором хлорной кислоты [13]. Для установления основных классов азотсодержащих соединений проводили выделение азотистых оснований (АО) и их разделение на высокомолекулярные (ВМ) АО и низкомолекулярные (НМ) АО [14] с последующим анализом выделенных экстрактов методами элементного анализа, потенциометрического титрования, криоскопии в бензоле, ЯМР 1Н спектроскопии, структурно-группового анализа. Блок-схема выделения АО приведена на рис. 1.
Рис. 1. Схема выделения азотистых оснований. К1 – гексанорастворимые высокомолекулярные азотистые основания. К2 – гексанонерастворимые высокомолекулярные азотистые основания. К3 – низкомолекулярные азотистые основания.
Структурно-групповые параметры усредненных молекул АО рассчитывали с помощью метода структурно-группового анализа, основанного на сочетании значений молекулярных масс, элементного состава и данных о распределении протонов между различными фрагментами молекул [15–17]. Определены: число атомов углерода в ароматических (Са), нафтеновых (Сн) и парафиновых (Сп) структурах усредненной молекулы; общее число (Ко), число ароматических (Ка) и нафтеновых (Кн) циклов в усредненной молекуле; число структурных блоков в усредненной молекуле (ma); общее число (Ко*), число ароматических (Ка*) и нафтеновых (Кн*) циклов в структурном блоке; общее число (С*) и число атомов углерода в парафиновых фрагментах (Сп*) структурного блока; количество атомов углерода, находящихся в α-положении к ароматическим циклам (Сα*), и количество атомов углерода в не связанных с ароматическими циклами терминальных метильных группах (Сγ*); число гетероатомов в структурном блоке (N*, S*, O*). Далее полученные численные значения были использованы для построения усредненных структур молекул высоко- и низкомолекулярных азотистых оснований, содержащихся в исходном сырье и гидрогенизате. Методика расчета усредненных структур подробно описана в работах [18, 19] и проводилась с использованием разработанного в ИХН СО РАН и зарегистрированного в Роспатенте программного обеспечения [20].
Разработка математической модели процесса гидроочистки вакуумного газойля осуществлялась на языке программирования Python.
РЕЗУЛЬТАТЫ И ИХ ОБСУЖДЕНИЕ
Превращения серосодержащих соединений вакуумного газойля в процессе гидроочистки. Наиболее простым сероароматическим компонентом исходного образца вакуумного газойля является бензотиофен (табл. 2). Количественное определение обнаруженных сероароматических соединений показало, что на долю дибензотиофена и его алкильных гомологов приходится 53 отн. %, из них около 43 отн. % представлено химически малоактивными С2-производными. Ряд неидентифицированных сероароматических соединений отнесен к изомерам бензонафтотиофена (БНТ), антраценотиофена и фенантротиофена, содержащих в своей структуре по три бензольных кольца (C16H10S) [21] – далее по тексту БНТ.
Таблица 2. Содержание сернистых соединений в сырье и продуктах
Соединение | Содержание, мас. % | |||||
Вакуумный газойль | Гидроочищенный вакуумный газойль | |||||
Дата отбора пробы | 01.2021 | 06.2021 | 09.2021 | 01.2021 | 06.2021 | 09.2021 |
Sобщ | 1.589 | 1.611 | 1.794 | 0.126 | 0.124 | 0.122 |
Σ С1-БТ | 0.000 | 0.001 | 0.000 | 0.000 | 0.000 | 0.000 |
Σ С2-БТ | 0.001 | 0.004 | 0.007 | 0.000 | 0.000 | 0.000 |
Σ С3-БТ | 0.021 | 0.080 | 0.060 | 0.000 | 0.000 | 0.000 |
Σ С4-БТ | 0.141 | 0.355 | 0.246 | 0,000 | 0,000 | 0,000 |
Σ (С5+С6)-БТ | 0.465 | 1.078 | 0.648 | 0.000 | 0.000 | 0.000 |
Σ ДБТ | 0.101 | 0.282 | 0.280 | 0.000 | 0.000 | 0.000 |
Σ С1-ДБТ | 0.993 | 1.627 | 1.526 | 0.014 | 0.026 | 0.063 |
Σ С2-ДБТ | 2.478 | 2.435 | 2.604 | 0.095 | 0.203 | 0.286 |
Σ (С3+С4)-ДБТ | 2.164 | 1.384 | 2.879 | 0.186 | 0.267 | 0.204 |
Σ БНТ | 4.475 | 4.483 | 4.395 | 0.445 | 0.425 | 0.450 |
БТ – бензотиофен; ДБТ – дибензотиофен; БНТ – бензонафтотиофен.
Степень удаления серы в процессе гидроочистки составила не более 93 мас. %. Соединения бензотиофенового ряда удаляются полностью, остаточное содержание серы в гидроочищенном образце вакуумного газойля представлено гомологами дибензотиофена, а также полиароматическими серосодержащими соединениями. Степень удаления данных соединений составила 95 и 90 отн. % соответственно. На долю дибензотиофенов в ГВГ приходится 39 отн. %, из которых 32 отн. % – это С2-ДБТ.
Превращения азотсодержащих соединений вакуумного газойля в процессе гидроочистки. В процессе гидроочистки содержание гексанорастворимых высокомолекулярных азотистых оснований (концентрат К1) снизилось на 22.68 отн. %, нерастворимых в гексане высокомолекулярных азотистых оснований (концентрат К2) – на 23.87 отн. % и низкомолекулярных азотистых оснований (концентрат К3) – на 3.9 отн. % (табл. 3). Таким образом, установлено, что стабильность азотистых оснований в процессе гидроочистки напрямую зависит от среднего размера их молекул (мол. масса, табл. 4) и их полярности (содержание гетероатомов, способность растворяться в гексане).
Таблица 3. Содержание выделенных концентратов азотистых соединений в вакуумном газойле
Соединение | Содержание, мас. % | |||||
Вакуумный газойль | Гидроочищенный вакуумный газойль | |||||
Дата отбора пробы | 01.2021 | 06.2021 | 09.2021 | 01.2021 | 06.2021 | 09.2021 |
К1 | 1.4282 | 1.4366 | 1.3488 | 1.1043 | 1.1108 | 1.0429 |
К2 | 0.2344 | 0.367 | 0.1854 | 0.1715 | 0.2937 | 0.1338 |
К3 | 0.1984 | 0.3961 | 0.3636 | 0.1895 | 0.384 | 0.3472 |
К1 – гексанорастворимые высокомолекулярные азотистые основания; К2 – негексанорастворимые высокомолекулярные азотистые основания; К3 – низкомолекулярные азотистые основания.
Таблица 4. Результаты элементного анализа концентратов вакуумного газойля (дата отбора пробы 01.2021)
Проба | Содержание, мас. % | ||||
N | S | O | C | H | |
Вакуумный газойль | |||||
К1 | 2.22 | 1.60 | 1.24 | 84.9 | 10.04 |
К2 | 0.99 | 0.65 | 7.19 | 79.76 | 11.41 |
К3 | 0.61 | 1.47 | 3.73 | 82.76 | 11.43 |
Гидроочищенный вакуумный газойль | |||||
К1 | 0.91 | 0.11 | 0.49 | 86.35 | 12.14 |
К2 | 1.57 | 0.15 | 4.17 | 82.91 | 11.20 |
К3 | 0.68 | 0.15 | 0.49 | 86.27 | 12.41 |
К1 – гексанорастворимые высокомолекулярные азотистые основания; К2 – негексанорастворимые высокомолекулярные азотистые основания; К3 – низкомолекулярные азотистые основания.
Согласно данным табл. 4, в процессе гидроочистки вакуумного газойля происходит уменьшение содержания азота в гексанорастворимых высокомолекулярных азотистых основаниях (концентрат К1) на 59% относительно исходного значения, в то время как содержание азота в концентратах К2 и К3, напротив, возрастает на 36.9 и на 10.3 отн. % соответственно. Полученный результат может свидетельствовать о том, что именно в составе концентратов К2 и К3 остаются наиболее устойчивые в процессе гидроочистки азотистые основания.
Изменение выхода концентратов также связано с уменьшением содержания серы в гидрогенизате, что уменьшает вклад в общую массу азотсодержащих соединений.
Высокомолекулярные АО, сконцентрированные в смолах и асфальтенах образцов ВГ, являются более реакционноспособными и претерпевают наибольшие превращения в ходе гидроочистки [22]. Низкомолекулярные концентраты АО, входящие в состав масел, в данном процессе оказались наиболее устойчивыми соединениями. Можно предположить, что высокомолекулярные АО подвергаются гидрированию до слабоосновных и нейтральных соединений, которые являются более устойчивыми и далее не вступают в реакцию в условиях гидроочистки.
Суммарный выход концентратов АО из исходного ВГ и ГВГ составил 1.17 и 0,87 мас. % соответственно (табл. 5). По сравнению с образцом ВГ из ГВГ снизился в 2.2 раза выход ВМ АО, осаждаемых газообразным хлористым водородом, и в 1.7 раза увеличился выход НМ АО, экстрагируемых уксуснокислым раствором серной кислоты. Это может быть связано как с процессом гидрирования АО и потерей атома азота, так и с процессом гидрокрекинга крупных молекул с образованием более низкомолекулярных АО [2].
Таблица 5. Результаты выделения азотистых оснований из вакуумных газойлей (дата отбора пробы 01.2021)
Образец | Выход, отн. %. | Содержание Nобщ., % | Содержание Nосн., % | ||
мас. | отн. | мас. | отн. | ||
Вакуумный газойль | |||||
Высокомолекулярные азотистые основания | 0.91 | 2.88 | 4.30 | 2.19 | 66.43 |
Низкомолекулярные азотистые основания | 0.26 | 2.70 | 1.15 | 2.29 | 19.85 |
Рафинат (нейтральные азотистые соединения) | 98.83 | 0.58 | 94.55 | следы | 13.72* |
Гидроочищенный вакуумный газойль | |||||
Высокомолекулярные азотистые основания | 0.42 | 3.25 | 2.39 | 2.22 | 46.62 |
Низкомолекулярные азотистые основания | 0.45 | 3.32 | 2.62 | 2.27 | 51.08 |
Рафинат (нейтральные азотистые соединения) | 99.13 | 0.54 | 94.99 | следы | 2.30* |
* – определено по разности между относительным содержанием Nосн. в газойле, принятом за 100 % отн., и в концентратах.
Согласно результатам расчета структурно-групповых параметров усредненных молекул ВМ и НМ АО сырья и гидрогенизата (табл. 6) молекулы претерпели стандартные для гидрогенизационных процессов преобразования. В продуктах гидрирования увеличилось содержание водорода (Н/С), уменьшилось общее количество колец (Ko) за счет гидрирования ароматических циклов (Ka). В составе НМ ГВГ значительно увеличилась доля насыщенных структур (суммарное количество атомов углерода в нафтеновых ƒн и парафиновых ƒп фрагментах). Молекулярная масса АО снизилась вследствие уменьшения количества гетероатомов и гидрогенолиза части структурных блоков (ma).
Таблица 6. Основные структурно-групповые параметры высокомолекулярных и низкомолекулярных азотистых оснований, содержащихся в исходном вакуумном газойле и гидрогенизате
Параметры | Высокомолекулярные азотистые основания вакуумного газойля | Высокомолекулярные азотистые основания гидроочищенного вакуумного газойля | Низкомолекулярные азотистые основания вакуумного газойля | Низкомолекулярные азотистые основания гидроочищенного вакуумного газойля |
Молекулярная масса, а.е.м. | 838 | 611 | 385 | 313 |
Отношение Н/C | 1.26 | 1.31 | 1.30 | 1.37 |
Число атомов в усредненной молекуле | ||||
C | 59.72 | 43.41 | 27.09 | 21.81 |
H | 74.66 | 56.68 | 35.22 | 29.81 |
N | 1.72 | 1.42 | 0.74 | 0.74 |
S | 0.54 | 0.08 | 0.15 | 0.19 |
O | 0.30 | 0.65 | 0.57 | 0.30 |
Кольцевой состав | ||||
Ko | 12.94 | 3.97 | 7.24 | 6.10 |
Ka | 5.38 | 2.90 | 4.37 | 0.93 |
Kнас | 7.56 | 1.08 | 2.87 | 5.17 |
Число блоков в молекуле, ma | 2.06 | 1.08 | 1.62 | 1.00 |
Распределение атомов углерода, % | ||||
ƒа | 36.12 | 41.31 | 48.01 | 17.36 |
ƒн | 52.91 | 27.82 | 16.40 | 71.92 |
ƒп | 10.97 | 30.88 | 35.59 | 10.72 |
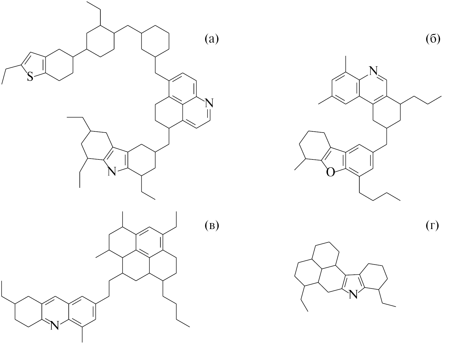
Построение усредненных молекул азотистых оснований, содержащихся в исходном вакуумном газойле и продуктах его гидроочистки, позволяет наглядно продемонстрировать выявленные закономерности изменения структуры этих компонентов (рис. 2). Усредненная молекула ВМ ВГ отличается от НМ ВГ большим количеством, а также более развитым алифатическим обрамлением (нафтеновые кольца и парафиновые заместители) ароматических фрагментов. В процессе гидрокрекинга НМ АО протекает гидрогенолиз одного из двух структурных блоков молекулы и практически полное гидрирование ароматических структур второго, значительно снижается количество и длина алкильных заместителей. Гидрирование ВМ АО приводит в первую очередь к удалению атомов серы и азота из состава молекулы, также деструкции подвергается развитое алифатическое обрамление, что приводит к замедлению процессов гидрирования ароматических ядер.
Рис. 2. Усредненные структуры высокомолекулярных и низкомолекулярных азотистых оснований, содержащихся в исходном вакуумном газойле и гидрогенизате (а – высокомолекулярное азотистое основание вакуумного газойля, б – высокомолекулярное азотистое основание гидроочищенного вакуумного газойля, в – низкомолекулярное азотистое основание вакуумного газойля, г – низкомолекулярное азотистое основание гидроочищенного вакуумного газойля).
Разработка схемы превращений процесса гидроочистки вакуумного газойля. Математическое моделирование процесса гидроочистки нефтяных фракций представляет собой сложную задачу вследствие одновременного протекания большого количества реакций и взаимных превращений, а также многокомпонентного состава реагирующей смеси. Таким образом, разработана формализованная схема процесса, отражающая основные химические превращения псевдокомпонентов, что позволяет математической модели быть чувствительной по отношению к составу перерабатываемого сырья (рис. 3).
Рис. 3. Формализованная схема химических превращений углеводородов в процессе гидроочистки вакуумного газойля.
Формализованная схема процесса гидроочистки вакуумного газойля учитывает реакции гидрирования-дегидрирования моно-, ди- и полиароматических углеводородов, реакции гидрогенолиза и гидрирования азотсодержащих и серосодержащих соединений, реакцию образования кокса.
Разработка математической модели процесса гидроочистки вакуумного газойля и определение кинетических параметров. Исходными данными для моделирования стали экспериментальные данные (составы сырья и продуктов), полученные в период промышленного пробега установки КТ-1/1.
Скорость реакций гидрирования-дегидрирования ароматических углеводородов представлена реакциями первого порядка:
(1)
где i – порядковый номер группы соединений в кинетической схеме; – концентрация ароматического соединения, моль/л; τ – время контакта, с (, kai и k–ai – константы скорости прямой и обратной химической реакции, с–1; pH2 – парциальное давление водорода, бар.
Наблюдаемую скорость превращения индивидуальных серосодержащих веществ с учетом влияния сероводорода описывали уравнением типа Ленгмюра–Хиншелвуда [23]:
, (2)
где CSi – концентрация серосодержащего вещества, моль/л; PH2S – парциальное давление сероводорода, бар; kSi – кинетические параметры превращения серосодержащих соединений; KH2S – константа адсорбции сероводорода.
Основное кинетическое уравнение превращения азотсодержащих соединений представлено в виде:
(3)
где CNi – концентрация азотсодержащего вещества, моль/л; kNi – кинетические параметры превращения азотсодержащих соединений.
Температурная зависимость скорости выражена через уравнение Аррениуса:
(4)
где j – порядковый номер реакции в кинетической схеме; k0 – предэкспоненциальный множитель, с–1; Ea – энергия активации, Дж/моль; R – газовая постоянная, Дж/(моль·К); T – абсолютная температура, К.
Ингибирующий эффект азотсодержащих соединений на реакции превращения серосодержащих веществ описывается уравнением [0]:
(5)
где CNi – концентрация азотсодержащего вещества, моль/л; KN – константа адсорбции азотсодержащих соединений.
Таким образом, кинетическое уравнение для индивидуальных серосодержащих соединений может быть описано с учетом влияния сероводорода (2) и конкурентной адсорбции азотсодержащих соединений (5) следующим образом:
(6)
Вид дифференциальных кинетических уравнений для каждой группы серосодержащих и азотсодержащих соединений определяется отдельно на основе скоростей реакций согласно формализованной схеме процесса гидроочистки вакуумного газойля.
Итоговая математическая модель представляет собой систему дифференциальных уравнений с начальными условиями: для τ = 0, Р = 0, Ci = Ci0, T = T0.
При разработке математической модели процесса не учтено изменение активности катализатора со временем; считается что реактор работает в стационарном режиме при постоянном давлении и температуре; все рассматриваемые реакции протекают в кинетической области; порядок реакции первый.
Поиск констант (табл. 7) осуществлен путем решения обратной кинетической задачи с использованием экспериментальных данных по составу сырья и продуктов процесса гидроочистки вакуумного газойля путем минимизации целевой функции:
(7)
где Ci,экс. и Ci,рас.– экспериментальные и рассчитанные значения концентрации веществ, n – количество групп соединений в кинетической схеме.
Таблица 7. Кинетические параметры реакций гидродеазотирования и гидродесульфуризации математической модели гидроочистки вакуумного газойля
Обозначение константы скорости | Реакция | ki, c–1 | Ea, кДж/моль [23] | k0, c–1 |
k1 | Гидродеазотирование соединений низкомолекулярных азотистых оснований | 1.12 × 10–8 | 165 | 1.80 × 105 |
k2 | Гидродеазотирование соединений высокомолекулярных азотистых оснований | 1.26 × 10–4 | 165 | 2.02 × 109 |
k3 | Гидродеазотирование нейтральных азотистых соединений | 1.61 × 10–2 | 165 | 2.58 × 1011 |
k4 | Гидродесульфуризация бензотиофенов | 1.25 × 10–1 | 132 | 4.58 × 109 |
k5 | Гидродесульфуризация дибензотиофенов | 2.26 × 10–2 | 150 | 2.29 × 1010 |
k6 | Гидродесульфуризация бензонафтотиофенов, антраценотиофенов и фенантротиофенов | 2.16 × 10–1 | 132 | 7.92 × 109 |
Сравнение полученных значений констант скоростей показало, что скорости реакций превращения серосодержащих углеводородов на несколько порядков выше превращения азотсодержащих соединений. С наименьшей скоростью протекает реакция превращения НМАО. Константы скорости превращения нейтральных АО соизмеримы с константой скорости превращения С2-ДБТ. Рассчитанные значения констант скоростей реакций гидродеазотирования и гидрооссеривания согласуются с литературными данными.
Верификация математической модели. Адекватность математической модели проверена при сопоставлении экспериментальных и расчетных данных (табл. 8) по общему содержанию серы и азота в гидроочищенном вакуумном газойле для трех дат работы промышленной установки и отличающихся технологическими условиями процесса, такими как температура и расход сырья.
Таблица 8. Сравнение экспериментальных и расчетных значений остаточного содержания серы и азота при гидроочистке вакуумного газойля
υ, м3/ч | P, бар | Т, °С | H2/сырье | Sexp, мас. % | Sras, мас. % | Nexp, мас. % | Nras, мас. % |
121 | 40 | 335 | 400 | 0.261 | 0.279 | 0.570 | 0.625 |
125 | 40 | 336 | 400 | 0.242 | 0.253 | 0.491 | 0.530 |
120 | 40 | 339 | 400 | 0.220 | 0.229 | 0.520 | 0.571 |
Относительная погрешность расчета содержания гетероатомов не превышает 6.5 и 8.9% по общему содержанию серы и азота в гидрогенизате соответственно. Модель может быть признана верифицированной. С использованием разработанной математической модели процесса гидроочистки вакуумного газойля было оценено влияние температуры и состава сырья на содержание сернистых соединений в получаемом продукте.
Влияние природы азотистого соединения в сырье на содержание серы в продукте гидроочистки вакуумного газойля. Исследовано влияние содержания азотистых соединений основного и нейтрального характера на содержание групп сернистых соединений, таких как дибензотиофены и бензонафтотиофены (рис. 4–7). Расчет остаточного содержания сернистых соединений в продукте процесса проводили при следующих технологических параметрах: температура 410°С; давление – 4 МПа, расход сырья – 120 м3/ч, соотношение водорода к сырью – 400/1.
Рис. 4. Изменение содержания дибензотиофеновых углеводородов в продукте от содержания основного азота в сырье.
Рис. 5. Изменение содержания дибензотиофеновых углеводородов в продукте от содержания нейтрального азота в сырье.
Рис. 6. Изменение содержания дибензонафтотиофеновых углеводородов в продукте от содержания основного азота в сырье.
Рис. 7. Изменение содержания дибензонафтотиофеновых углеводородов в продукте от содержания нейтрального азота в сырье.
Согласно полученным результатам, при увеличении содержания нейтрального азота в исходном вакуумном газойле происходит незначительное ингибирование реакций гидродеазотирования. Увеличение содержания сернистых соединений в гидрогенизате составило 3 ppm. При изменении концентрации основного азота содержание ДБТ и БНТ в продукте возрастает на 7.5 и 6.7 ppm, степень удаления сернистых соединений при этом снижается в 1.6 и 1.5 отн. % соответственно. Таким образом, большим ингибирующим эффектом обладают азотсодержащие соединения основного характера. Кривая зависимости остаточного содержания серы в гидрогенизате от концентрации основного азота носит нелинейный характер с максимумом при концентрации АО 7 мас. %.
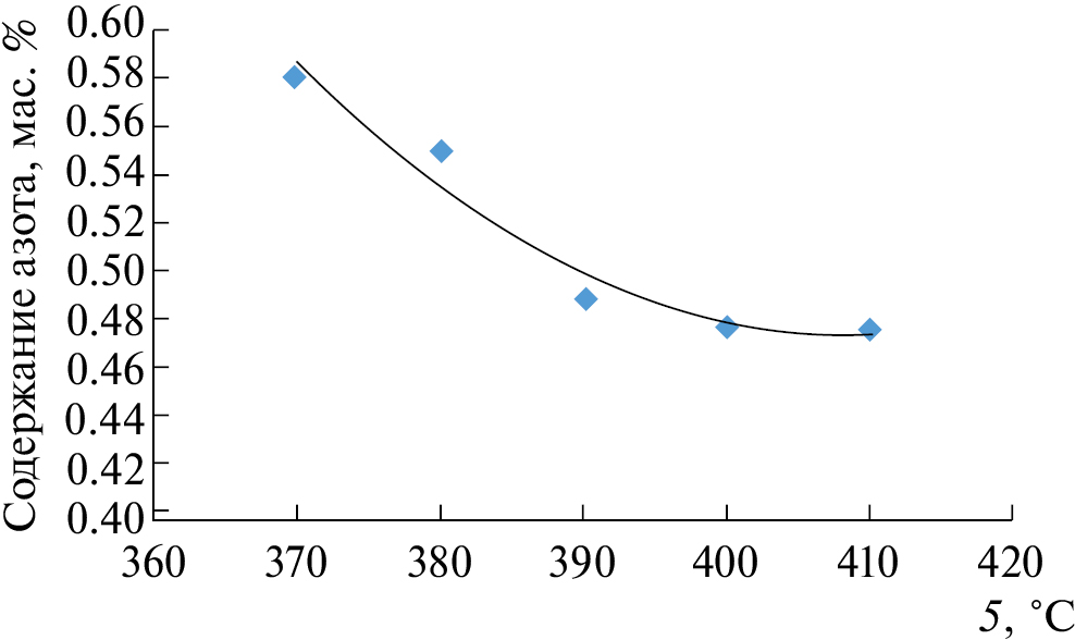
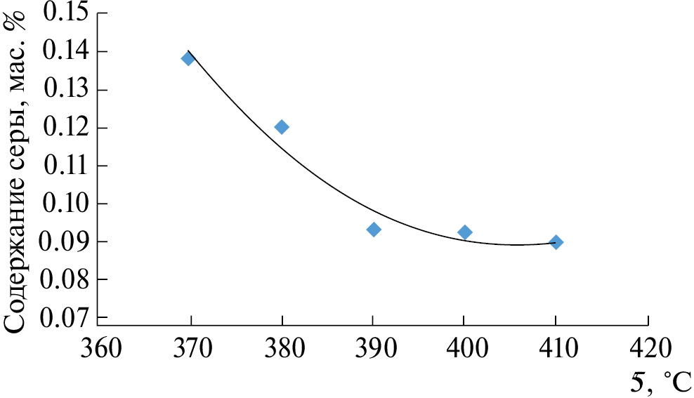
Влияние температуры на содержание гетероатомных компонентов в продукте гидроочистки вакуумного газойля. Оценка влияния температуры на остаточное содержание гетероатомных соединений в гидроочищенном вакуумном газойле проведена в диапазоне 370–410°С. Давление – 4 МПа, расход сырья – 120 м3/ч, соотношение водорода к сырью – 400/1.
Установлено, что при увеличении температуры процесса гидроочистки на 40°С остаточное содержание азота в продукте снижается на 18 отн. %, серы – на 34.8 отн. %, что связано с увеличением скорости гидрирования серо- и азотсодержащих соединений (рис. 9, 10).
Рис. 8. Зависимость остаточного содержания серы в гидроочищенном вакуумном газойле от температуры процесса.
Рис. 9. Зависимость остаточного содержания азота в гидроочищенном вакуумном газойле от температуры процесса.
Интенсивное удаление гетероатомов происходит при повышении температуры до 380°С, дальнейшее увеличение температуры процесса до 410°С не приводит к значительному изменению содержания общей серы и азота в гидрогенизате. Таким образом, повышение температуры выше 380°С является нецелесообразным, поскольку эффективность удаления серы и азота незначительна.
ЗАКЛЮЧЕНИЕ
Установлено, что в составе исходного вакуумного газойля содержатся гомологи бензотиофена, дибензотиофена, а также производные бензонафтотиофена. Выделены и проанализированы концентраты низкомолекулярных и высокомолекулярных азотистых снований, нейтральных азотсодержащих соединений. Показано, что в процессе гидроочистки вакуумного газойля на промышленной установке КТ-1/1 степень обессеривания не превышает 93 отн. %, при этом в составе продуктов присутствуют только гомологи дибензотиофена и бензонафтотиофены. Установлено, что гидрирование высокомолекулярных азотистых оснований приводит к протеканию реакций гидрогенолиза С-N и C-S связей, гидрированию ароматических структур и деструкции алифатического обрамления молекул.
Разработана математическая модель процесса гидроочистки вакуумного газойля, включающая реакции гидрирования-дегидрирования моно-, ди- и полиароматических углеводородов, реакции гидрогенолиза и гидрирования азотсодержащих и серосодержащих соединений, чувствительная к составу перерабатываемого сырья.
С использованием разработанной математической модели показано влияние азотистых соединений нейтрального и основного характера на скорость удаления дибензотиофенов и бензонафтотиофенов из вакуумного газойля в процессе его гидроочистки. Выявлено, что увеличение концентрации основного азота в большей степени влияет на удаление серы из сырья, чем содержание нейтральных азотистых соединений. С использованием разработанной математической модели показано, что оптимальная температура гидроочистки вакуумного газойля составляет 390°С.
Авторы выражают благодарность ЦКП ФХМА (ТПУ).
Работа выполнена при поддержке Министерства науки и высшего образования и в рамках государственного задания ИХН СО РАН (проект № 0295-2021-0005).
ОБОЗНАЧЕНИЯ
С – концентрация соединения, моль/л
Ea – энергия активации, Дж/моль
I – ингибирующий эффект, моль/л·с
k – константа скорости химической реакции, с–1
K – константа адсорбции, с–1
P – давление, Па
p – парциальное давление, бар
R – газовая постоянная, Дж/моль·К
T – температура, К
τ – время контакта, с
υ – расход сырья, м3/ч
Индексы
i – номер реакции
j – номер вещества
exp – экспериментальные значения
ras – расчетные значения
S – серосодержащие вещества
N – азотсодержащие вещества
About the authors
Н. И. Кривцова
Томский политехнический университет
Email: krivtcova@tpu.ru
Russian Federation, Томск
Н. Н. Герасимова
Институт химии нефти СО РАН
Email: krivtcova@tpu.ru
Russian Federation, Томск
К. Н. Туралин
Томский политехнический университет
Email: krivtcova@tpu.ru
Russian Federation, Томск
Е. Б. Кривцов
Томский политехнический университет
Author for correspondence.
Email: krivtcova@tpu.ru
Russian Federation, Томск
Д. О. Судаков
Томский политехнический университет
Email: krivtcova@tpu.ru
Russian Federation, Томск
References
- Lai T., Mao Y., Wang W., Wang X, Wang N., Liu Z. Characterization of basic nitrogen compounds isolated with FeCl3 in vacuum gas oil and its hydrotreated product // Fuel. 2020. V. 262. P. 116–523.
- Prado G.H.C., Rao Y., de Klerk A. Nitrogen Removal from Oil: A Review // Energy & Fuels. 2017. V. 31. № 1. P. 14.
- Бобкова Т.В., Доронин В.П., Потапенко О.В., Сорокина Т.П., Островский Н.М. Дезактивирующее влияние азотистых соединений на превращения модельных углеводородов и реального сырья в условиях каталитического крекинга // Катализ в промышленности. 2014. № 2. С. 40.
- Гончаров Д.А., Гончаров А.С., Шабалина Т.Н. Гидродеазотирующая способность катализаторов гидроочистки // Технология нефти и газа. № 1. 2009. С. 32.
- El-Gendy N.S., Speight J.G. Handbook of refinery desulfurization. Boca Raton: CRC Press. 2016. Р. 10.
- Srinivas B.K., Pant K.K., Santosh K.G., Saraf D.N., Choudhury I.R., Sau M. A carbon-number lump based model for simulation of industrial hydrotreaters: Vacuum gas oil (VGO) // Chem. Eng. J. 2019. V. 358. P. 504.
- Смирнов В.К., Ирисова К.Н., Талисман Е.Л., Ефремов А.В., Басыров М.И. Влияние свойств вакуумного газойля на эффективность процесса его гидрооблагораживания // Нефтепереработка и нефтехимия. Научно-технические достижения и передовой опыт. 2008. № 2. С. 11.
- Александров П.В., Кашкин В.Н., Бухтиярова Г.А., Нуждин А.Л., Алешина Г.И., Пашигрева А.В., Климов О.В., Носков А.С. Сравнительное исследование NiMo/Al2O3 и CoMo/Al2O3 катализаторов в реакциях гидрообессеривания и гидродеазотирования вакуумного газойля // Нефтепереработка и нефтехимия. Научно-технические достижения и передовой опыт. 2010. № 9. С. 3.
- Минаев П.П., Коклюхин А.С., Маслаков К.И., Никульшин П.А. Ингибирование хинолином реакций гидродесульфуризации и гидрирования на Co(Ni) PMo(W)/Al2O3 катализаторах: влияние состава активной фазы на устойчивость в гидроочистке модельного и нефтяного сырья // Катализ в промышленности. 2017. № 1. С. 37.
- Болдушевский Р.Э., Коклюхин А.С., Можаев А.В., Минаев П.П., Гусева А.И., Никульшин П.А. Ингибирующее влияние хинолина на гидропревращения дибензотиофена и нафталина на триметаллических NiCoMoS-катализаторах, нанесенных на Al2O3, SiO2 и SBA-15 // Журнал прикладной химии. 2019. Т. 92. № 13 С. 1714.
- Магарил Р.З. Теоретические основы химических процессов переработки нефти. М.: КДУ, 2008. 278 с.
- Воробьев А.М., Белинская Н.С., Афанасьева Д.А., Аркенова С.Б., Калиев Т.А., Кривцов Е.Б., Ивашкина Е.Н., Кривцова Н.И. Математическое моделирование процесса гидроочистки вакуумного газойля // Катализ в промышленности. 2022. Т. 22. № 5. С. 40.
- Okuno I., Latham D.R., Haines W.E. Type Analisis of Nitrogen in Petroleum Using Nonaqueous Potentiometric Titration and Litium Aluminum Hydride Reduction // Analitical Chemistry. 1965. V. 37. № 1. P. 54.
- Kovalenko E.Y., Gerasimova N.N., Sagachenko T.A., Min R.S., Patrakov Y.F. Characteristics of products of thermal decomposition of heavy oil asphaltenes under supercritical conditions // Energy & Fuels. 2020. V. 34. № 8. P. 9563.
- Головко А.К., Камьянов В.Ф., Огородников В.Д. Высокомолекулярные гетероатомные компоненты нефтей Тимано-Печорского нефтегазоносного бассейна // Геология и геофизика. 2012. Т. 53. № 12. С. 1786.
- Самсонова Л.Г. Применение ИК и ПМР спектроскопии при изучении строения органических молекул. Методическое пособие. Томск: ТГУ. 2016.
- Дмитриев Д.Е., Головко А.К. Свидетельство о государственной регистрации программы для ЭВМ QMR № 2010612415 от 06.04.2010 г.
- Patrakov Yu.F. , Fedyaeva O.N., Kamyanov V.F. A structural model of the organic matter of Barzas liptobiolith coal // Fuel. 2005. V. 84. № 2–3. P. 189–199.
- Дмитриев Д.Е. Головко А.К. Моделирование молекулярных структур нефтяных смол и асфальтенов и расчет их термодинамической устойчивости // Химия в интересах устойчивого развития. 2010. Т. 18. № 2. С. 177–187.
- Дмитриев Д.Е. Термические превращения смол и асфальтенов тяжелых нефтей: специальность 02.00.13 “Нефтехимия”: дис.... канд. хим. Наук. Томск, 2010. 123 с.
- Свириденко Ю.А. Закономерности термических превращений серосодержащих компонентов окисленного вакуумного газойля: дис. …канд. хим. наук. Томск: ИХН СО РАН, 2023.
- Буцыкина Е.Р., Герасимова Н.Н., Шалева Е.А., Кривцова Н.И. Азотсодержащие соединения вакуумного газойля казахстанской нефти // Известия Томского политехнического университета. Инжиниринг георесурсов. 2023. Т. 334. № 12. С. 209–219.
- Mederos F.S., Rodriguez M.A., Ancheyta J., Arce E. Dynamic modeling and simulation of catalytic hydrotreating reactors // Energy Fuels. 2006. V. 20. № 3. P. 936.
- Александров П.В., Кашкин В.Н., Бухтиярова Г.А., Нуждин А.Л., Алешина Г.И., Пашигрева А.В., Климов О.В., Носков А.С. Сравнительное исследование NiMo/Al2O3 и CoMo/Al2O3 катализаторов в реакциях гидрообессеривания и гидродеазотирования вакуумного газойля // Нефтепереработка и нефтехимия. Научно-технические достижения и передовой опыт. 2010. № 9. С. 3.
Supplementary files











