Использование сверхразветвленных нанокомплексов для повышения эффективности полимерного заводнения
- Authors: 1, 1
-
Affiliations:
- Российский государственный университет нефти и газа (НИУ) имени И.М. Губкина
- Issue: Vol 57, No 6 (2023)
- Pages: 756-764
- Section: Articles
- Published: 01.11.2023
- URL: https://bakhtiniada.ru/0040-3571/article/view/232307
- DOI: https://doi.org/10.31857/S0040357123050093
- EDN: https://elibrary.ru/MEHMSW
- ID: 232307
Cite item
Full Text
Abstract
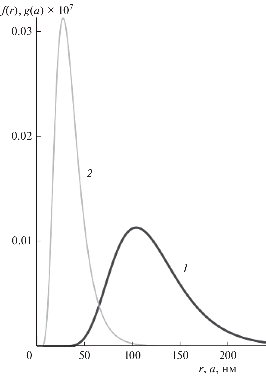
Рассмотрены механизмы взаимодействия нанокомплексов различного строения с поверхностью порового пространства при фильтрационном течении полимерных растворов. Дан сравнительный анализ влияния этих механизмов на поведение фильтрационно-емкостных характеристик нефтенасыщенного коллектора. Показана более высокая эффективность использования полимеров со сверхразветвленными наноагрегатами для повышения нефтеотдачи продуктивных пластов.
About the authors
Российский государственный университет нефти и газа (НИУ) имени И.М. Губкина
Author for correspondence.
Email: kadet.v@gubkin.ru
Россия, Москва
Российский государственный университет нефти и газа (НИУ) имени И.М. Губкина
Author for correspondence.
Email: vas.ivn@mail.ru
Россия, Москва
References
- Григоращенко Г.И., Зайцев Ю.В., Кукин В.В. и др. Применение полимеров в добыче нефти. М.: Недра, 1978.
- Хавкин А.Я. Физика нефтегазовых пластов и нелинейные явления: Учебное пособие. М.: РГУ нефти и газа (НИУ) имени И.М. Губкина, 2019.
- Мазо А.Б., Поташев К.А., Баушин В.В., Булыгин Д.В. Расчет полимерного заводнения нефтяного пласта по модели фильтрации с фиксированной трубкой тока // Георесурсы. 2017. Т. 19. № 1. С. 15.
- Нажису, Ерофеев В.И. Исследование и применение технологии полимерного заводнения для повышения нефтеотдачи пластов // Успехи современного естествознания. 2018. № 11-2. С. 420.
- Прибылев Е.М. Анализ мирового опыта реализации технологии полимерного заводнения // Проблемы разработки месторождений углеводородных и рудных полезных ископаемых. 2020. Т. 2. С. 332.
- Федорова А.Ф., Портнягин А.С., Шиц Е.Ю. Нефтевытесняющие свойства растворов полимеров в пластовых условиях месторождений юго-западной Якутии // Электронный научный журнал “Нефтегазовое дело”. 2012. № 2. С. 189.
- Шехтман Ю.М. Фильтрация малоконцентрированных суспензий. M.: Изд-во АН СССР, 1961.
- Ningbo Fengcheng Advanced Materials Research Institute Company Ltd., China.: [Электронный ресурс]. URL: http://www.fcaem.com/col.jsp?id=145
- De Gennes P.G. Scaling Concepts in Polymer Physics. – Ithaca and London: Cornell University Press, 1979. [де Жен. П. Идеи скейлинга в физике полимеров. М.: Мир, 1982.]
- Морозова М.А. Теплопроводность и вязкость наножидкостей. Дис. канд. физ.-мат. наук. Новосибирск: Ин-т теплофизики им. С.С. Кутателадзе СО РАН, 2019.
- Лысенко Е.А., Ефимова А.А., Чернов И.В., Литманович Е.А. Методические разработки к практическим моделям по растворам полимеров. M.: Химический факультет МГУ им. М.В. Ломоносова, 2021.
- Вафин А.И., Вафин А.Р. Оценка и выбор экономически обоснованных объемов оторочек полимера для технологии ИНФП на участке Сабанчинского месторождения c применением гидродинамического моделирования // Институт “ТатНИПИнефть”, 2016.
- Hongjiang Lu. Improving oil recovery (IOR) with polymer flooding in a heavy-oil river-channel sandstone reservoir. Dis. Dr.-Ing. Technischen Universität Bergakademie Freiberg, 2004.
- Хавкин А.Я. Математическое моделирование физико-химических технологий повышения нефтеотдачи: Учебное пособие. М.: РГУ нефти и газа (НИУ) имени И.М. Губкина. 2021.
- Дмитриев Н.М., Кадет В.В. Гидравлика и нефтегазовая гидромеханика: Учебное пособие для вузов. М.: РГУ нефти и газа (НИУ) имени И.М. Губкина, 2016.
- Хавкин А.Я. Наноявления и нанотехнологии в добыче нефти и газа. М.: Ижевск: НИЦ “Регулярная и хаотическая динамика”, Ин-т компьютерных исследований, 2010.
- Шпорта Е.Ю. Функциональные производные олигомерных фосфазенов и силоксанов. Дис. канд. хим. наук. М.: РХТУ имени Д.И. Менделеева, 2014.
- Терещенко Т.А. Синтез и применение полиэдральных олигосилсесквиоксанов и сферосиликатов // Высокомолекулярные соединения. 2008. Т. 50. № 9. С. 1723.
- Gruesbeck C., Collins R.E. Entertainment and Deposition of Fine Particles in Porous Media // SPE J. 1982. P. 847.
- Rege S.D., Fogler H.S. A Network Model for Deep Bed Filtration of Solid Particles and Emulsion Drops // AlChE J. 1988. V. 34. № 11. P. 1761.
- Ситайский Э.Г. Гидродинамика физико-химических процессов. М.: Недра.1997.
- Gruesbeck C., Collins R.E. Entertainment and Deposition of Fine Particles in Porous Media // SPE J. 1982. P. 874.
- Кадет В.В. Перколяционный анализ гидродинамических и электрокинетических процессов в пористых средах. М.: ИНФРА-М, 2013.
- Brigitte I.V., Albena Lederer. Hyperbranched and highly branched polymer architectures synthetic strategies and major characterization aspects // Chemical Reviews. 2009. V. 109. №. 11. P. 5924.
- Кадет В.В., Чагиров П.С. Investigation of Cyclic Electrolytic Solutions Injection in Clay-Containing Oil Reservoirs // J. Petroleum and Environmental Biotechnology. 2015. V. 6. № 5.
- Soo H., Radke C.J. Flow of dilute stable liquid and solid dispersion in underground porous media // AiChE J. 1985. V. 31. № 11. P. 1926.
Supplementary files








